Fórum témák
» Több friss téma |
Fórum » PIC - Miértek, hogyanok haladóknak
Vo-ra adtál rendes feszültséget (pl. potival)? Ha bekapcsolod, akkor megjelennek legalább halványan a karakterhelyek? DB4-DB7 vezetékek vannak bekötve a 4 bites interface-be?
Ha igen, akkor csak a vezérléssel, időzítésekkel lehet gond. A vezérlést mi alapján, hogy csinálod?
Igen. Jelennek meg krakterek csak pl. U betűt akarok megjeleníteni és megjelenik egy macskaköröm. Am. a progi saját fejlesztés de nem vmi jó.
A kódodben nincs semmi az LCD beállításáról. Kapd le ezt az adatlapot, ebben benne van a kommunikáció és a beállítás menete. Azt kell követni, akkor működni fog.
Az az adatlap amit csatoltál abban nincs semmi az lcd ről
Pl. ebben a leírásban benne van, hogy hogyan, milyen szekvenciával kellene inicializálni a kijelzőt:
HD44780.PDF A másik, hogy nem értem a következő sorokat:
Ha tényleg a PORTE 0-2 bitjei azok, akkor nem értem a TRISE alsó három bitjébe kerülő 1-eseket. Biztos, hogy jól van így? Az E felhúzása és lehúzása közé felesleges több ms időzítés, adatlap szerint talán 1us elég neki.
Úgytűnik, rosszul van feltéve az oldalra
Innen letölthető a jó, most ellenőriztem: Link
Szerintem direkt csinaljak, hogy ne a PDF-re mutass, mert akkor nem tudjak a hirdeteseiket mutogatni...
Nem a letöltéssel van a gond. Az a pdf is úgy jön le, hogy elvileg a HD44780 adatlapja. Ha beírod az oldalon a keresőbe, akkor az első találat lesz az, amit belinkeltem direktbe. Amit később tettem be, az a második találat.
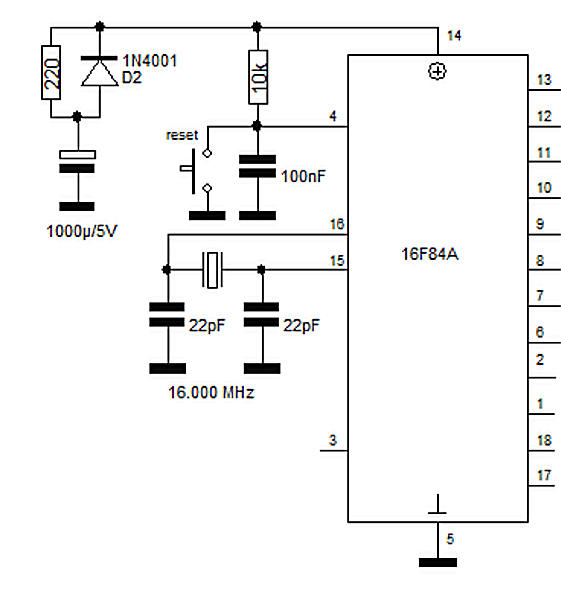
Sziasztok
Csatolok egy kapcs. részletet. A kérdésem: vajon jó lehet ez backupnak? Ha esetleg van gyári minta, azt is szivesen fogadnám.
Tápkimaradás esetén az 1000µF-os kondi pótolna be. Lehet, hogy tölnöm kellett volna az alap dolgokat, hogy ne zavarjon be?
Nem az zavart, hanem hogy mi lenne a célja.
Inkább úgy kellene csinálnod, hogy a pic a tápot egy schottkyn (vagy adott esetben sima diódán) keresztül kapja, és a kondenzátor párhuzamosan van a pic-el. A kondenzátorral sorba felesleges ellenállást tenni, azt a kis áramlökést bekapcsoláskor mindennek el kell viselnie, illetve a meredeken ugráló táp sem jó, a kondenzátor valamelyest lefogja a hirtelen változásokat.
Ah ja! Danksün. Igazad van. A kondi a pic felé sülne ki... Hmmm. Köszi.
Mindezek melle azert a 100nF-et beraknam a 1000µF utan.
Amugy nehany kerdes (nem kotozkodes keppen): Mennyi ideig tudod igy taplalni a PIC-edet? Mennyi az aramfelvetel? Hogy erzekeli ez a kapcsolas, hogy a tap megszunt, es valamit kell tennie?
Megnéztem az adatlapban, 16MHz-en és 5V-on 2.5mA az F84 átlagos fogyasztása. Az 1000µF-dal a 2.5mA hatására 0.4sec alatt csökken 1V-tal a tápfeszültség. Azaz kb. fél másodpercet tudsz így áthidalni. Egy 1F-os kondival ennek ezerszerese, 4-500 sec lenne elérhető.
Azt hiszem, jól számoltam, de azért ellenőrizzétek le. Ezek alapján jobb lenne oda inkább valami akksicella, ha fontos a hosszabb idejű áthidalás. Esetleg egy tápfesz-ellenőrző láb, ami sleep-be teszi a procit áramkimaradáskor, hogy minél kevesebbet fogyasszon (már ha az alkalmazás egyáltalán megengedi az alvást).
Na, ja. Közben rájöttem, hogy nem lesz jó... A sleep sajna nem járható, ergo marad az akksi mint az overkill-nél.
Nagyon köszönöm a fáradozást!
A kondi legfeljebb arra jó, hogy néhány fontos dolgot eltároljon eepromba.
Tudna valaki nekem valami étkézláb osztó rutint küldeni ami így számol? 8bit/8bit = 8bit (+8bit maradék) (konkrétan arra kellene hogy egy regiszter tartalmár 2 vel kellene osztani és az eredményt egy másik regiszterbe tenni)
Mert amit múltkor ide is bemásoltam nem működik... Amiket meg találtam a google segítségével nem jók vagy nem értem őket... (Próbálkoztam magam írni eggyet de az sokáig fut(kb 5-600 utasítás))
Ha csak kettővel kell osztani, akkor jobbraléptetést kell csinálni:
Hm ez ügyes megoldás Kössz! (Most így belegondolva miért nem jutott az eszembe... én csak vonogattam ki az osztót az osztandóból és figyeltem a carryt)
Igazából elég az RRF és a MOVWF, most néztem meg, higy a MOVWF nem bántja a C bitet. Tehát két utasítás, és utána ott lesz a maradék a C-ben.
Szevasztok . Csak egy gondolat a gondolatok közé:
Nemcsak a pic alapfogyasztása a korlát, hanem a ki-és bemeneteken lévö fel-ill.lehuzó ellenállásokon esö feszültség következtében fellépö áramfogyasztás is.Mondjuk azt nem értem hogy miért f84-es sorozat mikor vannak 3,3 v os pic-kek is nagyobb tudással, kisseb fogyasztással, és olcsobban is , érdemes szerintem átgondolni. Persze csak egy ötlet.
A kisebb feszültségű típusok valóban ésszerűbbek lennének, feltéve, ha lehet illeszteni.
De az nem változik, hogy a kondikkal max backup mentés időre lehet ellátni az áramkört. Hosszabb áthidalás csak akkuval oldható meg.
Csak hangosan gondolkodom:
Nanowattos pic eseten ha minden kulso aramkor ki van kapcsolva, inputok le vannak allitva (ertsd: nincs pullup vagy lebego input), nincs WDT, BOR, Vref stb, akkor mondjuk 1ua-el szamolva a fogyasztast: 1000µF/0.000001A/1V = 1ks? Jol szamolok? Namost az adatlap tipikus aramfelvetelnek 0.35uA-t mond, tehat 2857s!... mondjuk nem csinal a PIC kozben semmit sem, de tul tud elni akkor hoszabb kimaradasokat is (elemcsere pl). De akkor mondom tovabb, ez 1V eses ez a szam, es 5V-rol leeshet akar 2V-ig is, tehat 2857*3=8571s. De akkor mondom tovabb ahogy esik a fesz ugy esik a fogyasztas is, pl 3V eseten mar 150nA, 2V eseten pedig 50nA... Tehat durvan szamolva:1000µF/0.00000035F/1V = 2857s (5.0V-4.1V) 1000µF/0.00000025F/1V = 4000s (4.0V-3.1V) 1000µF/0.00000015F/1V = 6666s (3.0V-2.1V) Ez mar 13523s Nade, Data retention voltage 1.5V, szoval 1000µF/0.00000005F/0.5V = 10000s Osszesen 23523s amit elmeletben at lehet hidalni, azaz 392 perc azaz 6.5 ora! Mit szamoltam el? Nyilvan akkor az az MCLR sem jo oda, nem jo a kulso osc mert azt nem lehet leallitani, na nem tudom, mondjatok valamit
A SLEEP egyik jellemzője, hogy a külső oszcillátort is leállítja.
De vannak 1F kapacitású, 5,5V-os kondenzátorok, végülis olyat is lehet használni...
De akkor aztán tényleg minden mást ki kell kapcsolni(ill. leválasztani), mert egy sima felhúzó ellenállás belekavar. Diódák viszárama mekkora lehet?(tudom adatlap, de csak gondolkodom mi az ami bonyolít)..
Hat ez nagyon elmeleti volt amit szamolgattam, pl mi ebreszti fel a PIC-et??? Akkor kell egy allando kulso input igaz az lehet felhuzo nelkul is, egyszeruen a tap vezeteket rakotni valamelyik labra, es ha az magas akkor ebredjen a pic.. ha nincs felhuzo akkor talan meg mindig oke a dolog. Es igen, nincs szivargo aram szamolva stb, de nem tudom, talan egy elemcseres dologot tulveszel egy ilyen, es ha elotte megprobal eepromba menteni, talan belso 31k-s orara kapcsolva rogton, akkor meg egeszen jo eredmenyeket is el lehet akar erni. (bar nem emlekszem hogy hogy befolyasolja az eeprom irast az orajel, mert normalisan 1 byte irasa valahol 5ms kornyeken van, nem? Valoszinuleg amugy egy 3V-os gombelem jobb lenne backupra, es egy ilyen alvassal aztan vegkepp.
Na erre gondoltam watt mikor azt irtam, hogy a környezeti alkotoelemek is beleszólnak a dologba, de nagyon tetszik trudnai fejtegetése is. Namármost ha csak addig van szükség a tápellátásra mig a memória irása megtörténik /persze nem külsö osc/ ezért irtam, hogy a 16f84-es öskövület helyett egy fejlettebb kisfogyasztásu tipust veszek akkor az 1F os kondi 5v rol táplálva talán kiis birhatja az irást.De ez csak egy gondolat. Abban maximálisan egyet értek, hogy egy pici 3v-os mini gomb aksi /normál állapotban/ töltésen, áramkimaradás esetén a biztonságos memoria irás ideéig , és utána standby, ez teljesen korrekt.
De esküszöm mostmár felpiszkált a téma, és ki fogom probálni |
Bejelentkezés
Hirdetés |





ahogy esik a fesz ugy esik a fogyasztas is, pl 3V eseten mar 150nA, 2V eseten pedig 50nA... Tehat durvan szamolva:
Egy 4700µF-os kondi durván 3mpig bírta. (jöhet az akksi) 