Fórum témák
» Több friss téma |
- Ez a felület kizárólag, az elektronikában kezdők kérdéseinek van fenntartva és nem elfelejtve, hogy hobbielektronika a fórumunk!
- Ami tehát azt jelenti, hogy a nagymama bevásárlását nem itt beszéljük meg, ill. ez nem üzenőfal! - Kerülendő az olyan kérdés, amit egy másik meglévő (több mint 17000 van), témában kellene kitárgyalni! - És végül büntetés terhe mellett kerülendő az MSN és egyéb szleng, a magyar helyesírás mellőzése, beleértve a mondateleji nagybetűket is!
Sziasztok!
Van olyan Deprez műszer amivel 100mV-ig lehet mérni? Ha nincs akkor lehet valahogy csinálni? Pl: ha csökkenteném a lengőtekercs ellenállását? Ha van pl, egy 10V-os műszer és ha a tekercs ellenállása 1K akkor ha ezt lecsökkenteném 10 Ohm-ra (1 századára) akkor a méréshatár 10V-ról lecsökkenne 100mV-ra? Csak egy ötlet volt, de ha van konkrét megoldás erre annak örülnék. Esetleg még kisebb AC-t hogy lehetne mérni nano vagy mikrovoltot? Előre is köszi a segítséget!
Általában az alapműszerek 60 vagy 120mV végértékűek. Nézz meg egy gyári Shunt ellenállást és láthatod. De a kérdés mögött valami csapdát látok. Szerintem Te még nem láttál belülről ilyen műszert, azért írsz ilyeneket "lecsökkentem"..
Nem találtam ilyen alacsony feszültségű műszert de nem is szedtem még soha egyet sem. AC -t is lehet mérni velük vagy csak DC-t? A belső ellenállást nem a tekercs Ohm-os ellenállása adja?
A Deprez műszerben mágnes van, következésképen csak egyenáramra használható. A lágyvasas műszerek használhatók váltóáram mérésére. De félő hogy annak amit "keresel", gyakorlati értelme nem sok van.
Kis váltófeszültséget "mV mérővel mérünk", ami egy erősítő fokozatot és egyenirányítót tartalmaz. De 1mV feszültséget, egy mikrofon, vagy lemezjátszó hangszedő ad. A uV ennél ezerszer kisebb, a nV meg egymilliomod része az 1mV-nak. A környezetünkben meg 230V váltó rohangál a vezetékekbe..
Igen, ezeket tudom csak kimondottan mV-okat szeretnék mérni, ehhez kellene Deprez műszer mert szerintem megbízhatóbbak mind a digitális multik.
Pld. De a PNP bázisellenállás el is maradhat. Az NPN bázisellenállását célszerűbb a 300ohm-ra kötni, mert jelenleg amikor a tranyók zárva vannak, " a levegőben lóg a bázis" vagy is zavarérzékeny lesz. Sőt célszerű az NPN bázis-emittere közé egy 100nF-ot betenni. Viszont az összes ellenállásnak megfelel 10kohm. (A led soros ellenállását kivéve.) De ezeket csak okulás képen írtam..
Köszi!
Gondoltam nincs benne sok minden, mert nagyon könnyű:
Sziasztok!
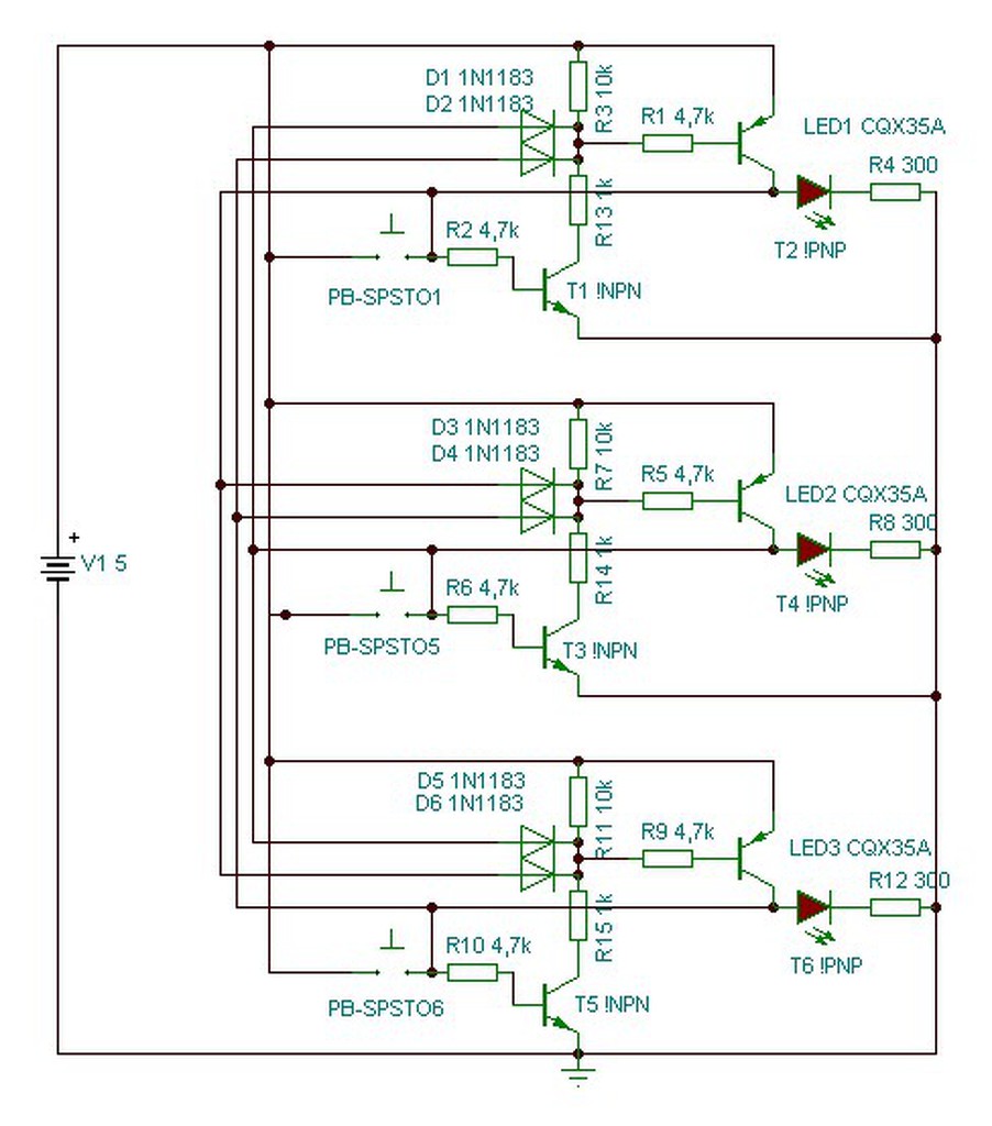
Valaki tud nekem infraLEDes távkapcsoló rajzot küldeni? 12V-os motorokat, 40-45 csatornával és 2 méter távolságból szeretnék tàvirányítani. Előre is köszi.
És akkor jön az a része, hogy bekapcsoláskor mennyire mindegy, hogy milyen állapotot vesz fel...
Odáig még nem jutott el a kérdező, de elfog, csak még nincs képben. (Meg mi sem, hogy mit is fog kezdeni három Led-el, mert még nem árulta el..)
Üdv!
Hogyan tudom megcsinálni hogy ez a minifúró ne akkumlátorról üzemeljen hanem simán az adapterről. Fontos hogy ne veszítsen a teljesítményéből. Elég ha simán rákötöm a bemeneti kábelt a motorra? Előre is köszönöm!
Az adapter csak az akku töltéséhez van. Kell egy megfelelő feszültségű, és teljesítményű tápegység. Pl. Skory féle.
A motor felvett áramát kell lemérni működés közben és választani egy megfelelő adaptert hozzá. Lehet, hogy a gyári töltője is elég hozzá, de nem valószínű.
Az volna a kérdésem, hogy mire lehet használni az ESR táblázatot. Köszi!
A hozzászólás módosítva: Aug 20, 2015
Szia!
Hogy néz ki egy ilyen táblázat? Hol láttál ilyet?
Neked való topik: Bővebben: Link.
Sziasztok! Van egy régi szétszerelt fejhallgatóm, amiben eredeti bekötés szerint van oldalanként 1-1 hangerőszabályzó, és egy sztereó-mono DPDT kapcsoló. Ennek helyes bekötéséhez tudna valaki tanácsot, esetleg rajzot adni?
Köszönöm! A hozzászólás módosítva: Aug 20, 2015
Keresd meg a "cikkek" - ben az "ESR mérő" - t, ott a válasz!
Sziasztok sikerült beszereznem egy 2 csatornás 40mhz-es analóg oszcilloszkópot. Most ismerkedem vele és érdeklődnék hogy valaki tud e valami jó tananyagot szkópok használatához hogy kihozzam magamból a maximumot
Helló!
Mire hivatott az Rgen a gate-en? Gondolom a gen gondolom mint négyszögjel generátor.
Helló! Az az ellenállás jelképezi a generátor belső ellenálllását.
Hello,
Hülye kérdés. Öreg autó, öreg (és új korában is gagyi) autórádió. Bekötöttem rá egy kapcsolós jack ajlzatot, a rádió hangerőpotija és a végfok közé, így ha valamit dugok a jackbe, akkor a külső eszköz (MP3 lejátszó, akármi) szól az autóban, különben a rádió. Ez így jól működik vagy 10 éve. Most előjött egy olyan baki, hogy ez nincs zavarvédve. Így kábeles eszközökkel jó, de most lett egy Bluetooth transzmitterem (BT-n kapott jelet kiadja jacken), és ha ezt használom, irgalmaltalnul visít a rádió Persze, mert közvetlenül az erősítő kapja a jelet, és valahonnan összeszedi az átvitelt is. Van valami egyszerű (és esetleg passzív) megoldás a magasfrekvenciás zajok leszűrésére?Ugyanez a transzmitter normális hi-fi toronnyal ha nem is szépen, de kb. zajok nélkül működik. Nem életbevágó, de köszi bármilyen ötletet A hozzászólás módosítva: Aug 21, 2015
Sziasztok, tudnátok segíteni hogy egy cd40147-es ic-t melyik 74xx-es IC-vel tudom helyettesíteni? Válaszokat előre is köszönöm!
Talán a 74HC147-tel... ellenőrizd le a lábkiosztást.
Vagy 74LS147.. A hozzászólás módosítva: Aug 21, 2015
Van ilyen topik, itt: Oszcilloszkóp, avagy hogyan kell használni?.
Aluláteresztő LC szűrőt (low pass filter) szoktak ilyenre használni.
Sziasztok! Egy olyan kapcsolásra lenne szükségem, aminek két bemenete van, és egy kimenete. A bemenetek 0V, vagy 13-15V-ot kapnak, a kimenetnek pedig 5V, vagy "bármi" lehet. A táp szintén 13-15V. Az igazságtáblát képként csatolom. Milyen logikai kapukkal lehetne ezt megoldani, úgy, hogy bírja a nem logikai szintet a bemeneten? Vagy meg lehet oldani diszkrét elemekből is?
A segítséget előre is köszönöm. Üdv, Gábor.
Én is néztem, de nem voltam benne biztos, hogy elég. Köszi, nézek valami állítgathatót, meg jó vágási karakterisztikájút, aztán meglátom
Remélem, nem nyírja ki a magasakat a jelből A hozzászólás módosítva: Aug 21, 2015
|
Bejelentkezés
Hirdetés |








Persze, mert közvetlenül az erősítő kapja a jelet, és valahonnan összeszedi az átvitelt is. Van valami egyszerű (és esetleg passzív) megoldás a magasfrekvenciás zajok leszűrésére?





