Fórum témák
» Több friss téma |
Sziasztok megépítettem ezt a tapskapcsolót tapsi0.jpg tapsi1.jpg valaki tudna segíteni, hogy hová forrasszam a mikrofont? mert én nem vettem még észre a helyét előre is köszi.
Hello! Pedig oda is van írva, hogy "MIC"..
Lehet hogy vak vagyok, de tényleg nem látom a beültetési rajzon hogy hol van.
Bocsi, nekem is van fenn hasonló file-nevű rajzom, azt hittem arról van szó..
Köszi szépen hálás vagyok
Szia beraktam a mikrofont a helyére megtápláltam 9 V-tal ( Elem) tapsoltam és a kimenetén egy nagy nulla szerinted mi lehet a baja a rajz alapján.
Az alkatrészek ujjak és olyan értékűek ami szerepel az adatokban, ha tudnál szánni rá egy kis időt az átvizsgálásához azt megköszönném.
Nézz jeleket szkóppal a tranzisztorok kollektorán.
Látod ez a nagy bajom, hogy nincs szkópom na de nem baj megoldom valahogy köszi szépen
köszi szépen megpróbálom
Üdv,
Szeretnék csinálni egy tapskapcsolót amivel a villanyt kapcsolgatnám, van egy TINA tervem (képként mellékletben) az lenne a gondom, hogy a gombmegnyomására a relé behúz de a következő gombnyomásra nem enged el. Az első 555 monostabnak, a második 555 bistabnak van bekötve. Az egész kapcsoló 12 V-ról menne. egyenlőre még csak ennyim van meg, csak a kapcsoló része, ha ez működni fog akkor térnék rá a mikrofon-erősítő részére, még nincs semmi alkatrészem, úgyhogy ha alkatrészek a rosszak akkor lehet cserélni másra. köszönöm! A hozzászólás módosítva: Máj 21, 2015
Hello! Az igaz, hogy első monostabil, a második bistabil, de mi billentené vissza a bistabilt? A trigger bemenetre a kimenet magas szintre kerül, aztán ott is marad örökre, mert a Treshold bementet nem vezérli senki. Ez így sosem fog működni..
Amúgy az első fokozat trigger bemenete sem lóghat a levegőben. Ott felhúzó ellenállás szükséges a tápra, minimum ha nyomógombbal vezéreled.
Üdv!
Gyakorlás képpen szeretnék építeni egy tapskapcsolót. Kerestem egy kapcsolást és megterveztem sprint layout al. Az lenne a kérésem ha valaki megtenné nekem, hogy meg nézné-e hogy jól jól terveztem-e meg nincs-e benne hiba. A .lay fált és a kapcsolást lent mellékelem. Előre is köszönöm!
Hello! Van benne hiba. A relé diódája fordítva van. Nincs a relének kivezetése. A LED-nek előtét ellenállása. A tranyónak nem ez a bekötése. (Olyan szimbólumot kellene választani, ami megfelel a tranyó lábainak.) Az 1µF fordítva van.
Egyébként meg minek ez a sok faxni. Részeg ellenállások, átkötések. Kicsit átkarmoltam, de ellenőrizd le. (Mert én nem használok Sprint-et, csak a demóban cibáltam a vonalakat.) Apropó! Az LM3900-át hogy szerzed be, mert ritka madár az manapság. A hozzászólás módosítva: Júl 22, 2015
Hello!
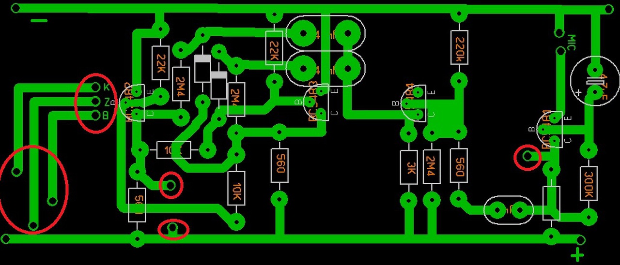
Van egy ilyen nyák tervem de nem tudom hogy hova mi megy esetleg valaki tudja? alkatrész felöli nézetbe van! Egy része le van vágva! A hozzászólás módosítva: Szept 3, 2015
Sajnos nincs!
De annyit tudok, hogy a relét kellene valahova kötni! Vagy lehet, hogy egy ellenállás is hiányzik? Vagy lehet, hogy egy trimer is van? A hozzászólás módosítva: Szept 3, 2015
google!
Rákerestem a visit page de nem dob ki semmit!
Jó, akkor inkább válassz egyet a topik képei közül: Bővebben: Link.
Bocs!
De elfelejtettem, hogy ez megvan nekem csinálva mert kölcsön kértem! De akitől kölcsön kértem az nem tudja hogy hova megy a relé! Így érthetőbb?
Csak a nyák van megcsinálva? Egyébként szerintem a jobboldali két pöttyre megy a relé, arra, amire a tranzisztor C és a + van kötve.
De akkor oda mi megy?
Trimmer?
Kék, zöld, barna vezetékek. Legalább is a betűk alapján.
Halvány lövésem sincs. Rajzból szoktunk dolgozni, nem nyákrajzolatokból.
ok
De emígy működni fog? A hozzászólás módosítva: Szept 3, 2015
Egy fél nyákrajzból ki mondja meg ezt?
Ha reléről van szó, és magyarul kell gondolkodni, akkor lehet hogy K a közös, B a bontó, Z a záró (morse kontaktusú relé kivezetései). De szerintem nem biztos, hogy a nyákra rá kellene vezetni azt az áramkört, amit működtetni akarsz, különösen, ha 230V-os feszültség szinteb van.
Hello! Szerintem a relé az alsó, a felső sorkapocs, ahonnan kapcsolod az akármit. (De meg ne kérdezd milyen relé, keresgess. De az is jó, hogy csak a fele nyákot tetted fel.)
|
Bejelentkezés
Hirdetés |
















