Fórum témák
» Több friss téma |
Hello!
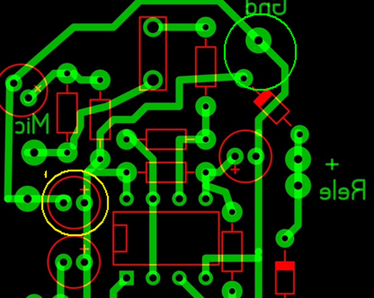
- A GND és táp vezetékeket, ha lehet a legvastagabbal szoktam vezetni. Ha lehet, körbe is viszem, de egy ilyen egyszerű áramkörnél kevesebb jelentősége van mint egy erősítőnél. - Ha kívül viszed nem futnak egymás mellett, bár a csövet nem tudod földelni, legfeljebb a GND-vel közösíteni. - A relé visszafutás diódáját ne itt, hanem a relé közvetlen közelébe helyezd el. (Gondolom ott is lesz valami nyák. - A táp pufferkondi, viszont nem jó helyen van, mert annak nagyáramú töltése, pont a mikrofon GND vezetősávján folyik át. Annak a dióda közelében van a "jó helye". - Igazából ennek a panelnek csak három kötéspontja van, mert a reléhez plusztáp, nem innen van elvezetve, hanem közvetlen az egyenirányítótól, mai viszont lent van.
Megfogadom a tanácsokat és kicsit alakitok a nyákon!
Idézet: „bár a csövet nem tudod földelni, legfeljebb a GND-vel közösíteni.” Ezt nem nagy probléma csak kell fúrnom 1 lukat a cső tartóján. Idézet: „A relé visszafutás diódáját ne itt, hanem a relé közvetlen közelébe helyezd el.” Inkább biztosra megyek és kérdezek az a D1-el jelölt dióda?Idézet: „A táp pufferkondi, viszont nem jó helyen van” Ezt viszont nem értem melyik kondirol van szó. Én a trafó mellé a diódahíd után raktam egy 1000uf és egy 100nf-os kondit, ezek szerint azok feleslegesek, mert magán a nyákon is van a tápnak puffer kondija? Sajnálom a sok bizonyára ostoba kérdést, de első nyákomat kb. egy éve készítettem és hát azóta próbálok minél többet megtanulni, csak még sok minden zavaros/érthetetlen
Hello!
- Persze a GND bekötése "kétélű fegyver", ezért ki kell próbálni. - Nem rögzítettük melyik rajzról van szó, itt meg nincsenek pozíció számok, de akkor fogalmazzunk úgy, hogy a relé tekerccsel párhuzamos diódáról van szó. - A "sárgáról" van szó, és a "zöldnél" lenne a helye. A trafó mellé, ha az 12V-os és a relé is az, nem kell szűrőkondi. Ugyan is annak nagyon megfelel, a kétutas szűretlen feszültség. Valamint a táp sem "leépkázik", ha a relé húzogat.
Sziasztok!
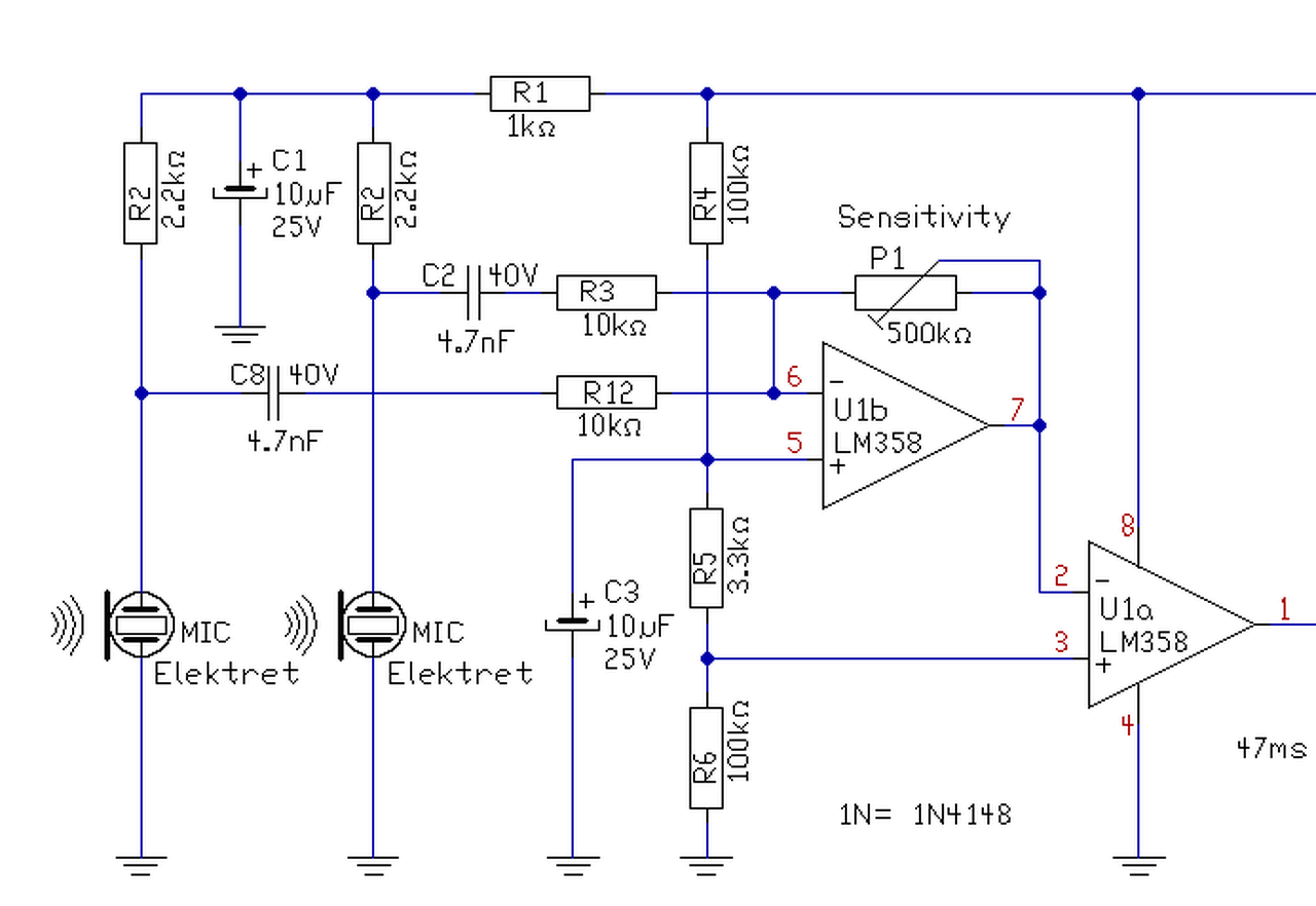
Jól gondolom hogy a proli007-féle kapcsolásba jó az LM324-is? Sőt, a két műveleti erősítő után ráköthetem egy pic-re?
Szia!
Szerintem kijavítottam elméletben mindent úgy ahogy írtad. Megkérnélek ha lenne rá időd nézd át, biztos ami biztos az ördög valahogy sose alszik!
Hello! Mint látható nem is alszik..
A táp rész (Ha így osztottad el, akkor a kis panel az nem jó. A Geatz utáni plusz megy a relére. Ez után egy diódán keresztül a kondira. Kondiról ellenállással a zénerre. Innen megy át a másik panelre. Nálad meg a zéner, egyből a dióda híd után van. Bele is pusztulna. De ha így van elosztva a dolog, akkor a kapcsoló panelen már nem kell a dióda. A puffernek, ellenállásnak, zénernek meg itt a kis panelen kell lenni. (Persze én csak összefirkáltam valahogyan, mert nincs Sprint-em..) A hozzászólás módosítva: Máj 12, 2014
Huha na majd ezt este munka közben még tanulmányozom!
A csatolt kép alapján kötöttem be a zenért (elméletben). Elnézést a rossz képminőségért ![]() A D5 a relé visszafutás diódája akart lenni. A Bc337 nem a - tápot kapcsolja a relére? Az általad rajzolt képen a D nevű alkatrész dióda igaz? és a 330 gondolom ellenállás?
- Csak elméletben, mert hol megy ott mind két lába a Greatz-re?
- A BC337 NPN tranyó, az a GND-t kapcsolja a relére, a plusz meg rajta van. - A D5 a visszafutás dióda. - A D-vel jelölt, meg az, ami a tapskapcsolón a D1, csak oda már nem kell, ott rövidre zárhatod. - A 330ohm meg a zéner előtét ellenállása.
Szia!
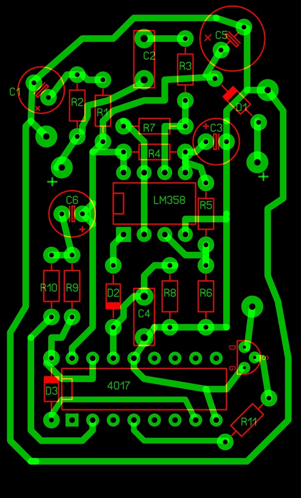
Kinyomtattam a véglegesnek szánt nyáktervet! Kezdődhet a gyártás! Egy kérdésem lenne még, a kis panelon levő kondinak mekkora értékűnek kell legyen 1000µF megfelelne? Lerajzoltam a zener bekötését még a gyári helyén van! Pirossal a trafóról jövő vezetéket jelöltem
Hello! Már egy 100µF is megteszi, ha 1000µF van, az is jó lesz. De nem tudom most mi ez a kép? Így egy zénert csak akkor lehet bekötni, ha a zéner feszültsége magasabb, mint a trafó csúcsfeszültsége. De az nem stabilizálásra, hanem túlfeszültség védelemre alkalmas csak. Kivétel, ha a trafóval sorba ellenállás van. De értelme akkor sincs sok.
Szia!
Sikerült befejeznem, elsőre indult közben otthonra talált a potméter is és a mikrofon is. Tökéletesen működik, hidegen hagyja a fürdőszoba és az összes többi lámpa ki és bekapcsolása. ![]() Az átalakított nyák kényelmesen elfér a fenti "tokjában". Sajnos a trafó és a kis panel nem fért el máshol, csak a bura tetején, bár alulról semmi nem látszódik belőlük. Melegedés szempontjából nem hiszem hogy lesz vele gond, 2 órát égett egyfolytában a lámpa, miután kézzel még tapintható volt a trafó és a panel is! Köszönöm a segítségedet!
Hello! Szívesen! Örülök, hogy sikerült..
Szia!
Eszembe jutott, hogy régen volt egy mikrofonom, amiben 4 db elektret mikrofon volt. Ezután felmerült a kérdés bennem, hogy az általad tervezett taps kapcsolóba lehetne-e mondjuk 2 db mikrofont bekötni, és ha igen akkor hogyan (Móricka rajz is megteszi)? Ez azért lenne jó, mert ha jelenleg a mikrofon háta mögött tapsolunk akkor valamennyivel nagyobbat kell, de ha arra is nézne egy akkor az megoldaná ezt a kellemetlenséget is.
Hello! Rákötni akárhányat is lehetne, ha az áramkör elejét az IC 6-os lábáig többször megépíted. Csak kérdés, célravezető-e. Mert ha a jeleket összeadod és azok ellenfázisban vannak, mert más irányba néznek, akkor kiolthatják a jelek egymást.
Lehet célszerűbb lett volna a mikrofont nem oldlara, hanem lefelé beépíteni, akkor bármely irányból "hallana"..
Ha egy kapszulád van, annak előre néző, kissé irányított karakterisztikája lesz. Két kapszulát egymásnak háttal felszerelve azonos fázisban összeadva nyolcas, ellenfázisban vese alakú karakterisztikája alakul. Négy kapszulából lehet azonos fázisban összeadva, és egy henger palástján elhelyezve lehet jó közelítéssel kőr alakú irány karakterisztikát elérni. De ezekhez tartoznak akusztikus moderátorok.
A hozzászólás módosítva: Aug 27, 2014
Sokkal egyszerübb és jobb megoldás ha a plafonra vagy egy magasabban elhelyezett helyre egy vizszintes kemény lapot szerelsz fel ( butorlap, plexi stb.). Ennek a lapnak a közepére szereled az egyetlen kapszulát, ugy hogy az a lapra nézzen és néhány mm távolságban legyen a laptol ( a távolságot ki kell kisérletezni). Ez a mikrofon minden iránybol és minden hangra egyformán fog reagálni.
Nagyon sok ilyen mikrofont használtam korábban kerekasztal beszélgetésekre stb. Ott a mikrofon az asztallapot használta mint membránt. Annak egyetlen hátránya volt, hogy nem szabadott az asztalon zörögni ( kávéscsésze stb.). De ha egy ilyen lapot a plafonra vagy állványra szerelsz, akkor ilyen gondod nem lesz.
Értem!
Csak elméleti szinten kérdeztem mivel ezzel így tökéletesen meg vagyok elégedve! Csak ugye a kíváncsiság, hogy miként is lehetne "tökéletesebb" az esetleges következő darab. ![]() Bár a válaszod még okoz fejtörést, de próbálom megérteni és "felnőni" a feladathoz.
Most látom, hogy lámpára kell. Erre nagyon jo lenne egy kis kör alaku plexilap amit a lámpa és a plafon közé kell rakni. A mikrofon belülröl a plexire nézne. A takaro bura ne érjen a plexihez (1-2 mm-es hézag elég).
Nem egy nagy kaland ez.. És így folytatható akármeddig..
Üdv. Megcsináltam a tapskapcsolót. Problémám a következő: a kötést többször is megcsináltam, többször átnézve és a tünet mégis ugyanaz. Mikrofon jó, próbáltam többet is, mégsem kapcsol a relé a tapsra. A relét tudom kapcsolgatni el-vissza a diódákkal. De mikrofon a tapsra nem jó. Oszcilloszkóppal is meg lett nézve, nem adja ki a jelet. Az elvileg nem probléma ( egy hozzá értőtől kérdeztem), hogy ellenállásokat helyettesítem pl: 5K1-et 4,7K-val; 1K5-öt 2,2K-val; 33K-t 47K-val.
Többi mind stimmel. Szeretnék tanácsot kérni hogy hol keressem a hibát? Válaszokat előre is köszönöm
Az első tranzisztorral van a gond, nem erősít, vagy nem eleget. A kollektorán kb. 3 - 4 V impulzust kellene produkálnia a tapsra. A kollektor ellenállását nem csökkenteni, hanem növelni kellene. A bázisán mekkora jelet tudsz mérni a szkóppal? Meglehet, a munkapontot is egy kissé állítani kellene a bázisosztó felső ellenállásának csökkentésével.
Ott volt valami baj. Alkalmaztam a darlington féle kapcsolast. Most már működik. De köszönöm
Kedves proli007!!
Szeretném a segítségedet kérni. Megszerkesztettem a következő nyáktervet (mellékletben) de valami nem működik. Szeretnélek megkérni, hogy nézd át, hogy hol a hiba?! Próbáltam a diódákkal kapcsolgatni a relét, de már ott sem jó valami. Válaszát előre is köszönöm.
Hello! Van is benne hiba. A piros helyen el kell vágni, a sárgát meg átkötni.
(Egyébiránt nem tudom miért a BSS-ről választotok rajzokat, mikor itt a oldalon számtalan működő kapcsolás van. Ez meg vagy működik, vagy nem. De látom a bement is át van alakítva darlingtonra. De a kollektorok munkaponti feszültségét is meg kell nézni, hogy valahol féltáp körül legyen..) A hozzászólás módosítva: Okt 18, 2014
Köszönöm a segítséget, de valami még mindig nem jó!! Én nem tudok rájönni!
Hello! Nem "rájönni" kell, hanem mérni-próbálni.
- Végén ott van a relémeghajtó tranyó. Ha a 1N4148 katódjára (33k-1N összekötés) 12V-ot adsz, akkor meghúz a relé. - Előtte a két tranyó, egy bistabil multivibrátor. Ha váltakozva rövidrezárod a tranyók kollektor-emitterét, akkor a jobboldali tranyónál elejt a relé, a baloldalinál meg meghúz. A rövidzár után mindig meg kell, hogy tartsa az utolsó állapotot. - Az első erősítő tranyónak (nálad ez kettőből összerakott darlington) a kollektor feszültségének valahol "féltápfeszültségen" kel lennie. - Ha az első tranyó (nálad a második) kollektor-emitterét rövidrezárod, akkor pld. az első zárásnál elejt a relé, következőnél meghúz. (Vagy épp fordítva.) De innen a működés már nem biztos, mert nem tudod határozottan zárni a kollektor-emitter, csak "kontakthibásan". De lényeg, hogy váltogatnia kellene. - A mikrofon bemeneten feszültséget mérve, pár Volt feszültséget kell kapnod. Ha hozzáérsz a bemenethez (mondjuk megfogott csavarhúzóval), akkor át kell váltani a relének. Tehát kb. valahogy így kell vizsgálni egy áramkört. Ahol működési eltérést tapasztalsz, ott mérni kell feszültségeket.
Meg lett a hiba. Kapkodásomba össze forrasztottam két véget, amit nem kellett volna
![]() Sikeresen bekötöttem es működik. Köszönöm a segítségeket. A tapsra való kapcsolás távolságát minek az érték változtatásával tudom növelni?
Érdekes, hogy senki nem olvassa el, pedig oda írtam,a rajzra, hogy "Sensitivity" vagy is érzékenység. De legcélszerűbb azt akusztikusan megoldani, olyan elhelyezéssel, ahol "jobban hall" a mikrofon. Ha érzéketlennek tűnk, jobban reflektáló felületek közelébe, ha túlérzékeny csillapított felületeknél..
|
Bejelentkezés
Hirdetés |




az a D1-el jelölt dióda?
























