Fórum témák

» Több friss téma
Fórum » Kapcsolóüzemű (PWM) végfok építése
Lapozás: OK   7 / 241
(#) Raptor46 válasza ufy92 hozzászólására (») Nov 22, 2007 /
 
Nekem is!!!
(#) Pafi válasza Funkyboy hozzászólására (») Nov 22, 2007 /
 
Kedves Funkyboy!

Ha vetted volna a fáradságot, és utánanéztél volna, észrevehetted volna, hogy a gyártó nem 25, hanem 2, azaz kettő dollár végfelhasználói árat javasol erre a MOSFET-re, de nem fog szánalmas 8 darabbal foglalkozni, hanem pár 1000 db-ot kell rendelni, és azt sem neked, Gipsz Jakabnak, hanem nagykereskedőknek (mint pl. Spoerle, Future electronics, stb...) hajlandó elküldeni. Az egy más kérdés, hogy ingyen is rendelhető a gyártótól termékmintaként, de Magyarországra nem küldenek.

A Future-tól már kértem árajánlatot régebben, akkor ők voltak a legolcsóbbak nettó 1,2 dollárral, viszont 400 db-ot kellett volna rendelni, annyi meg nekem nem kell. 25-50 db-okat szoktam venni hasonló FET-ekből.

Idézet:
„az a kábel nem simán csak kábel, hanem kábel és csatlakozó. És a csatlakozókon akármilyen jó minőségű is nagyobb a veszteség, mint a kábelen.”

Idézet:
„Hidd el tudom, mert ez a szakmám.”

Idézet:
„És én nem csak elméletben tudom, hanem gyakorlatban is...”


Hát eddig is gyanús volt, hogy csak egy nagyképű kölyök vagy, de egyre biztosabb. Ekkora marhaságot leírni, hogy a csatlakozón nagyobb a veszteség... És még dicséred is magad... Ez mindent elmond rólad.

Én csak egy kis amatőr vagyok, és csak kis 2-3 kW szinuszos teljesítményű erősítőket építek, semmi komoly, úgyhogy nem tudok neked segíteni.

Pedig teljesen nyilvánvaló, hogy szíves örömest odaadnám neked ingyen az 5 év alatt, párszázezer Ft anyagköltséggel (az időmről nem is szólva) kifejlesztett erősítőim teljes dokumentációját, nyákrajzát részletes listával az alkatrészek beszerezési forrásáról, és élesztési útmutatóval, hogy megspórolj kb. 1 millió Ft-ot. Ez így normális.

Idézet:
„Egyébként úgy látom, hogy nem is akarsz segíteni...”


Most komolyan: te tényleg azt várod, hogy egy vadidegen ember a te meggazdagodásodért küzdjön, csak mert ideállítasz és ezt kéred?!?
(#) aflmor hozzászólása Nov 23, 2007 /
 
Nem "PWM", de azért ennek dobtam egy hátast...
5000W ultra-light, high-power amplifier, without switching-mode pow...supply
(#) Pafi válasza aflmor hozzászólására (») Nov 23, 2007 /
 
A papír mindent elbír, de életveszélyes terveket inkább csak a "mit ne csináljak" topicban tegyünk közzé! Pláne hogy OFF!

Engem is állandóan kért egy hangosítós srác, hogy csináljak közvetlenül a hálózatról táplált végfokot, de én nem kockáztatok ennyit. Legfeljebb hangfal belsejében elhelyezve szabad ilyet használni, ahol senki sem foghatja meg a kimenetet, és csak akkor, ha a hangszóró sem megérinthető kézzel.
(#) ufy92 hozzászólása Nov 23, 2007 /
 
nem hittem volna hogy ilyen emberek vannak a világon! s..get csinál a szájábol.
nemkéne ugy "vagizni" ez egyszerüen parasztság! nem hogy azon lenne hogy segítsen. :duhos2:
(#) Moderátor hozzászólása ufy92 hozzászólására (») Nov 23, 2007
 
Használd a válasz gombot! Ne az "Új kérdés felvetése" -t , mert most sem tudni kinek írtad ezt a hozzászólásodat!!
(#) Pafi válasza (») Nov 24, 2007 /
 
Ugye?
(#) szabi83 válasza Pafi hozzászólására (») Nov 24, 2007 /
 
[off]naná, érdekel, van tippem kire írta, de fogadásból nem mondhatom el

(#) cimopata hozzászólása Dec 22, 2007 /
 
Sziasztok.

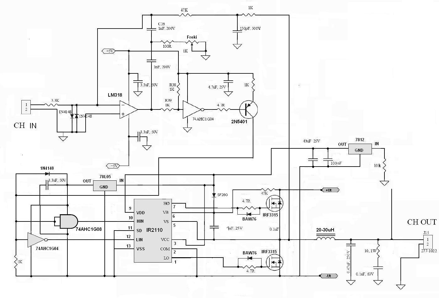
Építettem egy D-erősítőt a mellékelt kacsi alapján.
2 problémám lenne vele:
Csak akkor hajlandó beindulni ha a hangszórót, bekapcsolás után pár másodpercel kötöm rá.
Egyébként különben erősen kattogna. (valószínüleg kijut rá a teljes tápfesz szaggatottan)

Miután utólag rákötöm, működik prímán csak a kimeneti induktivítás teljesen felforrósodik. Most a jólismert PC tápos toroid van benne. Tudom hogy ez nemjó de egyenlőre nincsen nagyon jobb.

Amúgy kb 30W al teszteltem és az IRF ek alig melegedtek, hűtés nélkül kb 30-35 fokosak voltak.

Tehát azoktól szeretném kérdezni akik már építettek ilyet, hogy milyen vasat ajánlanának bele?
Az IR egyik adatlajában T106-2 es torroidot használtak 400W-ra, mitgondoltok róla, ugyanis szerencsére beszerezhető:
T106-2

Mellékeltem kapcsolást és 2 képet.

Előre is tenksz.
(#) ufy92 válasza cimopata hozzászólására (») Jan 13, 2008 /
 
bocsi de ennek a nyák tervét nem tennéd közzé? előre is köszi!
(#) cimopata válasza ufy92 hozzászólására (») Jan 13, 2008 /
 
Üdv!

Remélem nincsen benne hiba.
Sikeres építgetést.
(#) ufy92 válasza cimopata hozzászólására (») Jan 19, 2008 /
 
köszönöm letöltöttem de még nem tom megnézmi nincs hőzzá progim!
(#) ufy92 hozzászólása Feb 2, 2008 /
 
üdv mindenkinek! nincs véletlenül valakinek fölös elado nyákja? nagyon fontos lenne!!
(#) cimopata hozzászólása Feb 13, 2008 /
 
Üdv!

Akit érdekel ebben a témában annak leírom eddigi tapaszatlatamimat a fent említett és mutatott digitális erősítőmről:

Nemrég sikerült beszereznem légmagos fazékmagot kimeneti induktivításnak, amivel már megfelelően működik.
Nemmondom hogy nem melegszik mert egy kicsit langyos, de az előző jólismert PC tápvasnál egyértelműen jobb

Nemmondom hogy tökéletesen működik de:
Eddig 30-40W ig teszteltem, 4 Ohmon igenszépen szól.
A fetek jónakmondható meghajtása miatt 35 fokosak 200kHz es kapcsolófrekvencia mellett, megnövelve a kapcsolófrekvenciát 400kHz-re már romlik a meghajtás minősége, így már jobban melegednek a fetek de ezis csupán 45-50 fok hűtőborda nélkül!!!

Természetesen az átlagos kapcsolófrekvencia a kimeneti teljesítmény növelésével csökken, így a kapcsolási veszteségek is csökkennek. Ilyenkor a fetek csatornaellenállásából kifolyó veszteségek kezdenek dominálni. Mintmondtam ezt még nemtudtam kipróbálni nagyobb teljesítményen.

Viszont van 1-2 zavaró tényezője is amit eddig még nemsikerült megoldanom:

1,
Ha ráadom a tápfeszültséget, nemhajlandó "beindulni" A fetmeghajtó ugyan megkapja az 5V vezérlőfeszültséget, de nemhajlandó kapcsolni az alsó fetet. Ezt eddig csak úgy sikerült megoldanom hogy matattam a mérőcsúccsal a szinteltoló tranzisztor környékén.

2,
Ismeretle okok miatt néha elkezd sípoló hang jönni a hangszóróból eléggé hangosan 1-5kHz környékén egyre magasodó majd csökkenő.

Nagyából ezeket a problémákat kell még kiküszöbölnöm. Raktam fel néhány mérési képet akit érdekel.

Megjegyzem néhány kép azután készült miután kicseréltem a műveleti erősítő után levő invertáló kaput mivel az eredeti meghibásodott. Csak Lábas jószágom volt amit vezetékekkel tudtam bekötni. Ez is okozhatta a szinteltoló csúnya jelét.

Nemis beszélek tobább jöjjenek a képek:
(#) cimopata hozzászólása Feb 13, 2008 /
 
Mégegypár:
(#) Skyline hozzászólása Feb 21, 2008 /
 
Üdv mindenkinek!!

nekem alapvetö kérdéseim lennének a PWM erösitökkel kapcsolatban,azt szeretném megkérdezni hogy a hangminösége milyen a tranyós,FET-es és IC-s erősitökhöz képest,és hogy menyire bonyolult a megépítése és az élesztése?
a müködése ha jól tudom a FET-ek magas frekvencián való kapcsolgatásán alapul?
De hogyan alakitják a hangfrekvenciás jelet magas frekvenciás jellé és onnan vissza?
elnézést a kérdésekért de még nagyon kezdö vagyok a témában!!
Elöre is köszi a válaszokat!!
(#) cimopata válasza Skyline hozzászólására (») Feb 21, 2008 /
 
Üdv!

PWM=impulzusszélességmoduláció.

A bemeneti jel, ami ezesetben zene rákerül egy komparátorra aminek a referenciabemenetére n*kHz es fűrészfeszültséget kapcsolunk. a létrejövő PWM jelet ami a zene ütemében változik eltoljuk a negatív tápfeszültséget hogy majd onnan hajtcsuk meg a FET meghajtó áramkört. Szinteltolásnak tranzisztort használnak. Az eltolt jel rákerül egy fetmeghajtóra pl: IR2110 ami biztosítja a 2 MOSFET kellően gyors kapcsolgatását. Ezenfelül a felső fet jóval felsőbb potenciálon van mint az alsó, ezért még az ujabb szinteltolást végez az IC. Lényegében a 2 fet előállítja a kimeneten azt a PWM jelet "nagyban" ami a komparrátor kimenetén jelentkezik. Ez egy négyszögfeszültségű 200-400khz es jel amit még integrálni kell egy LC-taggal az erősítő kimenetén.

Lényegében 2 fajta digitális erősítőről tudok. 2-3 szintű.
2 szintűnél a 2 fet valamelyike mindig bevan kapcsolva tehát a fetek özös pontján -/+ feszültség jelenhet csak meg. Ahhoz hogy ez az eljárás működjön visszacsatolást kell csinálni ami létrehozza a PWM modulációt.
Pl: Ha a memenetre 0V ot kapcsolunk akkor 50% os kitöltéssel kapcsolgatnak felváltva a fetek, így ennek az átlagát véve a kimeneten is 0V jelenik meg. Ha a bemenetre 0,2 voltot teszünk akkor a kimeneten a fetek Felső/alsó 60%/40% arányban kapcsolgatnak.
Így mindig kialakul a bemenőjellel arányos kimeneti feszültség.
3 szintűnél egyszerűbb elképzelni a működést.
Van egy egy fix frekijű fűrészjel, amivel összehasonlítjuk a bemenőjelet. A komparátor kimenetén lehet -/+ és 0 jel. Ide már 2 szinteltoló kell.
1 ami kapcsolja a felső, 1 ami kapcsolja az alsó fetet.
A két fet közös pontján impulzuscsoportok fognak megjelenni. A zene + "dombját" csak a + négyszögfeszültségből hozza létre.
Negatívkomponensét pedig csak a negatív tápfeszből.
Tehát ha a bemenetre 0V ot kapcsolunk akkor egyik fet sem kapcsol.

Naggyából ígyműködnek.
Hangminőségben:
kialakítástól, alkatrészektől függően az analóg elősítőket is lepipálhatják

Megépítése: Az alkatrészek beszerezhetőek hozzá, talán nemismondható drágáknak. Sokminden múlik a nyák kialakításán és a megfelelő kapcsoláson.

Huh ezt jólösszefoglaltam
:yes:

Remélem nemírtam bugyutaságokat
Vannak akik ehhez jobban étenek mint én.

Üdv!
(#) Skyline válasza cimopata hozzászólására (») Feb 21, 2008 /
 
köszi a választ,de még párszor majd átolvasom hogy világos legyen de végül ez is egy FET-es erösitö csak máshogyan hajtjuk meg a feteket?
A hangszóró itt is a FET-eket terheli?
ezeket az erösitöket is lehet hidalni?
mi az elönye és a hátránya a sima tranyós és FET es erösitökkel szemben?
Köszi elöre is a válaszokat!!
Sokat segítettél!
Üdv!
(#) cimopata válasza Skyline hozzászólására (») Feb 21, 2008 /
 
A feteket kapcsolóüzemben hajtjuk meg. Éppen emiatt alacsony a hőveszteség rajtuk. Törekedni kell a minél gyorsabb fetmeghajtásra és megfelelő fetek kiválasztására. Fontos hogy alacsony legyen a fetek gate töltése mert akkor gyoran átlehet tölteni és hamar kinyit/lezár a fet. (Mivel a veszteségek jelentős része a fetek be és kikapcsolása közben jelentkezik) Ezenkívül fontos hogy minél kissebb csatornaellenálása legyen.

A hangszóró a kimeneten levő L-C tagot terheli, de persze az L-C tag a fetekből táplálkozik Hatásfokok az analóg erősítővel szemben sokkaljobb. 90-95%

A hidalás szerintem megoldható de ebben nemszívesen nyilatkozom.

++++ Hatásfok,olcsó végfetek, nagyonjó jelzaj arány, nagyonnagy kivehető teljesítmény, alacsony torzítás.

- - - - Nehezebb belőni, nagyonfontos a jó nyákterv, 100W alatt nem kifizetődő, inkább SMD-ben érdemer nekikezdeni.

Ezek a saját véleményeim róla!

Az IR első digitális erősítőről szóló adatlapja kis kedvcsinálónak IRAUDAMP_1
(#) Skyline válasza cimopata hozzászólására (») Feb 21, 2008 /
 
köszi szépen a kapcsolást!Elég szép teljesítményü erölködöt lehet vele készíteni
Ez a kapcsolás müködöképes?
elvileg a hangszóró impedanciával le lehetne menni 2ohm ig is ha nem a FET et terhelem(csak részben)
Ha megépíteném ezt a végfokot a beállitásánál milyen müszerekre lenne szükségem?
és ha mondjuk impulzusüzemü Tápot szeretnék hozzá +-60V al lehetséges?
(#) cimopata válasza Skyline hozzászólására (») Feb 21, 2008 /
 
A kapcsolás szerintem működőképes.
Én összeraktam,de a tápja feleslegesen bonyolult.
Sajnos már nempróbáltam ki hogy megy e, csak a polcon porosodik. Azóta valamivel egyszerűbbet hoztam össze. Amit az előző oldalon írtam kapcsolás és képek. Kicsit kilett bővítve 1-2 cuccal. A nyákját teljesen újraterveztem 1-2 napon belül elkészülök vele. Arra a nyákra már rákerült a kimeneti túláramvédelem, a szükséges feszültségeket előállító áramkörök.

A digitális erősítőknél megengedhető akár 2 Ohm is.
Azért mer az analóg erősítőkben pl egy földelt kollektorosnál az emiterher raknak hidegítőellenálást amin figyelik egyben a túláramot is. Az, és a teljesítménytranzisztor jelentősen lerontja a kimeneti ellenálását az erősítőnek.
Egy digitális erősítőnél 0 Hertzen elvileg a fet csatornaellenálása és a söntellenálás (amin majd az áramot figyeljük) okozza a kimeneti ellenálását. A sönt 0,05 ohm a fet is jóesetben akörüli. Tehát minimális a kimeneti ellenálás.

Egy szkóp ajánlatos. Ritka hogy kapásból röffen.

Impulzusüzemű táp? Miértne énisaztakarok. És a gyáriak is azzal vannak.
(#) Skyline válasza cimopata hozzászólására (») Feb 21, 2008 /
 
akkor szerintem ezt a kapcsolást fogom megépíteni!
2X350 W nem semmi teljesítmény attol a kis erölködötöl
nehéz volt megépíteni?
az adatlapján azt olvastam hogy 60V on csúcsban 2X500 ra képes!
Ha sikerülne hidalni brutális lenne
csak ahoz kéne egy 1KW-s impulzustáp!!
Még azt szerettem volna kérdezni hogy táp kapcsolást hol találok ami müködöképes?
a táp is azon az elven müködik mint az erösítö?
szerinted mi lenne vagy egyáltalán lehetséges lenne-e ha FET-ek helyett csöveket alkalmaznánk?
(#) cimopata válasza Skyline hozzászólására (») Feb 21, 2008 /
 
Háát

Szerintem várj még egy kicsit. Nemkell egyből nekiugrani.
Nézz körbe itt: Digitális erősítő topic

Csövek??? Kizárt!

A táp megoldható de énis még csak próbálkozom azon a téren eddig max 50W ot tudtam kinyerni kapcsitápkból.
(#) Skyline válasza cimopata hozzászólására (») Feb 21, 2008 /
 
Igazad van elöbb kicsit körbenézek és átgondolom hogy mit akarok építeni!
Esetleg ha Fet es végfokot építenék és impulzus táppal hajtanám?
Végül is nem akarok diszkót csinálni de azért egy nagyobb partyra egy FET es végfok is megfelelö és azt tuti lehet hidalni!
Az a kapcsolás nagyon tetszik amit küldtél azt jól át tanulmányozom majd!
nagyon bonyolult az impulzus táp?Megbizható müködésü?
(#) gulyi88 válasza Skyline hozzászólására (») Feb 21, 2008 /
 
csá
mért akarod mindenáron hidalni?
elég nagy teljesítményre képesek így is!

tavaly szilveszterkor mi csak 2*40W-al nyomtuk, de nagyonjó parti volt, nem csak a hangerőtől függ..
elméletileg hidalhatók szerintem


csá
(#) Skyline válasza gulyi88 hozzászólására (») Feb 21, 2008 /
 
hali!
azért akarom hidalni ha már megépítem az erősítöt akkor ha szükségem lenne rá tudjam kivenni belöle a maximumot!
ha kissebb teljesitményel akarom használni akkor megy normál módban!
Az igaz hogy nagy teljesítményre képesek!
(#) gulyi88 válasza Skyline hozzászólására (») Feb 21, 2008 /
 
szerintem a puding próbája az evés..
nem olyan drága alkatrészekből áll.. kettő egyformát kell építeni aztán kipróbálni, megmérni..
a táp viszont brutálisan nagy kellene kb 1500W
tervezek egy ilyet, ami tud ekkora P-t, de nem merem összerakni (meg most időm sincs, se műszerem )
(#) Skyline válasza gulyi88 hozzászólására (») Feb 21, 2008 /
 
Ja ja igazad van ki kéne próbálni,csak nem egyszerü dolog egy 1500W os impulzus tápot építeni at tuti!!
Mi lenne ha elöször a végfokot építeném meg és tekertetnék hozzá egy 1500W os torroidot?
(#) Tomi20 válasza Skyline hozzászólására (») Feb 21, 2008 /
 
Nem maradna pénzed Egyébként én fordítva csinálnám. Először táp, utánna az erősítő.
(#) cimopata válasza gulyi88 hozzászólására (») Feb 21, 2008 /
 
Nemfeltétlen kell 1500W!

Miértkellene? Ha zenével nyomatod akkor közelsem fogsz 1000W ot kiszedni a tápból. Csupán puffereket nesajnáljad bele. Tapasztalataim szerint elég jelentős az úgynevezett Power Supply Pumpin jelenség ami rendesen emelgeti a tápot. Ezért gondolom, hogy nemárt sok puffer hogy elnyelje a + energiát.
Következő: »»   7 / 241
Bejelentkezés

Belépés

Hirdetés
XDT.hu
Az oldalon sütiket használunk a helyes működéshez. Bővebb információt az adatvédelmi szabályzatban olvashatsz. Megértettem