Fórum témák
» Több friss téma |
Fórum » Tesla tekercs építése
Szerbusztok.
Sikerült szereznem egy mikro trafót. És hogy biztosra menjek a bekötését illetően. Ha jól látom a trafó nagyfesz egyik kivezetése a tekercsből kijövő piros vezeték a másik kimenete maga a transzformátor vas. illetőleg van még rajta két fekete vezeték ami esetlegesen segédtáp a mikróba? Üdv.
Szervusz!
![]() Többféle kialakítás van, de általánosan 3 független tekercs van a trafón, egy hálózati primer, egy magnetron fűtéséhez használt 3,6V-os leágazás jól szigetelve és a nagyfeszültség. Utóbbinak egyik kivezetése a vasmagra szokott lenni kötve (de nem mindig), a másik pedig a szekunder tekercs szigetelésére van erősítve, sarus kivezetéssel.
Szerbusz.
Köszönöm az instrukciót multival ráis mértem. Mostmár tudom mire való az a 3.6v. Még annyit szeretnék tudni miért van ennyi dióda használva az egyenirányításhoz? Üdv.
Mert egy dióda nem elég, ugyanis a rezgőkörön a feszültség szépen fel tud hintázni és rászuperponálódik a tápfeszültségre - főleg, ha a szekunder valami miatt nem tud szikrázni. Akkor az oda betáplált energia visszatranszformálódik a primer oldalra és pluszként jelenik meg. Átütheti a csövet is.
7 év után rászorult a felújításra.
Jelenleg 4 darab 1000VA-nél nagyobb mikrosütőtrafó hajtja, melyeket külön egyesével PVC csőbe tettem olaj alá, Aerovox 2µF 1kV-os kondikból felépített 120nF@ 32kVDC, mint primer kondi. Igazából minden piszkosul melegszik, maxra tekerve meg a hálózat sem nagyon bírja. Sajnos nem volt időm kihangolni, mert a szomszédomnak nevezhető véglény már a rendőrséggel fenyegetőzött pár perces teszt után. ![]() ![]() Bővebben: Link
Pöpec!
Jó lett, ez valamilyen antennás visszacsatolású SSTC?
Köszönöm!
![]() Nem, a szekunder tekercset közvetlen visszacsatoltam egy áramgenerátoros FET meghajtó IC bemenetére.
Királyul néz ki! Az egyik FET végzi a primer meghajtást, míg a másik az amplitúdó modulációt?
Én egy slayer exciter típusú kapcsolással csináltam hasonlót. Ha nem titok megosztod velünk milyen FET meghajtót használsz?
Pontosan...én is hasonlóan oldottam meg.
Gyakorlatilag ennek is Slayer Exciter a működési elve, hiszen a szekunder tekercs van közvetlen visszacsatolva ebben az esetben is. TC4420 a FET meghajtó típusa, ez egy jól bevált IC, főleg az áramgenerátoros bemenete miatt használom ezt.
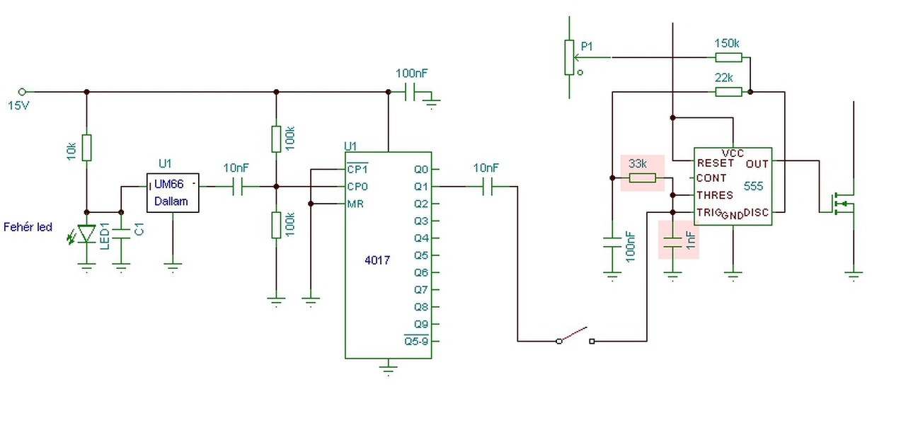
Üdv! Az lenne a kérdésem, hogy a képen látható 4017 ic CP1 illetve a CP0 melyik lábak pontosan (hányas számú). A választ előre is köszönöm!
Bővebben: LinkElső 3...
Sziasztok
![]() Teljesen új vagyok ebben a témában, viszont szeretnék építeni egy kisebb Teslát Kapcsolási rajzokat nem értem és az egész működési elvével sem vagyok teljesen tisztába. Tudna valaki segíteni, hogy hol is tudnám elkezdeni? Előre is köszönöm! ![]() Üdv: Bálint
Sziasztok
Szemezgettem egy ideig skori 12V-os mini tesla tekercsével, miután rászántam magam, elkezdtem olvasni a fórumot az elejétől kezdve és végétől visszafele egyaránt. Még nagyjából 3,5 évnyi részt nem sikerült átbogarásznom (bár már eddig is rengeteg hasznos dolgot találtam ), van ami ellentmondásossá vált időről időre.A szekundert tekercselés előtt és után egyaránt lakkozni érdemes? Illetve alkalmas-e lakk spray? Előre is köszi: Jani
Skori-féle teslával kéne kezdeni, elektronikai tudás kell hozzá viszont.
Én mostanság csak epoxy gyantát használok, illetve próbálgattam a poliuretán padlólakkot. Tekercselés előtt is le lehet lakkozni, állítólag a PVC sok nedvességet szív fel.
Utána mindenképpen kell, én epoxy gyantát ajánlok, akár 2-3 rétegben.
A 4 trafós tekercsemet sikerült egy kicsit hangolni, igaz még mindig nem találtam meg a maximumot, jelenleg 2,5 méteres szikra a rekord. Csak egy gyors videóra meg 1-2 képre volt időm, majd talán jövő héten tudok jobbat is csinálni.
Bővebben: Link
„Sziasztok...ezen a szuper tökéletes klipben a Légmagos tekercses résznél miért forog az a ledes propeller?Hogyan működik?köszi jó kis zene a kedvencemDD
https://www.youtube.com/watch?v=Q3oItpVa9fs”;
Nem propeller és nem LED, hanem forgó szikraköz és motor hajtja. Már ha a tekercs alatti forgóra gondolsz.
A hozzászólás módosítva: Szept 25, 2015
Ennek mi köze a Tesla tekercs építéshez? (egyáltalán tudod milyen fórumon vagy?)
Ez az elsö tesla tekercsem.
Adatai: - 12v dc / 0,5A bemenet -Egy forgó szikraköz ami megszaggatja -Transzformátor kb 1Kv kimenettel -tesla primér tekercs 9 menet -tesla sekunder tekercs kb 500 menet -leydeni palack kondi vitaminos dobozból -statikus szikraköz (álítható) -leghoszabb mért ív 5mm ![]() Ha valamit kifelejtettem szóljatok. Nos ez mind szép és jó, de ha eddig nem tünt volna fel ez a tekercs az én legendás szemmértékem alapján készült. Ezért is olyan pocsék a hatékonysága. Most gondolkodom egy új tekercs készítésén, ha lehet ugyanazzal a táppal.(tudom hogy béna amint tudok építek eggyet 555-ös el) De ezt már rendesen szeretném csinálni, ehhez kéne a segítségetek. Mégpedig légyszives írjatok pár tippet, világítsatok rá a hibáimra, no meg leírhatnátok a legfontosabb számításokat.
Az igényesség és a méretezés nagyon fontos a teslánál, sajnos ebben az esetben mindkettő hiányzik. Nyugodtan szánd rá az időt a megfelelő források tanulmányozására, sajnos nincs olyan, hogy 5 perc alatt tesla tekercs.
Segíteni leginkább akkor tudunk, ha leírod, hogy mi a pontos célod.
A célom leginkább a kísérletezés, nem is lehet nagyon mást csinálni egy teslával.
Elismerem ha nem is 5 de max 20 perc volt elkészíteni magát a tekercset, öszintén megvallva azért is nem csináltam igényesebben mert nem hittem, hogy müködni fog. De most, hogy látom mégis müködik szeretnék eggy jobbat, igényesebbet csinálni. Csak elötte egy kicsit informálodni akarok nehogy megépítsem szépen és igényesen aztán még az elözönél is rosszab legyen
Amúgy ha célként arra gondolsz engem már egy 3-5 centis villámocska boldoggá tenne.
Elsőkörben a wikipédia ide kapcsolódó cikkeit érdemes elolvasni. Illetve Skory weblapját átnézni, ott is van bőségesen sok információ. Collectornak a weblapját is érdemes átbogarászni.
Ha hatásfokot akarsz növelni, ahhoz érdemes az ide kapcsolódó elmélettel is tisztában lenni. A hozzászólás módosítva: Okt 1, 2015
Ilyen kis szikrákhoz egy szimpla sokszorozó is jó.
Wikipédiát már végigolvastam, skorynak a mini és a negyteslás oldalát is.
Collectorról még nem hallottam de megnézem, a tekercs rezonancia eggyenletekről még nem tanultam de úgy tervezem hétvégén elkezdem. Feszültség sokszorozó alatt valami olyasmit értesz mint a Marx-kaszád? Mert először olyat akartam, de egy tesla tekercs mégis csak egy tesla tekercs.
Hú Collector bocsás meg, hogy harmadik személyben
Beszéltem rólad, nem figyeltem a nevekre. Amúgy a nagy teslád brutális.
A marx nem egyszerű, illetve a keletkező feszültség fele elveszik a kis szikraközökön.
Sima villard kaszkádról van szó, diódák és kondenzátorok. Viszont ezek mindegyike igen veszélyes, lehet hogy jobban járnál egy van de graaffal, a kisebbeket lehet fogdosni. |
Bejelentkezés
Hirdetés |

















Még nagyjából 3,5 évnyi részt nem sikerült átbogarásznom (bár már eddig is rengeteg hasznos dolgot találtam
), van ami ellentmondásossá vált időről időre.













