Fórum témák
» Több friss téma |
Fórum » Labortápegység készítése
Annyi gond van ezzel/ilyen műszerrel (függetlenül az esetleges műszaki hiányosságaitól), hogy az áramméréshez használt saját söntjén eső feszültség hibaként jelentkezik a kimeneti feszültség stabilitásában.
Ha a tápegység saját söntjét használod az áramméréshez, akkor ez a hiba nem jelentkezik. De ehhez másmilyen kijelző kell.
Szia! Akkor ezt a műszert nem is tudom úgy bekötni, hogy jól működjön?
Mit ajánlanál?
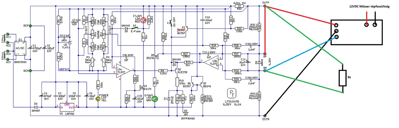
Hello! Az azért nem biztos. Ennek a műszernek várhatóan a negatív ágában van a Shunt ellenállás. (De nem ismerem, így nem tudom melyik vezeték szín mit jelent.) A feszültségmérést rákötöd az UTP-OUTN pontra, a fennmaradó vezetékre kötöd Az SN pontot. (SP az OUTP-re marad kötve.) A terhelés, az OUTP és SN pontok közé megy.
Hello! Először is köszönöm a segítséged és elnézést a Móriczka rajzért. Ma sajnos nem tudom kipróbálni de holnap lesz rá időm. Így gondoltad a bekötést?
Igen, de az SN és OUTN közötti sötétkék összekötés nincs.
A hozzászólás módosítva: Okt 1, 2015
Persze hogy "gyárilag ott van", hiszen én rajzoltam oda. De ez pont azért van, hogy négyvezetékes bekötést lehessen elkövetni. Vagy is a vezetékeken eső feszültséget ki lehessen vele küszöbölni. Most a műszert fogja kompenzálni. Egyébként a gépkönyv azt írja 75mV-os a Shunt. Vagy is nem túl sok feszültség esik rajta.
Persze tudom, hogy te rajzoltad és tervezted. Köszönöm a segítséged!
Üdv! Nem tudom a kérdésem ezekben a körökben mennyire számít barbárságnak, de azért remélem nem zavartok el
Nem igazán vagyok még jártas az "építésben", most is inkább csak összerakásról kérdeznék. Csináltam régebben szabályozható stabilizált jellegű tápot, egy nyomtató kapcsolóüzemű tápegységéből, meg lm2596-os modulból, de gondatlanságból tönkrement. Szeretnék most egy kicsit "komolyabbat" összerakni, egy kijelzős, gombokkal állítható "buck" modulból, és az lenne a kérdésem, hogy szerintetek mennyit számít, hogy az elő tápegység, ami a modult táplálja kapcsolós, vagy transzformátoros. Eszmefuttatásom szerint ha az előfokozat mondjuk 200kHz-en kapcsolgat a maga +-50mVpp ingadozásával jó esetben, meg a modul is mondjuk 150kHz, és megint +-50mV, akkor a modul nem tudja olyan jól követni az ingadozást, és után állítani magát, így a fesz. ingás jóval nagyobb lesz, mintha transzformátorról, és némileg stabilabb 50Hz-es egyenirányított valamilyen ingadozást kell lekövetnie. A hozzászólás módosítva: Okt 4, 2015
Szia! Kipróbáltam az általad javasolt bekötést teljesen jól működik. Köszönöm
![]() De viszont két dolgot szeretnék még kérdezni? A feszültséget 10.8 V-nál nem tudom kevesebbre állítani terhelés nélkül. Ha a DC Off kapcsolót is aktiválom akkor is a feszültséget 10.8 V-ra esik vissza. Terhelésnél tökéletesen működik a dolog. Ez így normális? A másik az Imax-ot hogyan tudom beszabályozni a P3-as potméterrel hogy 3A legyen a max? A hozzászólás módosítva: Okt 5, 2015
Hello! Nem normális.
Elsőként azt kell tisztázni, hogy eredetileg is volt nálad ez a hiba, vagy a műszer beépítésével "került bele". Mert az szerint kell vizsgálni a dolgot. Minden esetre a műszer tápáramkörének galvanikusan teljesen függetlennek kell lennie a labortáptól. A kimenetre két okból kerülhetne feszültség. első a Fet szivárgóáramából. De meg kell mérni DC-OFF állásban az R11-en eső feszültséget. Annak nullának kellene lenni. Ha az van és a Fet jó, akkor az zárva van. Viszont pont a Fet szivárgóáramának kikerülése miatt (és DC-OFF bekapcsoláskor a C13 kapacitás gyors kisütése miatt) Van az áramkörben a Q6-Q7 áramtükör beépítve. Ez áramgenerátorként terheli a kimentet, viszont ennem árama nem folyik át az R20 Shunt ellenálláson. Tehát nem hamisítja meg az áram az áramkorlát beállítását. Ez alapból is terheli a kimentet néhány mA árammal, így hatástalanítja a Fet szivárgóáramát, ami ráadásul feszültség és hőfokfüggő is. Másik ahonnan kerülhetne a kimenetre feszültség, maga az áramtükör. De ahhoz mind a Q6 és Q7 emitterének szakadást kellene mutasson a DCP ponthoz képest. Mert úgy az a -12V tápfeszültségből áram folyna az R23-on keresztül a kimenet felé. De ez elég körmönfont hiba lenne.. Az Imaxot P1 maximális állása mellet lehet beállítani P3 trimmerrel. Ekkor az R2 ellenálláson UR3=Imax*R20=3A*0,22ohm=0,66V feszültségnek kell lenni. (Természetesen ha R20 valóban 0,22Ohm értékű.) A hozzászólás módosítva: Okt 5, 2015
A hiba a múltkori tesztnél még nem volt. Ma amikor újra összeraktam mindent és a műszert úgy forrasztottam be ahogyan megbeszéltük már ez az eredmény fogadott. A trafóm 4*20VAC minden szekunder 3.2A (Szimetrikus tápot akarok majd építeni) és van egy 12VAC 1,5A amit egyenirányítottam pufferelten és L7812-vel csináltam 12VDC-t a műszereknek és az NTC FAN 4-nek. Mértem a feszültséget "külső" multiméterrel is, úgy is, hogy a "belső" műszert leforrasztottam de úgy is 10,8V van a kimeneten. 1k helipot-ot használok a feszültséghez. Sajnos ma már nem tudok semmit sem mérni majd csak holnap délután.
"a műszereknek" Oké, de a két táp műszerét nem táplálhatod egyetlen 12V-ról..
Akkor a műszernek a táp így rendben ennek örülök. Miért nem lehet a két műszert egy 12V-ról táplálni? Van még a trafón egy 18VAC szekunder is legfeljebb akkor abból is csinálok 12VDC-t a másik táp műszerének. Az úgy már rendben lesz? Holnap délután jelentkezem. Köszönöm, hogy segítesz!
A műszer mérőbemenetei nem függetlenek a tápfeszültségétől. Ha közös a tápjuk, akkor akaratod ellenére is direktbe összekapcsolja a tápokat, így azok hatnak egymásra (akár szélsőségesen is).
Sziasztok!
Remélem ti tudtok segíteni. Szükségem lenne egy olyan tápegységre, ami -5 és 5volt között szabályozható. Kerestem kész cuccot, az ebay-en is de eddig semmi. Tudnátok-e ebben segíteni? Köszi
Hello! Megmértem az R11-en eső feszültséget DC-OFF állásban 0V.
Úgy néz ki a Q6-nak annyi lett a mellékelt képek alapján (Nem tudom, hogyan kell kimérni)Kiforrasztottam Q7-et is a biztonság kedvéért. Megrendeltem az alkatrészeket. Valószínű ebben a formában nem lesz jó a műszer bekötése. Amúgy mi a különbség a kettő között: BC557 A hozzászólás módosítva: Okt 6, 2015
Hello! Ha kicserélted a tranyókat, akkor az R23-at is cseréld ki 100kohm-ra. Mert így túl sok az áramtükör árama. Sajnos két BD140 kellet volna beletennem, hogy egyforma legyen a két tranyó, de én megspóroltam az egyiket. De ez nem lett jó ötlet, mert így a két tranyó aszimmetriája miatt a tükör árama túl sok lett.
Ha a B és C típusra gondolsz, a Hfe paramétere (áramerősítési tényezője) más a kettőnek. Vagy is a C-nek nagyobb a bétája. De itt nem sokat számít ez.
Rendben, kicserélem az R23-at is. Igen a B és a C-re gondoltam.
Köszönöm a segítséget!
Hello! Elég a 100k-t lecserélni. BD-vel áramkörileg szebb lenne, de akkor meg balettozna a nyákban..
Ha az én paneltervemet használod, abba minden átalakítás nélkül betehető a BD140-es tranzisztor a BC helyett.
Készítettem egy volt-lett ábrát, ami szemléltetni igyekszik a változást.
Üdv!
Szeretnék egy ilyen tápegységet készíteni, de sajnos nincs tapasztalatom NYÁK-fúrás-marás területén. Elérhető ez a lap valahol esetleg előre elkészítve, vagy meg tudnátok mondani hol érdeklődjek?
Ha csak magát a NyÁK-ot szeretnéd elkészíttetni, arra vannak külön cégek. Sőt, az apróhirdetések között több fórumtárs is vállalja a panelek elkészítését, érdeklődj náluk.
Módosítottam a tervet, ami most már 2db BD140-et tud fogadni, amik hátukkal egymásnak fordítottak, és egy csillám közbeiktatásával egymáshoz csavarozhatóak. Így ha akarnak melegedni, akkor azt együtt tudják tenni. Az R23 értékét is átírtam 100 kR-a a terven. Adtam neki egy LPSU3A50V v3.2 fantáziasorszámot az azonosíthatóság érdekében.
|
Bejelentkezés
Hirdetés |








Nem igazán vagyok még jártas az "építésben", most is inkább csak összerakásról kérdeznék. 
(Nem tudom, hogyan kell kimérni)








