Fórum témák
» Több friss téma |
Fórum » Csöves erősítő készítése
Ne feledd betartani a fórum viselkedési szabályait, és a topik megmaradásának feltételeit. [link]
A téma átmenetileg fagyasztva lett, hozzászólni nem tudsz!
Én csak annyit tudok hogy a régebbi csövek (elvileg) sokkal jobb paraméterekkel rendelkeznek. Van nekem is (zöld oxidos) lábakkal 1965-ös gyártású 6P1P. Nagyon szépen szól. De azt nem tudom hogy egy 74-es vagy még korábbi rosszabbul szólna-e.
Nem fogok küldeni, egyrészt már kevés van, törékeny,drága, meg a posta is drága..Van Tungsramos dobozban lévő!!!, HM válogatott! orosz! "mezei, bakelit aljú", jó adatokkal rendelkező, hát a fém aljú még ennél is sokkal jobban szól. Én Williamsonban próbáltam. Számomra egy régi vaterás tömör értékelés volt, ami visszaigazolt: Köszönöm a csöveket, a DAC-omban ennyire jó hangú csöveket még nem hallottam. Az értékelés általában a vásárlás körülményeivel szokott kezdődni
Különben meg itt csöves erősítőről írogatunk, nem a csőgyártásról..Nem releváns. A hozzászólás módosítva: Okt 27, 2015
Abban igazad van, hogy ez nem ide való már.
Bta fórumtársunknak sikerült egy olyan vitát kirobbantania, amelyben "harcolunk" itt, mint Don Quijote a szélmalom ellen, teljesen feleslegesen, nem sok értékelhető konzekvenciával.
Azért a piac egy ilyen kicsiny szegmensben, (megszállott/DIY-ers) viszonylag jól beárazza a terméket. Az igazi sznob meg nem azzal törődik, hogy milyen csövet tegyen az erősítőjébe, hanem hogy az X milliós termékére milyen trendi márkanév van írva
Mindig van olcsóbb alternatíva:
Bővebben: Link Oda lehet tenni a régi melzi mellé, persze megveheted 2-3-szorosáért, loktál helyett oktál formában (Sylvania 6SN7, '50-es évek). Létezik a ruszki legendánál egyértelműen jobb, de sajnos a vörös bakelites RCA JAN CRC-5692-esnek az utóbbi években mesébe illő ára lett. Az elektroncső is csak egy alkatrész, illetve nincs sok értelme felspécizni egy gyenge minőségű kimenőtrafó előtti elektronikát. Nálam a TK157 vasának kiváltása egy különlegesen vékony fóliából tekercselt VAC vágottmagra sokkal többet jelentett, mint bármiféle csőcsere. (Na jó, a rácsáramos 2A3 vég az ultralineár G807 után legalább akkora lépés volt...) A lenézett "mezei" ruszki 6n8sz egyébként nem rossz hangú cső, legalábbis az 1970 előtti taskenti... és azokat még válogatni sem kell annyira.
A hirdetésnek az Apróhirdetési rovatban a helye, nem a fórumban!
Üdv, lehet balgaságot kérdezek, de PL504 PSE kapcsolásnál ugyan az a felépítési formát követve lehet több elektroncsövet is egymás után kötni a bemenet és a kimenő trafó közé?
Akkor arányosan változtatni kell a kimenő illesztésén.
Idézet Bozó Balázs cikkéből Idézet: „Jelen bemutatásban ugyan szimpla SE erősítő mutatkozik meg, de akinek nagyobb kimeneti teljesítményre van szüksége megépítheti Paralellként is. A paralell megoldás két GU50 párhuzamosan kötését jelenti, 75%-os teljesítmény növekedés mellett. Ne feledkezzünk meg arról, hogy a párhuzamos kapcsolásnál a kimenőtrafó ellenállása felére csökkentődjön. Ekkor a meghajtást is kissé variálni kell, mert a párhuzamosan kötött csövek többet várnak a meghajtó fokozattól is.” A hozzászólás módosítva: Okt 30, 2015
Marci, szerintem arra gondolt Péter, hogy a meghajtó fokozatban is PL504-et használna. Tulajdonképpen lehet(ne), meg kell nézni, hogy elegendő-e az erősítése. De miért akarunk ugyan ezzel a csővel hajtani? TV-s csövek tömkelege alkalmas a feladatra, én PCF80-at használnék. Mondjuk én PSE-t eleve nem építenék, ha már ennyi csövet kell használni, fűteni, nyugalmi áramot adni neki, akkor a PP mindenképp jobb megoldás.
Elkeszult minden panel a PP-hez, nehezebb feladat, dobozolasa kovetkezik.
Zoli, legközelebb egy doboz fröccsenő fehér festékről is tegyél képet, mert már teljesen sárga vagyok...
![]() Mindig öröm nézni a munkáidat!
Köszönöm, de nem ez a lényeg, végeredmény amit még nem ismerünk...
Egymás után kötés alatt szerinted azt értette, hogy mégegy fokozatot beiktatni a csövek meghajtására? Annak nem sok értelmét látom, ha jelenlegi formájában is rendesen ki lehet hajtani a végcsöveket.
Én úgy értelmeztem, hogy a 2 cső mellé többet párhuzamosan kötni.
Szép
![]() Az előlapi felíratok milyen teknikával készültek?
Szerintem is arra gondolt, hogy több PL504 -et párhuzamosan kapcsol a végfokozatban. Önmagával hajtani olyan, mint ha ágyúval mennénk nyúlra vadászni. Teljesen fölösleges, és értelmetlen.
Fotózva , P20 lakk ráégetve, hígító sem oldja, lemosható tartós..
Ilyen egypaneles megoldást javasoltam neked is, így nem kell küzdeni földhurokkal. Egyszerű huzalozni, csak a trafókat kell bekötni...
Teljesen egyet értek veled!
A megfogalmazás viszont érdekes, mert ez a mondatrész "egymás után kötni a bemenet és a kimenő trafó közé" ennyivel elintézhető lenne: "párhuzamosan kötni", és még egyértelműbb is lenne. Ez esetben Marci megválaszolta Bozó Balázstól idézve. A hozzászólás módosítva: Okt 31, 2015
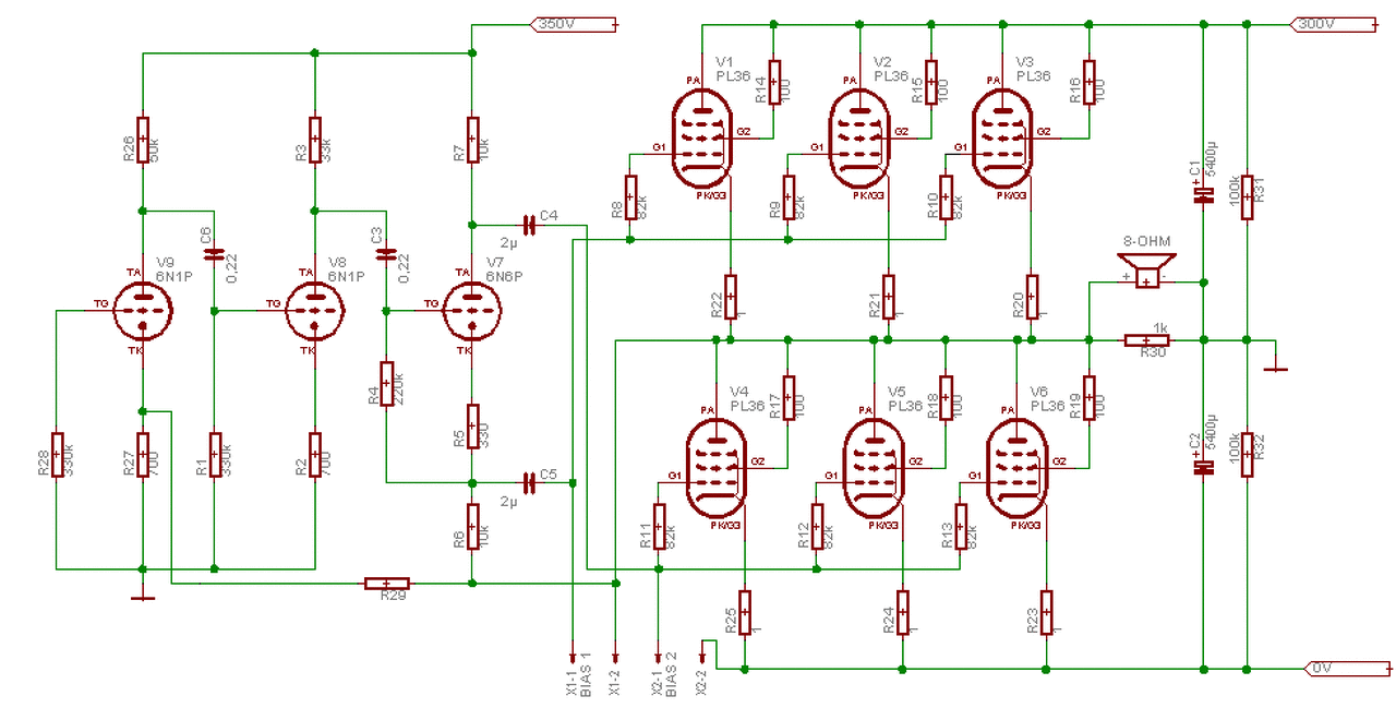
Konkrétan erre a kapcsolásra gondoltam, ahol ugyan ezzel a logikával plusz csöveket pakolnék be egymás után szépen sorba az 1K-s és 39ohm-os ellenállásokkal egyetemben. Csak azért kérdezem egyáltalán működne e, és növelhető lenne e a teljesítmény Ugyan ilyen táp alkalmazása mellett. Illetve mi az a kapcsolásban amit ez esetben még módosítani kéne. Kicsit hasonló lenne a cél mint egyes OTL erősítőknél ahol bepakolnak egy csomó elektroncsövet. Ha gerleimarci idézetét nem értelmezem félre, esetleg adott mennyiségű cső alkalmazása esetén még az illesztőtrafó is elhagyhatóvá válna?
PL504-el van sok OTL kapcsolás is (PL36 az elődcső.. más a bekötése, de kb ugyanaz). Viszont ha a kivehető teljesítmény, és a betáplált teljesítmény nagysága is (gazdaságosság) szempont. Akkor én még mindig "mezei" PP-kapcsolást ajánlanék (15-20W) , viszonylag alacsony feszültségről is jól szól (260-270V). S az illesztése is kellően alacsony a PL-nek. (2k) Nyugodtan lehet kísérletezni trafókkal is.
A hozzászólás módosítva: Okt 31, 2015
Végül is nézd, mindegyik a kettő között van elhelyezve.
Bemenet alatt a G1-et vagy ha jobban tetszik a meghajtó fokozat kimenetét.
Idézet: Komoly félreértéseket látok itt, hiszen OTL-be egész más okból pakolnak bele sok csövet. 2x1 vagy 2x2 PL504-essel nem működne rendesen, hiszen a kívánt teljesítményhez a szükséges áramot 1 az 1-ben kell tudnia. Részletekbe nem mennék bele, úgyhogy röviden: az OTL messze nem olyan egyszerű játék, h sok (lehetőleg magas üzemi határemissziójú) végcsövet (PP csőpárt) párhuzamosan kötünk, és elhagyjuk a kimenőtrafót...!„Kicsit hasonló lenne a cél mint egyes OTL erősítőknél ahol bepakolnak egy csomó elektroncsövet.” Mivel a mellékelt rajz hibás, a konkrétan rá vonatkozó kérdések értelmezhetetlenek. Egyébként igen, ha a tápegység megengedi, akkor -az optimális illesztés megtartása mellett- kb. a végcsövek számának arányában növelhető a névleges kimenőteljesítmény. Magyarul, ha párhuzamosítunk, a kimenőtrafón is változtatni kell. Lényeges kérdés a Parallel PP végfokozat munkapontbeállítása is. Ha nincs rá csövenkénti lehetőség, szigorúan egymáshoz válogatott Pl504-eket kell szerezni. A hozzászólás módosítva: Okt 31, 2015
Idézet: Triódás SE végfokban ugyan, de Sakuma San ezt kicsit másképp gondolta„Önmagával hajtani olyan, mint ha ágyúval mennénk nyúlra vadászni. Teljesen fölösleges, és értelmetlen.” ) A hozzászólás módosítva: Okt 31, 2015
Az már nem is erősítő... Az a Sakuma San nevű akárki sok sok trafóval torzítja/színezi a zenét.
Ebből is látszik, nem vagyunk egyformák (szerencsére). Ez egy agyrém. Minek ennyi trafó? Kompenzálja a kínai csövek gyártási technológiájából adódó hangi eltéréseket?
![]() Tényleg, a kínai csövek közül melyik évjárat a legjobb hangú?
Sziasztok! Valaki tud segíteni abban, hogy milyen noval foglalatos trióda van, ami ,,elbír" egy stereo el84pp erősítőt? Eredetileg py82 volt, de sok átütött, meg a hálózati trafó is át lett tekercselve, most 290v váltó van szánva anódfesznek. Ebben tud valaki nekem segíteni? Előre is köszönöm a segítséget!
Nem diódát akartál írni? 290V sok neki. Ha meg kettőt raksz belőle, nem fog átütni. Lehetne EZ81, de abból is kettő kellene.
Idézet: „Az a Sakuma San nevű akárki sok sok trafóval torzítja/színezi a zenét.” Biztos így van, hiszel te képben vagy, milyen színvonalú trafókat használ ))És hát be kell valljam, je suis amiatt illesztem-erősítem trafóval a mozgótekercses hangszedőt, amiatt rendeltem fázisfordító-interstage trafót a 6sz4sz triódák elé, hogy széép szííínezett zenét kapjak:S) ) Nem utolsó sorban, az analóg korszakban nyilván azért voltak tele a stúdiók vonali trafókkal, mert rosszabb eredményt tudtak velük elérni, mint elektronikus szimmetrizálással/ aszimmetrizálással )Viccen kívül, nem értem, milyen megfontolásból építesz kimenőtrafós csöves végfokot? Hiszen egy kimeneti teljesítménytrafó a PP-ben szokásos ellencsatolással linearizálva is jóval magasabb torzítást visz be, mint egy korrekt fokozatközti trafó nyílt hurokban, miután a pentóda áramgenerátoros jellege is megteszi a magáét... miközben a 845 trióda belső ellenállása kb. másfél kohm. Torzitás szempontjából nem éppen mindegy! Interstage trafót még alacsonyabb impedanciáról hajtva elképesztően jó eredmények érhetők el: Bővebben: Link
Nem diódát akartam írni. Direkt triódával akarom megoldani, mert akkor tudom késleltetni az anódfeszt.
Még azt értem, hogy PP-hez fázisfordítónak, de ez egy kicsit túlzás, hogy SE-ben két interstage trafó is van, akármilyen drága is az. Még csatolókondit sem tartom jónak két fokozat között (enyémben az egyszerűség miatt van, de legközelebb megpróbálkozok egy DC csatolttal.) Egy OTL-t hamarabb építenék, mint ilyet.
Én már a kimenő trafó miatti torzítást is soknak tartom, nem méghogyha kettőt pluszba beleraknék. Saját vélemény, nem kell emiatt vitát nyitni. |
Bejelentkezés
Hirdetés |


Különben meg itt csöves erősítőről írogatunk, nem a csőgyártásról..Nem releváns.











))
) Nem utolsó sorban, az analóg korszakban nyilván azért voltak tele a stúdiók vonali trafókkal, mert rosszabb eredményt tudtak velük elérni, mint elektronikus szimmetrizálással/ aszimmetrizálással