Fórum témák
» Több friss téma |
Fórum » Lámpakapcsoló infrával
Szerinted evvel lehet vezérelni egy LED helyett valami komolyabbat.Itt a kapcs.rajz( a mellekletben).
Kérelek mondd meg hogy igen vagy nem! Köszi! Micsel:help:
Itt meg elküldtem róla egy képet(nem én készítettem)!
Micsel
Kérlek titeket más is válaszoljon ne csak szegény huhuu !
Köszi mindenkinek! Főleg neked huhuu! Micsel
az baj, én ólcson nem tudok megoldást , ami tuti jó..
üdv
Mennyiért tudsz és milyen az?
Előre is kösz! Micsel
No üdv
rengeteg dolgom volt és fáradt vagyok, ezért sajna nem nagyon kerestem most neked rajzot... DE leírom, hogy hol kezdem álltalában a keresést www.elektronika.lap.hu Ezen belül a "magánoldalak"-at és a "kapcsolási rajzok"-at nézd végig sorba mindet. Rengeteg dolog van és sok alap dolog is le van írva, ha van időd és érdekel a téma vessd bele magad és olvass olvass olvass.....
Skacok.
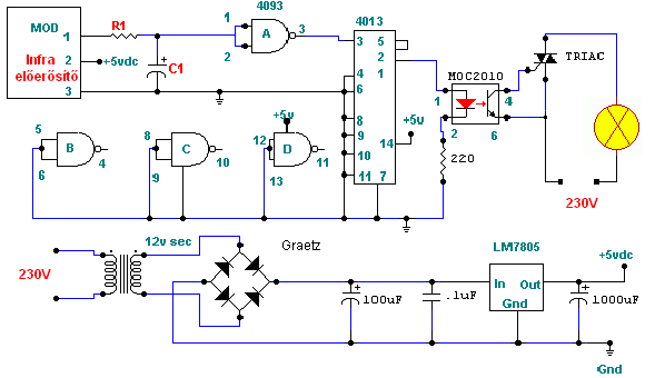
Mellékelek egy rajzot ami 100% osan müködik részben ![]() Anyi h a teljesítmény rész a MOC2010-töl az nem jo. Ajánlom a moc30xx pdfjéböl valameik illesztést. Az áramkör tutira müködik, a hátránya, mindnen infra távra reagál. Egy gomb nyomás be egy , ki. Jah, r1 c1 értéke, azt nem tudom már nem lényeges anyira , nem nagy ellenállás, és nem nagy kondi. Alap áramkörnek jo, csak tovább kell fejleszteni, szürni pl.
De szerintetek az a kapcsolás amit küldtem avval lehet bekapcsolni egy lámpát?
Micsel
azzal nem, de kalkulálok és mondom az én áramat
![]() amugy 16 DB relét lehet vele műkődtettni... üdv
Ez elég nehéz mert még nem tudok PICet programozni!:no:
Egyszerűbbet nem tudsz? Köszi Micsel
Bocs ez amit az előbb válaszoltam az nem neked szól!Bocsi
Micsel
Mi az a relé? Bocsi az értelmetlen kérdést!
Micsel
Micsel!
Tetszik a lelkesedésed, de amint írtam azon az oldsalon a magánoldalaknál szinte mindenhol van olyan, hogy alapok. Ezeket olvasgasd sokat, csak azért írom, mert kérdezted, hogy mi az a relé... Utánna kell járni a dolgoknak és ha valami nem világos akkor kérdezni, ne várd, hogy a fórumon szádbarágjuk az alapokat.(legalábbis nekem nincs sok időm most sajna) Nem akartam dúrva lenni, bocsi.... Én úgy kezdtem annak idején, hogy mindent szétszedtem és csak ámúltam és néztem aztán elkezdtem összerakni, de nem ment, aztán elkezdtem olvasni sokat sokat és még mindíg a mai napig olvasok, ha van valami új dolog a számomra....lega
Azé nézzétek meg a rajzom.
Szerintem ez témába vág, ti meg off-oltok. 6al lejjebb.Bírom keresek próbálok segíteni , erre senkit nem is érdekel sokszor.
mivel az én kapcsolásom nagyon sokba kerül min. 3 ezer ft, ezért ajánlanám a sokkal olcsóbb dBase kolléga rajzát! :yes: :yes:
üdv
Bocsi de nem láttátok még kezdő vagyok és nem tudok PIC et programozni !
Köszi MICSEL
De kérlek küldd már el azt a kapcsolást!
Köszi Micsel
hova kell PIC?
amit dbase kolléga feltet, az max 500 ft ból kihozható! üdv
Üdv!
Mivel a 230v-os rendszer érintésvédelmi szempontból körülményes, ezért arra gondoltam, hogy infra írányítóval valósítok meg egy fényerőszabályzót. Kellene egy olyan kapcsolás ami mondjuk a tv távirányító jelét veszi(kép mellékelve), de ha kell csinálok távirányítót is(555-tel). A vevő egység minden gombnyomásra állítana egy digitális potmétert(kép mellékelve http://www.freeweb.hu/bss/index.php?id=130) ami pedig vezérelné a 230v-os rendszert(kép mellékelve). Szükségem lenne néhány gyakorlati megoldásra. -Hogy tudnám hogy a vevőben a relé helyett a diigt potméterem kivezetéseit kapcsolgassa? Csak simán a relé helyére kapcsolom? Egyáltalán lehet csak így vezérelni azt a digitális potmétert? Csak mert látok azon az oldalon egy elég bonyolult kapcsolást hogy 2 nyomógombbal vezéreljük. -Mivel csak 1 csatornás lenne ezért úgy volna jó hogy a digit potméter a maaximum értékről gombnyomásra a minimumra állna szóval így körbejárna. Ha van valakinek jobb ötlete erre akkor azt is szívesen fogadom (láttam már erre pic-es kapcsolást de 2 pic az sokba kerülne szerintem ráadásul pic programozásban nem vagyok jártas) Köszönösm a segítséget!
Viszont az is eszembe jutott, hogy ez a vevő ide oda kapcsol, nekem meg csak addig kellene kapcsolnia amíg nyomva tartom a gombot.
Tudja valaki, hogy hol lehet kapni távirányítóval is működtethető lámpakapcsolót?
Nem tudom, de én most tervezek egy kapcsolást, amit távirányítóval nemhogy csak kapcsolni, de még fényerőszabályozni is lehet, ezen felül ráadául tapssal is ki/be kapcsolható.
Jut eszembe, hogy biztosan lehet ilyet kapni, mert láttam a Keravillban. Mondjuk annak már vagy 5-6 éve. Rendes falba építhető vevője volt, volt is rajta ugyan úgy egy kapcsoló mint a sima fali villanykapcsolókon, csak az egyik sarkában volt egy infra vevő.
ITT peldaul.. en is hasznalom, csak egy gond van vele, nem folyamatosan kell neki a 2(/3) sec., hnem osszerakja maganak.
szal ha feljebb veszem a hangerot az erositon, az kb 0.5sec-es gomb nyomvatartas, s kozte lehet akar fel ora szunet is, ha 4x megismetlem e folyamatot, akkor ugye osszejon a 2 sec, s kapcsol a dimmer.. dehat valamit valamiert.. dew
A bss-en található infra adó-vevő kapcsolást szeretném megépíteni, ezzel kapcsolatban lenne 1-2 kérdésem:
- egy 6VAC 0.6VA 100mA-es trafó elég? - a 4093 megmaradt bemeneteti fel tudom valahogy használni, hogy ne csak a távirányítóval hanem egy nyomógombbal is tudjam a lámpát fel/le kapcsolni? - hogy tudom úgy átalakítani a vevő részt, hogy ne kapcsoljon minden infra jelre, hanem csak arra amit a hozzá épített adó ad ki? - a végén az optocsatólós résztől tudom hogy nem jó, kérdés hogy jó-e úgy ahogy a mellékletben csatoltam?
Sziasztok, olyan kérdés fogalmazódott meg bennem, hogy lehetséges-e, ha egy régi tv infra vevőjét androidos telefon infra adójával szinkronizálnám, és beépíteném egy lámpa kapcsolóba? Szóval a kérdés az, hogy tudom-e így vezérelni? Szükséges ehhez valami külön áramkört?
Szia!
Különösen nincs mit szinkronizálni, ha csak a komplett TV-t nem kívánod felhasználni a célra ![]() Az infra vevő nagyon egyszerű kis egység. Adsz rá tápfeszültséget (pl: 5V), a kimenetén pedig a távirányító jelének megfelelően ad ki impulzusokat. Egy lehetséges módszer: TV infra vevőjének a jele vezérel egy bistabil áramkört. persze a két egység közé még egy kis időtag áramkör szükséges, hiszen a távirányító gombjának lenyomásakor a vevőegység kimenetén több kis impulzus jelenik meg egymás után. Persze az egészhez szükséges még egy tápegység is, valamint például egy relé ami a lámpát kapcsolja. VIGYÁZZ: Az egész egység 230V feszültségről üzemel valamilyen szinten. Továbbá 230V-os lámpát kapcsol (feltételezhetően). Nem biztos, hogy kellő tapasztalat híján ehhez kellene hozzányúlnod! Vannak kész megoldások is, jobban járhatsz vele. Persze más dolog az alkotás öröme, de más dolog az áramütés ereje (is).
Telefonnal muszáj összelőni különben nem tudom vezérelni az infrát
Mindenképp magam akarom csinálni, adott minden hozzá |
Bejelentkezés
Hirdetés |




















