Fórum témák
» Több friss téma |
Sziasztok !
Elősször is azzal kezdeném, h nagyon noob vagyok az elektronika témában, nem tudok forrasztani meg ilyesmi , viszont a számítástechnikához értek egy kicsit. A segítséget szeretném kérni egy teljesen hangtalan, és biztonságos pc elkészítéséhez. A pc-t kizárólag letöltésre fogom haszanálni , így a hardverkövetelmények is szegényesek : kb 20-40 GB Hdd, 600mhz proci, hálókártya, videókari és semmi más. 2 zajforrást kell kiiktatni : processzorhűtő-ezzel még elboldogulok- és a tápegység.-Ahogy korábban írtam, biztonságos konfig kell, amely nem gyújtja rám a házat éjszaka. -Várnám az 5leteket, segítséget hogyan lehet elnémítani ezt az egységet, gondolom kikötni a ventillátort nem szabad ... AC/DC adatpterrel megoldható a tápellátás ? Előre is köszönöm !
Több megoldás született a témára...
Az egyik egy áttervezett tápegység, de nem ajánlom igazából ha nem vagy otthon elektronikába. Persze vehetsz ilyen tápot jó pénzé, illetve megkérhetsz valakit, hogy tervezze át neked, a lényeg, hogy az összes melegedő alkatrész kint legyen a nyák szélén, aztán kell rá egy bazinagy hűtőborda és kész is. A procival hasonló a dolog. De szerintem olcsóbb ha veszel egy vízhűtést De gondolom költségekbe nem akarod magad verni. Még egy lehetőség az, hogy egy jóval nagyobb ventit veszel a tápra (új dobozba rakod) és azt a ventit kissebb fordulatszámon járatod... így a hangja jóval kisebb viszont a levegőmennyiség megmarad. Szerintem nem érdemes annyi pénzt és energiát beleölni. Építsd bele egy jól zárt gépházba és nem lesz olyan hangos, főleg ha nagy ventiket alacsony fordulaton járatsz... meg persze minden legyen csapányas ahogy kell, semmi csúszócsapányas vacak. Jó munkát vele.
Pénzt igen, energiát viszont nem sajnálom.
Ventillátorokat nem akarok használni, mert akármilyen halk is, zavar az (el)alvásban.
Ja, és ha beleépítem egy "jól zárt" házba, hogy fog cserélődni a levegő ?
Nos a jelen esetben a te problémád egy rendkívül jól megtervezett rendszerrel halkítható !Viszont sajnos a ventiket sem így sem úgy nem tudod elkerülni
Ha a vizet választod csak kismértékü zaj keletkezik és mivel nem egy erőmű a proci(mi lenne az ?) egy jól szervezett rendszerrel sokat tehetsz a csend érdekében.
Figy, jól zárt, de a venti lukat nem tömöd be
Egyébbként sokan használnak hangszigetelésnek PVC lemezt a házbelsejében... lehet érdemes kipróbálni. Szerintem elkerülhető a venti használat de akkor meg 3Kg-os hűtőbordák kellenek és nagyon jó anyagból
eszembe jutott itt valaki már beszélt a hőcserélőkről, vagy mi a neve, egy lap amire ha ráadod a feszt az egyik fele fűt a másik hűt, ha egy ilyet teszel a procira és a fűtős fele lesz kifele egy nagy hűtőbordára rakva akkor tuti jó a procinak, igaz minden más megsülhet...
Ez is egy ötlet a megvalósításra.
A 3 kilós hűtőbordákat segítség nélkül is kitaláltam már
.Gondoltam, h nem úszhatom meg venti nélkül, de 1 -nél többet nem akarok használni ... Úgy tervezem ez az egy nagy lesz,alacson fordulaton üzemel, és ez cseréli a levegőt a táp és a procin körül is . Proci: ezt még nem tudom, utánna kell néznem melyik az a legkisseb teljesítményű ami a letöltéshez* elegendő -gondolom nem nagy MHz-, persze olyan kell ami nem melegszik "túlságosan" . Úgy emléxem a P3 cerkáknál az AMD-k jobban melegetek, a legjobb VIA Cyrix lenne, de nem hiszem hogy ilyet olcsón kapok. Szóval a hardver még nem tiszta, lehet hogy k6-2/300 lesz + linux .
Azt a hűtő lapot amit mspike említett Peltier elemnek hívják. Jó sokat fogyaszt és jó drága, de azt hiszem elég jól hűthet,mert tuningosok is használják.
Tudom, hogy sajnálod rá a pénzt, de csak érdekesség képpen mondom.
A Via gyártja azokat az aranyos 17X17cm-es alaplapokat, amikre a proci is rá van integrálva. Ennek a kisebb tesóján csak passzív hűtés van. továbbá a fogyasztása is azt hiszem csak 85W. Akkor meg a tápegység áttervezés után biztosan nem kell a venti és ekkora teljesítménynél nem fog izzani az az egy borda a tápban. Az az egy probléma, hogy egy ilyen alaplap+proci 40eHUF körül van. Legalábbis mikor utoljára néztem még ennyi volt (asszem). Viszont 800-1200Mhz proci van rajta. ja és integrált hang, videó és lan, ja meg TV kimenet. szóval a letöltés mellett akár média centernek is lehet használni... Ha meg így vesszük akkor nem is olyan soka z a 40eHUF
A VIA mindig is szimpi cuccokat gyártott :yes:
Nagyon jó leírásokat találsz a PC hűtésről, a www.internews.hu oldalon az intercool részben. Hogy a halkításban segítenek-e azt nem tudom, de legalább lesz valami fogalmad az egészről.
Szia Greg!
Hasonló problémával kűzködött unokatesóm. Túl hangos volt a letöltőgépe, de a ventilátorokat nem építhette ki, mert különben szétfőtt volna az egész, még ha csak kiszerelte volna is a házból. A következőt tettük. Szétszedtük a gépet, a táp ventilátorát ami NEM SZABADNA kinyitni sem, megbuheráltuk, egy feszültségszabályozóval, kb. most a fele fordulaton megy, és majdnem teljesen néma, továbbá a tápdoboz nyílásait (azokat a kis fém slicceket a venti oldalán) szó szoros értlenmében kivágtuk, így egy kevésbé biztonságos, de halk tápot kaptunk. Ugyanis a hangot nem a ventilátor okozza, hanem az áramló levegő mikor nekiütközik / örvénylik a fém kivágásokon keresztül!!! Továbbá az egész gép egy fa furnér dobozba került, ami lehet hogy primitív megoldás, de jelentősen csökkenti a "hangzavart". Azontúl az a szerencsé helyzet állt fenn hogy az íróasztala mögött egy elég nagy légterű beépített szekrénysor volt , u.n. sufni. Ide raktuk be a gépet, és mivel letöltőgép volt, nem kellett sokat kapcsolgatni, meg a cd-behelyezések száma is csekély volt. Mondjuk hetente szellőztetni kellett a szekrényt az elektroszmog miatt .Remélem tudtam egy kicsit segíteni. Üdv: deguss
Az a lap a Peltier
![]() Ez a már említett Topickban ki lett fejtve Víz és a PC, avagy vízhűtés házilag ![]() By Johannes
mégy anyit hogy vannak ezek a procihűtők meg vincseszethűtök amik a bordára csak egy síma rézcsővel vannak odatéve
PL [link=http://www.ezguide.co.kr/community/information/ebot_sample/foxconn_cpu_cool_03.jpg]http://www.ezguide.co.kr/community/information/ebot_sample/foxconn_...03.jpg[/link] ezt találtam hirtelen. Szerintetek ez egy síma rézcső?
..sima rézcső-Igen, de van benne egy anyag ami kering, és viszi a hőt...
Szerintem a procira passzív hűtés,táp tuning deguss leírása szerint és +oldott minden. a vízhűtés drága sk. is, 10e huf minimum(most csinálom én is...)
Hali !
Ez az eljárás a forró cső(hű de hüle név )A dolog lényege spec gáz vagyon az csövecske a forró gáz felszáll ledja az hő és lecsapódik majd fojékony állapotban visszkerül a kiinduló hely-re Ba ró cucc csak egy kicsit drá-ga :yes: By Johannes
Gyerekek!
Akváriumhűtésre is ezt kellene használni?
Hassonlo meg valositasa van nallam folyamatban. Csak en szervert epitek belole nem letolto gepet de ez ebbol a szempontbol tok mind1.
Az enyemben vizhutes gondoskodik a procirol meg a graf kartyarol ez ami a legjobban melegedett. A viz hutes azonban ugy oldodik meg, h a vizet mar nem venti huti hanem olyan mennyiseget keringetek amit nem tud felmelegiteni. (Ez meg kiserletezes alatt all jelenleg 5l) A tap eleve tul meretezett 400W-osat hasznalok holott 200Wos is boven eleg lenne! Ezt viszont nagy ventivel alacsony fordulaton de 1enlote a tapban semmit nem varialtam. A venti viszont ugy van berakva, hogy az alaplaprol szijja a levegot es a tapnak csapva nyomja ki a hazbol. Azert igy mert az alaplapi cuccok is melegednek, ha nem kap levegot az is meg tud foni. Ha olyan allapotba jut itt lessz rola kep: www.amiga.hu/amigos/boz6_gad/projects/mod.html Ja a winyakat szilikon gumi tartja, maga a haz is szilikon gumin ul! Szerintem a legzavarobb hangja a winyaknak van nem a ventiknek. Ezeknek olyan femes genya hangja van sokkal zavarobb mint egy venti...
Hi!
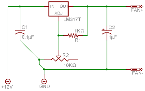
Nekem is volt problémám a hűtés zajával. Kicsit jártasnak mondanám magam az aerodinamikában, és azt találtam ki, hogy egyetlen venti is elég lehet, ha nagyon jól kitalálod a rendszert. Köztudott, hogy a meleg levegő felfelé száll. Ezt úgy használtam ki, hogy a processzor hűrőbordáihoz a gép aljából vezettem levegőt egy ipari porszívó csövén keresztül, és ez tovább a táp felé megy, sehol sincs rajta rés, így a keringés állandó. A csö végénél már a táp van, szóval a tápventillátor húzza ki a levegőt, így nem kell, hogy beinduljon a keringés a hőmérséklet által. A videókártyához az alatta lévő slot kivezetéséből jön a hideg levegő. Ha minden rést eltömítessz, csak ez a 3 (alul,hátul,tápnál) marad meg, akkor igaz, hogy a belső hőmérséklet megnő, de a többi alkatrésznek nem kell olyan nagy hűtés, esetleg a HDD-nek, azt meg egyszerű megoldani: a floppy-helyekből egyet szabadon hagysz. Ezekkel az egyszerű megoldásokkal gyakorlatilag mindig a kívánt hőmérsékleten lehet tartani a gépet. Mellékelek egy kapcsolást, amivel bármelyik 12v-os ventit lehet hőfokkal arányosan pörgetni. (Az LM317-eset át kell alakítani termisztorosra, a TIP-eset nem próbáltam ki)
sztem vegyél egy wifis rootert és nyomd be a wcbe a gépet éjszakára, sz*rás közben sztem nem zavar ha zúg a gép, egy kis szoba átrendezés is sokat segít(ágy a szoba másik felébe) egyépként megoildhatod azzal is hogy csinálsz az ágyad köré valami hangszigetelő cuccból egy házikót
Tisztában vagy azzal hogy több mint két éves hszre válaszoltál?
Üdv!
Berheld ki a gépbol a ventilatorokat, vegyel egy nagyobb akvariumot, pakold bele a gepet haz nelkul, majd toltsd tele az akvariumot olajjal
![]() ![]() Meg jol is nez ki, ha nem faradt olajjal toltod fel |
Bejelentkezés
Hirdetés |




, így a hardverkövetelmények is szegényesek : kb 20-40 GB Hdd, 600mhz proci, hálókártya, videókari és semmi más. 2 zajforrást kell kiiktatni : processzorhűtő-ezzel még elboldogulok- és a tápegység.
-
De gondolom költségekbe nem akarod magad verni. Még egy lehetőség az, hogy egy jóval nagyobb ventit veszel a tápra (új dobozba rakod) és azt a ventit kissebb fordulatszámon járatod... így a hangja jóval kisebb viszont a levegőmennyiség megmarad. Szerintem nem érdemes annyi pénzt és energiát beleölni. Építsd bele egy jól zárt gépházba és nem lesz olyan hangos, főleg ha nagy ventiket alacsony fordulaton járatsz... meg persze minden legyen csapányas ahogy kell, semmi csúszócsapányas vacak. Jó munkát vele.
Ha a vizet választod csak kismértékü zaj keletkezik és mivel nem egy erőmű a proci(mi lenne az ?) egy jól szervezett rendszerrel sokat tehetsz a csend érdekében.
.
)A dolog lényege spec gáz vagyon az csövecske a forró gáz felszáll ledja az hő és lecsapódik majd fojékony állapotban visszkerül a kiinduló hely-re 






