Fórum témák
» Több friss téma |
Fórum » Áram- és feszültségmérés mikroprocesszorral
Témaindító: tibiiii00, idő: Ápr 6, 2009
Témakörök:
Az erősítésnél a diff. erősítővel egy lépésben gondoltam, nem egy következő fokozattal. Ha egy IC elég, nem raknék kettőt. Tudom, hogy még egy IC-vel meg lehet oldani, de ugye a több IC több pénz...
Idézet: Ha egyszerre akarok áramot és feszültséget mérni, akkor ez nem mond ellent egymásnak?„Arra kell figyelni, hogy a bemenete és a mérendő áramkör földje egymástól független legyen......A feszültségmérés csak kicsit más, itt sajnos általában az erősítő és a mérendő földje megegyezik.” Idézet: Szerintem (eléggé kezdő vagyok, mint a kérdéseimből is kiderült), de a PIC 2kOhm ellenállású bemenetével nem célszerű egy ellenállásosztón közvetlenül mérni. „Egy ellenállásosztó segítségével közvetlenül a pic lábára lehet vinni a mérendő értéket, itt még erősítő sem kell.” A kiválasztáshoz való ötleteket köszönöm. Az alacsony offsetet csak azért gondoltam fontosnak, mert mégiscsak kis feszültségszintekkel dolgozik. 10mA esetén is csak 1mV és néhány IC bemeneti offszete 2-3mV, ami nekem 30mA, mint egy kis áramkör teljes fogyasztása. Bár majd törekszem a kompenzálásra.
1. Nem kell még egy erősítő.
Csak egy kell, áramméréshez, aminek az erősítését te állítod be ellenállásokkal. Lásd gugli. 2. Az áram és feszültségmérést válaszd el egymástól, két külön dolog. Az áramméréshez differenciál bemenetű erősítőt használsz, aminek földfüggetlennek kell lennie. Ez a lényege! Ez megy a PIC egyik AD átalakító lábára. 3. Idézet: „Ha egyszerre akarok áramot és feszültséget mérni, akkor ez nem mond ellent egymásnak?” Nem. A kettőnek nem lehet közös földje, már csak azért is, mert a diff. erősítőnek a bemenete nincs földhöz kötve! Nem is lehet ennél a mérésnél. 4. Egy kb. 1 - 3 amperes táp (vagy akármekkora) kimenetén akarsz feszültséget mérni. Ha nem extrém nagy ellenállásosztót (megaohmok) használsz, lazán lesz...ja a pic 2k-s bemenetét. Ez menne a pic másik AD lábára. 5. "alacsony offszet" Nem atomerőművet építesz, ide lehet kicsit lazábban venni a dolgokat. Pár mA vagy mV eltérés nem igazán zavaró, nem nyulat akarsz lőni vele. 6. Végül is pic-cel akarod megoldani az egész mérést. Lényeges hogy minden hibát, korrigálást a pic programjával meg lehet oldani, pláne az offset hibát. Ez benne a nagyszerű! Nem analóg áramkört építesz! Ott az ilyen és hasonló hibák körültekintőbb tervezést, esetleg drágább és több alkatrészt igényelnek!
Szia!
Én ezt nem értem. Megpróbáltam modellezni Tinával. Nekem teljesen más eredményt hozott ki. Valamit elkötöttem? Vagy ezekben a szimulátorokban nem lehet megbízni?
Üdv!
A Tina-t el kell felejteni, nekem még nem sikerült normálisan szimulálni benne. Ha szimulálni akarod, akkor minimum NI Circuit Design Suit, vagy Proteus 7. De a legjobb, ha összedrótozod próbapanelon.
Köszi a gyors választ. Idáig kínlódtam a tinával, mert nem akart összejönni.
Lehet egy nagy kérésem? Nem tudom te milyen programot használsz, de megnéznéd nekem, hogy ez a kapcsolás működne-e akkor is, ha nem kapna külön tápot, hanem a 30V -ra (Igazából ~34V) lenne kapcsolva? (mérőellenállás elé) Még nincs kész a táp, ezért próbálni nem tudok. De amíg nem tudom, hogy feltétlen kell-e +-5V, addig meg nem fogok neki a tápnak...
Üdv!
Igen mindenképpen kell a +-5V, legalábbis szimulációban csak így működik. Bővebben: Link Tanulmányozd ezt is. Van sok különféle megoldás árammérésre.
Szia!
Köszönöm, hogy válaszoltál! Közben már rátaláltam erre a High-side current measurement témakörre. Mindent végigolvastam amit csak találtam. De mind visszavezethető az alapáramkörre amit eredetileg javasoltál, annyi eltéréssel, mintha a kapcsolásban nem tranzisztort, hanem fetet használnának. Nem igazán ismerem még a feteket, eddig csak kapcsolónak használtam, de biztos használható, csak kéne találni egy ide jó és olcsó típust. Szerinted milyen FET lenne ide való? Amit még a látott áramkörök kapcsán elképzeltem, hogy nem használok külön tápot, hiszen van egy stabilizálatlan, de a mérő ellenállás feszültségénél minimum 3V-al nagyobb, kondikkal szűrt feszültségem. Erre gondoltam kötni a műv erősítőt, hiszen a tápfeszültsége nem számít a kimeneti feszültségbe, azt ellenállással beállíthatom. Most így gondolom. Azután meg majd meglátom.
Szerintem túl nagy áramok úgysem fognak folyni, ezért mindjárt az első szerintem jó is lesz... Bővebben: Link
Persze, ha megfelel neked az SMD. De igazság szerint csak tippelni tudok, hogy melyik is lenne jó neked.
Helló.
Nálam elég nagy a gond! Én a hálózati feszültségről üzemelő berendezés fogyasztását szeretném mérni PIC-el. Feszültséget már nagyjából sikerült mérni, az áramerősség mérése jelent gondot. A bajom az, hogy nem vagyok képes 2-3V kimenő feszültséget termelni, amit már mérni tudnék a PIC-el. Jelenleg 15W fogyasztó esetén kb 5mV AC-t kapok, amit MCP602 műveleti erősítővel kb. 800mV AC-re tudtam felerősíteni. A használt áramkör ez Bővebben: Link Ha valaki ért hozzá, akkor segítsen.
Milyen felbontást szeretnél? A Microchipnek van 22bites A/D-je az bőven sok a legtöbb feladatra. ~2uV-os felbontással erősítés nélkül is megméri a pár mV feszültséget.
Sziasztok! A problémám a következő: lenne két ac ventillátor amiket az uC kapcsol triakon keresztül. Ezeknek az áramfelvételét szeretném mérni. Az áram váltós megoldás nem jó mert egy ilyen áramváltót 3000 Ft környékén találok, ez egy kicsit drága az egesz kapcsoláshoz mérve. Ezért söntellenállásokra gondoltam. Ezekről lejönne az átfolyó árammal arányos pár 100 mV-os váltófeszültség. Itt elakadtam. Hogyan lehet ebből a jelből az uC számára feldolgozható jelet csinálni, és közben az uC-t az ac körtől galvanikusan levalasztani. (a ventillátorok 15-20W-osak lesznek, az uC egy atmega16-os) Előre is köszönöm a válaszokat. Peti
Galvanikusan leválasztani trafóval (példának okáért áramváltóval) áramváltóval lehet. Annak kimenetét egyenirányítva kaphatsz uC által feldolgozható jelet.
Az áramváltó csak azért drága, mert speciális igényeknek kell megfeleljen.
Olyan megoldást keresek ami olcsóbb mint az áramváltó.
Attól tartok, az igényeidhez nem lesz más választásod. De abban nem vagyok biztos, hogy egy 0,5 % pontos műszert kell beépítened. Az áramváltót elkészítheted magad is, mégpedig egy egy két menetes primer, és egy sokmenetes szekunder hálózati transzformátorból. Csak arra kell ügyelni, hogy a két tekercs között megfelelő szigetelést kell használni.
Más, pl optocsatolós megoldás a söntön kialakuló kis feszültség miatt nem használható, esetleg egy külön tápról (elemről) járó előerősítővel, amit egy műveleti erősítővel elkészíthetsz. Bár a trafós sokkal egyszerűbb, az áramváltó sem más elven működik.
Szerintem egy mezei, pici hálozati trafo is megteszi áramváltonak, az eredetileg 230V-os primert kell szekundernek használni....
Ilyet pedig párszáz FT-ert kaphatsz. Idézet: „Hogyan lehet ebből a jelből az uC számára feldolgozható jelet csinálni, és közben az uC-t az ac körtől galvanikusan levalasztani.” Pl. úgy, hogy nem választod le a mikrokontrollert, ami mér. Majd a mikrokontroller digitális kimenetét leválasztod egy optocsatolóval (vagy többel, az alkalmazott interfész típusától függően). Persze így több mikrokontroller fog kelleni, plusz egy túlfeszültségnél simán elpukkanhat a mikrokontroller, de ez az "olcsó" megoldás hátránya.
Szia!
Szerintem használj valamilyen lineáris Hall szenzort (pl.: SS495A ). Ezek már elég olcsóak (Lomexben 300Ft) és a galvanikus leválasztás is meg van. A előbb említett típus elmegy 5V-ról, így közvetlenül rá lehet kötni egy 5V-on működő uC-re.
Köszönöm a segítséget! A trafós megoldás jó lesz.
Nem tudom, hogy korábban linkeltem-e ezt, de érdemes megnézni, hogy más hogyan csinálta: Bővebben: Link
Az Analog Devices cél-IC egy ezres körül kapható (pl. a TME-nél), szépen mér AC-t, cos fi-t, kiszámolja a valós teljesítményt.
Sziasztok. Remélem valaki tud nekem segíteni. Olyan áramkört szeretnék építeni, ami figyeli, hogy egy adott konnektorba bedugott valamilyen eszköz hány ampert vesz fel. Vagyis hogy azon a konnektoron pillanatnyilag hány amper van. Ezt pedig egy 3 digites egyszerű LED kijelzőn jelezné, mondjuk 7,4 vagy 12,5...stb. A max felvétel egy konnektoron 16 Amper. ebből van 6 darab. Esetleg tudtok ilyenhez valami kapcsolási rajzot, esetleg nyáktervvel?
A szerkezet lényege, hogy 380V 3x32A-ből csinál 220V 6x16A-t. Köszönöm előre is a segítséget! Üdv: Peti
Hello! Ha a jeleket nem szeretnéd tovább feldolgozni, nem küzdenék vele, lehet olcsó fogyasztásmérőket kapni. Feszültség áram, fázisszöget is mér, sőt ki is számolja a villanyszámládat. Valamint 16A-esek.. üdv!
Az a gond, hogy ezt szeretném Rack-be építeni és minden konnektor fölé egy kijelzőt tennék. Ezért kellene egy külön áramkör.
Pont a kérdésed előtt 1, azaz egy hozzászólással korábban linkeltem be valakinek egy ilyesmi projektjét..
Ez az a fórum, ahol azt szeretjük, ha valaki előbb nézelődik, használja a keresőt, és csak aztán kérdez. A hozzászólás módosítva: Ápr 2, 2013
Túlzottan nem értek az elektronikához, ezért valami egyszerű kapcsolást keresek hozzá. De azért köszi.
Üdvözletem!
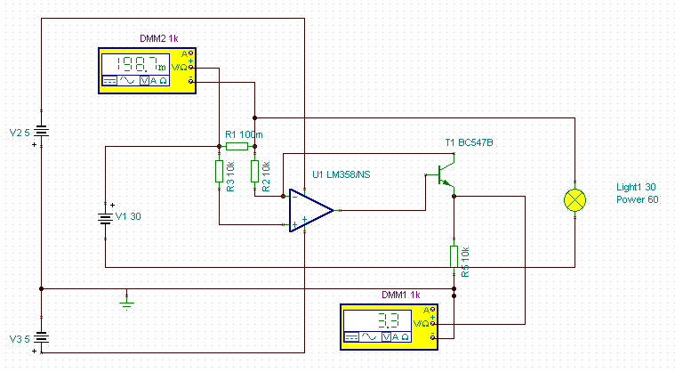
Kicsit kihaltnak tűnik a téma, de hátha valaki erre jár. A kérdésem az lenne, hogy ha van egy kettős tápegységem, amiknek nincs közös pontja, tehát két külön szekunderről vannak táplálva és nincs összekötve egyik kivezetés se a trafónál, akkor hogyan tudom egyszerre mérni a két tápegység áramát és feszültségét egyetlen PIC-el? Ugye a probléma az, hogy a nullákat nem köthetem össze, mert akkor a tápegységek nullája is össze lenne kötve. Azt láttam itt, hogy az árammérést hogyan lehet megcsinálni föld független módon, de nem tudom ez így működne-e, ha fezsültséget szeretnék mérni. A tápegység 0-30V, 0-3A, ebben a tartományban szeretnék mérni. Van egy elképzelésem, amit csatoltam, de nem tudom, hogy ez így jó lenne-e. Amit itt láttam volt egy tranzisztor az erősítő kimenetén, de szerintem meg tudja hajtani az erősítő a PIC bemenetét. Egy diódával esetleg megvédem még, hogy negatív feszültséget ne tudjon kapni a PIC. Meg az ellenállásokat ki kell számolni, hogy jók legyenek az osztások, csak az érdekel, hogy az elv működik-e. Ha valaki tudna segíteni, azt megköszönném.
Hello! Egy topik, csak akkor kihalt, ha nem írnak bele. Attól lesz élő, hogy használod..
Ezek a megoldások, sajnos nem jók semmire. Ha két egység között galvanikus elválasztás van, azt továbbra is fenn kell tartani ha a függetlenségét meg szeretnéd őrizni. Tehát vagy optikai, vagy transzformátoros elválasztás képzelhető el. Mivel mérésnél kritikus a mérési pontosság, analóg elválasztások nem igazán jöhetnek szóba. Létezik az áramméréshez olyan átalakító, ahol Hall érzékelő érzékeli az áramot, de hogy ennek pontossága számodra megfelelő-e, azt az igényeid és az adatlap tanulmányozásával tudod eldönteni. Amatőr viszonylatban leginkább az optikai elválasztás jöhet szóba, de ennek ára, hogy a méréseket a táppal azonos potenciálon lévő átalakítóval kell elvégezni, majd "átkiabálni" az optocsatolón arra az oldalra, ahol a jelet fel szeretnéd dolgozni. Tehát pld. PIC-el kell mérni az analóg értékeket, és digitális formában átküldeni a másik PIC (vagy akármi) jelfeldolgozó-megjelenítő egységnek. De a mérést el lehet végezni külön AD-vel, U/F átalakítóval stb. is. De hogy választ is adjak az áramköreidre. Ezek nem képesek galvanikus elválasztásra, vagy is mindenképpen lesz közük a mért és a mérő oldalnak. Egy műveleti erősítő csak olyan jelet tud feldolgozni, ami "belefér" a tápfeszültség tartományába. Adatlapon nézd meg a CMRR paramétert. Az tájékoztat erről az értékről. De a differenciál erősítő bemenetének azonos fázisú elnyomását használja, ami a kimeneten mint hiba is megjelenik. Egy mérőbemenetnél ezt inkább jobb, nem igénybe venni.. (De valamelyik topikban már taglalva volt ez a téma, keresd meg..)
Akkor maradok annál a megoldásnál, hogy külön mérem a két tápot és egy helyre beküldik a mért értékeket optocsatolón keresztül, mert a két táp függetlenségét meg szeretném tartani.
De megkeresem azt a topikot is amelyikben benne van, hogy miért nem jó ezt használni, mert ez pont nem jött elő, amikor keresgéltem. Köszönöm a segítséget.
Üdv!
Készítenék egy diódavizsgálót PIC felhasználásával. A nyitófeszültség méréséhez megfelelő módszer az ha DA átalakítóval adok feszültséget a diódára és 1 mA áramfelvételnél mérem a feszültséget?
Hello! A kézi műszer is ezt teszi, de ebből csak az állapítható meg, hogy jó/nem jó..
Honnan fogod tudni, hogy 1mA? Akkor vissza is kell mérni, egy AD-n.
Egy tranzisztor teszter jobb lenne helyette...
|
Bejelentkezés
Hirdetés |











