Fórum témák
» Több friss téma |
Fórum » Áram- és feszültségmérés mikroprocesszorral
Témaindító: tibiiii00, idő: Ápr 6, 2009
Témakörök:
Hali mindenki! A probléma a következő.
Egy napelemen szeretnék áramot és feszültséget mérni PIC-el. Nem a programban kérném a segítségeteket, hanem hogy hogy csináljak az áramból és feszültségből a PIC számára feldolgozható jelet. A feszültség kb 0-25V ig az áram pedig 0-10A ig változhat. A legegyszerűbb megoldást keresem nem kell nagyon pontos mérés.Remélem tudtok nekem ebben segiteni. Előre is köszi. Üdv.: tibiiii00
Helló,
Feszültség mérés. Csinálsz a mérendő jelről fesz. osztóval egy max 5V-os jelet, és a PIC egyik AD átalakítójával megméred. Egy 5,1V-os zener még mehet a bemenetre, ha véletlen feljebb menne a fesz, mint amire számítasz. Áram mérés pedig vagy az INA193-as célIC-vel. vagy ugyan az, csak kiépítve müveleti erősítő, ami a söntön (2db 0,1 Ohm párhuzamosan 10W-os) eső feszültséget méri és felerősíti a PIC számára egy másik AD portjára csatlakoztatva azt. A bemenetekre pedig még illik tenni 1-1K ellenállást, és kb 100nF kondikat (integráló tag) Nagy vonalakban ennyi. Üdv A.
Sziasztok. Lehet, hogy műveleti erősítő sem kell. Egyszerűen beteszel egy megfelelő értékű ellenállást és ezen mérni a feszültségesést majd a PIC megfelelő bemenetére rákötni. Yoe
Azzal csak az a baj, hogy amit a PIC mér, az a feszültség az ellenálláson esik -> Sok amper pedig még fűt is rendesen nagyobb ellenállás érték esetén, és a feszültségből nem marad semmi sem.
Annak nem sok értelmét látom, hogy esetleg 20V-os feszből essen 5V, mert akkor már csak 15V marad. Sokkal jobb, ha csak 0.2V esik, mert az még elfogadható. Minnél kisebb a sönt, annál nagyobb erősítést kell beállítani a műv erősítőn. A söntöt nem véletlenül használják áram mérésre.
Szia! Természetesen igazad van, ezzel semmi gond. Ellenben az eredeti felvetéshez: miért éppen PIC-kel szeretnéd mérni? Hmmm, igazság az, hogy valaki felvet egy témát, majd gyökeresen elkanyarodnak a válaszokkal ettől. Most Én is ezt tettem, sajnálom.
De valóban, a visszakérdést újra fel kell tennem: mindenképpen PIC-kel szeretnéd mérni az elektromos adatokat? Üdv.: Yoe
INA193 -at hol lehet beszerezni? Már régóta keresem, de teljesen lemondtam róla.
Hát azt nem tudom, hogy hol lehet beszerezni.
Nekünk a munkahelyen van sok belőle. De onnan nem hozhatok haza egyet sem Arra nem is gondoltam, hogy kereskedelemben nehezen kapható.
A Farnell-nél van 300-700 Ft+Posta+Áfa, de nemtudom miért ilyen nagy a szórás, biztos gyártófüggő.
Az a lényeg, hogy van.
Nem lehetne ezt az INA193-at valamivel helyettesíteni, kiváltani valami kapható, könnyen beszerezhető alkatrésszel?
Hali
En eppen most csinaltam egy projektet ehhez terveztem arammero kapcsolast. A lenyege, hogy a bemenet kibir kb 30-40 V kozos modusu feszt. A 0 A-hoz tartozo kimeneti fesz 5V. Fontos szempont az ellenallasok parbavalogatasa a leheto legpontosabban (10k, 2k2). Az 51k allitja be az erositest. A kimeneti fesz az aram novekedesevel csokken a 0 fele. Tehat az AD eredmenyet ki kell vonni 1023-bol es igy kapod meg a mert erteket (10 bites AD eseten). Ha 0 A esten a kimenet nem 5.00 V akkor valamelyik 10k ellenallassal parhuzamosan kotsz egy 220k-s potit es beallitod a kimeneti feszt 5.00 voltra, majd megmered a kiforrasztott potit es a helyere azonos erteku ellenallast forrasztasz. Kb ennyi. Nekem mukodik egy PWM-es toltoben. Udv Vili
Sziasztok!
Nem akartam külön témát nyitni ezért itt kérdezek. Nem PIC hanem AVR, de ez a kérdés szempontjából lényegtelen, mert a feszültség mérés a lényeg. Van jel amit ADC-vel mérek. A feladat az lenne, hogy meg kéne mérni egy ismeretlen eszköz kimeneti feszültségének az átmeneti tartomány után beállt értékét a tápfeszültség rákapcsolása után. A tápfesz rákapcsolás és minden más működik, tehát a kérdés nem ez, hanem, hogy hogyan tudná eldönteni a uC, hogy már a tranziens után van. Tekintsük mondjuk a +/- 1% os sávot már állandósult állapotnak. Hogyan lehetne kiszámítani a mintákból? Mivel nem ismert a várható beállási idő, sem a várható eredmény, nem lehet előre meghatározni sem a +/- 1%-os sávot sem az időt ami után bár biztos beállt. Továbbá nem jó megoldás, hogy azt mondjuk legyen mondjuk 10sec miután mérünk, mert akkor már biztos beállt a kimenet, mert esetenként akár több 1000 mérést kell elvégezni egymás után ami már tetemes időbe telhet ebben az esetben. Tehát valahogyan a mintavételezésből (1kHz) kellene megállapítani, hogy most már "nem változik nagyon a jel" és ez a beállt kimeneti feszültség. Szóval, ha 1usec a beállási idő akkor annyi a mérési idő, ha 5sec akkor annyi, de nem vár mindig mondjuk 10sec-et mikor már az 1usec-es eszköz rég beállt és így feleslegesen növelve a mérési időt.
Hali!
Egy ötlet: végy páratlan számú mintát legalább 9-et. (minél több annál jobb). Rakd őket sorba, a középső elem lesz az összehasonlítási alap ez a 100%. Utána megnézed, a sorba állított első és utolsó elem eltérését ehhez képest és már meg is kaptad, persze ha sok a zaj ez nem a legtökéletesebb módszer, de egy próbát szerintem megér.
Ahoz nem kell sorbarakni (sőt még mindet tárolni sem), hogy kikeresse a legnagyobb és a legkisebb mintát mondjuk 16 közül, és ha a két minta mondjuk több mint 1%-ban eltér, akkor még nem állt be a stabil érték.
Szia,
Szerintem nem olyan bonyolult ez: Ha a 'abs(minta-előzőminta)*100> minta' akkor 1%-nál nagyobb az eltérés és nem állt be. Ha kisebb, akkor biztonság miatt megismételheted, és két megfelelő eredmény után ráfogod, hogy beállt. Nem függ a minta értékétől, csak az 1%-os sávtól, amit elvársz az eszköztől. Én nem vennék 1kHz -el mintákat, talán még a 10Hz is sok, de ez azt jelentené, hogy kevesebb mint. 0,1 sec veszteséged van, de a tűrésed nem 1% változás/0,001 sec hanem 1% változás/0,1 sec lesz. Megspórolsz egy csomó mintavételt, számolást, sorba rendezést tömböket, memóriát (elég lehet olcsóbb PIC/AVR), járathatod alacsonyabb frekin és energiát is spórolsz (ha telepes cumó akkor érdemes) mindemellett mondjuk 1000 eszköz mérésekor veszítesz kb. 1,5 percet. Nem tudom, milyen gyorsan cseréled ki az 1000 eszközt, de ha komolyan összemérhető a 1,5 perccel, akkor jöhetsz hozzánk is szerelni.
Persze nem kell hozzá tárolni és rendezni, csak aki kevésbé járatos a dolgokban és nem tudja honnan induljon, annak ez áttekinthető szerintem.
És mivel mintákról beszélt azért gondoltam erre. Szpidi: mivel nem írta le mit kell megmérni, így nem zárhatod ki, hogy 2-3 egymást követő minta azonos. Pl: egy D/A kimenete, ha lassul a tranziens és a végéhez közeledik, lehet egyforma. Persze jól megválasztott mintavételi idővel, ahogy írtad is, javítható a dolog. De látatlanba...? Pár minta egy gyengébb uC-nek sem okoz gondot.
Köszönöm mindenkinek a segítséget.
Szpidi: Idézet: „mondjuk 1000 eszköz mérésekor veszítesz kb. 1,5 percet. Nem tudom, milyen gyorsan cseréled ki az 1000 eszközt, de ha komolyan összemérhető a 1,5 perccel, akkor jöhetsz hozzánk is szerelni.” Ez egy automata mérő műszer. Nem 1000 alkatrész, hanem 1 alkatrész, és több ezer mérés. Más, más tápfeszültség mellett, más más terhelés mellett és még sok sok más paraméter változtatásával, mint hőmérséklet, frekvenciák és sok minden. Majd után egy másik teljesen más alkatrész. Ne menjünk el mindenféle fogyasztás meg más vezérlő meg hasonló témák felé, mert a kérdés nem ez. A mikrovezérlő adott, a mintavételezési frekvencia adott minden adott, csak az elv a kérdés. A megoldások amiket adtatok nekem nem tűnnek jónak. Idézet: „Ha a 'abs(minta-előzőminta)*100> minta' akkor 1%-nál nagyobb az eltérés és nem állt be. Ha kisebb, akkor biztonság miatt megismételheted, és két megfelelő eredmény után ráfogod, hogy beállt. Nem függ a minta értékétől, csak az 1%-os sávtól, amit elvársz az eszköztől.” Nekem úgy tűnik mindegyikőtök megoldása ehhez hasonló, de szerintem ez nem jó. Ez nem az 1%-os sávot nézi, hanem a jel változás sebességét. Ami egy gyors beálláshoz jó lehet, az egy lassúnál azonnal azt mondja, hogy elérte a sávot, holott csak lassú a beállás. Még annyi, hogy csak az elv a kérdés. Felejtsünk el mikrovezérlőt és mindent, a jel zaj mentes (részben az is mert szűrt és az 1kHz az egy 100 as átlagolás után van) és exponenciális beállást feltételezünk.
Hali!
Ezért írtam azt, hogy veszel több mintát, annak meghatározod az átlagát, vagy a közepét és utána a legkisebb és legnagyobb elemet megnézve, már láthatod, hogy beleesik-e 1%-os sávba vagy sem. Az hogy mennyi mintát veszel, ahogy írtam, minél több annál jobb.
Szia,
Tényleg a feszültség változás sebességét vettük figyelembe mivel alapjában véve ugye így tudjuk behatárolni, hogy a végleges feszültség közelében van-e. Persze egészen pontosan nem tudjuk mire lenne szükséged. De egy ötlet, amit esetleg még figyelhetsz: A sebességváltozás sebessége - amit előző hozzászólásomban írtam, azok aránya egymáshoz. Egyébként a nagyon lassú beállásra nincs módszer, csak az, ha mondjuk egymást követő X érték tökéletesen azonos. Alattomosan pl. 1 uV / sec sebességgel 2 napig nő a jel, akkor azt nehéz lesz kimérni, mivel a te érzékelési felbontásodnál kisebb a jelváltozás és pontos időtagod sincs. Esetleg játszhatsz olyan összefüggésekkel, hogy mondjuk X felbontásnyit (egységnyit) mennyi idő alatt változott a jel, és megpróbálod megtippelni, hogy a következő egységnyit mennyi idő alatt kell megtennie. Számolhatsz exponenciális, vagy bármilyen függvénnyel, ami a kapcsolásodnak megfelel. Ha ennek az időnek Y-szorosa alatt nem változott egységnyit a jel (egységnyi az mérhető jelváltozás és elfogadható tűrés) akkor döntesz úgy, hogy beállt a jelszint. Ha többet tudnánk az igényről lehet, hogy jobbat is tudnánk mondani.
Sziasztok.Találtam a neten egy kapcsolást lcd-s fesz. és áram mérőre.Nekem nagyon tetszik főként azért mert 16f877-el van megcsinálva és rs232-őn csatlakozik pc-re.Az lenne a kérdésem hogy mekkora a méréshatára a műszernek és hogy ha nem akkora amekkora nekem kellene akkor át tudná e irni nekem valaki a software-t hogy a nekem megfelelő méréshatárokat kitudja elégiteni.Nekem legalább 50volt és 30 amperes méréshatár kellene.Nem igazán értek a programozáshoz ezért kérnék segitséget tőletek.
Sziasztok.Még mindig nemolvasta senki a hozzászólásomat...Remélem azért a közejövőben meglátjátok mert jólenne megcsinálni a fesz. mérőt ha lehet...
Ennek a kapcsolásnak a méréshatára 35V és nagyjából 1,75A körül van. A referencia feszültsége 3,5V innen az értékek.
Szerintem vannak itt az oldalon kapcsolások amelyek képesek arra amit te szeretnél. Igaz újabb pic-el.
Sziasztok, segítséget kérek.
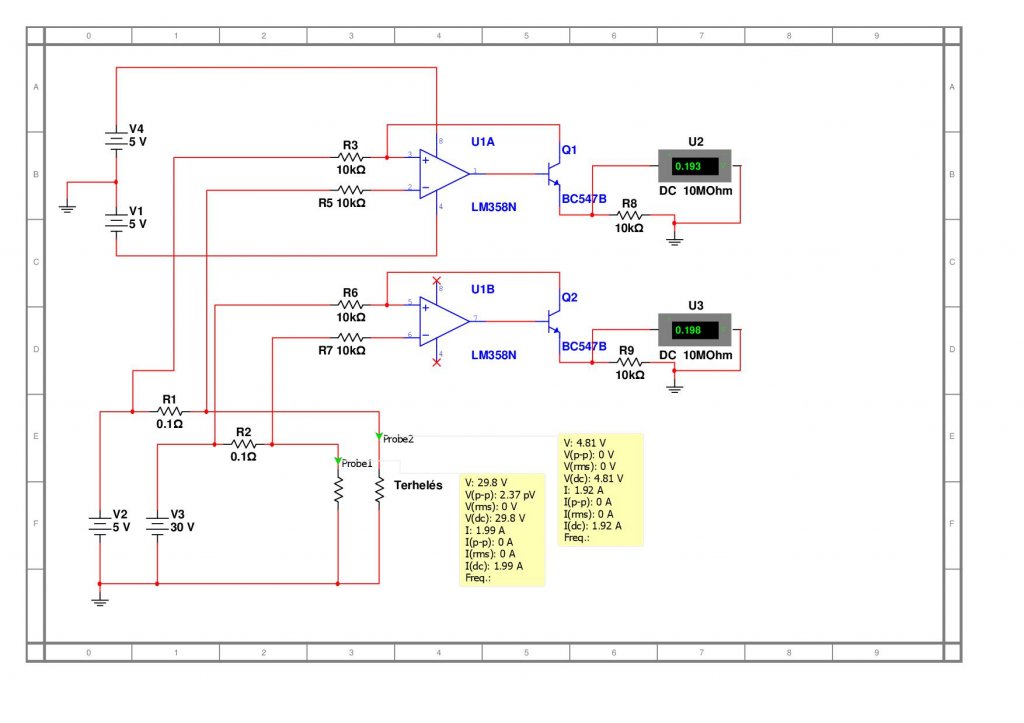
Van egy tápegység 5V és 1-30V kimeneti feszültséggel, közös test ponttal, 2A terhelhetőséggel, + ágban 0,1 Ohmos mérőellenállásokkal. Szeretném mérni mindkét áramot és feszültséget egy PIC-el. Ha nagyon szükséges független +- 5V -ot bele tudok varázsolni. Szerintetek hogy tudok mind a 1-30V-os, mind az 5V-os ágban áramot mérni? Mert feszültséget le tudom osztani földponthoz képest, de az áramnál valami más megoldás kell. Előre is köszi!
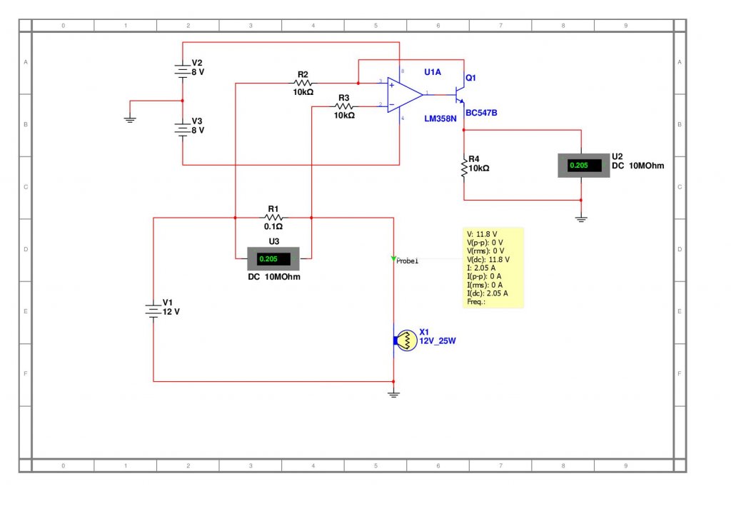
Üdv! A mellékletben egy lehetséges megoldás látsz. Ennek 1x-es az erősítése, ha mondjuk 10x-est szeretnél, akkor R4-et cseréld 100k-ra. Ekkor a kimenő feszültség 2.05V lesz 2.05A áram mellett.
Viszont nem biztos, hogy ez a hirtelen összerakott kapcsolás tökéletes. Nagy rá az esély, hogy módosítani kell. Igazából valami ilyesmi van az árammérő erősítőkben is.
Köszi a választ! A problémám nem az, hogy egy árammérést nem tudok megvalósítani, hanem egyszerre kettőt, elég nagy feszültségkülönbséggel (PIChez képest). Egyébként én is valahogy diff. erősítésben gondolkodom, de nem tudom hogy választom szét a két jelentősen eltérő potenciált. Szerintem, ha így oldanám meg az 5V és a 30V árammérését is, akkor szerintem az erősítő IC-re tápfesznél nagyobb jelek kerülnének, mert az 5V és 30V különbsége 25V a táp meg +-5V. Vagy tévedek?
Nem lesz semmi baja az OPA-nak! Az LM358 például 32V differenciális bemenő feszültséget visel el, a maximális tápfesz is 32V és a bemenő fesz is max 32V. Mivel ebben a felállásban az invertáló és a nem invertáló bemenet közötti feszültség különbséget erősítjük, így az első nem gond. Ha a gnd-hez képest mérjük a lábakon a feszültséget, az sem gond, mert az is a maximum határ alatt van.
Én valahogy így tudom elképzelni a tápodban az áram mérését.
Szia! Mivel pic-cel szeretné mérni az áramerősséget, a tranzisztor szerintem felesleges. Az lm simán meg tudja hajtani a pic-et további erősítés nélkül.
Köszönöm a segítséget!
Majdnem jó, de 10k-s ellenállásról nem tudok feszültséget közvetlenül mérni, mert a PIC bemeneti ellenállása kb. 2k. De azt gondolom, hogy még egy OPA-val meg lehet oldani. De azért nagyon kíváncsi vagyok, hogy az elv működik-e. Majd keresek egy alacsony offszetű IC-t ami tud 34V-ot, (terheletlenül ez a max feszültségem) és kipróbálom, működik-e. Egyébként csak a műv. erősítőn nem lehet erősítést állítani?
Feszültségerősítésre (10x) is szükségem van, 2A esetén 2V-ot szeretnék. De nem tudom a 100k-s ellenállásról levenni, úgyhogy ezért nem lesz ott a tranzisztor, hanem egy másik műveleti erősítő.
Egy erősítővel simán meg lehet oldani, keress rá a gugliban. A 0,1 ohmos ellenálláson nagyon kis feszültség esik, használhatsz hozzá egytáposat, ami elmegy a pic 5 voltjával is, a lényeg hogy differenciál és lehetőleg fetes bemenetű legyen. Arra kell figyelni, hogy a bemenete és a mérendő áramkör földje egymástól független legyen. Az alacsony offszet itt nem annyira lényeges, ezt meg tudod oldani pic programból is. Az erősítőt meg beállítod hogy hányszoros erősítést akarsz osztán kész is. A feszültségmérés csak kicsit más, itt sajnos általában az erősítő és a mérendő földje megegyezik. Egy ellenállásosztó segítségével közvetlenül a pic lábára lehet vinni a mérendő értéket, itt még erősítő sem kell.
|
Bejelentkezés
Hirdetés |




De valóban, a visszakérdést újra fel kell tennem: mindenképpen PIC-kel szeretnéd mérni az elektromos adatokat? Üdv.: Yoe







