Fórum témák
» Több friss téma |
Hi
A 13,5V töltés semilyen fordulatra nem változott(padlóra se), és semilyen fogyasztó nem volt bekapcsolva(max a belső világítás nyított ajtónál) Na ja az aksi merülését Én a sok indítózásra fogtam, sajna mostanában egyre többet kell tekertettni. Tegnap este ráraktam a töltöre majd kiderül hogy vette -e a töltést vagy nem. A leállásra nics valami tipetek, azaz leveszem a + sarut oszt leáll? Multkor decemberben úgyanigy szivatott feszt leállt, nem jötünk rá miért. Hiába indítoztam nem indult kb.:1-2 perc útán mindig életre kellt, s jobnak láttam töltenni az aksin a sok tekertetés miatt. Féltem hogy leáll valahol oszt nem bírja betekerni a motort. Szóval feltöltöttük és semmi kinja nemvolt mostanáig. A hiba megszünést nem kapcsoltam a feltöltött akkuhoz mert akor cseréltem benne egy rakás dolgot(gyertyakábel,elosztó fedél, gyergyák stb.) Most hogy megint kezdte leáll nem indul stb. Gondoltam/tunk én valamilyen kütyű melegedésre ezért készült ell Kobold segítségével a motor figyelő kapcsolás, hogy hátha valamilyen elektronika haldoklik, de nem megyen minden, küld minden jelet minden s fogad is. "Eldurant a fejem" na mindegy s így került sor az akkutöltésére. Járó motornál valami kiváncsiságtól vezérelve mondom leszedem a sarút, le is állt a dög. Szóval bizok benne hogy itten körűl lesz a vihar. Ötletteket szivesen várom.
Először is, járó motornál igen udvariatlan dolog az akkusarut levenni. A generátorban ugyanis annyira felszaladhat a kimeneti feszültség, hogy hazavág egy-két diódát, de akár az egész hidat is. Ha nem muszáj, ilyet ne csinálj a jövőben.
Terhelés nélkül én kevésnek tartom a 13.5 V-ot, az akksira írt 11.5 V-ot meg pláne. Mindenképp meg kéne nézni a töltőkört: külsőleg a testelések ellenőrzése, saruk, csatlakozások vizsgálata. Ha külsőleg minden rendben van, akkor jöhet a szabályzó tápjának ellenőrzése, illetve generátorról lekötött B+ vezeték csavarja és a test között diódamérés. Ha még ez is oké, akkor lehet generátort bontani, keféket, csúszógyűrű-gerjesztőtekercs csatlakozását, diódahíd kontaktját végignézni. Ja, és a 100k ellenállás előfordulhat, hogy sok, de átkötve inkább ne használd; ki kellene próbálni kisebb ellenállásokkal, mondjuk felezéssel menni lefelé, jobb az, ha van ott valami.
Hi
Felesd el amit írtam, már ami a töltést illeti. Az aksi feltöltve, a visszatöltés már majdnem tulépí a bűvös 14V-ot.Most ha leszedem az akksi + sarúját kicsit bedadog de nem áll le Most már az ECU által küldöt jelek hagynak ki s leáll Kiérti ezt, komolyan ez kész kaberé!!!! Ui.: NE vegyen senki se corsat(régit B)
Addig szedegeted azt a sarut lefelé, amíg tényleg ki nem nyírsz valamit... Nem tudom, a vezérléseid mit szólnak ahhoz, ha 20...40...x V-os feszültségcsúcsok kezdenek majd szaladozni a rendszerben, mert te azt a bazi nagy kapacitást, amit általában akksinak hívnak, egy laza oldalmozdulattal kiiktatod a körből. Végül is, nekem mindegy...
Kezdem leveszteni a fonalat, hogy akkor ki hagy ki, meg ki nem...
Hi
Kobold már nagyon hiányoztál ![]() Akkor a sarú leszedést akkor mellőzöm. A felezés alatt gondolom a 50k-ra gondoltál, keresek valamit amíből kilehet szedni. A generártort meg minjá megnézem. A rajzodba még beraktam egy ledet ami a tápnál van, s tudom nézni hogy van-é áram a kütyűbe, ezt pedig az ECU betápra kötöttem.Érdekes mert amikor kihagy az ecu-nak a jele a "táp" led világit.Lehet hogy más tápra kéne kötni az ecu-n belül?(van neki vagy 3-om, test meg vagy 5,ezzen belül pedig V föld és van ohm Föld is) Vagy maga az ecu-val lehet gond.Amikor decemberben(#174196) cseréltem a dolgokat szétborítottam az összes vezetékelést szakadás vizsgálatott csináltam mindenről, az ecu-t is szétszedtem panelik, lehet hogy ez gyogyítotts meg 1 hóünapra. Pasz Na majd szólok ha van valami
Hi
Sikerült ![]() Az ECU-val volt gon azaz a cstalakozással köf mindenkinek Ja 10K ellenálás kellet agyujtásmodulhoz(áramkörbe) Na ennyí. Most majd másik dolgot akkarok vele csinálni, fordulatszáméröt. Ledeset mert az egyszerőbb de ez már másik téma.
A lényeg, hogy meglett a hiba. A csatlakozó volt rossz, vagy a kábel(ek) rögzítése (esetleg korrodálása) a csati saruinál? Pont tegnap volt ilyennel dolgom.
Sziasztok!
Vettem ma néhány Hall-elemes nyomógombot. Úgy néz ki, hogy az elektronikájának 4 lába van, a két szélső mellé a műanyag testbe van nyomva a "+" és "-" jel. Próbáltam az egyiket méregetni ma, úgy tűnt, mintha a pozitív lábhoz közelebbi belső valami nyitott kollektoros kimenet lenne, felhúzó ellenállással szépen kapcsol, ha lenyomom a gombot. Az viszont nem hagy nyugodni, hogy a másik lábán igazából semmilyen állásban nem mértem áramot egyik tápág felé sem, feszültségmérővel nagyjából fél tápfeszültség mérhető ott, ami nagyon-nagyon keveset változik a gomb lenyomott vagy felengedett állapotától függően. Találkoztam már ilyen 4 lábú nyomógombbal, de ott a két középső láb két kimenet volt, amik ellenütemben működtek. Most este jutott eszembe, hogy az a lába lehet, hogy valamilyen bemenet? Találkozott már valaki ilyennel?
Válaszolok magamnak, hátha másnak is jól jön az infó: úgy néz ki, a negyedik lába tényleg egy engedélyező láb. Ha ezt földre kötöm, akkor működik a nyomógomb, a nyitott kollektoros kimenet lenyomott állapotban a föld felé húz. Ha a vezérlőre magas jel kerül, akkor a kimeneti tranzisztor mindig zárva van, a kimenet magas állapotú. így lehet ilyen gombokból sokat mátrixba kapcsolni.
Hi kobold
Tom hogy nem sok köze van a topichoz, tsak mondom hátha van tiped. Megint leállt! A csekoló kütyüt már kiszedtem, mert mentem vele kb.: 100km-et és semmi kinja nem volt. Tegnap kiszedtem -este-, ma megint nem indult igaz már szikra volt. Lehet, hogy benne kéne hagyni
Tuti, hogy kontakthiba, a kérdés, hogy hol.
Ha korábban pozitívan változott az ECU-csatlakozó macerálásától, oda kellene visszamenni. Csati szétbont, korrodált, laza kapcsolatokat keresni. Ha semmi, akkor előre a kötegben, az egységtől távolodva minden lehetséges helyen bontani, szakadást, szigetelés sérülését keresni. És így végig, amíg el nem adod... Nem biztos, hogy sok értelme van visszatenni az eszközt, mert pl. a gyújtás eltűnése ECU tiltás miatt is lehet, amit (ismét pl.) egy szenzorhiba okoz. Túl sok mindentől leállhat egy motor, két jel meglétének vizsgálata csak néha lehet elég. Nincs diagnosztikai csatlakozója, hogy hibakódot lehetne olvasni belőle?
Hi
Van nekije olyan csak nics benne hibakód, érdekess mi? A disagnosztikát elkezdi 3*12 és be is felyezi 3*12. Ja cseréltem generátort, s töltésem 14V és 14,5V között mozog, fogyasztóktól függöen. Holnap nekilátok megint ahogyan írtad. Kösz mégegyszer.
Üdv!
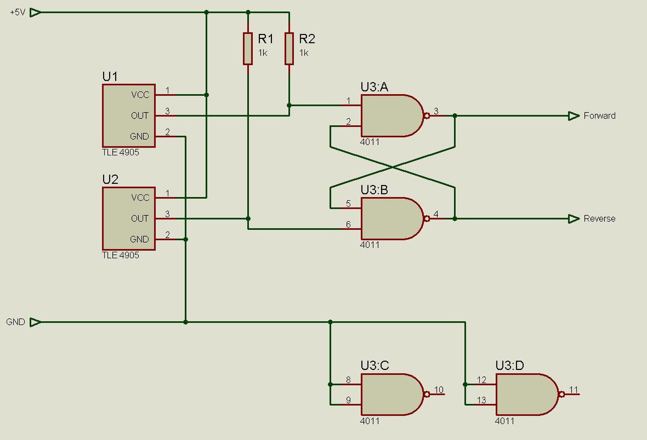
Hall elemmel lehet-e végállás kapcsolót építeni? A forgásirány megfordításához kellene. Nekem olyan kellene ami a mágnes hatására bont egy áramkört és zár egy másikat. Ehhez kapcsolódna egy L298 motorvezérlő IC. Fontos az érintés nélküli kapcsolat, mechanikus kapcsoló a nedves környezet miatt nem igazán használható. A motor max 15 V 1A. Sajnos nem igazán boldogulok a problémával..
Igen, lehet. Ha a motornak két végállás között kell ide-oda mennie, akkor kell két Hall IC (unipoláris), két NAND kapu, két felhúzó ellenállás és kb. készen is van.
Így van két vég között kell mennie.
Kapcsolást tudsz adni? Esetleg valami keresési irányt?
TLE 4905-ös Hall elemmel én így csinálnám.
Nagyon köszi!
![]() Gondolom a forward, reverse megy a L298 vezérlő bemeneteire. A másik két tag üresben marad gondolom.
Milyen másik két tagra gondolsz? Az L298N nem használt ágára? Ha igen, a bemeneteket kösd le nullára úgy, mint ahogy a képen a 4011 -es IC nem használt bemenetei is le vannak kötve, hogy ne gerjedjen.
A 4011-re gondoltam. De jó hogy szólsz, hiszen a L298N is dupla.
Köszönet még egyszer.
Sziasztok!
Hall elemes, lehetőleg lineáris, analóg kimenetű, bipoláis mágneses indukció szenzort keresek +/- 500 mT-ás tartományra (vagy akár nagyobbra...). Ha valaki tudna konkrét, beszerezhető típusokat ajánlani, akár külföldről is az nagyon jó lenne. Allegro A1302-őt használtam eddig, de azzal csak ~ 170 mT-ig tudtam mérni...
Sziasztok ,olyan hall ic-s kapcsolás kellene nekem ami egy up/down counter lenne.Tehát irányérzékenynek kell lennie.És kis méretben szeretném megvalósítani de ez az én dolgom.
valami kapcsolást nem tudnál linkelni erre? A fenti iranyvaltó az jónak tűnik
A hozzászólás módosítva: Márc 7, 2016
|
Bejelentkezés
Hirdetés |











