Fórum témák
» Több friss téma |
Fórum » Kapcsolóüzemű (PWM) végfok építése
Üdv!!
Én nem rendelkezem mélyebb ismeretekkel a PWM erősitökkel kapcsolatban de ahogy olvasgattam a témával foglalkozó topicokat találtam egy két kapcsolást amit megépítenék! Azt szeretném megkérdezni hogy lehet-e hidalni a PWM végfokokat? És azt hallotam hogy semmivel sem rosszabb a hangzása mint a tranyós és FET-es végfokoknak?! Idézet: „Én nem rendelkezem mélyebb ismeretekkel a PWM erősitökkel kapcsolatban” Az nyilvánvaló volt, de mit tudsz általában az elektronikáról? Ha semmit, akkor a PWM-et nem lehet a semmire építve elmagyarázni! Annyit azért elárulok, hogy csupán egy kapcsolási rajz alapján nagy az esély a kudarcra. Ismeretek, profi nyák-terv, és szkóp is kellene! Iszonyú sok dolgon lehet elbukni. Idézet: „Azt szeretném megkérdezni hogy lehet-e hidalni a PWM végfokokat?” Már válaszoltam. Idézet: „És azt hallotam hogy semmivel sem rosszabb a hangzása mint a tranyós és FET-es végfokoknak?!” Így van, ha minden részletében jól csinálják meg.
http://www.irf.com/technical-info/refdesigns/iraudamp1.pdf
Konkrétan ezt szeretném megépiteni. Mit szólsz hozzá?
Ha be tudod szerezni a félvezetőket, át tudod rajzolni a nyákot vektoros formátumba, hajlandó vagy kifizetni a nyákgyártatás költségét, akkor hajrá, építsd meg!
(Bár én gyűlölök olyan áramkört építeni, amit nem értek egészen pontosan.)
Üdv Pafi!
A fentebb belinkelt erösitöt szeretném megépíteni,nem lessz egyszerü de meg szeretném próbálni,te már építettél párat ezt a rajzot sok topicon láttam már ezért ezt választottam de van egy másik is (K6 audio) Nem tudom ismered-e de a K6 ban ha jól tudom nem PWM végfok van csak impulzustáppal rendelkezik. Mi a véleményed? Idézet: „Igytudom az IRAUDAMP 2 szintű modulációval megy. Hogyan menne visszacsatolás nélkül?” Az IRAUDAMP 2 szintű és önrezgő, de ez két független tulajdonsága, semmi közük egymáshoz! Van visszacsatolás nélküli (fixfrekis) 2 szintű, és van önrezgő 3 szintű kapcsolás is! (Egy hasonlat az eset logikájáról: azért, mert a te autód FIAT és piros, attól még nem minden piros autó FIAT, és nem minden FIAT piros!) Idézet: „Én tudom jól mitgondolok erről. Vajon teis” Ez elég egyértelműnek tűnik: Idézet: „Tehát ha a bemenetre 0V ot kapcsolunk akkor egyik fet sem kapcsol.” Csak épp nem igaz. 3 szintű modulációt nem csinálnak 2 FET-tel. 4 kell hozzá, és a 0-t aktívan állítják elő (ebben a konkrét megoldásban mindkét alsó FET, vagy mindkét felső FET egyidejű bekapcsolásával, de más topológiák és vezérlési módok is léteznek), nem csak úgy hagyják ebek harmincadjára, hogy majd beáll magától középre (merthogy nem áll be!)
Nekem nagyon nem tetszik a K6 tápja. Én a helyedben először sokkal egyszerűbbet (és jobban átgondoltat!) építenék, akkor is, ha kisebb teljesítményű. (Mint ahogy tényleg ezt is tettem 7-8 éve.)
Egy egyszerű SMPS.
mekkora teljesitményü ez a táp amit belinkeltél?
Mért nem jó a K6 tápja? Nem megbízható?
Üdv!
Pont erre a "4 kell fozzá" jelalakra gondoltam amit feltettél. Ezt egy olyan kapcsolásban láttam ami félhidas elrendezésben volt. Azthiszem...
Kb. 250 W, de ez a hűtéstől is függ. Egy pufferkondit betéve a hálózati graetz után jelentősen megnő a teljesítménye, de akkor kell egy soros NTC is a biztivel sorba. Ez csak egy alapötlet. Először működjön, és ha már látod/érted, hogy nagyjából mit csinál, utána lehet tunningolni!
A K6 teljesítményéhez mérten túl bonyolult, és pazarló, nem hatékony. Arról sem vagyok meggyőződve, hogy megfelelő a zárlatvédelme.
Szerintem elöször megépítem az alap rajzot,egyenlöre nem tuningolok,a trafót hogyan készitsem el vagy valami gyári is jó hozzá csak a menetszámáttételeket kell figyelembe vennem?Milyenek legyenek az áttételek?
Nem tudtam pontosan megállapítani a K6 teljesitményét az adatlap alapján,8 ohm on 350W-ot ir ha jól emlékszem,4vagy 2 ohmon pedig 500W-ot!lehetséges hogy 4 ohm-on 2X500W lenne? Van benne egy pár FET ha jól láttam a végfok része nem PWM,jól tudom?
Pedig ez 2 kapcsoló eszközzel, erősítőben nem működik. Nem tudhatom, hogy te mit láttál, lehet hogy valaki véletlenül egymás mellé tett egy ilyen jelalakot és egy félhidat, lehet hogy neki sem volt fogalma a teljesítményelektronikáról, lehet, hogy az egy bonyolultabb, félhídra csak emlékeztető kapcsolás volt, lehet, hogy ohmos terhelésre dolgozó szemléltető célú, de nem használható kapcsolás volt, vagy lehet hogy simán csak rosszul emlékeztél. Ezért kell mindig végiggondolni, hogy mi az amit értünk, mi az amit nem, és ha valamit nem értünk, arról inkább csak kérdezzünk!
A trafó lehet gyári is, ha az áttétele számodra megfelelő. (Én nem tudhatom, hogy neked milyen feszültség kell, igazából próbaképpen bármilyen lehet.) Csak aztán nehogy a PC táp kimenő szűrő tekercsét (sárga toroid) próbáld bele! Az EE vasas ferrit mag a trafó a PC tápban!
Idézet: „lehetséges hogy 4 Ω-on 2X500W lenne?” Lehet, nem emlékszem. Idézet: „ha jól láttam a végfok része nem PWM,jól tudom?” Igen.
Szerintem valamikor megépítem a kapcsolást próba képpen.
Azért érdekel anyira hogy milyen a K6 erősítöje mert majd egyszer azt szeretném megépiteni vagy az IRAUDAMP erösitöjét persze ez a végsö cél lenne csak érdekelne a véleményed hogy melykben lenne érdemes gondolkodni ha a két oldalt majd hidalni is szeretném? Köszönöm az eddigi válaszokat!
Hali
Az IRAUDAMP_1 ben elég sok felesleges cucc van. Pl ottvannak az and kapuk amit azért tettek bele hogy legyen ShutDown-ja a fetmeghajtónak. Mivel IR2011 et nemhiszem hogy be tudsz szerezni, helyette IR2110-et amiben már bele van építve. Tehát a AND rész nemkell. Van 3 inverter. Én inkább 1 invertert és egy OR-t használok, az - még 1 kapu. Viszont ha jólláttam az ujabb IRAUDAMP-okban már tesznek a szinteltoló tranyó elé is Invertert és lassabb műveletit használnak (TL081).Én nézegettem olyan gyors műveleti erősítőket mint az LT1220 de eléggé drágák. Lehet emiatt tettek az ujabb IRAUDAMP okba TL081 et és egy invertert. Viszont akkor a szinteltolt jelnél pont fordítva kell bekötni a LS & HS lábakat, mivel ugye betettünk egy invertert. Naggyából ennyi különbséget látok az ujabb AUDAMP okban ehhez képest. Jah... meg a tápjában. Szerintem túlvan azis bonyolítva. 100V ból 700ft os Step-Down IC-vel csinál az IR nek 12V ot. és még sorolhatnám.
Köszi a tanácsokat,melyik IRAUDAMP a jobb az ujabb vagy a régebbi?ezt ugy értem hogy megbízhatóbb és egyszerübb megépíteni?
Hogyismondjam?
Én egy amolyan vegyeset dobtam össze. Ha visszalapozol 3-4 et akkor ottvan 1 kapcsolás digitál néven szthiszem. Van 2 fénykép is róla. Mostanság azzal foglakozom. Kicsit továbbfejlesztettemm és megterveztem SMD be hogy még zavarvédettebb és prímább legyen. Az már valamenyire tuti működik
Azért köszi a segítségeket!Elöször megépítem azt az egyszerübb tápot,majd az IRAUDAMP-ot szeretném és ha jól müködik vagy sikerül megépíteni akkor a K6 tápját szeretném megépíteni az IRAUDAMP végfok részéhez és igy összerakni a végfokot
![]() Rem egyszer sikerül majd ![]() Köszi a rajzokat mindenkinek! Üdv!!
A PWM végfok kimenetét minimum hány ohm-mal terhelhetem?Mondjuk az IRAUDAMP végfokot leterhelhetem 2 OHM-mal?
Üdv!!!
Megvan valakinek az ujabb IRAUDAMP Doksija?? szeretném összehasonlitani a régivel! Elöre is köszönöm!! Üdv mindenkinek!!
Köszönöm szépen a doksikat!!
Ezzel elleszek egy darabig ![]() mégegyszer köszi a rajzokat,rem sikerül választani h melyiket építsem mer,olyasmit szeretnék amit nem túl nehéz ![]() üdv!!
Üdv!
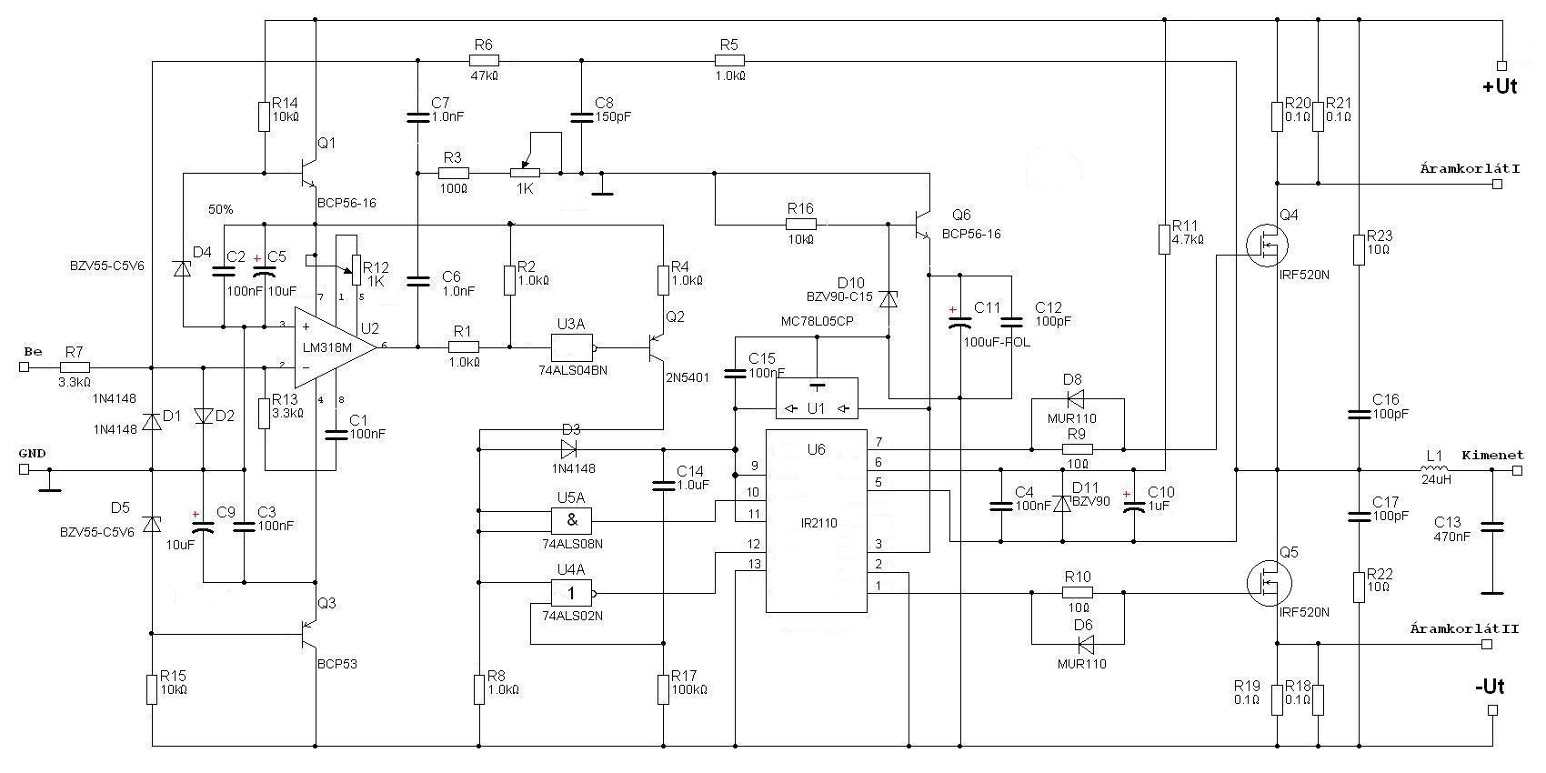
Ha nagyon építeni akarsz én azt ajánlom ne az iraudamp kapcsolás alapján készíts! Sok benne a beszerezhetetlen alkatrész és viszonylag bonyolult nyáktervet kellene készíteni. Az alábbi kapcsolás az IRaudamp "kiollózott változata" tápellátása lényegesen egyszerübb, és talán átláthatóbb az egész kapcsolás. Én ez alapján építek/tettem meg. A régebbi változattal még vannak bekapcsolásnál gondok, valamint gerjedési problémák. Nemakarok most okasságokat mondani, de remélem sikerült kijavítanom az előző hibáit.(Bekapcsolásnál az IR2110 megkapja az alsó fet nyitására a jelet de mégsem nyitja ki). Emiatt tettem be az U4A,C14,R17 alkatrészeket, ami elvileg késlelteti a bekapcsolást és remélhetőleg zökkenőmentesen fog indulni . Késöbi félreértések elkerülése érdekében garanciát a kapcsolásokra nemvállalok. Kis irányadás céljából rakom fel. Akinek van kedve megépítheti. (Legalább többen fejlesztenén ugyanazt a kapcsolást tökélyre és többre jutnánk)
Sziasztok!
Lerottyant a régi orion végfokom. Gondolkoztam hogy összerakok egyet helyette. Próba képp D osztályút szeretnék. Most 40W-os 16 ohmos hangfalaim vannak hozzá, az orion 20W szinuszt tudott, de nem használtam ki azt sem. A maxim oldalán néztem pár kimeneti szűrőt is tartalmazó végfok IC-t. MAX9709 és MAX9708 a két jelöltem. Egy régebbi TDA-s végfokomból van hozzá egy 50VA-s 12V -os toroidom, ami pont jó is lenne mindkettőhöz, mert úgysem lesz maxon hajtva. Szerintetek érdemes összerakni?
Nemrossz kis IC, 12V 4Ohm on 15W ot tud 10% torzítással.
Kérdés menyibe kerül és hogy betudod-e fórasztani? 16 láb 10mm-en
Köszi a rajzot!!Próba képpen én is megépítem,sokat tanulhatok belöle
![]() kapcsoló üzemü tápot nehezebb építeni mint végfokot? Arra gondoltam hogy egy FET-es erölködö kapcsoloüzemü táppal!? Idézet: „kapcsoló üzemü tápot nehezebb építeni mint végfokot?” Ha engem kérdezel, szerintem igen. Én mindkettővel próbálkozom. Úgyérzem a D-ampot talán könnyebb összehozni működőképes állípotba.
Én 17,5V-al hajtanám mert a 12V-os toroidból annyi lesz egyenirányítás után.
Beforrasztást azt megoldom, ha én nem is, munkahelyen meg tudok kérni nálam gyakorlottabb embereket. Kicsit csak az idegesít, hogy a sztereó végfok elfér egy bélyeg méreten, viszont a trafó az tenyérnyi, és ezért nem rakhatom gyufás skatulyába Beszerzés... hát igen valószínűleg csak sampleként tudom beszerezni. Esetleg valaki tud hasonló tulajdonságokkal rendelkező Ic-t nagyobb tokozásban? Szimpla tápos SO16 mondjuk. Én nem láttam.
Ha mondjuk bontanál valami egyszerübb kapcsitápot akkor elférne tényleg egy kis dobozba.
Én bontottam egy Canon nyomtatóból egy tápot kb 10dkg és 7x7x3cm es 50-60W 24V. Fórasztómnak pont tökéletes volt. Tanlán egy erősítőnek is megfelelő lenne. Aztán akkor igazán mobil cuccod lenne. |
Bejelentkezés
Hirdetés |




meg a tápjában. Szerintem túlvan azis bonyolítva. 100V ból 700ft os Step-Down IC-vel csinál az IR nek 12V ot. és még sorolhatnám.
és többre jutnánk) 





