Fórum témák

» Több friss téma
Fórum » Dinamika kompresszor és limiter
Lapozás: OK   7 / 12
(#) reloop válasza vipera1997 hozzászólására (») Nov 16, 2015 / 1
 
Ez már bizalomgerjesztő, a főbb dolgok a helyükön vannak
(#) vipera1997 válasza reloop hozzászólására (») Nov 16, 2015 /
 
Köszi próbálkozok
(#) krisz69 hozzászólása Jan 16, 2016 /
 
Sziasztok megépitettem ezt a limitert.Bővebben: Link a lay fájl hibás volt. egy dioda nem ott volt ahol kéne hogy legyen. ki lett javitva meg is szólal szép is a hangja de valahogy nem limitál... esetleg ha valaki tudna valami ötlettel szolgálni mi a baj,nagyon megköszönném.
(#) reloop válasza krisz69 hozzászólására (») Jan 16, 2016 /
 
Szia! Mekkora DC feszültség mérhető OP2/2 5ös lábán mikor jelet adsz rá?
(#) krisz69 válasza krisz69 hozzászólására (») Jan 16, 2016 /
 
itt a lay

Névtelen.jpg
    
(#) krisz69 válasza reloop hozzászólására (») Jan 16, 2016 /
 
megmérem. és írok.
(#) reloop válasza krisz69 hozzászólására (») Jan 16, 2016 /
 
Legalább akkora feszültségnek kell lenni, mint a 6-os lábé P1 letekert állásában, tehát minimum 400mV.
(#) krisz69 válasza reloop hozzászólására (») Jan 16, 2016 /
 
570mv ,600mv körűl mértem
(#) reloop válasza krisz69 hozzászólására (») Jan 16, 2016 /
 
A 6-os lábon tudsz ettől alacsonyabb feszültséget állítani? Ha igen, akkor mérj feszültséget R11-en!
(#) krisz69 válasza krisz69 hozzászólására (») Jan 16, 2016 /
 
Nagyon szépen kőszőnőm a segitséget. Műkődik a dolog. kevésvolt a bemenő jel. Ahoz hogy beavatkozon. Mégegyszer köszönöm
(#) epyn válasza krisz69 hozzászólására (») Jan 17, 2016 /
 
A limiter (és minden dinamika módosító áramkör) ha beállított küszöböt a bemenőjel nem éri el akkor olyan mintha ott sem lenne. A potival tudod állítani a küszöböt illetve teljesen ki is tudod kapcsolni a limit funkciót vele. Egy VU méterrel nagyon jól lehet ellenőrizni a működést. Természetesen a hangfalakat/szórókat nem védi 100%-ban,de jó szolgálatot tehet.

R13-C3 ; R10-C2 ; R11 értékváltoztatásaival módosítható a kapcsoló jellege. Érdemes próbálkozni,amíg a legkellemesebb hangot nem kapod(limit közben)
A hozzászólás módosítva: Jan 17, 2016
(#) krisz69 válasza epyn hozzászólására (») Jan 17, 2016 /
 
Köszönöm. A. Segitséget. Jól meg viccelt . A limiter mert elég magas, sőt mondhatni nagyon magas jel kell ahoz hogy be avatkozon. Első probák alapján szép a hangja nagyon.
(#) reloop válasza krisz69 hozzászólására (») Jan 17, 2016 /
 
Szia! Az R1 értékének csökkentésével érzékenyebbre veheted.
(#) epyn válasza krisz69 hozzászólására (») Jan 17, 2016 /
 
A poti alsó-felső ellenállás tagját vagy a kettő valamelyikét (pontosan nem tudom melyiket érdemes) cseréld rövidzárra .
Igy alacsonyabb jellel is is működik tovább teljesen ki is iktathatod.
Az R1 értékét én nem változtatnám ,megváltozik az alap be-kimenőjel szintje. Nem ez a cél.
Ha csak nincs szükséged mindenképp nagyobb kimenőjelre mint a bemenőjel.
A hozzászólás módosítva: Jan 17, 2016
(#) krisz69 hozzászólása Jan 22, 2016 /
 
Ott van egy 2 fotó. Sajnos nem űzemel.
(#) krisz69 válasza krisz69 hozzászólására (») Jan 24, 2016 /
 
Elméletben megvan a megoldás .Mindi elcsattant a limiterbe az ic. Nagy valoszinűségel azért,mert nem +és - ot kapott hanem . Testet és + ot. Így megis van miért volt . Az ic-k tönkremenetele. Elméletben ez a kapcsolás megoldás lehet számomra . Köszönöm Reloop ,és epyn segítségét.
(#) epyn válasza krisz69 hozzászólására (») Jan 24, 2016 /
 
A kapcsolási rajzon egyértelmű a szimmetrikus táp...(±15V)
Örülök hogy megoldódott a probléma. Néha sajnos átugrunk az alap dolgok felett,mint a hibakeresés elsődleges lépése
- a tápfeszültség helyes megléte!
(#) nandika76 hozzászólása Ápr 22, 2016 /
 
Sziasztok tervezek egy egy eléggé átfogó bemenetválasztót amiben szeretnék a fényorgonának és esetleg egyéb efektek számára egy viszonylag egyenletes kimenő jelet biztosítani.Dinamika kompresszorra gondoltam.Az volna a kérdésem melyik kapcsolást ajánlanátok hozzá?
köszönöm előre is.
A hozzászólás módosítva: Ápr 22, 2016
(#) steelbird válasza nandika76 hozzászólására (») Ápr 22, 2016 /
 
Szia.
Nem lenne oda jobb egy auto gain control? Azt egy műveleti erősítővel meg tudod oldani. Kell még egy opto, vagy egy fet, ami az ic erősítését szabályozza. Az elve azonos a kazettás magnók felvevő áramkörének automatikus erősítés-szabályzójával. Itt találsz hozzá kapcsolásokat.
A hozzászólás módosítva: Ápr 22, 2016
(#) nandika76 válasza steelbird hozzászólására (») Ápr 22, 2016 /
 
Nem hangzik rosszul a lényeg,hogy a szabályozott jelhez képest egy egyenletes jelet szeretnék.
(#) steelbird válasza nandika76 hozzászólására (») Ápr 22, 2016 /
 
A kompresszor a dinamikát is módosítja, a limiter pedig még jobban belenyúl, mert az egy nagyon gyors kompresszor.
Az Auto Gain áramkörök lassabbak, mint egy kompresszor. Nem módosítják a dinamikát, hanem hangerőt szabályoznak az erősítés változtatásával. Ha ez neked megfelel, építs meg egyet próbára.
Olyan helyre kell betenni a láncba, ahol megfelelően nagy már a jel és kell, hogy legyen erősítés-tartaléka. A leghalkabb jelhez kell majd beállítani, hogy azt még fel tudja húzni a kívánt szintre.
De minden ilyen áramkörnek megvannak a korlátai, tehát ha nagyon nagy lesz a különbség a jel szintjében, azt már nem fogja tudni korrigálni.
A hozzászólás módosítva: Ápr 22, 2016
(#) nandika76 válasza steelbird hozzászólására (») Ápr 22, 2016 /
 
Ha a dinamika marad az nagyon pozitív dolog lenne, én a bemenő jel után gondoltam rakni.
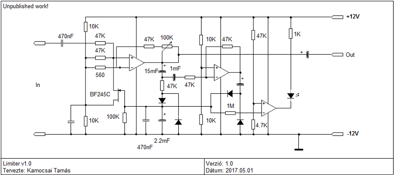
(#) ThomAce hozzászólása Máj 1, 2017 /
 
Kedves Pákatársak!

Sok sok gondolkozás - és tesztelés - után, úgy érzem, hogy bemutathatom a limiterem kapcsolását. Ez is szokásomhoz híven, az "amit a fiókban találsz" megvalósítása... Volt egy kb. 15 éves limiterem, aminek az egyik fele megpusztult, de egy valódi alkatrésztemető volt. A hangjával sosem voltam teljesen megelégedve, mert nagyon vágta a magas hangokat, gerjedékeny volt és nagyobb túlvezérlésénél "huppogott". Ennek viszont véleményem szerint nagyon kiegyensúlyozott hangja van. Ez a limiter, így ebben a kapcsolásban nagyon gyors. Nem lesz reszelős a hangja, nem torzít be, limitálási küszöb fölött pedig jól kompresszál.

Építőjellegű észrevételeket szívesen vennék.

limiterem.png
    
(#) Massawa válasza ThomAce hozzászólására (») Máj 1, 2017 /
 
Mire használod?
(#) proli007 válasza ThomAce hozzászólására (») Máj 1, 2017 / 2
 
Hello! A kimenet pozitív félperiódusában az egyenirányítóval sorba kapcsolt 47kohm miatt a félhullám egyenirányítása tulajdonképpen nem működik. Amíg a pozitív félperiódusnál a 47kohm hajtja meg az egyenirányítót, addig a negatív félperiódusban az invertáló erősítő kis impedanciája..
(#) Massawa válasza proli007 hozzászólására (») Máj 1, 2017 /
 
Az nem hajt meg semmit mert a másik dioda födeli a jeleket.
(#) reloop válasza ThomAce hozzászólására (») Máj 1, 2017 /
 
Szia! Ajánlom figyelmedbe ezt az írást.
(#) ThomAce válasza proli007 hozzászólására (») Máj 1, 2017 /
 
Köszi az észrevételt. Ezen még dolgozom... A 47K nélkül torzzá válik a jel bizonyos jelszint felett, mert a diódán keresztül akkora áram folyik, amely negatívan befolyásolja a kimeneti jelet közvetlenül. A 47K-val ez nem érvényesült. Az invertáló erősítőnek is kellene egy legalább ekkora előtét. Egyébként, ha kiveszem az invertáló erősítőt, akkor is működik a limiter, csak nem annyira precíz a limitálása.
(#) ThomAce válasza reloop hozzászólására (») Máj 1, 2017 /
 
Köszi, de nincs szimmetrikus tápom kéznél, így ez a kapcsolás nem teszett. Amit én építettem, az is hasonló ehhez.
(#) reloop válasza ThomAce hozzászólására (») Máj 1, 2017 / 2
 
A szimmetrikus-aszimmetrikus táplálás konvertálása nem okozhat gondot.
Az egyik hiba a kétutas egyenirányítás két ágának eltérő volta, mint az már említésre került.
Nekem nem tetszik, hogy a 15µF és a jelöletlen értékű párja a határolás előtt véletlen szerű feszültségre áll be a diódák nyitóirányú feszültségének mértékéig.
Feltételezem Elliott nem véletlenül iktatott kompenzáló tagot a FET gate vezérlésbe.
Következő: »»   7 / 12
Bejelentkezés

Belépés

Hirdetés
XDT.hu
Az oldalon sütiket használunk a helyes működéshez. Bővebb információt az adatvédelmi szabályzatban olvashatsz. Megértettem