Fórum témák
» Több friss téma |
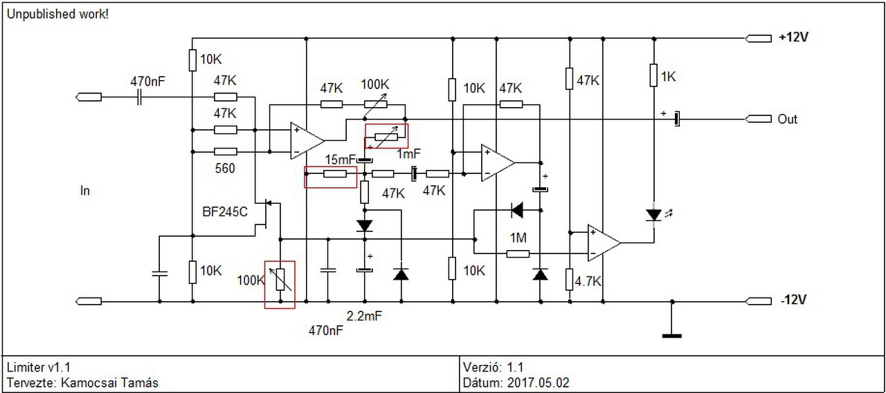
Köszi szépen a konstruktív észrevételt. Egy kicsit dolgozom még rajta, pedig jól működik így. Persze, mindent lehet jobbá és jobbá tenni. A 15µF kondenzátor értékét szerinted mekkorára kéne cserélnem, hogy ne az említett véletlenszerű feszültségre álljon be? Illetve még gondolkozom azon, hogy a 15µF kondenzátor után ne a párja jöjjön, hanem az közvetlenül kapcsolódjon a kimenetre, mint a 15µF-os kondi.
Egyébként mérve a FET gate-jénél a feszültséget, igen pontosan szabályozza ez az áramkör így a feszültséget. Mint mondottam volt, lehetne még jobbá tenni. Továbbá, úgy teszteltem, hogy stereo jel, 1 csatornáját a limiteren keresztül, másik csatornáját közvetlenül az erősítőre vezettem. Egy bizonyos ponttig (beállított limit, led felvillanása) egyenlő hangerővel szólt a két sáv. (+/- 1 - 2db-re nem adok, kifejezetten 3 - 5db és azon túli túllövéseket akarom elkerülni) Ha a limitálási led elkezdett villogni, akkor hallhatóan "halkabb" lett a limitált csatorna. 50% hangerő emelés mellett a limitálatlan csatornán pontosan az elvárt jelszint jelentkezett, míg a limitált csatorna erősen kompresszált, mégis egyenletes, korábbival megegyező jelszint marad. Tehát még egy kis mókolás kell és szerintem jó lesz. Ennél egyébként rosszabb limitereket is láttam már. Amúgy Elliott kapcsolásából vettem ötletnek a fázisfordítós erősítős megoldást. Továbbá, az egész amolyan "ezt találtam a fiókban" című történet. Mit módosítanál még rajta?
A 15µF csatolókondik negatívját 1M ellenállással testre húznám.
A velük soros ellenállás helyére nem sajnálnék egy kétpályás (szeteró) potit, a felfutás így hangolhatóvá válik. Ugyan így a FET gate-nél levő 100k ellenállás is lehetne állítható.
Lerajzoltam. Sajnos pár javításnak nem tudtam ellenállni
Köszi szépen! Nagyon félreértettelek!
A 2x47K-s potis megoldásnál egyetlen gond kavarog most a fejemben. Mégpedig az, hogy 4 pályás potmétert nem találtam... Szeretném stereo módban megépíteni.Amúgy a 47K azért is 47K, mert a legtöbb, általam hallgatott zenéhez ez volt a legjobb beállítás. A hozzászólás módosítva: Máj 2, 2017
A 47k csak a limitálandó jel első pozitív félperiódusában hatásos, a direkt csatolt invertáló kimenet azonnal növelte eddig a gate feszültséget. Készséggel elfogadom a tapasztalatodat, de a bemutatott rajzból nekem más eredmény jön ki.
Az attack szabályzó lehet egypályás, akkor diódák közös katódja és a 2u2 kondi közé iktasd be! A 47k ellenállások helyén hagynék azért 100-100Ω ellenállást, hogy 15µF töltőáramát korlátozza valamelyest.
Valami nekem nem stimmel a gondolatmenetben. Az elsö fokozat ami a 47 k/diodán tölti a FET kondiját az inkább egy kompresszor. A másik fokozat ami ugyanabbol a forrásbol az 1µF-n át kapja a jelet az meg inkább egy limiter, hiszen 1:1-ben erösiti és kis impedancián át a diodán tölti ugyanazt a kondit a FET bemenetén ( ill villantja fel a LED-t). Azaz elég szerencsétlen dolog oda berakni egy potit (47k) hiszen azzal pontosan lassitod a limiter müködését azaz nem fogja megvágni az nagy impulzusokat. Szerintem az eredeti ebböl a szempontbol jobb volt, élethübb a viselkedése.
Többek között ezért kérdeztem korábban, hogy mire szolgál. Hangszerhez stb szinte elengedhetetlen a jellemzök állitása ( gain, attack time, decay time, hold és final decay - ki hogyan nevezi ezeket), azaz a felfutási (reakcio) idö , milyen szintre esik vissza majd mikor áll be a lecsengés. Konzervzenére illetve sima erösitöbe ilyen beállitási lehetöségek nem kellenek (legfeljebb egyszer a beállitásra). A felhasználot csak zavarja és könnyen használhatatlanná lehet változtatni a jo zenét ( hallgass bele egyik másik rádioba milyen rosszul vannak gyakran beállitva a kompresszorok - igaz azok szintet is emelnek - gain - ez szerencsére csak csillapit.) Szoval én nem tennék be dupla potit hagynám a limitert ugy ahogy volt. Az elsö fokozatba lehetne potit rakni, mindenképpen azonban sorba kötve egy ellenállással, hogy ne lehessen ezt a fokozatot is limiterré (0 Ohm) tekerni ( 2 limiter felesleges).
Köszi! Ez az ötlet így már nagyon tetszik! Apropó: A fet gate-jénél tényleg szükséges 1MOhm poti? (Sajna nincs ekkorám itthon, de ha találok valami hasonlót, akkor kipróbálom mit okoz.)
Mégegyszer köszi szépen az eszmecserét, áttervezem, holnap munka után megépítem és kipróbálom.
Az IC1, egy 1 - ~3x erősítést megvalósító műveleti erősítő. Mivel a diódákon át csak félperiódussal tud tölteni, így kellett egy fázisfordító (IC2). Az IC3, csupán a jelzésre szolgál. Erre a célra egy KA4558-as IC-t tettem bele. (Ez volt kéznél, ráadásul ez dual műveleti erősítő)
Amire kell ez a cucc, az kifejezetten hobbimixeléshez, tehát nem élőzenéhez, nem hangszerhez kell.
Az világos, hogy az elsö fokozat erösit, hiszen el kell érned azt a szintet amikor a kompresszor el kezd dolgozni. Az szerintem teljesen mellékes, hogy felhullámu a detektor vagy nem - a hangjelek frekvenciája messze nagyobb mint a kompresszor reakcioideje, a hangfrekvencia meg eléggé szimmetrikus azaz ha van pozitiv akkor majdnem ugyanannyi a negativ félperiodus is, igy ilyen egyszerü alkalmazásban felesleges mind a kettöt mérni. Az IC2 szerintem inkább egy peak detektor ( kis csatlakozo kondi a kimenetröl egyenesen egy diodán nyomja a delejt a 2u2 -be azaz ha ott van jel az pillanatok alatt feltölti a 2u2-t azaz a FET azonnal reagál, mig a 47 k-n az elsö fokozatbol csak ugy komotosan teszi ( joval lassabban).
A hozzászólás módosítva: Máj 2, 2017
Sajnos azt tapasztaltam, hogy a peak-ek nem minden esetben szimmetrikusak. Ez hol pozitív, hol pedig negatív irányú csúcsot okoz. A 47K szerinted sok ide? Az a gond, hogy ha kiveszem, akkor kb. 25%-os "túlvezérlésnél" akkora áram folyik már a diódákon, hogy az hallhatóvá válik a kimeneten, míg 47K beiktatásával ez eltűnik, de a dinamikát és limitálást nem tompítja számottevően.
Még próbálkozom pár beállítással, de eddig ez a leghallgathatóbb. Volt már "komoly" limiterem amit az egyik Rádiótechnika újsából építettem meg, de ennek sokkal jobb a hangja és a reakciója számomra. De minden jó ötlet, több nézőpont segíthet tovább javítani. Most itt tartok... A hozzászólás módosítva: Máj 2, 2017
Az rendben, hogy a peak egyszer pozitiv egyszer negativ ( függ attol is mivel méred és melyik félperiodust kapja el.) egy ilyen áramkörnek nem az a feladata, hogy válogassa a negativ meg a pozitiv csucsokat, akkor 2 utas egyenirányitás kellene egyforma paraméterekkel.
Te irtad, hogy a hangja tetszik - s ami jo azon kár javitani. Azt a 47 k-t én nem csökkenteném esetleg adnák hozzá egy potit, hogy még lustább legyen. (Jobban átlagoljon, hogy a zenében ne halld a kompresszort.). A limiter ugyis elvagdalja a rövid impulzusokat.
Köszi szépen mindkettőtöknek a konstruktív hozzászólást! Mindeggyikőtök véleményében van megfontolandó rész. Mindkettőtökéből merítek ötleteket. (Újratervezés in progress)
Mindenkitől meghallgatva az ötleteket és kipróbálva azokat, erre a megoldásra jutottam. Az attack-time-al szórakozni sajnos nem volt kellemes a fülemnek, mert a zene nagyon hullámzó lett tőle. Így fixen ez a beállítás lesz eszközölve. A 47K-t 4,7K-ra cserélve az IC2-s áramkört használva eltűnik a reszelős hang ami zavart, így a kimenetre nincs olyan negatív hatása már a rendszernek. (Nem bírom szebben megfogalmazni, bocsi.) A második kép éppen tesztelés közben összevissza gányolva. (Vizuális értéke negatív szerintem
)
Az a -12V maradjon 0V szerintem, mint az első rajzoknál...
Ja, igen, ott pont jó, mert javítottad...de előtte, meg utána elkutyult.
A hozzászólás módosítva: Máj 4, 2017
Amit én változtatnák rajta az az IC2 környéke. Miután az peak detektor jobb lenne ha ama peak szintet lehetne rajta állitani. Azaz eléje be lehetne rakni egy kis hatásfoku potit ( max átfogása 6 dB elég) ahol külön be lehet állitani azt a szintet ahol a peak limiter beavatkozik ( ritkán egyezik a peak a kompresszorral).
Köszi szépen az észrevételt! Próbálkoztam ezzel a megoldással, de sajnos számomra nem tetsző eredményt produkáltam vele. Viszont, egy kicsit átalakítottam ismét.
Íme az eredmény. Annyi még, hogy a rajzon a signalling fokozatot nem különítettem el, de momentán 12V-ról üzemel... A hozzászólás módosítva: Máj 22, 2017
Szia! A kétutas egyenirányítás egyik ágában szabályozod az áramot, a másikban pedig nem. Jó lesz ez így?
Szia! Igen. Mivel az IC1 kimenetén ha a 4,7K-t lecsökkentem, akkor a diódán átfolyó áram akkora lesz, hogy torzítást okoz a kimeneten. A peak detektor után lévő ellenállással pedig nagyon finoman sikerült szabályozni az attack levelt.
Sziasztok szeretném az alábbi limitert megépiteni azzal a módositással hogy a műveleti erősitőt (OP1) elektroncsöves kapcsolással váltanám ki ami a második képen látható, ha ebben segíteni tudnátok az nagyszerű lenne.És a tippek vélemények mind jól jönnek ezzel kapcsolatban.
A hozzászólás módosítva: Jún 2, 2017
Szia! Ezt a "mérést" sikerült összehoznom. Szerinted hogyan lenne még érdemes itthoni körülmények közt méricskélni?
Némi magyarázat a képekhez: 1KHz @ limit level.png = az a szint, amitől a limiter szabályoz 1KHz @ 100% vol.png = ennyit tud max a keverőm amivel meghajtottam limit capability.png = egyik csatorna közvetlenül a keverőről (CH1), másik csatorna a limiteren keresztül (CH2) Így hát: CH1 450mV / div, CH2 100mV / div (mint az előző képeken) A hozzászólás módosítva: Jún 9, 2017
Miért nem egy bevált kapcsolás után mész? Nekem már akkor nm tetszett mikor elküldted privátban nem tudom valahogy éreztem..Mik azok a hatalmas jelalak torzulások a mérésednél?
Bővebben: Link
Amit linkeltél, ott is látható a torzítás csökkentésre való törekvés. A lényegi rész, hogy a jfet gate feszültsége a drain és a source lábak feszültségeinek átlagán legyen. Ehhez jön még persze a DC komponens, amivel a csatorna ellenállást változtatjuk. Amiket rajzoltam abból az alapnál nyilvánvalóan a negatív félperiódusban kisebb lesz a csatornaellenállás mint a pozitívban. Ez torzítást eredményez. A csökkentett torzítású már jó lehet, viszont a gyors szabályzófeszültség változás belehallatszik a jelbe. Az optimalizált verziónál a vezérlő feszültség az opa miatt már nem hallatszik bele a jelbe.
Sajnos nem értem azt amit írsz. A jelalak ugyanolyan mint a bemeneten. Egészen 12dB-es túlvezérlésnél sem volt jelalaktorzítás. 50, 100, 600, 1K, 10K frekvenciákon teszteltem. Mindenhol ugyanazt az eredményt tapasztaltam.
Ha túlságosan gyorsan próbálom szabályozni, akkor belehallatszik a kimenetbe. Túl gyors attack, vagy túl gyors release esetében a kimeneten nagyon hallatszik. Bár, ez sem minden zenefajtánál. (Mint ahogy tothbela is írta.) Jelenleg ez a verzió szól és nem is nagyon rosszul. (Az - attack - 50K-s potinál egy - egy 160Ohm-os ellenállással akadályozom meg, hogy túlságosan gyorsan töltse a kondikat.) https://www.youtube.com/watch?v=xkR95UrvJwU Igaz, nem egy 100ezer Ft-os limiter, de ahhoz képest, hogy kb. a fiókból kotortam elő az alkatrészeket hozzá, nem lett rossz.
A gyors attack és a gyors release már önmagában is torzításhoz vezet, mert a fet vezérlő jelének változása összemérhető a hangfrekis jel változásával. Ha csak egy beütést kell megfogni, az nem nagy baj. De ha folyamatosan 1-2 dB-es túlvezérlést kell visszaszabályozni, akkor mindig modulálva lesz a hang.
Ha abból indulunk ki, hogy a vezérlő jel akkor lesz fürge ha a vezérlő feszültség gyorsan tölt és gyorsan süti ki azt a kondenzátort, ami az erősítés mértékéért felelős, akkor belátható hogy hullámos lesz a vezérlő feszültség. Ez pedig egyenértékű egy nem lineáris átvitellel, tehát torzítást szenved a jel. A release idő növelése igaz hogy a vezérlő feszültség hullámosságát csökkenti, de ha mégis szükség van a gyors eleresztésre, akkor ez nem járható út. Ha egy kis holtjátékot tennénk a vezérlő jel útjába, akkor megoldható lenne hogy kivédenénk ennek a hullámosságnak a negatív hatását. Nem próbáltam ki, csupán elméleti gondolat. Először talán szimulátorban meg kell nézni. Úgy kellene beállítani, hogy az a két antiparalel dióda nyitófeszültsége éppen elegendő legyen a hullámosság elnyomására. Ez még nem kapcsolási rajz, mindössze egy elméleti vázlat. Ezért az alkatrészek értékei csak irányadóak.
Ezzel a megoldással nem kísérleteztem, hogy őszinte legyek. A fülemre és a szkópra hagyatkoztam. A jelen konfigurációval, a legtöbb fajta - féle zenéhez jól beálíltható, a hullámzás nagyon jól szabályozható vele. Kéne építenem mégegy tesztpanelt, mert szétbombázni a már megépített és stabilan működő verziót nem szeretném. Javítani, jobbá tenni minden bizonnyal lehetne. Sajnos nincs áramkörszimulátorom, így csupán a fülemre, szegényes tapasztalatomra és a sok sok feltett kérdésre kapott válaszra tudok támaszkodni. Ezért is köszönöm a sok hasonló hozzászólást!
Adjak kölcsön dugdosós tesztpanelt?
már sokan sok helyen leirták hogy félvezetövel (transistor, fet) nem lehet jo minöségü kompresszort épiteni. nem lineáris a müködésük. vagy cél ic-t (nsl32) kell használni, vagy a fapados verzioját. fotoellenálás+led egy darab zsugorcsöbe zárva. tökéletes.
-- A helyesírásra és az érthető írásra máskor törekedj majd kérlek. Mod. A hozzászólás módosítva: Aug 3, 2017
|
Bejelentkezés
Hirdetés |






Szeretném stereo módban megépíteni.
) 













