Fórum témák

» Több friss téma
Fórum » AVR-es alkatrész (tranzisztor) teszter
Lapozás: OK   66 / 84
(#) DecebaL hozzászólása Dec 13, 2016 /
 
Sziasztok,
Hozzájutottam egy LCR-T4-H teszterhez ami hibás. Amit első körben megállapítottam, hogy a képen bekarikázott dióda nagyon melegszik. Kicseréltem, sajnos az új is forrósodik. Valakinek van ötlete, hogy mi okozza?
(#) eyess válasza DecebaL hozzászólására (») Dec 13, 2016 / 1
 
Valamelyik tranzisztor valószínű zárlatos.
(#) pipi válasza DecebaL hozzászólására (») Dec 14, 2016 /
 
Hali!
Nézd tovább mi melegszik még
(#) Unfi hozzászólása Dec 14, 2016 /
 
Helló.
Ha jobban megnéznétek az a két dióda sorba kötve az lcd tápját veszi le 5V-ról 3,3V-ra, illetve 3,6V-ra, mert az lcd-nek ekkora feszültség kell.
(#) eyess válasza Unfi hozzászólására (») Dec 14, 2016 /
 
Igen valóban ennél a verziónál tényleg úgy van
(#) DecebaL válasza Unfi hozzászólására (») Dec 15, 2016 /
 
A hibát az LCD szalagkábelének a forrasztási hibája okozta. Két vezetősáv összeért és zárlatot okozott.
Átforrasztottam, a hibát megszüntettem azóta szépen teszi a dolgát.
eyess : Köszönöm a rajzot sokat segített.
A hozzászólás módosítva: Dec 15, 2016
(#) jspero hozzászólása Jan 15, 2017 /
 
Sziasztok!
Vásároltam két hónapja egy ilyen tesztert. Szépen tette a dolgát eddig. Mostantól a tirisztort és a fet-et tranzisztornak jelzi, és amikor mérendő alkatrész nélkül bekapcsolom 41pF kondenzátort mutat a 2-es és 3-as mérő foglalathoz. Szerintetek érdemes foglalkozni vele, vagy kuka?
(#) eyess válasza jspero hozzászólására (») Jan 15, 2017 /
 
Még kell nézni a mérô pontokat , hogy nem koszolodott e el ,vagy miért keletkezett átmeneti vezetés , ami miatt jelzi a 47 pf dot.
(#) Poli válasza jspero hozzászólására (») Jan 16, 2017 /
 
Ha megcsináltad amit eyess javasolt, érdemes újra kalibrálni a tesztert.
Idézet:
„Most jöhet az önellenőrzés és kalibrálás, amit a három pin rövidre zárásával indítunk. Mielőtt ennek nekikezdenénk, készítsünk elő egy jobb minőségű kondenzátort – nem elektrolit – melynek értéke tetszőleges, 100 nF és 20 µF közötti. Zárjuk rövidre a három mérőbemenetet és nyomjuk a START gombot. A program felismeri a rövidzárat és indítja az önellenőrzést. A teszt befejezése után visszavált mérés üzemmódra. Mielőtt elkezdené a tesztelést, kiméri mind a három bemeneti kombináció rövidzár alatti ellenállását – T1:T3 T2:T3 és T1:T2 – mely értékeket aztán a jövőbeni ESR- és a 10 Ω alatti ellenállások mérésnél figyelembe vesz. A teszt futása alatt a kijelző bal felső sarkában látható Tx mutatja, hogy éppen hol tart. Az x a teszt sorszámát jelöli. Minden lépést négyszer ismétel, mielőtt tovább lépne, viszont a START gombbal továbbléptethetjük és akkor nem ismétel.”

A teljes leírást itt találod:Bővebben: Link
(#) jspero hozzászólása Jan 18, 2017 /
 
Hát ez hihetetlen! Honnan veszitek ezt a megoldást? Minden teljesen visszaált az eredeti állapotra. Kivétel a Tirisztor tesztet. Azonban ezt tudom mellőzni. Nagyon szépen köszönök mindent, nem kell kukáznom a terméket. Mégegyszer köszönök mindent!
(#) csabagalcsaba hozzászólása Jan 28, 2017 /
 
Üdv!

Szeretnék kérni egy kis segítséget. Meg szeretném építeni ezt a tesztert. Meg tudná-e valaki mondani, hogy hogyan lehet használni I2C LCD modult? Itt elvileg írja, hogyan kell módosítani a Makefile-t, de nem igazán jött össze.

Köszönöm!
(#) raczg hozzászólása Jan 28, 2017 /
 
Sziasztok! Megépítettem ezt a tesztert. A problémám az lenne, hogy a teszt lefuttatása után nem mér pontosan. Pl: egy 1K 1%-os ellenállását 1306 ohmnak mér, vagy egy 180nF-os kondit 156nF-nak. Miért lehet ez? 1.12 verzió van rajta.
Köszi
A hozzászólás módosítva: Jan 28, 2017
(#) eyess válasza raczg hozzászólására (») Jan 29, 2017 /
 
Az is lehet , de a teszterben alkalmazott alkatrészek főleg a mérő ellenállások tűrése nagyban befolyásolja a pontosságot.
(#) CHZ válasza raczg hozzászólására (») Jan 29, 2017 /
 
Szia!
két vezeték rövidre zárásakor mennyit mutat? Feltételezem nem 0 körüli értéket.
Ennek oka vezetékezés és a panelen lévő szennyezések átvezetése is lehet.
Alaposan tisztítsd meg a nyákot és ismét teszt..
(#) raczg válasza eyess hozzászólására (») Jan 29, 2017 /
 
Az ellenállások 1%-osak
(#) raczg válasza CHZ hozzászólására (») Jan 29, 2017 /
 
Kipróbáltam minden mérőponton 0.05-0.06-ot mért
(#) CHZ válasza raczg hozzászólására (») Jan 29, 2017 /
 
Ez jó eredmény.
(#) Hp41C válasza raczg hozzászólására (») Jan 29, 2017 /
 
Aref lábnál levő 1nF kondenzátort mérf meg, vizsgáld meg.
(#) raczg válasza Hp41C hozzászólására (») Jan 29, 2017 /
 
Megnézem, csak közben elkezdett fájni a fejem, lehet hogy elért az influenza. Egy kicsit később jelentkezem
(#) szarka.p hozzászólása Jan 31, 2017 /
 
Hello mindenkinek.
Lenne egy problémám. Van egy teszterem ami jól működik,
viszont egy ideje az újabb program verziók nem működnek rajta,
mert ha rátöltöm akkor a 2x16-os lcd elkezd villogni.
úgy hogy világít az egész kijelző.
Mi lehet az oka?
Az egy évvel ez előtti programmal jól működik.
(#) erdgab válasza szarka.p hozzászólására (») Jan 31, 2017 /
 
Két variációt tudok elképzelni,vagy nem ahhoz az LCD-hez való a program,vagy a programhoz való elektronikában más az LCD bekötése az AVR-hez.
(#) szarka.p válasza erdgab hozzászólására (») Jan 31, 2017 /
 
Hello.
Köszönöm a választ.
Elvileg hozzávaló.
Bekapcsoláskor az akkufeszt még ki írja , utána kezd el villogni ,
vagy inkább folyamatosan világítani.
(#) Ge Lee válasza szarka.p hozzászólására (») Feb 1, 2017 /
 
Ha egyszer jól működik, akkor miért kell rajta a programot csereberélni?
(#) szarka.p válasza Ge Lee hozzászólására (») Feb 1, 2017 /
 
Igazából csak ki akartam próbálni az új miben másabb.
De ha nem működik akkor marad a régi.
Köszönöm.
(#) raczg hozzászólása Feb 1, 2017 /
 
Leküzdöttem az influenzát! Újra itt vagyok, és kérdezek. Ott tartottunk, hogy nézzem meg az 1nF-os kondit. Megnéztem, és ki is cseréltem, mert eddig egy kerámia volt benne most egy tömbkondira cseréltem. A helyzet ugyan az, az 1K-os ellenállást még mindig 1315 ohmank méri. Nem tudom, hogy számít e valamit de két darab 18650-es sorba kötött celláról üzemel. Ennek a feszültsége most 8,3V a bekacsoláskor 9.0V-ot mutat a műszer. A referencia feszültséget is 1235mV-nak méri a teszt során. További segítséget kérek.Köszi
(#) TFerenc hozzászólása Márc 3, 2017 /
 
Sziasztok!

Egy kis segítségre lenne szükségem, rendeltem egy 2016 DIY készletet ATMEAG328P M328 tranzisztor teszter LCR Diode Kapacitás ESR mérő PWM négyszögjel jelgenerátor.
Egységcsomagban jött és mindent be forrasztottam a megfelelő helyre, de be üzemelés után a kijelző nem működik megfelelően, ezt mi okozhatja?
A válaszokat előre is köszönöm.

IMAG0396.jpg
    
(#) rascal válasza TFerenc hozzászólására (») Márc 4, 2017 / 1
 
Szia!
Még beforrasztás előtt ellenőrizted, hogy a nyák rendben van? Az összekötésben levő forrszemek között tényleg rövidzár van, a szomszédos vezetősávok között pedig biztos szakadás? A kapott alkatrészek értékét, működését (már amihez van eszközöd) ellenőrizted beültetés előtt?
Lehet rossz forrasztás, ami nem vezet, vagy össze is köthet két szomszédos forrszemet, vezetősávot egy mellément ónpaca. A kijelző csatlakozójánál is lehet érintkezés hiba. Jártam már úgy, hogy pc-n a cmos akku és a cmos memória tápját összekötő jumper gyárilag valahogy redvás volt és nem vezetett.
A hozzáadott / letöltött ismertetőben nincs valami teszt mód, amiből lehet látni, hogy az atmega legalább csinál valamit?
(#) TFerenc válasza rascal hozzászólására (») Márc 4, 2017 /
 
Szia!
Köszönöm választ a nyák jónak tűnt, de már be forrasztottam az alkatrészeket és előtte lemértem mindet.
Amúgy akarna működni csak a kijelző nem, bekapcsolásnál kifehéredik aztán színes pixelek váltogatják helyüket.
De akkor át forrasztom az összes pontot még egyszer, hátha valóban forrasztási gond lesz.
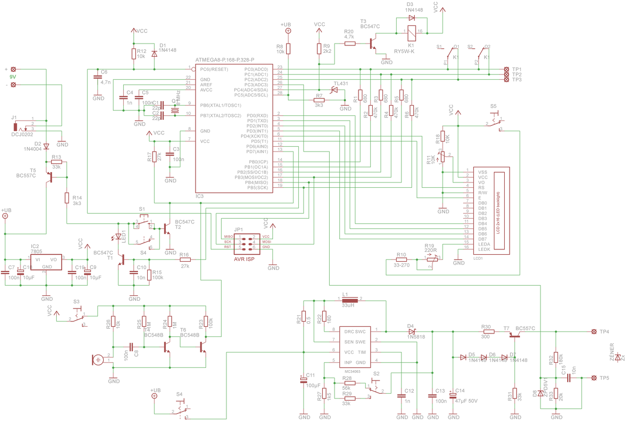
Ez a kapcsolási rajza.
Meg a hirdetési oldalon a részletes leírása.

https://www.aliexpress.com/store/product/2016-DIY-kits-TFT-LCD-M328...0.html]Ali.....[/url]

Ali....
(#) TFerenc hozzászólása Márc 6, 2017 /
 
Szia Rascal!

Köszönöm a segítséget, átforrasztottam a kijelző szalagkábelét és ezzel megjavult a kijelző.

IMAG0415.jpg
    
(#) rascal válasza TFerenc hozzászólására (») Márc 6, 2017 /
 
Szuper! Használd egészséggel!
Következő: »»   66 / 84
Bejelentkezés

Belépés

Hirdetés
XDT.hu
Az oldalon sütiket használunk a helyes működéshez. Bővebb információt az adatvédelmi szabályzatban olvashatsz. Megértettem