Fórum témák
» Több friss téma |
Sziasztok,
Hozzájutottam egy LCR-T4-H teszterhez ami hibás. Amit első körben megállapítottam, hogy a képen bekarikázott dióda nagyon melegszik. Kicseréltem, sajnos az új is forrósodik. Valakinek van ötlete, hogy mi okozza?
Valamelyik tranzisztor valószínű zárlatos.
Helló.
Ha jobban megnéznétek az a két dióda sorba kötve az lcd tápját veszi le 5V-ról 3,3V-ra, illetve 3,6V-ra, mert az lcd-nek ekkora feszültség kell.
Igen valóban ennél a verziónál tényleg úgy van
A hibát az LCD szalagkábelének a forrasztási hibája okozta. Két vezetősáv összeért és zárlatot okozott.
Átforrasztottam, a hibát megszüntettem azóta szépen teszi a dolgát. eyess : Köszönöm a rajzot sokat segített. A hozzászólás módosítva: Dec 15, 2016
Sziasztok!
Vásároltam két hónapja egy ilyen tesztert. Szépen tette a dolgát eddig. Mostantól a tirisztort és a fet-et tranzisztornak jelzi, és amikor mérendő alkatrész nélkül bekapcsolom 41pF kondenzátort mutat a 2-es és 3-as mérő foglalathoz. Szerintetek érdemes foglalkozni vele, vagy kuka?
Még kell nézni a mérô pontokat , hogy nem koszolodott e el ,vagy miért keletkezett átmeneti vezetés , ami miatt jelzi a 47 pf dot.
Ha megcsináltad amit eyess javasolt, érdemes újra kalibrálni a tesztert.
Idézet: „Most jöhet az önellenőrzés és kalibrálás, amit a három pin rövidre zárásával indítunk. Mielőtt ennek nekikezdenénk, készítsünk elő egy jobb minőségű kondenzátort – nem elektrolit – melynek értéke tetszőleges, 100 nF és 20 µF közötti. Zárjuk rövidre a három mérőbemenetet és nyomjuk a START gombot. A program felismeri a rövidzárat és indítja az önellenőrzést. A teszt befejezése után visszavált mérés üzemmódra. Mielőtt elkezdené a tesztelést, kiméri mind a három bemeneti kombináció rövidzár alatti ellenállását – T1:T3 T2:T3 és T1:T2 – mely értékeket aztán a jövőbeni ESR- és a 10 Ω alatti ellenállások mérésnél figyelembe vesz. A teszt futása alatt a kijelző bal felső sarkában látható Tx mutatja, hogy éppen hol tart. Az x a teszt sorszámát jelöli. Minden lépést négyszer ismétel, mielőtt tovább lépne, viszont a START gombbal továbbléptethetjük és akkor nem ismétel.” A teljes leírást itt találod:Bővebben: Link
Hát ez hihetetlen! Honnan veszitek ezt a megoldást? Minden teljesen visszaált az eredeti állapotra. Kivétel a Tirisztor tesztet. Azonban ezt tudom mellőzni. Nagyon szépen köszönök mindent, nem kell kukáznom a terméket. Mégegyszer köszönök mindent!
Üdv!
Szeretnék kérni egy kis segítséget. Meg szeretném építeni ezt a tesztert. Meg tudná-e valaki mondani, hogy hogyan lehet használni I2C LCD modult? Itt elvileg írja, hogyan kell módosítani a Makefile-t, de nem igazán jött össze. Köszönöm!
Sziasztok! Megépítettem ezt a tesztert. A problémám az lenne, hogy a teszt lefuttatása után nem mér pontosan. Pl: egy 1K 1%-os ellenállását 1306 ohmnak mér, vagy egy 180nF-os kondit 156nF-nak. Miért lehet ez? 1.12 verzió van rajta.
Köszi A hozzászólás módosítva: Jan 28, 2017
Az is lehet , de a teszterben alkalmazott alkatrészek főleg a mérő ellenállások tűrése nagyban befolyásolja a pontosságot.
Szia!
két vezeték rövidre zárásakor mennyit mutat? Feltételezem nem 0 körüli értéket. Ennek oka vezetékezés és a panelen lévő szennyezések átvezetése is lehet. Alaposan tisztítsd meg a nyákot és ismét teszt..
Kipróbáltam minden mérőponton 0.05-0.06-ot mért
Aref lábnál levő 1nF kondenzátort mérf meg, vizsgáld meg.
Megnézem, csak közben elkezdett fájni a fejem, lehet hogy elért az influenza. Egy kicsit később jelentkezem
Hello mindenkinek.
Lenne egy problémám. Van egy teszterem ami jól működik, viszont egy ideje az újabb program verziók nem működnek rajta, mert ha rátöltöm akkor a 2x16-os lcd elkezd villogni. úgy hogy világít az egész kijelző. Mi lehet az oka? Az egy évvel ez előtti programmal jól működik.
Két variációt tudok elképzelni,vagy nem ahhoz az LCD-hez való a program,vagy a programhoz való elektronikában más az LCD bekötése az AVR-hez.
Hello.
Köszönöm a választ. Elvileg hozzávaló. Bekapcsoláskor az akkufeszt még ki írja , utána kezd el villogni , vagy inkább folyamatosan világítani.
Ha egyszer jól működik, akkor miért kell rajta a programot csereberélni?
Igazából csak ki akartam próbálni az új miben másabb.
De ha nem működik akkor marad a régi. Köszönöm.
Leküzdöttem az influenzát! Újra itt vagyok, és kérdezek. Ott tartottunk, hogy nézzem meg az 1nF-os kondit. Megnéztem, és ki is cseréltem, mert eddig egy kerámia volt benne most egy tömbkondira cseréltem. A helyzet ugyan az, az 1K-os ellenállást még mindig 1315 ohmank méri. Nem tudom, hogy számít e valamit de két darab 18650-es sorba kötött celláról üzemel. Ennek a feszültsége most 8,3V a bekacsoláskor 9.0V-ot mutat a műszer. A referencia feszültséget is 1235mV-nak méri a teszt során. További segítséget kérek.Köszi
Sziasztok!
Egy kis segítségre lenne szükségem, rendeltem egy 2016 DIY készletet ATMEAG328P M328 tranzisztor teszter LCR Diode Kapacitás ESR mérő PWM négyszögjel jelgenerátor. Egységcsomagban jött és mindent be forrasztottam a megfelelő helyre, de be üzemelés után a kijelző nem működik megfelelően, ezt mi okozhatja? A válaszokat előre is köszönöm.
Szia!
Még beforrasztás előtt ellenőrizted, hogy a nyák rendben van? Az összekötésben levő forrszemek között tényleg rövidzár van, a szomszédos vezetősávok között pedig biztos szakadás? A kapott alkatrészek értékét, működését (már amihez van eszközöd) ellenőrizted beültetés előtt? Lehet rossz forrasztás, ami nem vezet, vagy össze is köthet két szomszédos forrszemet, vezetősávot egy mellément ónpaca. A kijelző csatlakozójánál is lehet érintkezés hiba. Jártam már úgy, hogy pc-n a cmos akku és a cmos memória tápját összekötő jumper gyárilag valahogy redvás volt és nem vezetett. A hozzáadott / letöltött ismertetőben nincs valami teszt mód, amiből lehet látni, hogy az atmega legalább csinál valamit?
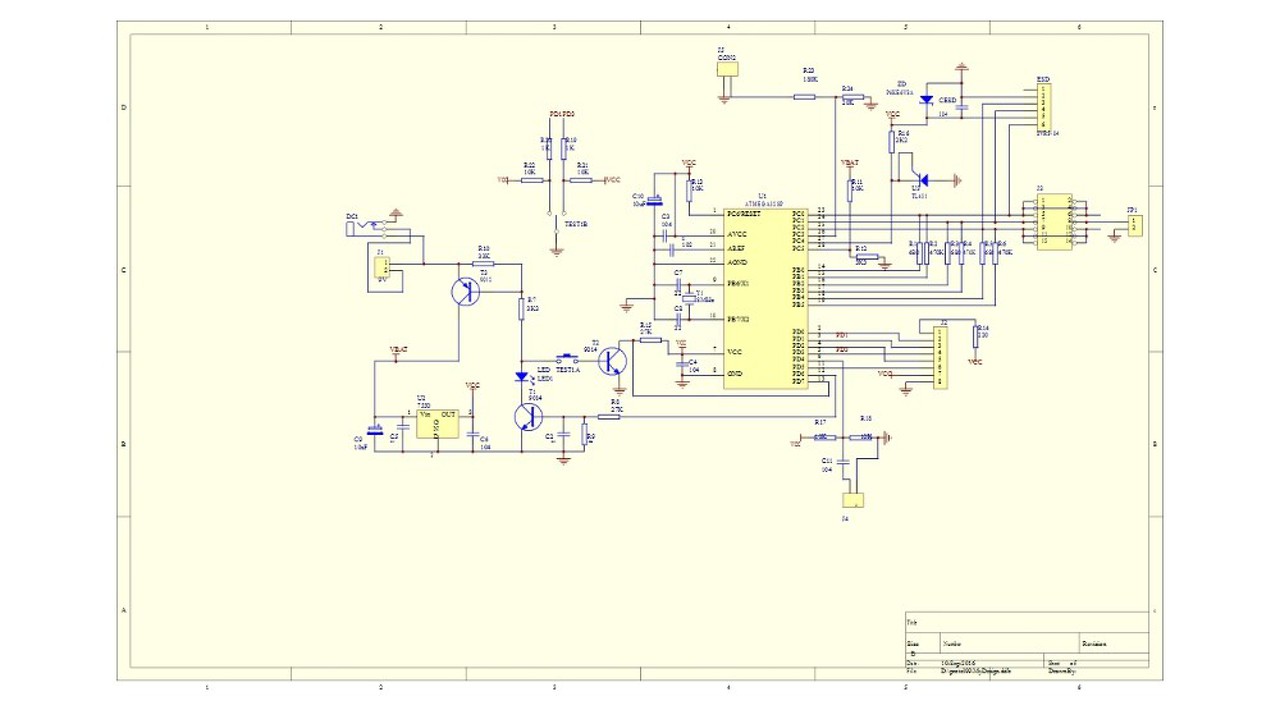
Szia!
Köszönöm választ a nyák jónak tűnt, de már be forrasztottam az alkatrészeket és előtte lemértem mindet. Amúgy akarna működni csak a kijelző nem, bekapcsolásnál kifehéredik aztán színes pixelek váltogatják helyüket. De akkor át forrasztom az összes pontot még egyszer, hátha valóban forrasztási gond lesz. Ez a kapcsolási rajza. Meg a hirdetési oldalon a részletes leírása. https://www.aliexpress.com/store/product/2016-DIY-kits-TFT-LCD-M328...0.html]Ali.....[/url] Ali....
Szia Rascal!
Köszönöm a segítséget, átforrasztottam a kijelző szalagkábelét és ezzel megjavult a kijelző. |
Bejelentkezés
Hirdetés |
















