Fórum témák
» Több friss téma |
Fórum » Digitális forrasztóállomás
Szia, Ez lesz az köszi!
A hozzászólás módosítva: Dec 31, 2015
Szia, Nagyon jó tetszik! Ilyesmit gondoltam én is, de az időhiány, de főleg a lustaság... Végül vettem egy kittet Kínából, 20€ -ért,mert közben a Solomon fűtőbetéte tönkrement.
Sziasztok!
Felrakok ide a végleges forrasztóállomásom félkész verziójáról pár képet. A vezérlő program a prototípuson már fut, erre még csak a külcsínt írtam meg, a páka fűtésért felelős részeket csak át kell majd másolnom. Az állomás DC táplálásra lett tervezve. A pákára jutó feszültséget egy három ellenállásos körrel be lehet állítani, így különböző teljesítményű hőelemes pákákhoz is használható, de alapvetően egy Solomon IRON-N pákához lett tervezve. A program egy kis részéről itt egy videó.
Szép munka! És tök jó a menüben az animáció!
Köszönöm! Sajnos most egy-két napig vizsgázom, de nagyjából egy héten belül elkészül a komplett program a vezérléssel. Utána remélhetőleg csak a dobozolás marad és az örömteli használat.
Gratulálok ügyes! Viszont tanácsként mondom, használatnál ne 0 fokról indítsd, és ne fokonként léptess, mert tekerhetsz minden bekapcsolásnál jó sokat, hamar megunod.
A hozzászólás módosítva: Márc 20, 2016
Persze-persze, nem vagyok én a magam ellensége, na meg nincs is szükség fokonkénti beállításra, ezért 5 fokonként lehet majd állítani, és a menüben az alapértelmezett menüpont alatt lehet beállítani a hőmérsékletet amiről indul.
Ejha nagyon jol nez ki szep munka. Errol fog keszulni cikk is?
Inkább tárold el az utolsó hőmérséklet beállítást. Az is hasznos funkció, ha ki tudod teljesen kapcsolni a fűtést. Nálam pl. ha minimumra tekerem a potit, egyáltalán nem fűt a páka, viszont a páka oldalán levő USB aljzatokban van feszültség (extra funkció).
USB aljzatok? ilyesmire még nem gondoltam
Ha minden elkészül, és elégedett leszek az eredménnyel, akkor elképzelhető a cikk. Illetve abban az esetben a kijelzést egy Magyarországon olcsón beszerezhető HD44780-as kijelzőre is át kell alakítanom. De ez még a jövő zenéje. Köszönöm a dicsérő szavakat mindenkinek! U.i.: Ez a panel még nem méri a hőmérsékletet sem, a képen lehet látni hogy az aljáról hiányzik egy SMD IC (NAU7802), sajnos balgaságból csak egyet vettem, ami pedig a próbaverzióban van, de jövőhéten összeszedem magam és elmászok még pár darabért.
Hasznos, ha telefont, helikoptert, karórát, vagy bármit tölteni kell. DC-DC konvertert használtam fel, és van kijelző is, hogy hány Volt van a kimeneten, ellenőrzésképpen. Ami még hasznos dolog, ha ventilátort is be tudsz építeni az állomásba. Nem kell nagy légáramlat, csak ne pont a szemedbe szálljon a füst. Valami ilyesmi van, állítható az iránya, raktam elé PWM szabályzást: Bővebben: Link. Ez a venti az USB aljzatba csatlakozik.
Szép a nyákod, az animáció is jó! Egyébként miért kell a 24bit ADC? Ha felerősítenéd a jelet műveleti erősítővel, sima 10bites ADC-vel is mérhetnél, nem kellene spéci IC. A hozzászólás módosítva: Márc 20, 2016
A teljes 24 bites tartományt én sem használom ki, csak 16-ot, persze, eredetileg OP07-el készítettem volna az áramkört, de ez az ADC gyors, van belső OPA aminek a tulajdonságai igen jók, tetszés szerint kalibrálhatóak. Viszonylag olcsó (300Ft), amiért cserébe egy egész jól használható eszközt kapunk. Szóval megtetszett, valójában ez az indok
![]() Persze a végén úgyis oda lyukadunk ki, hogy felesleges ezt ennyire piszok pontosan megmérni, főleg, hogy hidegpont kompenzálás nincs benne, csupán a környezeti hőt lehet megadni a Hőkompenzáció menüpontban. Illetve nem tűztem ki irreális célokat magam elé: elég ha +-5 fokon belül tartani tudom a beállított hőmérsékletet. Ennél pontosabb szabályzásra nehezen látok esélyt egy ilyen hőtehetetlenségű alkatrésznél mint a fűtőbetét. Főképp az én tudásommal
Az első forrasztóállomásomban én az ATmega8 10 bites AD-ját használtam és kellő pontosságot adott. Kb. 151-re erősítettem fel a hőelem jelét.
A jelenlegi forrasztóállomásomban már MAX31855-öt használok, ami szerintem sokkal jobb és pontosabb eredményt ad, ennek az olcsóbb változata a MAX6675, amit már egy ezresért biztos megkapsz. Én inkább ezeket ajánlom műveleti erősítő helyett, szerintem sokkal jobbak.
Szemeztem ezekkel a MAX IC-kel, de végl maradtam az ADC-nél, az ára miatt, gondoltam inkább többet szívok a programmal
![]() Apropó, olvastam a cikked, az állomásod nagyon szép munka, gratulálok! A hozzászólás módosítva: Márc 20, 2016
Sziasztok
Vettem egy Hakko 907 klón forrasztó pákát. Szépen fűt, ahogy kell, de a fűtőelem és a hegy között eléggé "laza" a kapcsolat. Szegény kínaiak 1-2mm nagyobbra csinálták a furatot a hegyben mint amekkora a fűtőbetét. Mivel tudnám orvosolni, hogy szorosan passzoljon a kettő?
Hello! Pld. egy méretre szabott hajlított és réselt rézlemezzel..
Szia!
Ezt próbáld ki. Ventillátorral nem túl komoly stressz teszt. Van ahol nem ekkora de hasonló elszívással dolgoznak. A hűtőborda több hőt von el. Nekem azért ingadozik, mert PWM-el vezérlem és a vezetékben nem árnyékolt a K típusú hőelem vezetékei így van egy kis áthallás. Neked viszont van pár mérési hibád. Ezeket elég könnyen ki lehet szűrni, ha mikrokontroller van benne.
Sziasztok!
Nemrég vásároltam egy Farenjeot 28010 forrasztó állomást. Nos a pákahegy eléggé el van már használódva. Kérdésem lenne,hogy milyen típúsú hegy való bele? Vagy,ha esetleg ki akarnám cserélni az egész pákát,akkor milyen típús való hozzá? Köszönöm a segítséget.
Elnézést. Farenheit tipúsú
Sziasztok!
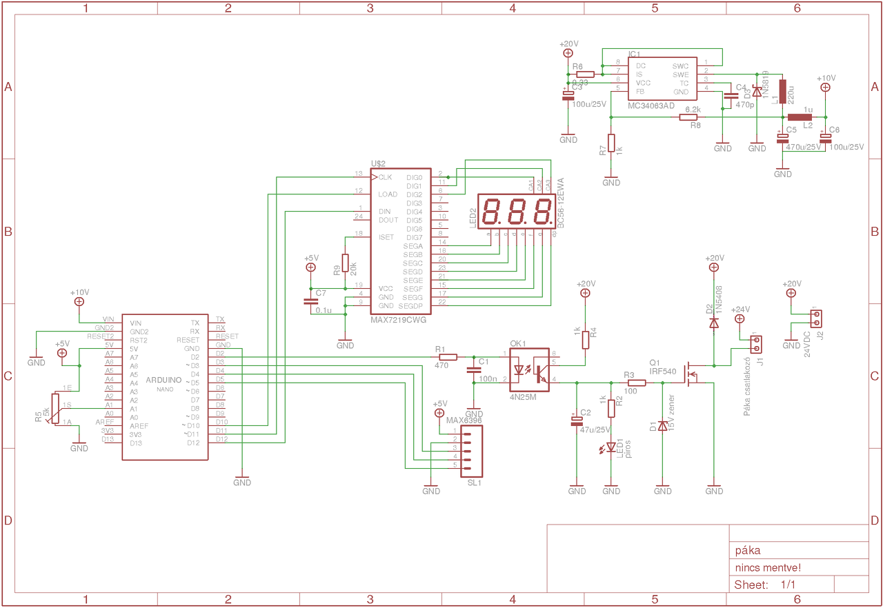
Szeretnék építeni én is egy "digitális" forrasztóállomást, melynek a lelke egy Arduino nano. (Nekem nagyon bejött az Arduino világa és ez a forrasztóállomás tökéletes a kísérletezésre) A célom, hogy a lehető legegyszerűbb legyen a kapcsolás és minél kevesebb alkatrészt tartalmaz, annál jobb lesz. A csatolt kapcsolást terveztem meg, részben működik, de szeretném a Ti véleményeteket is kérni. Előre is köszi!
A max6396-os alkatrészre kitérhetnél, google nem is ismeri. A FET meghajtása optocsatolóval túl lassú. Rakj utána még egy tranzisztort, ami több áramot tud kapcsolni, így szép lesz a négyszögjel a FET gate-jén, és nem fog melegedni. Egy közös emitteres követőhöz hasonló kellene neked, vagy pesig rendes lehúzóellenállás. Most neked egy LED van csak, előtétellenállással, tehát a gate lebeg kb. 3V-on. Ez nem jó. Kell oda mondjuk 1K lehúzó.
Bőven elég stressz! 20V-al járatva(0.15A,bírja) a ventilátort fel se fűti 400 fokra csak 385-nél stagnál, folyamatosan megy, 20V-ot kap a fűtőbetét...
A FET meghajtása borzasztó. Az optocsatoló utáni rész felesleges. Értsd is meg, ne csak valahonnan másold ki.
Miért 20V-ról jár? Gondolom 24V-os a páka.
Szia!
Ennél egyszerűbb talán már nincs is Arduino-ra. Nem építettem meg de meg fogom. Bővebben: Link
Köszönöm szépen a hozzászólásokat.
Kezdem az elejéről. A hőelem egy max31855 típusú modul ebayről. Tesztelés céljából csak 20V-ról járatom a pákát (laptop töltő), majd egy kapcsolóüzemű tápot is szeretnék hozzá építeni. A fetes részt éreztem, hogy a gyengéje, de szeretném megérteni. Ezek alapján próbáltam felépíteni:Fet vezérlés Az optocsatoló tud 24V-ot kapcsolni?
Nem csak az a gyengéje. Máshogy viselkedik a páka 20V-ról és máshogy 24V-ról.
Az optocsatoló és azutáni részt dobd ki. Rakj be egy IRL540-et egy soros 100 ohm-os ellenállással.
Köszi szépen, így tényleg sokkal egyszerűbb.
A LED-et beköthetem a 100 ohm-os ellenállás elé földre lehúzva egy 470 ohm-os előtét ellenállással? |
Bejelentkezés
Hirdetés |















