Fórum témák
» Több friss téma |
Fórum » Rezonáns kapcsolóüzemű tápegységek
Témaindító: Transztyuszeres, idő: Ápr 2, 2016
Témakörök:
Üdvözletem!
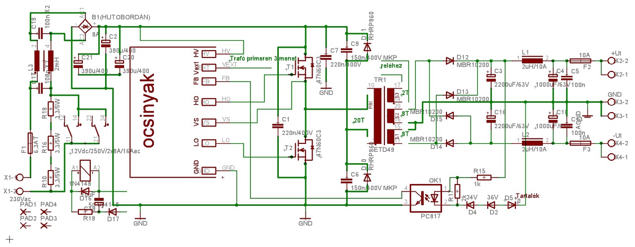
Mivel a kapcsolóüzemű 230V-os téma tele van vegyes tápegységekkel, PFC-vel, stb. ráadásul már 654 oldalra hízott, gondoltam létrehozok egy ilyet. Ide jöhetne minden, ami rezonáns, átláthatóbb lenne. Kezdem én, itt az enyém: 2x60V 1,1kW-os táp projekt, még nincs kész.
Gondolok azokra is, akik nem Eagle pártiak és pl. Sprint-be akarnák megtervezni:
A hozzászólás módosítva: Ápr 2, 2016
Szerintem ez egy jó, és hasznos topic lesz. Ígéretes az indítás is. Gratulálok!
3 részletes cikk is van e témakörben itt a HE-n:
Stabilizált kimenetű rezonáns tápegység Mini rezonáns tápegység Rezonáns kapcsolóüzemű tápegység Érdemes indulásnak elolvasni. Üdv: StMiklos A hozzászólás módosítva: Ápr 2, 2016
Köszi!
2006 nem tegnap volt és azóta már majdnem minden 230V-os cucc kapcsolóüzemű, így oda rak be mindenki áramköröket a notebook táptól kezdve a telefon töltőn át a PFC-ig szinte mindent. Engem - meg akik ezzel foglalkoznak - nem érdekel XY kis tápja, egyebe. Egyébként az áramköröm légszerelve már működik, működött 1,5kW-on is rövid ideig, de ez az 1,1kW már a határ. Egyedüli gondja eddig a szekunder tekercs melegedése, amit hétfőn valószínű orvosolok. Ha nem megy akkor segítséget kérek, miután kiszedtem a légrést a trafóból és a ZVS kondikat.
Nem magamnak szántam a topikot elsősorban, olvastam a cikkeket, én is írtam egy "rövidet".
![]() Közösbe szántam.
Magam is szemezek ezzel a fajta tápegységgel, szimpatikusabb, mint a kapcsolóüzemű.
De valahogy nem akaródzik nekiállni, nincs igazán rá szükség, így késztetés sem e pillanatban. Pedig szkóp, úgy gondolom a mai vilában ez nehezen nélülözhető, meg tán vas is van itthon. Szóval tervek vannak, elméletileg sokkal hamarabb szoktam végezni az "építéssel". Addig is érdeklődéssel olvasom mások tapasztalatait. Üdv: StMiklos
Régóta szemezek rezonáns félhidas táppal erősítő táplálására. Skori oldaláról PC traffancsal már építettem. Most 2 db 300 W -os PC trafó közös primerrel van tervbe véve, ez ugyebár végfok táplálására készülne 2x50-55 V tápfesszel. Csak hogy ezekben nincs légrés, meg a csatolás is elég szoros, így kiegészítő induktivitásokat kell alkalmazni. Kérdés: Megéri vesződni így is, vagy inkább trafó készítés. Utóbbi esetben a megfelelő szigetelés elkészítése kulcsfontosságú, kicsit félek tőle.
Eddigi tapasztalatom kis holtidejű(600ns) IR21531-el és csak kb. 50-55kHz-es frekivel elég nagy a terhelt fesz. esése az üresjáratihoz képest(már ha ZVS és van légrés a trafóban, ami + növeli, de légrésmentesen ZCS módban is), 15-20%.
Végfokhoz állítólag sok, ezét tértem át erre a nem túl olcsó IRS27951S+IR2110(S)+BCP53/56-ra. 1130W-on 62V-ról 60-ra esik vissza és még szabályoz, nem ül ki minimum frekire, van tartalék, csak akkor diódát kéne cserélnem, meg biztit. De hogy a kérdésedre is válaszoljak, nem éri meg vesződni, főleg, ha szabályozottat akarsz. Ha mindenképp "low cost"(kis költség) akar lenni és fontos szempont, akkor érdemes, olcsó IRF740-ekkel próbálkozz első körben kis teljesítményen, mondjuk össz. 300W, aztán meglátod hogy izzadnak a FET-ek meghűtve és ha langyos, mehetsz felfelé. ![]() @StMiklós: Ez is kapcsolóüzemű, csak rezonáns módú. Amire gondoltál, az a kemény kapcsolás(hardswitch). A hozzászólás módosítva: Ápr 3, 2016
Utolsó mondatodról megfeledkeztem; én eBay-ról rendeltem 3M sárga 130 fokos hőálló min. 3kV-ot szigetelő szalagot, 2cm-est, 1500Ft-ért házhoz jött egy tekercs.
Kerestem, de az istennek nem találtam meg, lehet lebukott a kínai, mert gyárból "szerezte" (nem volt rajta a 3M felirat, ami a képen szerepelt)... De másmilyen is jó, drágábbért vannak komolyabbak is. Fontos, hogy a primer/szekunder között meglegyen a 3kV-os átütési szilárdság a trafóban, amit letesztelni(HI-Pot teszt) nem veszélytelen, én kihagyom!
Közzéteszem a legújabb tervemet is;
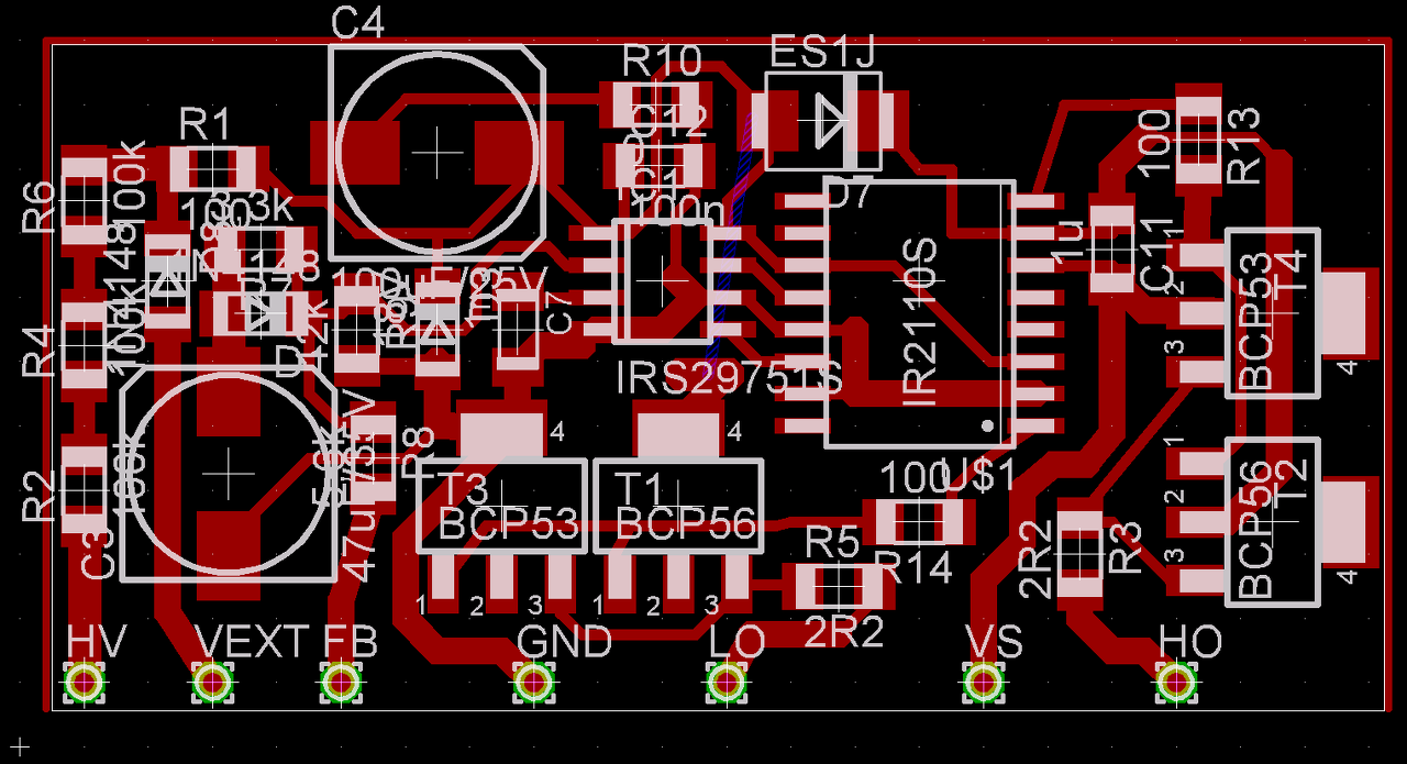
ebben csak 2db átkötés van, nem 8db bár még csiszolásra szorul, pl. vastagítani a GND-t ahol csak lehet és egyéb részeket. Van 4db lábas IR2110-em, de rendeltem a RET-től 5db SMD-t. Meg kínából is 600HUF-ért 5db-ot, ettől félek kicsit. SPafi már befürdött az eBay-es IR2110S-el... Íme a tervek kép és Eagle 4.11E projektekben: (a keret csak a pozicionálás végett van vasaláshoz, utána lekaparom, ez fontos. Aki fotóz, törölje ki a széleket)
Szervusz,
Bocsi az ekezetek hianya miatt. Az eszrevetelem az lenne, hogy az R13 alatt a T4 kollektorahoz meno vezeto savot leroviditheted, ha a tranzisztor kollektorahoz kotod es nem a hutozaszlojahoz. Ezutan az R13-at fuggoleges helyzetbe allitva el lehet vinni a T2-es kollektor vezetosavjat atkotes nelkul. Bocsi a multkori leszavazasert, veletlen volt, kertem a modiktol tavolitsak el a leszavast, de ehelyett a kero szandeku hozzaszolasom lett eltavolitva.
Köszi! Big:
Gondolom az alsó oldali meghajtó +Vcc-re kötésére már nincs ötleted... Észre se vettem leszavazást... A hozzászólás módosítva: Ápr 3, 2016
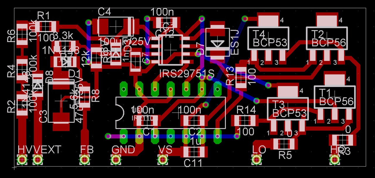
Kész is!
Vastagítottam is. Egyéb jó ötletek jöhetnek, jövő héten hátha legyártok egyet, elpukkanhat a lábas IR jószágos... Érdekes, direkt rajta hagytam a képen az "unrouted"-et; T4-et a hűtőzászlóhoz, T1-et meg a kollektorhoz akarja kötni a program, hiába nyomok neki egy "ratnest"-et, nem megy közelebb T1 átkötése... Régi Eagle?(4.11), lbr nem jó?(csak ezt az egy SOT-223-at találtam). A hozzászólás módosítva: Ápr 3, 2016
Szia. Egyszer úgy hozta a sors, hogy meghalt az egyik samsung TV-m táp IC-je. Szabvány működés, 400 V -ról ment (aktív PFC), szabályzott rezonáns táp, stabil kimenőfesz. Az eredeti cél IC 6000 pénz + posta, és persze mi van, ha nem csak ez a probléma. Ugyanez az ebay-en 800/4db. Lehet hogy selejt darabokat kaptam, de mind elszállt 1-6 órán belül. Szerencsére lorylaci, meg nem utolsó sorban a te munkásságodnak köszönhetően régóta követem az elméletet. Sima IR2153-ból (ebből van jó pár darabom) alkottam stabilizált kimenetűt úgy, hogy a visszacsatolás optója egy kondenzátort párhuzamosított az IR IC oszcillátorköréhez úgy, hogy a szimmetria megmaradjon, mivel ez az IC nem tartalmaz 1/2 frekiosztót. Persze öcsipanelen lett kialakítva az egész a két fettel együtt. Az ötlet nem az én találmányom, egy ipari fénycsőmeghajtóból lestem el. Sokáig azt sem tudtam, mi ez az áramköri részlet. Tehát akár stabilizált kimenetű rezo táp is építhető egy egyszerű IR2153-ból. A TV mai napíg hibátlanul működik. De vissza a témához, ha a trafó kérdést meg tudom oldani, akkor más korlátozó tényező nem nagyon van. Jóféle fetjeim is vannak, még Prolude Robi terveiből (500V/300W/0,2 ohm RDS), csak szünetelt a projekt a traffancs miatt. Egyébbként nem nagyon zavar a fesz esése egy erősítőben, de ha a stabilizálás ennyire nem bonyolult, akkor persze érdemes kiaknázni a benne rejlő lehetőségeket.
Az Eagle tervezo programot nem ismerem.
A VEXT vezeto savjat eltolnam az eletrokondi fele, ott nincs 300V. A hozzászólás módosítva: Ápr 3, 2016
Irtam egy szep tiradat a fenti hozzaszolashoz, de mivel hosszura sikeredett, hat elzart a modositas lehetosegetol.
Építesz egy normális hidat, és nem kell marékszám venni hozzá az IR-t, mert nem kell feszstabilizálás hozzá. Van egy 2x400W-os végfokom amit hajt, és van teljes kivezérlésnél ilyen 2-3V feszesés a +/-92V-nál, mindenféle szabályozás nélkül. Azt már nem is mondom hogy olyan 20A-es (eredeti) fetek vannak benne aminek 60Ft körül vettem darabját, és annyit vettem belőle ami az életemet kiszolgálja még akkor is, ha netán rengeteg tápot építenék.
Esetleg azt is leírhatod, hogy hogyan lehet normális hidat építeni.
Na hogy legyen valami nagyobb teljesítmény is,itt egy kép.2KW terheltem ohmosan.Nincs ic,fetheghajtó,csak önrezgő rezonáns.Nem durrogtattam az ic ket feteket,egy darabot se.Ez is erősítőhöz készüllt,+- 85V,de egy erősítőnél a pár volt esés,nálam8V,senkit nem érdekel.(ohmos terhelésen)Ja és ennyi amit láttok.Nincs több alkatrész.
A hozzászólás módosítva: Ápr 3, 2016
Nincs szükségem nagy teljesítményre, egy itthoni erősítő toroidos tápját váltanám le vele, ha sikerülne bezsúfolni egy 13 cm átmérőlyű 6 cm magas helyre. Ez egy permalloy lemezből tekert 3 rétegű henger, ami egy lestrapált készülékből maradt rám. Jelenleg ott szolgál egy 50 hz-es trafó. Arra gondltam, hogy nem kell sok puffer a táp szekunderére. mivel a két végfokon van 2X10-10 ezer uF. Ez az az erősítő, amihez tanácsot kértem, mivel volt pár audiófetem.
Ge Lee tápja megtalálható a kapcsitáp topikban.Hogy te menyire tudod össze zsugoritani,az más kérdés.
Jó meglátás! Ott is elfér. Köszi.
Módosítva: A hozzászólás módosítva: Ápr 3, 2016
Gratulálok, de teljes kapcsolási rajz és nyákterv nélkül csak érdekesség...
Egyedi eset(a FET vétel). És rezonáns a táp?
Az utolso atkotes megszuntetesere a kovetkezo lehetoseg adodik(bar nem biztos, hogy megfelelo): az IR2110 3-as labarol indulva: R14-et bal fele felemelve az IC es a tranzisztor fele; R3-at lefele a HO es VS koze, kozel a HO-hoz; a VS vezeto savot jobbra tolva felszabadul egy hely ahol az IC 3-as labarol vezeto savot lehet vinni a T1-es tranzisztor kollektorjara. Megjegyzem, hogy a NYAK tervezeshez nem ertek, en csak rajzolgatok, de figyelek azokra akik tudnak tervezni. Egy annyi megjegyzesem lenne, hogy a kacskaringokot minimalizalni kell.
Nagyon jó!
Csak R3-at nem tehetem HO-VS közé, mert spéci tüskesor jön az aljára. Ha beértem, rajzolok. ![]() A tranyók kollektora közé megy 1-1 100nF. A hozzászólás módosítva: Ápr 4, 2016
Milyen lett? Nincs közel a Vs vezetősáv az LO-hoz?(ha kell, kimarom...)
Íme:
Nyilván rezonáns ha ebbe a topikba írtam.
|
Bejelentkezés
Hirdetés |




















