Fórum témák
» Több friss téma |
Idézet: Miért, a nem Rail to Rail műveleti erősítőkben van? „ezekben nincs csatoló kondi a jel útjában”
Bocs kicsit pongyolán fogalmaztam: nem szükséges csatoló kondi a jel útjába. Nyilván a belső felépítésben is törekedtek a csatolókondik száműzésére, igazából audio célra használatosak a rail to rail opa-k. Néztem konkrét kapcsolásokat és tényleg nincsenek a be és kimeneteken a szokásos értékű kondik, mintha csak simán dc-ig akarnál átvinni.
Üdv!
Ez már kicsit off itt szerintem, de kíváncsi lennék egy ilyen kapcsolásra. Mellesleg én úgy tudtam, hogy a Rail-to-Rail OPA-k annyiban különböznek a normáltól, hogy a be és kimenetük táptól-tápig képes dolgozni. Ennek nem tudom, hogy mennyire van köze az audiofil dolgokhoz. Ráadásul a legtöbbje Single-Supply kivitelű és maximum 5V-os tápfeszt igényel. A hozzászólás módosítva: Máj 13, 2016
eSDi írta jól, mind a be, mind a kimenetük közel tápfeszültségig kivezérelhető. Kis tápfeszültségről üzemelő készülékekben van jelentősége a Rail to Rail integrált áramköröknek, mert nem mindegy, hogy mennyit tudsz kihasználni az IC lineáris tartományából és mennyi "marad" az IC -ben abból a kevésből, ami rendelkezésre áll.
persze hogy kivezérelhető, sőt frekvenciában is le tudnak menni egészen DC-ig, és egyre több profi hangkártyában használnak rail to rail opa-t, csak ezekben nem a táp miatt, hanem mert egyre több DAC pl. CMedia chipset, szintén nem tartalmaznak az analóg kimenetükön csatoló kondikat (ez most egy brand az audiofil DAC-ok világában)
Ha már dvd lézerekről beszélgettek.
Egy kérdés: Ricoh Affico 1045-ös fénymásoló lézerfeje a 2 diódával mekkora teljesítményű? Életre lehet őket kelteni ha az a panel is megvan amire be vannak kötve, csak a fénymásoló nincs meg.
Az valószínűleg infra lézer lesz, nem baj?
Sziasztok! Olyan kérdésem van, hogy a dvd olvasóban lévő piros lézernek kb mik az adatai? Mekkora átlagos nyitófesz kell nekik, és mekkora max áram? Van két optikai szál tesztelőm, amiket javítani kaptam. A fejben egy sima dvd olvasóban is használt lézerdióda van, az infrának a lába ,,gyárilag" le volt törve. Azt szeretném megtudni, hogy az elektronika hibásodott meg, vagy a dióda? Előre is köszi a válaszokat!
A class 2 osztályú vörös lézer diódának mi a plafon teljesítménye?
Van egy belőle otthon. Tudtommal a dvd iróké csak class 1 besorolású.
Sziasztok!
Egy DVD olvasóból, van egy vörös lézerdiódám. 1,8V 40mA-al hajtva alig pislákol. Tudom, hogy kell elé, a meghajtóból kivett lencse is. Ha befókuszálom vele, 2cm távolságból is csak nagyon halványka kis pötty van. A nagy fényerejű lednek, hasonló teljesítmény mellett, 100x ekkora fénye van. Lehetséges, hogy szemmel nem látható fényt is nagy mennyiségben kibocsájt? Ha igen, fókuszálás nélkül károsíthatja a szemet? DVD olvasóról van szó, mekkora árammal lehet maximálisan hajtani?
Class 1: Class 1 lasers are safe under all operating conditions. There is no risk to eyes or skin. Class 1 lasers may consist of a higher power laser housed within an enclosure.
Class 1M: Class 1M lasers are not capable of producing hazardous exposure under normal operating conditions, but may be hazardous if viewed with the aid of optical instruments. Class 2: Low power lasers (CW: up to 1mW) in visible wavelength range (400-700nm). The aversion response will protect the eye from damage due to direct exposure. There is no hazard from exposure to diffuse radiation. Class 2M: Low power lasers (CW: up to 1mW) in visible wavelength range (400-700nm). Class 2M lasers are not hazardous under normal operating conditions because of the aversion reaction. Class 2M lasers may be hazardous if viewed with the aid of optical instruments. Class 3R: Moderate power lasers (CW: up to 5mW) for visible wavelengths (400 to 700nm). Up to a factor of five over maximum allowable exposure of Class 2 lasers for other wavelengths. Class 3R lasers are considered low-risk but potentially hazardous. Class 3B: Moderate power lasers (CW: up to 500mW, Pulsed up to 30mJ) in wavelength range of 300nm to far infrared. Direct eye exposure to Class 3B lasers is hazardous; however, diffusely scattered radiation is generally safe. Direct exposure to skin is a potential hazard. Class 4: High power lasers (CW: above 500mW). Direct and diffusely scattered radiation from Class 4 lasers is hazardous to the eye. Direct exposure of Class 4 lasers are also a potential skin hazard and fire hazard.
Miért nincs szó impulzusüzemű áramgenerátorok készítéséről ? Igy sokkal nagyobb teljesítménnyel lehetne hajtani a lézert .
Igen, a megadott max. impulzusszélességig illetve jel/szünet arányig. Attól függ, mi a felhasználási terület. Leírásokban benne van a maximális impulzusáram, ami nem "sokkal" több sok esetben, mint a folyamatos.
Sziasztok. Egy dvd író lézer képes lehet plexi vagy üveg gravírozására? Pontosabban arra lennék kíváncsi, hogy ha elég kicsi pontba fókuszálnám a fényét, az üveg vagy plexi belsejébe, akkor képes lenne egy kis pöttyöt égetni bele? Gondolom ha lehet, akkor csak impulzus üzemben. Vagy ez a hullámhossz nem is lenne megfelelő erre a célra?
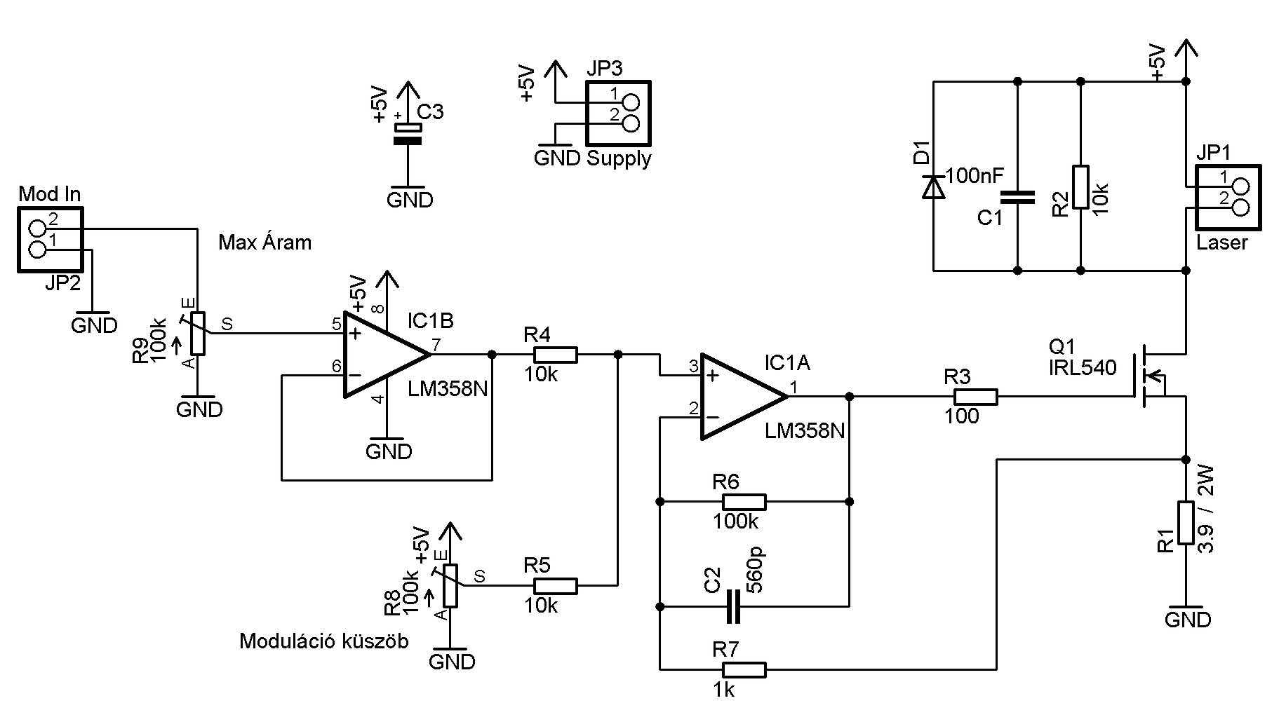
Üdv Uraim, sok évvel ezelőtt téma volt, hogy a mellékelt ábrán lévő lézer meghajtó TTL vezérlésnél szerette eldurrantani a lézereket. Valaki orvosolta már esetleg a problémát, illetve mi volt az oka? Lézer projektbe fognék, de nem szívesen akarom elfüstölni a lézereket. Illetve 1W-os kék lézer esetén mekkora árammal kell hajtanom a lézert? Mert sajnos ellentmondásos írásokat is találtam a neten. Van ahol 300mA-t ír, amit keveslek van ahol 1A és van ahol 1.2A van írva. Várom az ötleteket, tapasztalatokat.
A rajzhoz nem tudok hozzászólni, de a max áramot biztonságosan csak a lézer adatlapjából tudod meg...
Sajnos ez a gond, bontott lézerem van, nem tudom a típusát. Illetve 1wattosat tervezek venni, a neten keresgetve az adatlapok ellent mondanak egymásnak. Ahogy előzőekben írtam.
A hozzászólás módosítva: Márc 25, 2018
A szokásos értékeket megtaláltam, ha tudod honnan bontottad, segíthet. A gagyi darabokban persze lehetnek túlhajtott diódák is, (amikkel óvatosabban kell bánni) de ezen értékek fölé menni biztosan nem érdemes.
Bővebben: Link A hozzászólás módosítva: Márc 26, 2018
Köszönöm, viszont nem találom, hogy hány mA-al kell hajtanom, a leírt teljesítmény optikai teljesítmény. (Ha jól értelmezem).
Sziasztok. A DVD irókban található PBS kocka alkalmas kettő vörös lézer egyesítésére? Esetleg úgy lehet, hogy a diódák szórt fényét egyesítené es csak utána lenne fókuszálva?
Sziasztok! Építettem egy "szupepe féle" áramgenerátort piros lézerdióda meghajtására.
Az normális hogy nem az R9-es max áram poti hatására változik a kimeneten az áramerősség, hanem az R8-as moduláció küszöb potméterre? Akkor is ugyanez van ha a mod in pozitív bemenetét összekötöm az 5V-os tápcsatlakozóval egy 10k-s ellenállással. A max áram potméter állítása semmit nem változtat. Rajzoltam neki egy saját NYÁK rajzot, én nem találtam benne hibát. De ha valaki esetleg kiszúrná azt megköszönném. A potméterek 200k-s helipotméterek mert 100k-st nem kaptam, valamint egyenlőre IRLZ44N mosfet van a kapcsolásban mert IRL540-még nem érkezett.
Közben megtaláltam, csupán annyi volt a hiba hogy a MOD in bemenet GND-jére adtam az 5V-ot egy 10k-s ellenálláson keresztül nem a pozitív bemenetére.. Most úgy működik ahogy kell, már csak a hűtését kell megoldani és a kollimáló lencsével összehozni.
|
Bejelentkezés
Hirdetés |











