Fórum témák

» Több friss téma
Fórum » Hosszú idejű időzítő
 
Témaindító: misteer, idő: Okt 9, 2007
Témakörök:
Lapozás: OK   10 / 16
(#) Zoli1974 hozzászólása Okt 25, 2015 /
 
Sziasztok!
Igazából egy 12 órás ídőzítőt szeretnék találni.
A probléma a következő:
Adva van egy fűtési rendszer két teljesen elszeparált helységgel, így ha az egyikbe teszem a termosztátot a másik helység nem fűt fel éjszaka, ha a másikba teszem akkor az első nem fűt fel nappal mivel a másik helységnek vékonyabb a fala, gyengébb a hőszigetelés ezért nappal a napsütés hatására melegebb, éjszaka ugyanez okból hamarabb kihűl.
Van is elképzelésem a dologról. Mindkét helységbe teszek termosztátot és egy bistabil áramkörrel vezérelt váltókapcsolású relével oldanám meg hogy 12 órán keresztül éjszaka a második helységben levő termosztát menjen, 12 órát nappal meg az első helység termosztát legyen kapcsolva.
Szóval egy stabil időzítő és bistabil áramkör kettőse lenne a megoldott.
Bistabil áramkörre van 555-ös kapcsolásom csak egyszerű órás időzítőre nincs.
Köszönöm előre is a segítséget.
(#) proli007 válasza Zoli1974 hozzászólására (») Okt 25, 2015 /
 
Hello! Egyszerű időzítő "el fog mászni". Sokkal célszerűbb egy időzítőt venni, árban ugyan ott leszel. Ha most azt gondolod, hogy nincs váltó érintkezője, akkor az a válasz, hogy biztos van, csak nincs kivezetve. Maximum azt kel megoldani. Egyébként pedig egy alkonyatkapcsoló is megtenné, ha nappal/éjjel a kitétel. És az nem mászik el.
Egyébként egy CD4541-el a 12 órás késleltetés megoldható lenne, bistabil sem kell hozzá.
De javaslom, hogy kérdezz rá a megoldásra a gázkazán fórumon, mielőtt belevágsz, hogy mi a jó megoldás erre a problémára.
(#) pucuka válasza Zoli1974 hozzászólására (») Okt 25, 2015 /
 
Tipikus mikrovezérlős feladat. Kell készíteni egy igazi, viszonylag pontos órát, RTC -vel, és programmban (lehetőleg menüből) megadva, hogy mikor melyik termosztátot használja.
De ha már mikrovezérlő, akkor az a termosztát (hőfokérzékelés) feladatait is el tudja látni.
(#) Zoli1974 válasza proli007 hozzászólására (») Okt 26, 2015 /
 
Szia!
Köszönöm a válaszod sokat segített.
Maradtam az alkonykapcsolós megoldásnál, mivel van elfekvőben egy pár darab.(rendelésre csináltam és mégsem kellett úgyhogy a nyakamon maradt)
Be is kötöttem és működni is működik.
Köszi mégegyszer.
(#) Erick hozzászólása Márc 29, 2016 /
 
Sziasztok!

Szükségem lenne egy olyan kapcsolásra, ami 2 órás időközönként a kimenetén ad egy 1-2 másodperces impulzust. Egy keltetőgéphez lenne rá szükség, ha lehet, analóg alkatrészekkel kellene megoldani.

Köszönöm a segítséget előre is!
(#) proli007 válasza Erick hozzászólására (») Márc 29, 2016 /
 
Hello! Tessék. A 2 órát a P1-potival lehet beállítani, az 1..2sec értéket pedig az R3-al.
(#) Erick hozzászólása Ápr 1, 2016 /
 
Köszönöm szépen a kapcsolást!
(#) proli007 válasza Erick hozzászólására (») Ápr 1, 2016 /
 
A tápfesz bekapcsolástól megvárja a két órát, és akkor lesz az első működés. Ha nem így gondoltad, hanem a bekapcsoláskor legyen egyből egy működés, és azt követően kétóránként, akkor kicsit meg kell változtatnom a rajzot.
(#) shield válasza proli007 hozzászólására (») Ápr 3, 2016 /
 
Szia!
Látom Te oldod meg itt az emberek problémáját.
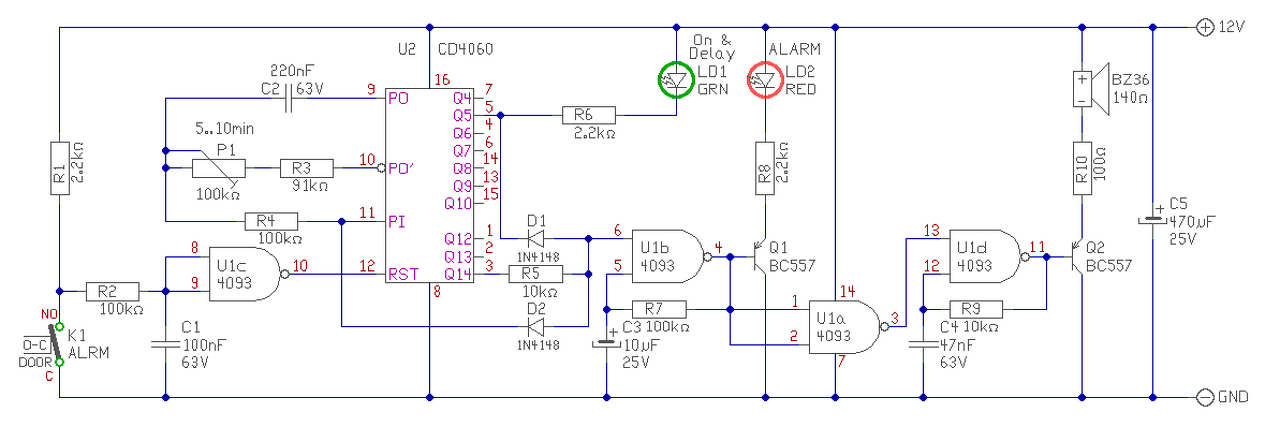
Nekem is szükségem lenne egy időzítőre. Hogy érthetőbb legyen - egy ajtóhoz kell. Amikor kulccsal kinyitom az ajtót, azt érzékelje az időzítő és kb. 5-10 perc múlva jelezzen (LED, pici PIEZZO). De akkor addig jelezzen amíg újra nem lesz kulcsra zárva.
Még nem tudom, hogy lesz megoldva az érzékelés/kapcsolása az indítójelnek. Gondoltam valamilyen kicsi reed relére vagy pici nyomógombra, még nem tudom. Kicsi helyre kell berakni a zárnyelv elé.
Ha volna erre is javaslatod, azt is nagyon megköszönném.
A hozzászólás módosítva: Ápr 3, 2016
(#) proli007 válasza shield hozzászólására (») Ápr 3, 2016 / 1
 
Hello! Ez így közvetlen nem igaz, csak próbálok segíteni azoknak, akik (még) nem akarnak mikrokontrollert használni.
Én az általad PIEZZO-nak írt hangkeltőt "hangszórónak" nézem az adatlapon. Számomra még az sem derül ki, hogy ez aktív, vagy passzív dolog. (Hogy csak táp kell neki, vagy "sípoltatni kell".) Mert mintha két típusszáma is lenne. De mindegy, én a "passzívhoz" rajzoltam a rajzot.
- Az érzékelő egy mikrókapcsoló, amely a zár nyelvével szemben helyezkedik el. Vagy is ha a zár bezárt állapotú, a kapcsoló is zárva van. Az U1c csak egy bementet formáló fogadó egység. Ha a zár zárva van, a kimenete törli az U2 számláncot.
- Amíg a számlánc törlés alatt áll, az LD1 folyamatosan világít. Ha a kapcsoló bont, megszűnik a törlés. A számlánc számolni kezd és ez alatt az LD1 villog.
- Ha letelt a beállított késleltetési idő, a számlánc Q14 kimenete magas szintű lesz, mely indítja az U1b ütemadót és egyben D1-en keresztül leállítja a számláncot, mely ebben az állapotában áll meg.
- Az U1b ütemadó kimenete Q1 segédletével, villogtatja az LD2 Led-et.
- Az U1d a hangkeltő, melyet az U1b ütemadó ki-be kapcsolgat a LD2 Led villogásának ütemében. (U1a csak egy inverter fokozat, hogy ha az ütemadó áll, akkor csenben legyen a hangjelzés is.)
- Ha visszazárjuk a zárat, a számlánc törlődik, megszűnik a riasztás. Ha a késleltetés ideje alatt zárjuk vissza, akkor nem is lesz jelzés. Az LD1 ismét folyamatos jelzésre vált.
Remélhetőleg erre gondoltál..
(#) shield válasza proli007 hozzászólására (») Ápr 3, 2016 /
 
Erre gondoltam, sőt még jobban tudtad, hogy mit akarok. Ez a 2 LED-es jelzés és a késleltetés ideje alatt zárjuk vissza, akkor nem is lesz jelzés, hab a tortára. Jó volt az elgondolásod a hangkeltővel is kapcsolatban, egyszerű passzívra gondoltam, csak azért linkeltem egyet, hogy olyasmire gondoltam. Van néhány bontott darab PC alaplapról, nem kell nagy hangerő, csak figyelem felkeltő legyen.
Nagyon köszönöm a segítséget, nem is gondoltam, hogy ilyen hamar meg is lesz. Remélem jól fogja végezni a dolgát a kapcsolás. Még 1x köszönöm.
(#) proli007 válasza shield hozzászólására (») Ápr 5, 2016 / 1
 
Közben átgondoltam, hogy ha még egy diódát és ellenállást beépítünk, akkor megoldható, hogy piros jelzése alatt a zöld ne égjen. Mert az megtévesztő lehet, hiszen a zöld világításának jelzése arra utal, hogy az "ajtó zárva" van.
- Zöld világít: Tápfesz van, ajtó zárva.
- Zöld villog: Időzítés van, ajtó nyitva.
- Zöld sötét: Riasztás van, ajtó nyitva.
- Piros villog: Riasztás van, ajtó nyitott.
(#) shield válasza proli007 hozzászólására (») Ápr 6, 2016 /
 
Köszönöm, tényleg így praktikusabb.
Még úgysem álltam neki a NYÁK tervezésnek, talán a hétvégén vagy a jövőhét elején. Ez a néhány év kihagyás után még a SL-ba is vissza kell rázódnom. A NYÁK laminálóm is összerakásra vár, azt hiszem megint sima vasalás lesz.
Köszi még 1x.
(#) shield válasza shield hozzászólására (») Ápr 16, 2016 /
 
A több év kihagyásának meg van az eredménye, tervezném a nyákot, de egyenlőre megint ismerkedem a SL5-tel. Így kicsit lassan fog elkészülni.
(#) spdrfx hozzászólása Máj 15, 2016 /
 
Sziasztok,

Szükségem lenne egy kapcsolásra, tömören vázolom.

Akváriumhoz szeretnék egy automata folyékony növénytáp adagolót készíteni. A világítás már időzített, Tecsós 220V os időzítővel.

A növénytáp adagoló tulajdonképpen egy levegőpumpa, ami a növénytápos flakonba fúj be levegőt X másodpercig minden alkalommal, ha a világítás bekapcsol, egy másik cső pedig az akváriumba juttatja a tápot.

Tehát ha az áramkör megkapja a 12Vot, indítsa be a motort X másodpercig, X változtatható, 0-10 sec kb. A 12V rajta maradna a kapcsoláson, amíg megy a világítás, de ekkor ne csináljon semmit.

Hmm. azt hiszem kicsit túlmagyaráztam. Köszönöm előre is.
(#) proli007 válasza spdrfx hozzászólására (») Máj 17, 2016 /
 
Hello! Itt találsz kapcsolást. Az R1 10kohm-ra csökkentésével lehet megváltoztatni az időt kb. a kívánalmad szerint. De az idő nulla nem lehet, bár annak a működés szempontjából értelme sincsen.
A hozzászólás módosítva: Máj 17, 2016
(#) spdrfx válasza proli007 hozzászólására (») Máj 18, 2016 /
 
Szuper, köszönöm. Még egy kérdésem van, megmértem a világítás trafójának a feszultségét, 8.5V. Ez lehet probléma?
(#) proli007 válasza spdrfx hozzászólására (») Máj 18, 2016 /
 
Hello! Nem tudom milyen trafóról van szó, egyen vagy váltófeszültségről beszélünk és relét szeretnél-e vele kapcsolni vagy mit.. Ha 50Hz váltófeszültségről van aszó, és arról táplálnád az áramkört, akkor egyenirányítani kell, és egy 470..1000µF-os 25V-os kondival szűrni. Az ellátja ezt az áramkört.
(#) spdrfx válasza proli007 hozzászólására (») Máj 18, 2016 /
 
A trafo egyenáramot ad, (LED-del világítok) a feszültség miatt aggódtam. Köszi mégegyszer a választ.
(#) proli007 válasza spdrfx hozzászólására (») Máj 18, 2016 /
 
Ott csak annyi gond van, hogy egy 12V-so relé nem biztos, hogy meghúz 8,5V-ró. De mondjuk nem írtad hogy mit is kapcsolsz és mivel..
(#) spdrfx válasza proli007 hozzászólására (») Máj 19, 2016 /
 
Egy 12V-os DC motort kapcsolok, a relé viszont 5V os lesz, beteszek elé egy ellenállást.
(#) proli007 válasza spdrfx hozzászólására (») Máj 19, 2016 /
 
Oké, úgy menni fog. De elég fura ez a 8,5V táp. Nincs ebben a "trafóban" valami "csavar"?
(#) spdrfx válasza proli007 hozzászólására (») Máj 20, 2016 /
 
De, egy pici csavar van benne, biztos ismered ezeket a kinai csodákat, amiket LED hez szoktak árulni,
ilyesmi. Megrendeltem LEDekkel együtt, de kiderült, hogy a LED eknek sok a 12V(ill. Van a tápon egy poti, 11.5V ig engedett lefele de még ez is sok volt) ezért kicseréltem benne egy ellenállàst, potival pedig finomítottam rajta a szükséges fényerôig, így lett ennyi a fesz.
egyébként meg csessze meg az a kinai eladó, amelyik 12V osnak àrulja a 9V os led eket. de Legalább olcsó volt
(#) proli007 válasza spdrfx hozzászólására (») Máj 20, 2016 /
 
Biztos, hogy nem ismerem, mert én nem veszel ilyesmit..
(#) spdrfx válasza proli007 hozzászólására (») Máj 24, 2016 /
 
Köszönöm a kapcsolást, tökéletesen mûködik, 10k s ellenállással
1-10s a szabályozási tartomány. (Hosszú távon nem teszteltem még)
Ilyen lett,
Nem profi, de mûködik
(#) proli007 válasza spdrfx hozzászólására (») Máj 24, 2016 /
 
Szívesen! De egy hibája van a dolognak, hogy az egésznek semmiköze a topik témacíméhez..
(#) INOX 4 EVER hozzászólása Szept 10, 2017 /
 
Sziasztok szakik!
Olyan időzítőre lenne szükségem, ami lehetőleg pic mentes, mert sült hal vagyok hozzà.
Annyi lenne a feladat, hogy ha megnyomok egy gombot, meghùz egy relét, benntartja 20-30 percig, aztàn elengedi.
A konyhàban elektromos padlòfűtés van. Ha bemegy az asszony és fàzik, akkor felfűt, 30 perc alatt belekezd a főzésbe, és akkor màr fűt a tűzhely is. A lényeg, hogy ne tudjuk ùgyfelejteni egy egész napra.
Az egész 1490W tehát nincs egész 6A.. Elvileg egy 12V-os 10A relé elég is lehet.
A segìtséget előre is köszönöm.
(#) uniman válasza INOX 4 EVER hozzászólására (») Szept 10, 2017 /
 
Hello! Ugye csak viccelsz? Ez a infra fűtőfólia nincs semmivel sincs burkolva ?
Ti ezen így közlekedtek!?
A hozzászólás módosítva: Szept 10, 2017
(#) INOX 4 EVER válasza uniman hozzászólására (») Szept 10, 2017 /
 
De. Van burkolva. Csak a szemléltetés kedvéért tettem fel félkész fotókat, mert hàt ugye az szokott lenni az első vàlasz, hogy
Idézet:
„Ha elmondanàd mit akarsz vele, akkor könnyebben tudunk segìteni.”

Ezek szerint sosem tudok elegendő informàciót megosztani, hogy vàlaszt kapjak keresztkérdés helyett
(#) niedziela válasza INOX 4 EVER hozzászólására (») Szept 10, 2017 /
 
Falba süllyeszthető 0-30 min időzítőt 2000Ft környékén árulnak.

timer.jpg
    
Következő: »»   10 / 16
Bejelentkezés

Belépés

Hirdetés
XDT.hu
Az oldalon sütiket használunk a helyes működéshez. Bővebb információt az adatvédelmi szabályzatban olvashatsz. Megértettem