Fórum témák

» Több friss téma
Fórum » PIC kezdőknek
 
Témaindító: Placi84, idő: Okt 3, 2005
Témakörök:
- A PIC ÖSSZES Vdd és Vss (AVdd és AVss) (tápfeszültség) lábát be kell kötni!
- A táplábak mellé a lehető legközelebb 100nF-os KERÁMIA kondenzátorokat kell elhelyezni.
- Az MCLR lábat, 10kohm-mal fel kell húzni a Vdd tápfeszültségre.
- Külső kvarc használatakor 4MHz-ig XT, a fölött pedig HS konfigurációt kell beállítani.
- Stabilizált tápegységet kell használni, a kapcsoló üzemű "telefon töltő" adapterek okozhatnak hibákat.
- Programozáshoz, használj lehetőleg PICKIT2 vagy 3 programozót. Kerülendő a JDM (soros porti) programozó.
- A PIC adatlapja (PDF), tartalmazza a lábak kiosztását és a PIC minden paraméterét. Az adatlap ingyen letölthető!
- Egyes PIC típusoknál az RA4 nyitott nyelőelektródás (Csak lefelé húz L szintre, H szintet nem ad ki!)
- Ha a PGM lábat digitális ki-/bemenetnek használod, az alacsony feszültségű programozási lehetőséget le kell tiltani.
Lapozás: OK   810 / 1225
(#) Pali79 válasza gyula66 hozzászólására (») Jún 12, 2016 /
 
Nem...
(#) gyula66 válasza Pali79 hozzászólására (») Jún 12, 2016 /
 
Kösz.
(#) don_peter válasza gyula66 hozzászólására (») Jún 12, 2016 /
 
Én például nagyon sokszor PICkit2-vel (bepipálva az ON-t) tesztelem az elkészített hardvert s az arra feltöltött program futását.
Nagyon hasznos tud lenni.
Azonnal meg tudod figyelni, hogy jól működik e vagy egyáltalán működik e a programod amit beírsz.
Legtöbb esetben a fejlesztés kezdetén olyan teszt board-on (vagy összedugós próba panelen) dolgozik a fejlesztő, (mint én vagy a legtöbben, lehet te is, ezt nevezhetjük prototípusnak is) amelyen a programozó felület adott és egyből táplálható PICkit2 segítségével is. És ahogyan Pali79-is említette, sok esetben lehet lépésenként hibakeresést folytatni. Ez utóbbi akkor jó, ha bár működik a programod, de valamiért hibázik, vagy hibásan működik.
Szóval nagyon hasznos az az ON kapcsoló...

Idézet:
„Ha törölni akarom a PIC-et akkor be kell kapcsolnom?”

Nem kell törléshez ez a kapcsoló, sőt soha nem kell, kizárólag csak akkor, ha PICkit2-vel akarod táplálni a PIC-et.
Arra azért oda kell figyelni, hogy USB-ről szedi az áramot, a végtelenségig nem lehet terhelni
(#) kissi válasza gyula66 hozzászólására (») Jún 12, 2016 /
 
Idézet:
„Ha törölni akarom a PIC-et akkor be kell kapcsolnom?”
Azért egy kicsit Te is gondolkodhatnál még laikusként is, mielőtt felteszed a kérdést ! Ha a bekapcsolástól törlődne, akkor milyen praktikával használnád !?
A hozzászólás módosítva: Jún 12, 2016
(#) gyula66 válasza kissi hozzászólására (») Jún 12, 2016 /
 
Úgy értettem a kérdést, hogy mielőtt rányomok az ERASE gombra, az előtt be kell-e kapcsolnom, és
nem úgy, hogy ha bekapcsolom akkor törlődik.
(#) gyula66 válasza cross51 hozzászólására (») Jún 12, 2016 /
 
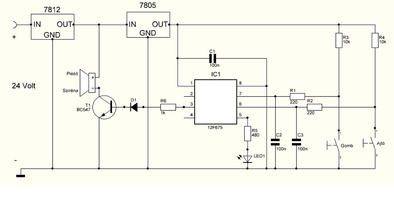
Teszteltem tesztpanelon összeállítva. Majdnem minden tökéletes. Lehet, hogy tévedek, de úgy néztem, hogy ha beindítom a gombbal, (egyáltalán nem nyitok ajtót) majd megvárom míg aktív lesz, utána hiába nyomok gombot nem áll le, csak ha ajtót nyitok. Jól látom? Azt menyire bonyolult meg oldani, hogy amikor a gomb bekapcsolja akkor is csippanjon a sziréna mondjuk egyet, és amikor kikapcsolom vele akkor is mondjuk kettőt. Így lenne vissza jelzése a gombnak fülre is. Viszont ez igazán nem fontos, csak kérdezem. Így is nagyon köszönöm a segítséged, ezzel már meg tudom oldani a riasztót.
(#) brato hozzászólása Jún 12, 2016 /
 
Üdv!

Adott egy nyomásérzékelő, adatai:
tipusa: PA-21R-25, 8-28V DC , 4-20 mA, kétvezetékes.
A kérdésem az lenne, hogy hogyan, milyen kapcsolással kell kiegészíteni, hogy mérhető legyen mikrovezérlővel a nyomás?
(#) elektroszala válasza gyula66 hozzászólására (») Jún 12, 2016 /
 
A sziréna meghajtótranyójának bázisa és az 1k ellenállás közé még illenék egy dióda, pl.:4148, mert így, ha zárlatba megy a tranyó, viszi a pic kimenetét is magával, valamint a pic 6-7 lábára egy 100n a föld felé..
A hozzászólás módosítva: Jún 12, 2016
(#) elektroszala hozzászólása Jún 12, 2016 /
 
EEpromot ( a pic-en belül, ha számít) olvasni akárhányszor lehet, csak írni nem?
(#) Bakman válasza elektroszala hozzászólására (») Jún 12, 2016 /
 
Igen, az olvasás nem okoz károsodást.
(#) elektroszala válasza Bakman hozzászólására (») Jún 12, 2016 /
 
OK, Köszi!
(#) gyula66 válasza Bakman hozzászólására (») Jún 12, 2016 /
 
Írni mennyiszer lehet?
(#) elektroszala válasza gyula66 hozzászólására (») Jún 12, 2016 /
 
Többezerszer, bátran írogathatod...Csak a program felépítésekor van ennek jelentősége.
(#) gyula66 válasza elektroszala hozzászólására (») Jún 12, 2016 /
 
OK. Köszönöm.
(#) cross51 válasza gyula66 hozzászólására (») Jún 12, 2016 /
 
Így már csipog is ha aktiválod egy hosszabb ha deaktiválod két rövidebb. Igen jól látod úgy terveztem, hogy aktiválod kiszállsz majd egyszer vissza szállsz(ajtónyitás) és ha nem deaktiválod akkor riaszt. De ha kell hogy ajtónyitás nélkül is ki lehessen kapcsolni akkor szólj.

kamion_2.hex
    
(#) Lamprologus válasza brato hozzászólására (») Jún 12, 2016 /
 
A 4-20mA-es ágba beteszel egy 250 Ohm-os ellenállást a föld felé, 4mA=1V, 20mA=5V, és mehet a PIC analóg bemenetére.
(#) gyula66 válasza cross51 hozzászólására (») Jún 12, 2016 /
 
Igen az még kellene, mert ha mondjuk lefekvés előtt bekapcsolja, majd reggel felkel akkor mielőtt kiszáll, kitudja kapcsolni. Sajnos gyakran előfordul, hogy lefekszik a parkolóban, ezután kintről gázt nyomnak rá, majd nyitják az ajtót és visznek mindent. Az egész csak reggel derül ki. Ha szirénázik valami akkor többiek felfigyelnek rá. Több gépkocsivezetővel is megesett már. Főleg ez ellen kell a riasztó. A LED úgy van elhelyezve, hogy elhúzott függönynél is látszik kintről az üveg mögött, hogy villog. Már ez is elriaszthat párt "kollégát".
(#) cross51 válasza gyula66 hozzászólására (») Jún 12, 2016 /
 
Na akkor elviekben ennek úgy kell működnie ahogy szeretnéd.

kamion_2.hex
    
(#) Lamprologus hozzászólása Jún 12, 2016 /
 
DS1307-et szeretnék rákötni PIC24FJ256GB106-ra ...
DS1307 az 5V-os tápfeszt igényel, a PIC 3,3V-ot ...
Ha jól látom az adatlapból akkor a PIC SCL SDA lába elviseli az 5V-ot, A DS meg már 2,2V felett magas szintet érzékel. Jól gondolom, hogy mindenféle szintillesztő nélkül összeköthetem őket anélkül hogy bármelyiknek is baja legyen, és meg működni is fog?
(#) don_peter válasza Lamprologus hozzászólására (») Jún 12, 2016 /
 
Ha az adatlap írja, hogy a PIC tűri az 5v-ot, akkor rá lehet kötni, de a gond a DS lehet.
Lehet, hogy azt írja, hogy 2.2v felett már érzékeli a magas szintet, de ezek általában, nem szoktak működni, legalább is nálam ez a tapasztalat.
Esetleg a vonalakat 10K-os ellenállással fel lehet húzni 5v-ra.
PIC ha tűri az 5v-ot azokon a lábakon, akkor nem gond, DS meg tűri..
Így eléred a szükséges szinteket...
A hozzászólás módosítva: Jún 12, 2016
(#) Lamprologus válasza don_peter hozzászólására (») Jún 12, 2016 /
 
Köszi! Első körben megpróbálom felhúzó nélkül ... aztán ha vacakol akkor jöhet a felhúzó!
(#) Bakman válasza Lamprologus hozzászólására (») Jún 12, 2016 /
 
Mindenképpen kelleni fog a felhúzóellenállás mindkét vonalra, az I2C eszközök (master és slave egyaránt) adat és órajel lábai nyitott kollektorosak, nem tudnak magas szintet "kiadni".
(#) Lamprologus válasza Bakman hozzászólására (») Jún 12, 2016 /
 
Jogos! Én nem voltam elég körültekintő!
Konkrétan egy Tiny RTC I2C modulról van szó, amin eleve vannak felhúzó ellenállások (3,3K).
Szóval ki sem tudnám hagyni őket!
(#) Bell hozzászólása Jún 12, 2016 /
 
Sziasztok!
PIC12F675, vagy 629-et próbálok minimális áramfelvételre beállítani SLEEP-ben és WDT-vel ébreszteni. Meglepett, hogy 420 mikroamper az áramfelvétele terhelés nélkül.
Ez ilyen, vagy elrontok valamit?
(#) cross51 válasza Bell hozzászólására (») Jún 12, 2016 /
 
A kép szerint valamit nem csinálsz jól, de tényleg nincs rajta semmi és csak így "szabadon" van?

12f675.png
    
(#) gyula66 válasza cross51 hozzászólására (») Jún 12, 2016 /
 
Nagyon köszönöm a segítségedet. Nem tudom hogyan tudnám meghálálni. Külön köszönöm a türelmedet!
(#) Bell válasza cross51 hozzászólására (») Jún 12, 2016 /
 
A kód így néz ki, a kimenetre nincs semmi kötve.
  1. #include <xc.h>
  2. #pragma config CP = OFF, MCLRE = OFF, FOSC = INTRCIO, WDTE = ON
  3. #define SLEEP() asm("sleep")
  4. #define LED GPIObits.GP2
  5. #define _XTAL_FREQ 4000000
  6. #define villan  50
  7. void main(void)
  8. {
  9.         OPTION_REG=OPTION_REG & 0xFE;
  10.         OPTION_REGbits.PS=7;
  11.         TRISIO = 0b11111011;
  12.         GPIO=0x00;
  13.         CMCON = 0x07;  
  14. while(1)
  15.    {
  16.         LED=1;
  17.    __delay_ms(villan);
  18.         LED=0;
  19.    __delay_ms(villan *3);
  20.         LED=1;
  21.    __delay_ms(villan);
  22.         LED=0;
  23.         __delay_ms(villan);
  24.          SLEEP();
  25.    }
  26. }
(#) cross51 válasza Bell hozzászólására (») Jún 12, 2016 /
 
Nem vagyok otthon ebbe a sleep dologba egyszer szórakozásból használtam, hogy "mire jó".
De esetleg próbáld ki azt, hogy a sleep előtt egy TRISIObits.TRISIO2 = 1; próbálj ki hátha a port "eszi" az áramot.
(#) gyula66 válasza elektroszala hozzászólására (») Jún 12, 2016 /
 
Így gondoltad?
(#) kissi válasza Bell hozzászólására (») Jún 12, 2016 /
 
A BOR-t még kapcsold ki !
Következő: »»   810 / 1225
Bejelentkezés

Belépés

Hirdetés
XDT.hu
Az oldalon sütiket használunk a helyes működéshez. Bővebb információt az adatvédelmi szabályzatban olvashatsz. Megértettem