Fórum témák
» Több friss téma |
SLEEP() előtt mindent kapcsolj ki, csak az ébresztéshez szükséges megszakítás legyen aktív..
Köszi srácok.. Be kellett állítani a tápot és egyből beírta a programot.
Fura kicsit még a PICkit2-hőz képest, de remélem barátok leszünk majd az új PICkit3-al is..
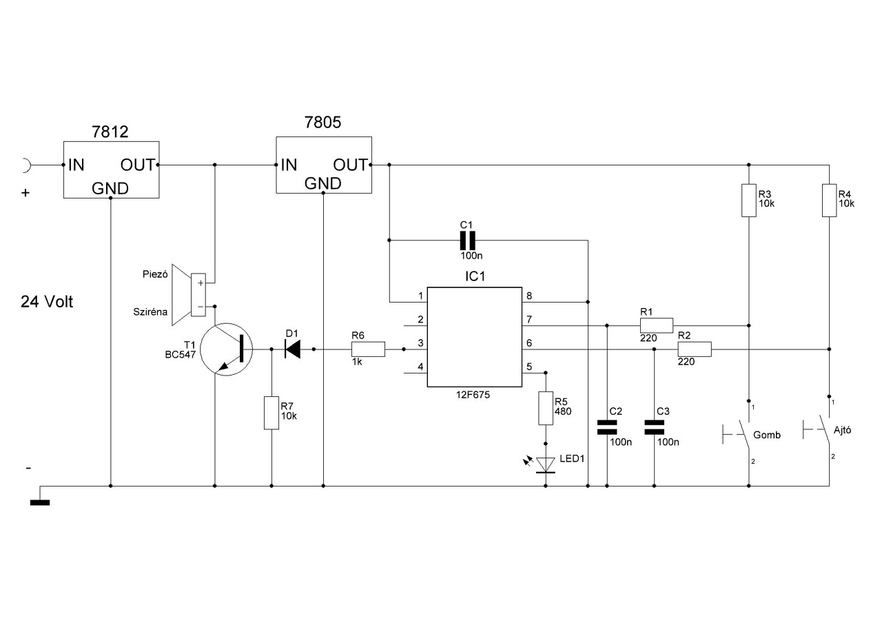
Igen. Még egy 4,7k - 10k közötti ellenállással húzd földre a tranyó bázisát.
Így jó lesz? Megmondanád miért kellenek ezek a módosítások? Zavarszűrés?
Kipróbáltam, és tökéletesen működik. Még egyszer köszönöm.
A kondik azért kellenek, mert egy nyomógomb sosem "tiszta kontaktus", mint pl. egy opto kimenete, vagy egy akár egydigitális jel. A tranyóra pedig azért illik fel, vagy lehúzó ellenállás, mert ha például az áramköröd táp alatt van, de a pic nincs elindítva akkor a "kimenete" (azért aposztrofáltam, mert a picnél hogy ki vagy bemenet azt általában te döntöd el) alapesetben bemenet, tehát lebeg, ergo a tranyód bázisa lóg a levegőben, tehát nagyimpedenciás, zavarérzékeny.
Köszönöm a kielégítő magyarázatot. A tranzisztor lehúzó ellenállása jó helyen van, vagy a PIC kimenetére kellene tenni? Abban tudnál segíteni, hogy a két stab IC-t mennyire kell hűteni egy zárt doboozba?
Csak aztán nehogy problémát okozzon a működésben bekapcsoláskor az a két kondenzátor. Nem tudom mi a két gomb szerepe, de ugye a tápfeszültség rácsatlakozáskor az a két kondenzátor rövidzárnak tekinthető egy pillanatra és ha nincs jól megírva a szoftver akkor elindíthatja a gombhoz tartozó eseményeket, főleg ha megszakítást váltanak ki. Én már szívtam emiatt és azóta nem használok e-fajta pergésmentesítést, inkább szoftveresen lekezelem az a biztosabb, ráadásul két alkatrésszel kevesebb is...
Az egyik gomb ki-be kapcsolja a riasztót a másik az ajtó érintkezője.
Sziasztok!
Egy PIC18F87k22 kontrollerrel dolgozom, néhány A/D mérés, UART kommunikáció, és pár kimenet. A mérés résszel adódott problémám, esetenként egy adott ellenállásosztón mért feszültség jelentősen lecsökken, multiméterrel mérve a kontroller lábát szintén. Természetesen az osztó bemenetén lévő feszültség nem változik. Találkozott már valaki hasonló problémával?
Túl nagy feszültség + hozzá képest kicsi százalékos ellenállás?
Csak tippelek. PIC-el minden rendben?
Ez nem a FET-eknél okoz problémát, hogy lebeg a láb? Mivel a bipoláris tranyó áramvezérelt vagy ennek ellenére egy nem oda illő töltés azt is "megzavarhatja"?
A PIC A/D lábának a bemeneti impedanciája nem 2.5k körül van és nem beterheli az osztót?
Tegyél egy követő műveleti erősítőt oda impedancia illesztés gyanánt.
Valószínűleg az osztó túl nagy értékű ellenállásokból van összerakva, esetleg az osztó kimenete és a PIC között van egy soros ellenállás. Kapcsolási rajzot tudsz mutatni? Esetleg próbáld ki másik A/D bemenettel, hátha.
A program ismeretében: jó helyen van az a két kondi ott.
Srácok, MPLAB X-ben hogy tudom úgy lefordítani a teszt programom, hogy ne Debug-ban legyen?
Az MPLAB IPE mindig vissza durrog és nem is fut a program amit feltöltök.. Bootloader is jelzi, hogy nem megfelelő a lefordított program. Képet csatoltam, hogy mi a kínja...
Igen, jó helyen van. Az 5V-ost biztos nem kell hűtened. A 12V -os jó eséllyel melegedni fog, de csak mikor megy a sziréna. Hogy mennyire az a sziréna áramfelvételétől függ.
Alapesetben igazad van, de autós cuccról beszélünk, több a zavar. Őszintén szólva, egy 36V-os szupresszorral sem ártana védeni a cuccot a táp felől.
Ha megmérsz egy 'üresen' hagyott lábat, akkor kb. 1/2Ut-t mérsz rajta ( biztos belül egy osztóval alakul ki, bár ilyen rajzot még nem láttam konkrétan !) akkora árammal, ami egy kisebb teljesítményű tranzisztort ( ezeknek nagyobb az áramerősítése, mint a nagy teljesítményűeknek és pont ilyeneket kell használnunk !) simán nyit! Akkor szembesültem vele, amikor motort kapcsoltam és induláskor "megnyikkant" mielőtt még futott volna a normál program ( minden láb induláskor bemenet!: biztos egy LED is felvillan, de az nem tűnt fel normál áramú beállításkor, a motornak viszont hangja volt
! ) ! Így én mindig használom a lehúzó ellenállást, ahol az induláskor nem engedhető meg ez az "anomália" ! A hozzászólás módosítva: Jún 14, 2016
A Project fülön rákattintasz a projektre jobb egér gombbal a felugró ablakon export hex és az onnan exportált hex fájlt ha behúzod akkor nem kéne hiba üzenetet dobjon(nálam legalábbis nem szokott).
Ne Debug módban fordítsd a programot!
Ha jó a szoftveres pergésmentesítés akkor szerintem felesleges. Ráadásul így gomb felengedéskor is kapsz egy negatív impulzust mármint az 5V-hoz képest. Szerintem többet árt mint használ.
cross51, Zsora: Sajnos mindegyiknél a már linkelt üzenetet dobja fel.
Mi lehet a gond? Rossz a program? ui: egyébiránt, a hex fájlt betölti az IPE, csak mielőtt betölti a képen látható üzenetet dobja be. A hozzászólás módosítva: Jún 14, 2016
Köszönöm a segítséget mindenkinek!
A BOR 100 mikroampert csökkentett a nyugalmi áramból sleep alatt és a GP3-at vagy MCLR_ON-ra kell konfigurálni, vagy lekötni a földre. Végül így 7 mikroampert vesz fel. don_peter: Ha a TRISIO-kat ki- be kapcsolgatom, nem megy 380 mikroamper alá.
Nyugtass meg, ugye nem ttl bemenetről volt szó? Mert annak egy rákötött npn bázisa konkrétan bemeneti alacsony meghajtás, és a ttl úgy nyit ki, hogy áramot termel visszafelé.
Nos addig eljutottam, hogy betöltve egy bootloader-t, frankón működik a fejlesztő board.
A régi MPLAB IDE-vel fejlesztett programok szépen fordulnak és futnak is, de sajnos amit MPLAB X-el fordítok le még mindig a már linkelt képen látható üzenetet dobja ki ami arra utal, hogy debug információk vannak a lefordított programban. Bootloader programmal beírva az MPLAB X-el írt és fordított programot, nem működik. Ha simán beírom, MPLAB IPE programmal, akkor ugyan fut, de nekem sajnos a Bootloader is fog kelleni.. Találkozott már valaki ilyennel? Mi lehet gond?
Nem csináltam még ilyet, de ha szeretnék, akkor biztosan az AN1388 alkalmazási mintapélda útmutatásait követném. Emellett kapcsold ki a Debug módba fordítást!
A hozzászólás módosítva: Jún 15, 2016
Idézet: „Emellett kapcsold ki a Debug módba fordítást!” Ezt nem értem, hogy lehat az kikapcsolni? Mert MPLAB X-ben vagy Debug módban fordítom, vagy nem, nincs ilyen funkció, legalább is nem tudok róla, hogy külön kellene kikapcsolni.. (MPLAB IDE-ben persze volt)
Szerintem nem kell vele sokat foglalkozni, csak egy figyelmeztetés. Ha nem debug módban forítod akkor nem debug hex lesz, legalábbis nem kéne, hogy az legyen. Lehet, hogy a gcc alapból fodít bele debug infot, legalábbis 16 és 32 bites xc-ben van egy olyan opció a gcc-ben, hogy "Generate debuggin info". Nem tudom, hogy ez csak a debugra vonatkozik vagy debug nélkül is?Ha innen kiveszed a pipát akkor lehet nem ad warningot. A bootloadered szerintem más miatt nem megy, bár tévedhetek is. Linker scriptet használsz, vagy az mplabra bízod a bootloader terület átugrását?
A hozzászólás módosítva: Jún 15, 2016
Nálam nincs telepítve MPLAB X, de Zsora fórumtársunk már megmutatta ebben a hozzászólásban. (gyk: ne az alsó opciót válaszd!)
|
Bejelentkezés
Hirdetés |








