Fórum témák
» Több friss téma |
- Ez a felület kizárólag, az elektronikában kezdők kérdéseinek van fenntartva és nem elfelejtve, hogy hobbielektronika a fórumunk!
- Ami tehát azt jelenti, hogy a nagymama bevásárlását nem itt beszéljük meg, ill. ez nem üzenőfal! - Kerülendő az olyan kérdés, amit egy másik meglévő (több mint 17000 van), témában kellene kitárgyalni! - És végül büntetés terhe mellett kerülendő az MSN és egyéb szleng, a magyar helyesírás mellőzése, beleértve a mondateleji nagybetűket is!
off: Deszörnyen utálom ezeket a kondikat :vomit:
Hali!
Valaki nem tud olyan progit, ami megmutatja, hogy a tápom mennyire van leterhelve a gépben? Kössz
lényegében ez 1 elektornikus kapcsoló...
ugy képzeld el mint 1 utat, ahol van 1 sorompó. ha a sorompó áramot kap, akkor felemelkedik és folyik az áram. :yes:
Helló!
Ezt a feszcsökkentőt használom az előfokomhoz, azonban az lenne a problémám, hogy az két ellenállás (nálam 560 ohm ) nagyon melegszik. A fesz egyébként +/- 40 V. Tehát azt csökkenti le 15-re! Jaah és 2 W-osak az ellenállások. Előre is köszi.
Ez jó!
Két és fél évvel ezelőtti kérdésre válaszoltál, ez szerintem új rekord! Meg ahogy elnézem dZsordeN már vagy három hónapja nem nézett be az oldalra. :papakacsint:
ROFL
szerintem jó, bár én inkább maradnék az 5mm-nél!
Ha a névleges fessszel és árammal hajtod meg, akkor bőven elég lesz a fényereje (fényerejük). :yes:
Tudom
amikor leválik a kivezetése az utolsó pillanatban.
Köszi a válaszokat.
Közbe néztem ezt ami 5mm-s kb ugyanannyiba kerül és kb ugyanakkora fényerővel. Szóval szerintem is 5mm-es lesz. :yes:
kössz hogy válaszoltok marháta segítőkészek vagytok komolyan mondom
Fórum szabályzat - avagy mit illik és mit nem a fórumon:
A 27 pont VIII. Ha beírtunk egy kérdést és arra nem jön rövid időn belül válasz, nem írjuk be hogy a mi kérdésünkre miért nem válaszol senki. A tagok nem vakok, valószínűleg elolvasták amit írtunk, a hallgatásnak több oka is lehet: - a kérdés érthetetlen volt és nem lehet rá válaszolni - a kérdés túl nehéz volt és senki nem tud rá válaszolni - a kérdés már milliószor elhangzott és senki nem akar újra rá válaszolni Azt meg ugye nem várjuk el hogy a kérdésünkre ha nincs válasz, majd minden egyes fórumozó beírja: "én nem tudom".
Hali!
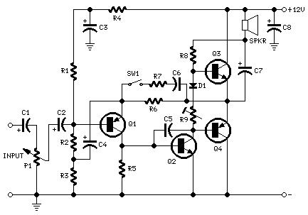
Az elektronikában mindenre van képlet. Olvasom, hogy kifogásolod (fentebb), nem válaszoltak a kérdésedre. A feltett kép (rajz) megtekintése után én sem tudtam percekig szóhoz jutni. Az oké, hogy valaki nincs tisztában az elektronika alapvető kapcsolásaival. Ezzel nincs semmi baj, mert mindenki így kezdi. Ha kérhetlek - a saját érdekedben - ne kérkedj azzal, hogy terveztél egy működésképtelen áramkört, merthogy ez ránézésre is az. Az erősítők nagyon nem így néznek ki. Meg sem kérdezem, hogy ez - szerinted - hogy működik. A tanulság: Addig ne "tervezz" áramköröket, amíg az alkatrészek alapvető tulajdonságaival sem vagy tisztában. Az általad megjelölt ellenállás bármekkora lehet, mert abban az áramkörben így nincs szerepe (tápfeszültség nélkül nem fog működni a fokozat.)
Helló. azt szeretném megkérdezni, hogy ki szedett már szét, digitális fényképezőt?
Hali!
Ha 15V-osak a zénerek, akkor az ellenállásokon eső fesz az 40-15=25V. Ezért az 560 Ohm-os ellenálláson folyó áram 45mA lesz. A teljesítmény pedig 1,2W, ami már jól érzékelhető melegedést okoz. Ez az ellenállások terhelhetőségének a 60%-a, amit hosszú ideig képesek elviselni. Amennyiben az előfok fogyasztása ennél sokkal kissebb, akkor választhatod az ellenállások értékét nagyobbra is, akkor kevésbé fognak melegedni.
Üdv, Imi65 Teljesen egyetértek!!! A root -nak csak azt üzenem hogy itt van egy link, mélyedj el benne!!! Csak ezt tudom ajánlani, mert ez az erősítő sehogy sem jó!!! (hangszóró a tápkörben a hangfrekvenciás rész helyett, a bekarikázott ellenállás semmi tápot nem kap, így erősítés az első tranyón=0, ja az 1000mikroFarad-os pufferkondit valószínűleg a tápnak gondoltad az sem jól van bekötve!) Használd a Google -t! Ott találhaszt két tranzisztoros erősítőt! Meg menj el a könyvtárba és vegyél ki egy pár könyvet és tanuld meg hogyan működnek ezek a dolgok! Amugy ha szétnéznél az oldalon akkor ott találtál volna egy két tranyós erősítő kapcsolási rajzot !
Némi sedítséget adhat az
Idézet: 90. és 91. oldala... „Elektrotechnikai képletek és táblázatok” [u]A türelem nagy erény!
Üdv! Mien információra lenne szükséged? (Én már sokat szedem szét/javítottam meg, egy két kivétellel. Volt egy pár régiség ami akkora volt mint egy békebeli távirányító! Azoknak legfeljebb az LCD -t lehet kimenteni, meg egy két használható alkatrészt CCD, vakú, stb.)
Hogy a fényképezőben, az érzékelő foglalatban van,e vagy bele van forrasztva, illetve, hogy érdemes-e vele babrálni, mármint egy komplett szétszedésel. Éshogy hogyan működik az optikus zoom rajta.
de neklem mégis működött a dolog, az első tranyó nélkül szép volt a hangja a másodikkal meg kicsit torzított
Kössz a linket!
Fényérzékelő(gondolom erre gondoltál) szerintem nincs külön a gépbe, a ccdbe lehet építve.
A lencsét meg vagy motorral vagy tekercsel mozgatja, mint az optikai meghajtók kicsi lencséjét.
ÉSha szétszedek egy digitális fényképezőt, menni annak az esélye, hogy épségben össze tudom még rakni. Vagy ez nézőpont kérdése?
A fényérzékelő egy foto ellenállás minden fényképezőben meg található!(be van forrasztva de kilehet könnyen szedni) Az optikaki résznek és a fókusz lencsének is van külön külön motorja. A szétszedésnél vigyázni kell hogy a vakuhoz használt elkót nehogy megérintsd mert egy kicsit bántogatni fog! Ha közben hozzáérsz valamien elektronikai részegységhez akkor meg kisütöd, ez biztos! A fotoellenállás egy egy a CCd felől érkező jelet feldolgozó processzorba érkezik és ennek megfelelően állítja egy szervóval a "blendét" hogy mekkora legyen a bejutott fény mennyisége. Ha kiszeded, akkor utána aszt fogja hinni hogy éjszaka van és át fog állni éjszakai üzemmódba, annak ellenére hogy fényes nappal van. De akkor meg csak fehér fényt fog látni gép, olyan mintha elvaktanánák. Az a roszabbik eset amikor errort dob ki, és kikapcsol
Ha pontosan azt építetted meg, ami a rajzon van, akkor nem működőképes. Azt ne tekintsd működésnek, hogy a hangszóró, és a jelforrás közé épített áramkörön "keresztül megy" a jel. No, mindegy.
Több segítséget kaphatsz, ha megfogalmazod szépen, hogy igazából mit is szeretnél csinálni. Annak így nincs sok értelme, hogy felvázolsz valamit, és megkérdezed, hogy jó-e. Ahhoz elég sok tapasztalat, és tudás kell, hogy akár egy 2-3 tranzisztoros erősítőt is méretezz, amíg hiányosak az ismereteid, ezt meg se próbáld. Én egy 3 tranzisztorból álló kapcsolást javasolnék, melyben egy "kis"BD pár, és egy P tranzisztor dolgozik, féltelepes beállításban, csatolókondival, utánhúzással. Ez kezdőknek való kapcsolás. De ne Te akard megtervezni, hanem keress egy ilyet, és azt építsd meg.
A haveromat egy iylen feltöltött elkó 3x is megrázott
oké. Építeni építettem már egy rakat erősítőt legerőször tda 2030-at, legutóbb meg az oldalon található darlington tranzisztor-osat. Esetleg ha tudtok még valamilyen linket linkeljétek be lészi
kösz
A fényképezőt vakuzásra álltva sötétben fényképezel vele, és amikor már villantott, akkor el kell engedni az elemtartót hogy ne töltsön vissza, az elkóba. (de akkor is van még valamien szinten benne fesz csak nem akkora hogy nagyot tudjon rugni! De utána már egy kis ellenállásal is kisütheted hogy ne legyen benne egyáltalán semmi. Fontos nem szabad csavarhúzóval, vagy hasonlóval rövidre zárni mert arra megsértődik az elkó, és rokkantságit szenvedhet miatta.)
No, ilyesmire gondoltam, igaz, ez 4 tranyós...
|
Bejelentkezés
Hirdetés |





Két és fél évvel ezelőtti kérdésre válaszoltál, ez szerintem új rekord! Meg ahogy elnézem dZsordeN már vagy három hónapja nem nézett be az oldalra. :papakacsint:
amikor leválik a kivezetése az utolsó pillanatban.



