Fórum témák
» Több friss téma |
Nem igazán vagyok jártas ebben a dologban...
Milyen diódákról beszélsz? pl.: 1N4004 -es vagy valami teljesen más? És ezeket hogy rakjam be a graetz meg a puffer kondi közé? (sorba vagy a jelzés felőli oldal melyik irányba legyen) ![]() De úgy kell értemnem, hogy a 2003-as elé ne is rakjam a 7812-őt ugye? (Ja persze a táp az pár napja már kész /előfokhoz is/... 4A-es graetz_2200µF/25V_100n_7812_100n_100uF)
Üdv. Ha tápot készitel ,akkor a sorredd: trafó/egyenirányitás/szűrés és egy áteresztő tranzisztoros stalizátor-majd a végfok.Ha a egyenirányítás után stabilizálsz akkor semmit nemcsináltél ,mert a pufferek miatt a feszülséged örökké pulzál.
De gondolom előfokhoz jó a sorrend? (áteresztő tranyós stab..., jujjuj, most hallom először...ez csak akkor szükséges, ha ilyen bibi van, hogy magas a fesz? Mert itt a fórumon, mindeki fotóin, pufferek aztán végfok.)
Viszont a kérdésem még mindig az lenne, hogy a 19,20V-os egyenfeszemből miképp lesz kb.:17V körül feszültség? (És ha tényleg dióda akkor milyen típus?) 1-2 rajz jó lenne, mert azon jobban eligazodok.
Szivesen, amint látom már folyamatban van a projekt, de én is a DC-feszre gondoltam a kimeneten.
Üdv.Neked talán könyebben tudok segíteni ha akarod,mertha rendeset kiáltok meghallod .Öreg Tom
hmm hmm, tudom kire gondolsz
Bocsánat igazad van, egy sorral lentebb.Az ajánlatomat viszont használhatod Te is. Lehet hogy nem szakmai, de alkatrészi segitséget biztos tudok adni. Tisztelettel Öreg Tom.
![]() ![]()
Helló Fiúk!
Lett egy 12V-os trafóm, és egyenirányítva 16,3V -ot ad le! A kérdésem még mindig az, hogy emiatt kell-e csökkentenem a feszültséget a TDA2003-nak? A másik bibi (, hogy a C4 és C2 ELKO-im csak 16V-osak ) ezek miatt aggódom. Vagy ezekre nem megy a teljes tápfesz? Próbálgattam az említett 1N4004 -es diódát, de sajnos csak kb.: 0,5V-ot vett le. Nemtom ha 2-őt rakok be párhuzamosan az jó lesz Amper-ügyileg vagy 3 kellene? A LED elég jól leveszi a feszültséget, de gondolom ez meg nem bírja az áramot...? ( Mennyit bír átvinni magán? ) Meg egy 3,3M ohm-os ellenállás vett le 3V körül (ez meg csak 1/4 Wattos). De ezzel meg gondolom megint csak csökken az áram is vagy ez már amúgy is sok?
Meg még azt sem értem, hogy az IC 5-ös lábánál miért van egy 100µF -es Elko, a beültetésin pedig nincs. Javasolt belerakni? (A képek az adatlapjáról valók.)
Az előzőre tudjátok a választ? Kell-e fesz csökkentés? (,ha kell mivel?) És C2-es, C4-es Elko-nak elég-e, hogy csak 16V-osak?
Most raktam össze kipróbálásra a TDA 2003 -at egy előfokkal.
![]() Sajnos pöfög majd folyamatosan perreg a hangszóró!!! Mi lehete a baj??? Annyira egyszerűnek látszik ez a kapcsolás, nem hiszem, hogy elrontottam volna valamit! A kicsatoló kondit kicseréltem egy 2200 µF / 25V-os kondira. Egyedül a 470 µF-es kondi 16V-os..... A táp pedig 2 darab 2200µF / 35V -os Elko és 16,46V egyenfesz. Hangszórók 4 illetve 8 ohm -ossal is perreg. Szerintetek mi a baj???
Rakd össze így ,és nem lesz vele semmi baj. Az 1-es lábat egy 100nf-os kondival esetleg a testre kötheted, de nálam is csak a levegőben lóg. A 470uf-os kondit nagyobbra cserélheted.
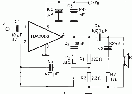
Hihetetlen! A rajzod elég kevés alkatrészt tartalmaz...
Én meg az adatlapján lévő kapcsolást építettem meg. Most már nagyon örülnék ha végre egy végfokom működne, mert eddig még ilyen csoda nem történt
Remélem nálad is beválik. (De miért ne válna
)
Ha a tápod egyenirányítva, pufferelve 16,46V-ot ad le, az még jó! Az IC max 18V-ot tolerál.
Ha mégis csökkenteni kellene a tápot, azt ne diódával, LED-el, vagy ellenállással csináld, hanem használj inkább stabkockát.
Szia Titi! Nos, ha egy kicsit lejjebb olvasol (március 18.), hogy azt ajánlotta TavIR-AVR, hogy ne Stabil IC-ét, mert ( Szépen fűt a 7812-es... Határa 1 vagy 1.5A, így teljesen nem fogod tudni kihajtani a TDA2003-at... A 7812 a terhelőáramokra utánszabályoz így betüskésed(het) a 12Vos ág... )
Akkor most mi van??? Mert az előfok az stab 12V-ról megy, a végfoknak meg a pufferektől adom a 16,5-öt... Vagy Tegyem a végfokot is stab 12V-hoz ??? Még mindig arra lennék kíváncsi, hogy mi okozhatja a perregést? Ebben mégis jártassabbak vagytok.
Hali!
1. Van 15V-os stab is. 2. 15V*1A =15W Menyit is tud leadni a végfok? Szerintem belefér. 3. Az tény, hogy hűteni kell! 4. Nem azt mondtam, hogy ez a legjobb megoldás, csak szerintem jobb mint pl ellenállás! 4.b. Természetesen áteresztőtranyós jobb lenne. 5. HA a táp 18V alatt van, nem kell se stabkocka, se dióda, stb.
Ez olyan 6Watt körül van 4 ohm terheléssel... De van ahol 8-10Wattot is írnak. Amúgy persze 18V alatt van a tápom ... Jó akkor hagyom és nem csökkentgetem.
Ronin!
A rajzodon az ellenállások egy 470 ohm és egy 1 ohm meg ott egy 100n -es kondi?És amivel még mindig nem vagyok tisztában, hogy ha mondjuk 1000µF -esre cserélem a kicsatoló kondit, akkor az elég ha 16V-os (mert ezek a "közepes értékű" Elko-im itthon mind 16V-osak.)
Pontosan így van.
16V-os kondit nyugodtan tehetsz, mivel ott max kb 8V lehet.
Helloka! :wave:
Megépítettem Ronin a rajzod alapján a TDA 2003-as végfokot, a kicsatoló kondi 1000µF-es lett és nekem is a levegőben lógg az 1-es láb. Tehát 16,5V-ot kap és 4ohm-os hangszóróval... Végülis működik, de két bibi van vele, az egyik hogy van egy kicsi alapmorgása. De ami tényleg problémát okoz, szerintem hogy 2 perc alatt erős izzadt szaga áradt. Kettő darab ilyen végfokot szedtem ki egy régi autósrádióból és a képemen látható egy "nyamvadt kis hűtőlemezke" ami kettőt hűtötte. Viszont 2 perc alatt tényleg olyan kegyetlenül felforrósodott az a lapka, hogy alig lehetett megfogni. Megoldást jelent egy jóval nagyobb hűtőborda vagy valami más a bibi, hogy ilyen felizzott szagot áraszt? 8ohm-os hangszóró használatával csökken az IC által termelt hő?
szia
nekem is morgott 1 kicsit, beletettem 1 fém földelt dobozba azóta is műkszik csendesen és szépen. A melegedésre több dolog is lehet 1. megkotlott vmeik kondi(1x nállam is volt ilyen) 2.Túl brutál módon halgatod ![]() 3. kicsi a hűtőborda(sztem ez) pórbálj meg az 1 es lábbal kezdenivmit hátha segít
"nyamvadt kis hűtőlemezke" Igen, csak az a nyamvadt kis hűtőlemezke gondolom még hozzá volt fogatva az autórádió házához, amivel azért rendesen megnő a hűtőfelület. Egyébként igen, nagyobb borda kell, pláne 16.5V-hoz. Azért ne ház méretűt képzelj el.
Alapból melegszik, vagy csak akkor ha terheled is? Előfok nélkül is van alapmorgása? Nekem 21V-os a tápom, ami után van egy 7815-ös stab IC, és azután még van egy szűrőtekercs is.(ennyit meg sem érdemelt ez az IC, de hát volt itthon minden )Az 1-es lábat kösd a testre egy 100nf-os kondival,lehet ez is segít valamit, de a 7815-ös stab IC talán még jobban kellene. Ezt lehet közös hűtőbordára tenni a 2003-assal nyugodtan. A 7815-ös után nekem 4700uf-os kondi van (ezt csak azért írtam ha esetleg teszel elé 7815-öst ki ne felejtsd a kondit) 8ohm-ossal valószínüleg kevésbé melegszik, de a teljesítménye is feleződik.
Így néz ki a tápom. A tekercset nem rajzoltam be, végülis elhagyható.
Bár a 16.5v lehet nem elég a 7815-ösnek.
Hűtés megoldva, így már OK...
7815 nem fog belekerülni, mert nem igazán ajánlják... és azt tudtam is, hogy kb.: min. 2V-tal nagyobb feszből csinál kisebbet egy stab... Meglátjuk meddig bírja. Olyan 10 perc volt a próba. Viszont kicsit furcsa nekem az a rajzodon, hogy épp az 1.-es láb /non inverting/ lógg a levegőbe, (amúgy 100n-el gnd-re került) mikor általában az IC-ék adatlapja szerint pont az lenne a bemeneti láb egy elko-val. Nálad pedig a 2-es láb /inverting/ lett a hangbemenet. Konyhanyelven mi is az invertáló és nem invertáló bemenet között a különbség? /amúgy épp most olvasgatok a dologról.../
Helloka!
Van itthon egy kis gyakorló gitárerősítőm TDA 2003 -al amiben egy totál picike trafó van /41x34x26mm/. Ezért gondoltam, hogy építek ezzel az IC-vel végfokot, csinálok neki előfokot és így összedobok valami hasonlót. A helyzet az, hogy a mostaniba egy sokkal nagyon méretű trafót használtam /55x50x45mm/, mind az eredeti cuccban lévő. A trafókhoz nem értek; az mekkora gond, hogy melegszik a trafóm olyan 25-30 fokra 20 perc használat után? Abszolút nem kéne neki vagy milyen mértékű melegedés számít általánosnak? Kicsit megjárattam, melegszik rendesen a hűtőborda, amúgy kegyetlen hangos az IC, valahonnan kéne is visszavennem a jelből, mert reccsenve szólnak a lágy akkordok. (Torzító pedállal viszont ok)... az alapmorgásom még megvan /, de elfeledtem kipróbálni, hogy a végfok búg vagy az előfok. / Idézet: „mekkora gond, hogy melegszik a trafóm olyan 25-30 fokra 20 perc használat után?” üzemi hőmérséklet, ez normális.
Sziasztok!
Egy sztereo erősítőt építek TDA2003-mal. A gyári kapcs. rajzon a Cx kondi 39nF. Ilyet enm találtam. Na az lenne a kérdésem , hogy 33nF-os vagy 47nF-os kondit tegyek be helyette? Köszi |
Bejelentkezés
Hirdetés |








)
A rajzodon az ellenállások egy 470 ohm és egy 1 ohm meg ott egy 100n -es kondi?

Van itthon egy kis gyakorló gitárerősítőm TDA 2003 -al amiben egy totál picike trafó van /41x34x26mm/. Ezért gondoltam, hogy építek ezzel az IC-vel végfokot, csinálok neki előfokot és így összedobok valami hasonlót. A helyzet az, hogy a mostaniba egy sokkal nagyon méretű





