Fórum témák
» Több friss téma |
Fórum » JLT-02 analóg forrasztóállomás
Én is arra tippeltem, hogy valami idegen feszültség bevezetésétől (hőfok állásban) ment tönkre a műszer. Hogy ekkor mit tesz, az attól függ, mi szakad meg vagy megy zárlatba.
Igen, irányként tippeltem már innen mérni is kellene.
Igen, szétszedtem már a műszert, láttam benne az ellenállásokat, de nem mértem rá. Majd holnap...
Proli: Könnyen meglehet, szoktam kölcsönadni a műszert másnak is, akik körültekintés nélkül -mérés közben is kapcsolgatják.
Tudod, feleséget...műszert sose adunk kölcsön...
Üdvözlet !
Érdeklődnék: tudtok-e olyan "bolondbiztos" kapcsolást ajánlani, ami jó egy Solomon-N (24V 48W) és /vagy Hakko907 (24V50W) működtetésére. [bolondbiztos = lehetőleg minél egyszerűbb élesztéssel és multival beállítható kapcsolást.... természetesen nem egyszerre akarom használni a kettőt, de ugyanarról a XLR kimenetről] Nagyjából végigböngésztem a témát, de nem tudok választani.... ![]() Köszi a segítséget ! Gábor
Igen, a több tucat változatból például EZT.
Szívesen ! ...a lényeg hogy megfelel. No a korban már én is alaposan "benne" vagyok...
Kb 5000ft árban lehet kapni(he-n hirdetések közt is akad néha ) a Rex c 100 höfokszabályzót. 0-400℃ között szabályoz, mutatja mind a mért, mind a beállított értéket egyszerre, javaslom dc kimenetes verziót venni, hogy szilárdtestrelével használható legyen, a beállítás nem nehéz, az alm höfokot kell úgy állítani, hogy pl 40 fok legyen(a beállítotthoz képest) és akkor nem fog feleslegesen ,,riogatni" utána meg az autotune funkciót használva bekalibrálja magát a készülék, ehhez az kell hogy az autotune elindításakor kell a fütöszálra feszt adni, hogy addig ne fütsön, mert az a beállítást elronthatja. Höelem szakadásnál lekapcsolja a kimenetet, megelözve a bajt ezzel.
Üdv mindenkinek,
Egy kis segitséget kérnék megépítettem ezt a hőfokszabályzót. És szeretném ellátni egy kijelzővel erre gondoltam, mit kellene változtatni a szabályzón? A hozzászólás módosítva: Szept 7, 2016
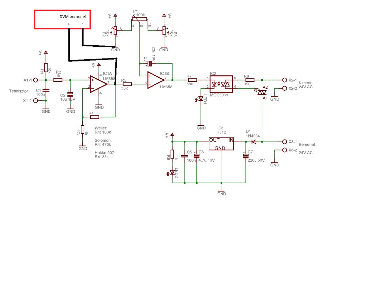
Hello! Rákötöd a műszeráramkör bemenetét az LM358 1-es lábára és már csak kalibrálni kell a műszert.
Kszönöm a gyors választ, ez ügye mutatja a beálított és a valos hőfokot is ?
Hú de láma vagyok hogy mutatná mindkettőt, de megoldható ugye?
Teszel egy átkapcsolót az IC kimenete és a poti közepe közé. És hol ezt, hol azt méred. Vagy megépíted Attila II. kapcsolását.
Csak a bementi fokozat kialakítás között lehet különbség, azt meg egybe tudod vetni a két rajz alapján.
Na ennyire azért nem vagyok ügyes hogy belepiszkájak egy kapcsolásirajzba, én csak ellestem egy két dolgot az elektonika terén különösebben nem értek hozzá.
Akkor építs egy váltókapcsolót a páka és a műszer közé, ahogy írtam. Ezt megtudod tenni?
Ja, és a műszeráramkörnek +-5V szükséges. Mert a pákád áramkörében csak egy +12V van. A hozzászólás módosítva: Szept 7, 2016
Csak sikerül
![]() Van a trafón jó pár leágazás úgy hogy evel se lesz gond. A hozzászólás módosítva: Szept 7, 2016
Sziasztok!
Ez a kapcsolás működik Fahrenheit 28111 pákával ? Sajnos a Fahrenheit 28001 állomással nem működik. Folyton csak fűt....
Hello! Ha meg tudod mondani az érzékelő ellenállását szobahőmérsékleten és mondjuk 300°C-on, akkor megmondható, hogy megfelel-e hozzá. Feltéve hogy Ellenállás érzékelő van benne és nem termoelem.
Sajnos csak annyit tudok hogy szobahőmérsékleten 2 ohm az ellenállása. Illetve ha felfűtöm akkor több mint 20mv DC mérek rajta.
Esetleg ezen információk tudtán tudnál nekem ajánlani egy kapcsolást hozzá ? Esetleg ez?
Gyanús, hogy K-típusú hőelem van benne. Ha igen, akkor az LM358-as, a Vzoole, illetve az Attila86 féle JLT; valamint JLT02 is használható hozzá. Remélem nem mondtam nagy hülyeséget, és helyes a feltételezésem.
Ha feszültséget tudsz rajta mérni felfűtve, akkor nyilván hőelem van benne. Gyakorlatilag bármelyiket használhatod, mert a felsoroltak között nincs érdemi különbség. Ugyan is egyikben sincs hidegpont kompenzáció. De ha csak szabályozni szeretnéd a pákát és nem mérni is a hőmérsékletét, akkor megfelelő így is.
Egyébként az R1 ellenállásnak van itt kulcsszerepe. Ellenállás érzékelőnél biztosítja az érzékelő áramát, hőelemnél meg csak biztonsági funkciót tölt be. Miszerint ha megszakad a hőelem vonala, akkor az olyan, mintha túlfűtene a páka és így mintegy "lekapcsolja". Tehát ugyan úgy benne van, csak más célzattal. A többi része meg ugyan az, csak az erősítés mértékét kel úgy meghatározni, hogy az első fokozat kimenti feszültsége valamilyen értelmes értéket vegyen fel a beállítási tartományba.
Köszönöm a segítséget és neked is Zoli_bácsi.
Üdv mindenkinek
Meg építettem az LM385 forrastópáka szabályzót, és az Attila86 forrasztó álomásának a kijelzőjét, de akárhogy probálom nem tudom bekalibrálni a kijelzőt. Pl: beállítom a kijezőn az alsó hőfokhatárt 250 fokra deha utána ha felyebb tekerem a pákavezérlőt a kijelző hamis értéket mutat 20-30 fokkal eltér. Így kötöttembe a kijelzőt.
Hello! Ha jól értem, akkor ha beállítod, hogy 250fok mellet annyit is mutasson, akkor magasabb hőmérsékleten már mást mutat. De ez nem véletlen..
Ha jól emlékszem a hőérzékelő valami PTC. Ennek ellenállása "valamekkora" a 250fok esetén. De 0fok esetén, viszont nem nulla. Így az a feszültség, amit mérsz a műszerrel, 0fok esetén nem nulla feszültséget adna ki. Így a hőmérséklet/feszültség meredeksége nem egyezik meg a kívánt értékkel. Ha egy pontban kalibrálod a mérést, az alatt vagy felett el fog térni a tényleges értéktől. De még az is pontatlanságot okozhat, ha a hőérzékelő nem lineáris feszültséget ad ki a hőfokváltozásra. Egy lineáris egyenes egyenlete, y=ax+b Ahol az "a" a meredekséget határozza meg, a "b" pedig az eltolási értéket. |
Bejelentkezés
Hirdetés |














