Fórum témák

» Több friss téma
Fórum » Fűtés vezérlés
 
Témaindító: kiviszem, idő: Nov 12, 2005
Lapozás: OK   3 / 6
(#) azxo1 hozzászólása Márc 11, 2015 /
 
Helló Mindenkinek!
Szeretnék egy olyan fűtésvezérlő áramkört összehozni, ami tudja tartani az (pl.) 50 fokos melegvizet egy keverőszelep segítségével. Egész konkrétan a keverőszelep kap egy nullát, valamint van két fázisvezetéke, az egyikre nyit, a másikra zár. Namármost egy olyan kapcsolási rajz kellene, ami megpróbálja 50 fokon tartani a kimenő vizet úgy, hogy ha melegebb a bejövő, akkor zár, ha hidegebb akkor nyit a szelep 1-2 másodpercig.
Ha valaki tud ilyen rajzot, azt megköszönném.
(#) azxo1 hozzászólása Márc 11, 2015 /
 
Ja, igen. És az fontos, hogy egy hőmérsékletérzékelő, és két relékimenet kell.
(#) proli007 válasza azxo1 hozzászólására (») Márc 12, 2015 /
 
Hello! Megrajzoltam, hátha egy analóg megoldás is érdekel. Az impulzus ideje állandó, viszont ismétlődés sűrűsége arányos a beállított és mért eltérés értékével. (Úgy gondoltam erre gondoltál.)
(#) zsozsoX válasza azxo1 hozzászólására (») Márc 12, 2015 /
 
Hali!
Most vagyok túl egy ilyenen AVR-el vezérelve. PC usb-rő lehet vezérelni egyenlőre. Mert akarok hozzá egy kijelzőt-kezelőt is. DS18B20 szenzorokkal. Ha tudok segítek. De vannak nálam prifibbak is itt.
A hozzászólás módosítva: Márc 12, 2015
(#) zoszka válasza azxo1 hozzászólására (») Márc 12, 2015 /
 
Miért akarod elektromosan vezérelni, ha fix értéken akarod tartani. Veszel egy termosztatikus 3utú szelepet és egyszerűen megoldja ezt a problémát. Pontosabb és gyorsabb is mint az elektromos.
(#) zoszka válasza iska17 hozzászólására (») Márc 12, 2015 /
 
Nem lenne egyszerűbb a konvektort megjavíttatni, hogy mondjuk... legyen alaplángja, működjön benne a termosztát, megfelelő teljesítményre legyen állítva.... ?
(#) azxo1 válasza proli007 hozzászólására (») Márc 13, 2015 /
 
Igen, valami ilyesmire gondoltam, viszont jó lenne, ha be lehetne potikkal állítani a kikapcsolási és bekapcsolási hőmérsékleteket. Vagy hiszterézist 1 potival. Gondolom a hőmérsékletet az "SP" potival lehet beállítani. Max 8k hiszterézis elég lenne. Pl. ha beállítom 50 fokra, akkor 46-nál open 50 fokig, 54-nél close 50 fokig. Szóval ha így működik a kapcsolás, akkor jó.
(#) azxo1 válasza zoszka hozzászólására (») Márc 13, 2015 /
 
Nem szeretnék termosztatikus keverőszelepet venni, mert van motoros. Ráadásul 2"-ról beszélünk, ami ugye nem egy olcsó mulatság.
(#) azxo1 válasza zoszka hozzászólására (») Márc 13, 2015 /
 
Nekünk 2 db 280 Kw-os Vaillant kazánunk van, meg 25 napkollektor. Napi 250 (!) m3 a gázfogyasztásunk.
(#) zoszka válasza azxo1 hozzászólására (») Márc 13, 2015 /
 
És mit vársz ettől a kiegészítőtől? Fogyasztás csökkenést? (Csak érdekelne a cél)
Most telepítettem két 525 kW-os kazánsorra szabályzót.eddig 300m3 volt naponta a fogyasztás kollektor nélkül. Most leesett 180m3 körülire.
A hozzászólás módosítva: Márc 13, 2015
(#) azxo1 válasza zoszka hozzászólására (») Márc 13, 2015 /
 
Az a lényeg, hogy van a tetőn egy osztó-gyűjtő, meg a pincében egy uszodai osztó-gyűjtő. A kettő között meg van 4 emelet. A fenti osztóból lejön a forróvíz a lenti gépházba, de csak akkor, ha valamelyik medence kéri a fűtést. Namármost ilyenkor rettenetesen lehűl a víz mindenhol. Az uszoda gépházban most cserélünk hőcserélőket, aminek elég a 45-50 fokos víz. Ha a fenti osztónál szabályzottan leküldök 50 fokot az nem hűti ki a teljes ház vízkészletét.
Nagyjából ennyi.
És igen, fogyasztáscsökkenést várok, ugyanis így alacsonyabb hőmérsékletű vízzel hamarabb, jobb teljesítménnyel tudjuk fűteni a medencéket. Az eddigi hőcserélők (pl) 47 m3 vízre 0,2 m2-es hőcserélő volt beépítve.
Amúgy el vagyunk látva minden jóval, Auromatic 620, Siemens vezérlés, Siemens webszerver távoli vezérléshez, valamint saját építésű szabályzók.
Az első képen látszik, hogy hátulról az utolsó előtti szivattyúnál nincs szabályzó, na oda készül a vezérlés.
A hozzászólás módosítva: Márc 13, 2015
(#) zoszka válasza azxo1 hozzászólására (») Márc 13, 2015 /
 
Értem. Így is kihűti majd, csak valamivel lassabban. A teljesítmény igény ugyanis megmarad csak az elvétel sebessége lesz lassabb kicsit. A kevert köröd 50 fok alatt nem kever, azaz mintha ott se lenne a szelep.
(#) azxo1 válasza zoszka hozzászólására (») Márc 13, 2015 /
 
Igen, tudom. Csináltam már ilyet egy másik körre, de arra volt még szabad hely az Auromatic 620-on. Köszönöm szépen mindenkinek a segítséget. Az áramkör jövőhéten készül.
(#) proli007 válasza azxo1 hozzászólására (») Márc 13, 2015 /
 
Hello! Akkor cseppet más malomban őröltünk. Mert én egy impulzus kimenetű arányos-integrál szabályzót rajzoltam. De neked ezek szerint egy impulzus kimenetű kétállású szabályzóra van szükséged. Ám legyen.. (Mellesleg én szilárdtest relével kapcsolnák, nem relével. Persze ennek célszerűsége kapcsolási számtól is függhet.)
(#) azxo1 válasza proli007 hozzászólására (») Márc 13, 2015 /
 
Helló! Egy eredeti szabályzó fizikailag úgy működik, hogy a szenzortól vett mintavételezés alapján hol az egyik, hol a másik relé kapcsol be, a kimenő hőmérséklet függvényében. Ha túl nagy az eltérés a beállított hőmérséklethez képest, akkor tovább tartja behúzva a megfelelő relét. (legalábbis ezt látni)
Nagyon szépen köszönöm a segítséget!!!
A kapcsolást csak jövőhéten tudom építeni.
(#) proli007 válasza azxo1 hozzászólására (») Márc 13, 2015 /
 
Azt hogy hogyan kell szabályozni, szerintem az leginkább a kívánalomtól, a rendszerállandótól, és a végrehajtótól függ. Impulzus szabályozásnál, vagy a beavatkozási idő változik a szabályozási eltérés szerint vagy az impulzus hossza. Mivel Te azt 1..2sec időre tetted, én az előbbit próbáltam megvalósítani.
Minden estre arányos szabályozásnál, nincs hiszterézis, legfeljebb holt sáv, amin belül már nem avatkozik be a szabályzó, hogy a szabályozási érték közelében "ne lökdösse ide-oda" a végrehajtót..
(#) benko_balazs hozzászólása Márc 13, 2015 / 1
 
PID szabályzót kell építeni, mikrokontrollerrel, az ha jól van beállítva nem "lökdösi ide-oda" a végrehajtót
A hozzászólás módosítva: Márc 13, 2015
(#) Magorh hozzászólása Máj 2, 2016 /
 
Sziasztok!

Olyan problémával szembesültem és kérném a segítségeteket, hogy van egy 15kW, 400V-os fűtőegység.
Ennek szeretném a szabályzását megoldani. Eddig on/off szabályzáson gondolkodtam egy mágneskapcsolón keresztül, de az nem túl hatékony. Inkább valami triacos, vagy SSR-es kapcsolás lenne véleményem szerint a megfelelő, vagy van valami ötletetek? Esetleg kapcsolási rajzotok?

Köszönöm!
(#) proli007 válasza Magorh hozzászólására (») Máj 3, 2016 /
 
Hello! Gondolom 3 fázisú is, nem csak 400V-os. Ha a "triac" alatt a fázishasításos vezérlést érted, azt én elvetném. Mert rengeteg zavart termelne. Inkább az SSR relé (ugyan abban is triac van), mert az nullpontnál kapcsol, ami kíméletesebb. Gondlom kapcsolási rajz ahhoz nem kell, de hűtés a relének igen..
(#) Magorh válasza proli007 hozzászólására (») Máj 3, 2016 /
 
Igen, 3 fázisú. Jelen esetben SSR-t használok, amit természetesen hűtök szekrény ventilátorral.
A kérdés inkább a szabályzásra vonatkozna. On/off-os szabályzást célszerű használni, azaz elérem a hőmérsékletet kikapcsolom, lecsökkent a hőmérséklet, vissza. (Mondjuk 2-fokos hiszterézissel.) Vagy valamilyen pulzáló szabályzást?

Köszi.
(#) proli007 válasza Magorh hozzászólására (») Máj 4, 2016 /
 
Néha lehet itt az apróban kapni kedvező árú digitális szabályzót aminek PID funkciója is van. De egyébként azt nem írtad meg, mekkora hőfoktartományban állítanád/álltanád a dolgot.
(#) Magorh válasza proli007 hozzászólására (») Máj 4, 2016 /
 
Állandó 25°C-on kellene tartani a befújt hőmérsékletet. Nyilván ez nyáron nem feltétlen tartható.
Csatorna hőmérsékletet mérnék....
(#) proli007 válasza Magorh hozzászólására (») Máj 4, 2016 /
 
Ha ezt a hőmérsékletet kell tartani, én a helyedben ezzel a termosztáttal oldanám meg. Ez öntanuló Fuzzy logikás. Mert a szabályozás általában nem egyszerű dolog, holtidő és mindenféle termikus időállandó keseríti meg az ember életét. Ez pedig felismeri ezeket a paramétereket és idővel hozzá igazítja a szabályozást.
A hozzászólás módosítva: Máj 4, 2016
(#) proli007 válasza proli007 hozzászólására (») Máj 5, 2016 /
 
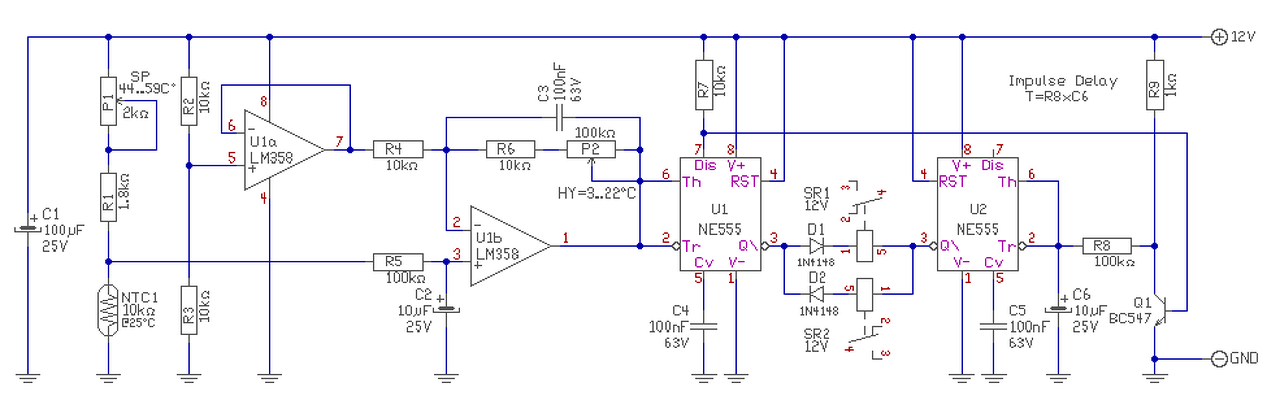
Ha cél sz volt, hogy még is magad szeretnéd elkészíteni a szabályzót és ez is megfelel, rajzoltam egyet. Ez is kétállású szabályzó, de impulzusok hosszát változtatja a szabályozási eltéréssel arányosan, ha már kicsi az eltérés. Vagy is ez egy impulzus vezérelt arányos szabályzó.
Az érzékelő egy mezei 10kohm-os NTC. Azt kell megfelelő helyre elhelyezni. De természetesen ezzel kísérletezni kell. Kimenetére rákötheted az SSR-t, akár párhuzamosan, akár sorba. Az SSR bekapcsolt állapotát egy zöld Led jelzi, egy piros pedig, ha a mérőkör hurok megszakadna. Akkor letiltja a működést, mert ebben az esetben állandóan fűtene a fűtőtest. Az R2 értékét esetleg változtatni kell, ha az NTC között eltérés van, vagy más hőmérséklet tartományt szeretnél beállítani. Az R7 értékével, az arányos szabályozási tartományt lehet beállítani.
A hozzászólás módosítva: Máj 5, 2016
(#) Magorh válasza proli007 hozzászólására (») Máj 5, 2016 /
 
Tökéletes, köszönöm!
(#) cartmen hozzászólása Okt 31, 2016 /
 
Fűtési rendszeremben szükségem van arra, hogy tároló üzemmódra tudjam kapcsolni. Azaz azt szeretném elérni, hogy egy keringető szivattyú csak akkor induljon el, ha a víz megfelelő hőmérsékletű (jelen példában 50°C) és álljon le amikor a közeg 30°C-ra hűl. Mellékelek egy képet amelyen le van rajzolva az elképzelés. Segítséget kérnék abban, hogy az ötletem működő képes-e, avagy sem. A kapcsolásban egy ELCO relé látható (VS 116B/230), két csőtermosztát és egy keringető szivattyú. Az elképzelésem a következő: A "csőtermosztát 1" 50°C felett kapcsol és a relé behúz, a keringető szivattyú működésbe lép. A "csőtermosztát 2" behúzva tartja a relét amíg a hőmérséklet 30°C felett van. Nincs sok tapasztalatom relés kapcsolásokkal kapcsolatban. Minden észrevételt / tanácsot köszönök szépen előre is!
(#) BRinyo hozzászólása Okt 31, 2016 / 1
 
Én egy digitális hőfokszabályzót és szilárdtestrelét használnék ehhez. Még talán olcsóbban is kijönne, ha nem áll rendelkezésre semmi ebből az áramkörből...
(#) niedziela válasza cartmen hozzászólására (») Okt 31, 2016 / 1
 
Szia !

Rajzodon nem igazodtam el, de jó amit gondolsz.
csőtermosztát 1 indítja a relét, csőtermosztát 2 a relé öntartása.
(#) cartmen válasza BRinyo hozzászólására (») Okt 31, 2016 /
 
Köszi! Esetleg egy típust tudnál ajánlani szilárdtest reléből? (Max 60W-ot vesz fel a keringető szivattyú).
(#) cartmen válasza niedziela hozzászólására (») Okt 31, 2016 /
 
Igen erről van szó köszi! A rajz nem egy Rembrandt ezt elismerem...
Következő: »»   3 / 6
Bejelentkezés

Belépés

Hirdetés
XDT.hu
Az oldalon sütiket használunk a helyes működéshez. Bővebb információt az adatvédelmi szabályzatban olvashatsz. Megértettem