Fórum témák

» Több friss téma
Fórum » TDA 1514 erősítő
Lapozás: OK   3 / 4
(#) Hutinyo válasza Szabi1 hozzászólására (») Márc 13, 2012 /
 
az ic -t szigetelten kel la hűtőbordára tenni mert negaítív tápon van a háza. lehet hogy az kelti a zajt hogy nincs elszigetelve..é na helyedben elszigetelném tőle.
(#) bikau hozzászólása Szept 20, 2012 /
 
Sziasztok , azt szeretném kérdezni hogy hogy a 1514 és a 1514A között van e lényegi különbség mert van egy A-s az tökéletesen müködik a sima az meg sajna nem pedig ugyan azzal az áramkörrel probáltam ....
(#) Szabi1 válasza bikau hozzászólására (») Ápr 29, 2016 /
 
Akkor az IC kuka, lényegében gyártástechnológiai különbség van a két IC között, lábkiosztás ugyanaz.
(#) Toth Attila hozzászólása Nov 26, 2016 /
 
Sziasztok!
Szeretnék építeni egy sztereó végfokot melyben tda1514-es ic lenne. Kicsit elakadtam a rajzokat illetőleg mivel 4-5 féle rajz is kering az interneten. A lehető legjobb megoldást szeretném elkészíteni. Mellékelek néhány sematikus képet. Abban szeretnék segítséget kapni, hogy melyik verziót válasszam. Azon a képen amelyiken piros alkatrészek is vannak az lenne az általam összelegózott végső megoldás. Kérdésem: jó lesz e így, vagy feleslegesek a plusz beépített piros alkatrészek?
(#) Szabi1 válasza Toth Attila hozzászólására (») Nov 28, 2016 /
 
Szia! Rendelkezel valami hangsugárzóval amihez szeretnél erősítőt készíteni? Az első kép az egy TV erősítőjének kapcsolási rajza, úgy rémlik én posztoltam ide, ki volt próbálva szép hangja van. A másik kettővel is működne elvileg, semmilyen módosítás nélkül. Érdemes a hangsugárzó impedanciájához tápfeszültséget választani, hogy a legnagyobb teljesítményt ki tudjuk szedni úgy hogy még ne kapcsoljon be az IC SOAR védelme.
(#) Toth Attila válasza Szabi1 hozzászólására (») Nov 28, 2016 /
 
Szia! Köszönöm a Válaszod!
Bármilyen infót és tanácsot elfogadok a tda1514-el kapcsolatban. Természetesen rendelkezem hangsugárzóval több félével is, mindegyik 8 ohmos. Egy komplett erősítőt szeretnék építeni csupán hobbi célból. Az előerősítő és a hangszínszabályzó Alkotó által megtervezett ne5532+lm1036 lenne. A tápfeszültségem pufferelve +/-22 volt körül lenne (ekkora trafó áll rendelkezésre). Nem igazán akarok a wattokkal foglalkozni túlzottan, de amit lehet hozzunk ki belőle. Első körben tda7294-el akartam de aztán találtam itthon bontott tv-ből tda1514-et. Gondoltam első komolyabb erősítő építéshez ez is jó lesz.
Ezek szerint az általad elkészített kapcsolás, teljesen a gyári TV rajz alapján készült? Az általam feltett rajz amin piros alkatrészek vannak részben hasonlítanak a TV-és kapcsoláshoz. Csak azt nem tudom mit befolyásolnának ezek a plusz piros, általam berajzolt alkatrészek az eredeti kapcsolási rajzhoz képest. Vagy egész egyszerűen ne keverjem össze a háromféle kapcsolási rajzot.
(#) Szabi1 válasza Toth Attila hozzászólására (») Nov 29, 2016 /
 
Szia! Hogyha a TV-nek működött az erősítő része, akkor csak egyszerűen keresd meg azokat a forrasztási pontokat a panelen ahol van a kimenet, bemenet, föld, és tápvezetékek. A tápvezetékeket érdemes megfigyelni, hogy nem táplálkozik-e más is róla. Figyelj arra, hogy lehetőleg csillagpontosan vezesd a GND-t. (Nem hidalt végfokozat esetén a negatív hangsugárzó kimenet vezetéket csatlakoztasd a pufferkondik közös GND pontjára és így tovább, jelvezeték védőföld köpenyét lehetőleg ne bontsd meg nagyon hoszúra, hogy védőföld nélkül több cm-ren ne vezetsd a jelt.) Ha ezeket betartod, elviekben szépen gerjedés mentesen kellene menjen. Érdemes még megnézni az erősítő panelen, hogy van-e a hangsugárzóvédelmi mechanizmus. Ha bármilyen értéket is képvisel a hangsugárzód, és ez hiányzik, akkor nem árt építeni egyet, mert ha az erősítő meghibásodik nem fogja elküldeni a hangszóróid az örök vadászmezőkre, hanem leválasztja őket.
A hozzászólás módosítva: Nov 29, 2016
(#) Toth Attila válasza Szabi1 hozzászólására (») Nov 29, 2016 /
 
Szia!
Köszönöm segítő szándékod és ötletedet! Sajnos az eredeti TV-panelről évekkel ezelőtt kivettem a végfok ic-ket, és a körülötte lévő alkatrészeket is felhasználtam egyéb más kapcsolásokhoz. Az építendő erősítő belső elrendezése sem lenne igazán alkalmas Tv-és panelhez. Szeretnék két különálló panelt készíteni a két tda1514-nek. Még mindig az a kérdés: melyik rajz alapján kezdjem el a nyák tervezést, és kell-e azt kiegészíteni egyéb alkatrészekkel a jobb végeredmény érdekében? Hangszóróvédelmet mindenképpen teszek bele, anélkül kipróbálni sem merném a kapcsolást.
(#) Szabi1 válasza Toth Attila hozzászólására (») Nov 30, 2016 /
 
Tessék: Bővebben: Link ezen az oldalon találsz kész nyáktervel együtt kapcsolási rajzot, nem kell kiegészíteni semmivel.
(#) Toth Attila válasza Szabi1 hozzászólására (») Dec 1, 2016 /
 
Szia!
Köszönöm az instrukciókat és a linket is. Hasonló nyákterveket találtam én is. Amint elkészül, beszámolok majd a fejleményekről.
(#) Toth Attila hozzászólása Dec 6, 2016 /
 
Sziasztok!
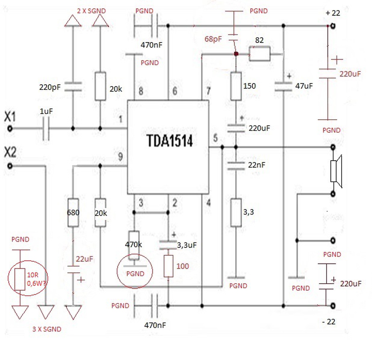
Újabb módosításokra van szükség a tda1514-el tervezett kapcsolással kapcsolatban, melyre Reloop kolléga hívta fel a figyelmemet. Csatolok egy újabb rajzot amelyen bejelöltem az általam kinevezett SGND és PGND pontokat.
A kérdésem az lenne: jó lesz-e így, és a piros karikás elemek is megfelelnek-e?
(#) reloop válasza Toth Attila hozzászólására (») Dec 6, 2016 /
 
Szia! Helyesen csoportosítottad a földpontokat. A 3-as lábhoz kapcsolódó 470k ellenálláson oly kevés áram folyik, hogy akár a jelföldről is kaphat testet, ha ez a nyomtatott áramkör kialakítását kényelmesebbé teszi.
(#) Toth Attila válasza reloop hozzászólására (») Dec 7, 2016 /
 
Szia! Köszönöm, hogy ránéztél! Ennek megfelelően fogom alakítani a nyáktervet.
(#) Toth Attila válasza reloop hozzászólására (») Dec 7, 2016 /
 
Szia! Átalakítottam a nyáktervet, így jó lenne?
(#) reloop válasza Toth Attila hozzászólására (») Dec 10, 2016 /
 
Szépen alakul a terv, a test vezetése azonban tökéletesítésre szorul.
A táp felől érkező test előbb találkozzon a 220µF és a 470nF szűrőkkel, utána ágaztatnám el a a jel és a teljesítményföld irányába. A szűrés árama által a testvezetőn ejtett feszültség jelenleg elég bizonytalan állapotot eredményez.
(#) Toth Attila válasza reloop hozzászólására (») Dec 10, 2016 /
 
Szia! Köszönöm az újabb észrevételt, teljesen igazad van. Újra átalakítottam, remélem így már véglegesnek mondható.
(#) reloop válasza Toth Attila hozzászólására (») Dec 10, 2016 /
 
Pontos
(#) Toth Attila válasza reloop hozzászólására (») Dec 10, 2016 /
 
Szuper! Ahogy tudom vasalom, maratom, forrasztom és próba élesztés! Jelzek majd, köszönöm az eddigi segítséget!
Készülget már az előerősítő és hangszínszabályzó is, ne5532+lm1036. A táp vezetékkeléssel (előerősítő - végfok- hangszóróvédelem) biztos, hogy lesz még kérdésem. De csak szép sorjában....
(#) reloop válasza Toth Attila hozzászólására (») Dec 10, 2016 /
 
Ezekből a pontokból szemezd ki a nálad is megvalósíthatóakat.
(#) Toth Attila válasza reloop hozzászólására (») Dec 10, 2016 /
 
Nagyon jó útmutató az élesztésekhez!
(#) Toth Attila hozzászólása Dec 18, 2016 /
 
Sziasztok!
Épülget az erősítő és a hangszínszabályzó is. Lassan jöhet a próba élesztés.
(#) Toth Attila válasza reloop hozzászólására (») Dec 20, 2016 /
 
Szia!
Sajnos problémáim akadtak a végfok panel élesztéssel. Mellékelek pár képet is, hátha találsz valami hibát. Táp alá helyeztem egy panelt, mindezt dupla labortápról tettem +,- 15volt 200mA áramkorláttal. Mindkét táp oldalon zárlat van, mindkét panelen. Arra gondolok, hogy a bontott tda1514-es ic-ék rosszak, bár kicsit furcsa. Ohm mérővel mérve gnd-hez képest 15,20 ohm ellenállást mérek a táp csatlakozóknál. Mi az amit ellenőriznem kellene még?
(#) reloop válasza Toth Attila hozzászólására (») Dec 20, 2016 /
 
Szia! Le van véve a hűtőbordáról? Vedd ki az IC 8-as lábhoz tartozó GND átkötést? Változik-e a táp és a GND közötti ellenállás? Egyelőre ne helyezd áram alá!
A hozzászólás módosítva: Dec 20, 2016
(#) Toth Attila válasza reloop hozzászólására (») Dec 20, 2016 /
 
Szia! Valóban levettem a bordáról, köszönöm a tanácsodat nekem ez nem jutott eszembe. Gondolom így külön mérhetem az ic-ét, és az elötte lévő áramkört. Holnap tudom mérni, feljöttem már a műhelyből, hideg van. Jelzek majd. Üdv.
(#) Toth Attila válasza reloop hozzászólására (») Dec 21, 2016 /
 
Szia! Átvágtam az átkötést. A kondenzátor csoportnál a GND-hez képest +,- nem mérhető ellenállás. Mértem mind a két ic-t GND-hez képest.

8-1=nem mérhető.....8-1=nem mérhető
8-2,3= 5ohm......8-2,3,4,5,6,7=0,724 (dióda)
8-4=9ohm.....8-9=nem mérhető
8-5=10ohm.....4-6=23ohm
8-6=24ohm
8-7=25ohm
8-9=22kohm
4-6=20ohm

Nem sok reményem van......az ic-kell kapcsolatban.
A hozzászólás módosítva: Dec 21, 2016
(#) reloop válasza Toth Attila hozzászólására (») Dec 21, 2016 /
 
Valóban hibásnak néz ki.
(#) Toth Attila válasza reloop hozzászólására (») Dec 21, 2016 /
 
Akkor nincs más hátra mint az általad publikált E-2-es panel elkészítése tda7294-el. Köszönöm, hogy ránéztél! Kicsit sajnálom az időt amit erre a panelre fordítottam, de legalább tanultam ismét egy kicsit.
A hozzászólás módosítva: Dec 21, 2016
(#) reloop válasza Toth Attila hozzászólására (») Dec 21, 2016 /
 
Nem tértünk ki rá külön, ezért felhívom két szabályra a figyelmedet. Az IC-t hűtőbordára szerelve forrasztjuk. Mikor az erősítőt a tápra kötjük, a pufferek legyenek kisütött állapotban.
(#) Toth Attila válasza reloop hozzászólására (») Dec 21, 2016 /
 
Rendben!
(#) Toth Attila válasza reloop hozzászólására (») Feb 11, 2017 /
 
Szia!
Sikerült szereznem bontott TV-panelt, melyben tda1514a IC-k csücsültek. Gondos ki és beforrasztás, majd óvatos élesztés. Mindkét panelem működik ahogy kell .
Így már folytatom az erősítő további építését. Biztos hogy lesz még egyéb kérdésem majd.
Üdv.
Következő: »»   3 / 4
Bejelentkezés

Belépés

Hirdetés
XDT.hu
Az oldalon sütiket használunk a helyes működéshez. Bővebb információt az adatvédelmi szabályzatban olvashatsz. Megértettem