Fórum témák
» Több friss téma |
az ic -t szigetelten kel la hűtőbordára tenni mert negaítív tápon van a háza. lehet hogy az kelti a zajt hogy nincs elszigetelve..é na helyedben elszigetelném tőle.
Sziasztok , azt szeretném kérdezni hogy hogy a 1514 és a 1514A között van e lényegi különbség mert van egy A-s az tökéletesen müködik a sima az meg sajna nem pedig ugyan azzal az áramkörrel probáltam ....
Akkor az IC kuka, lényegében gyártástechnológiai különbség van a két IC között, lábkiosztás ugyanaz.
Sziasztok!
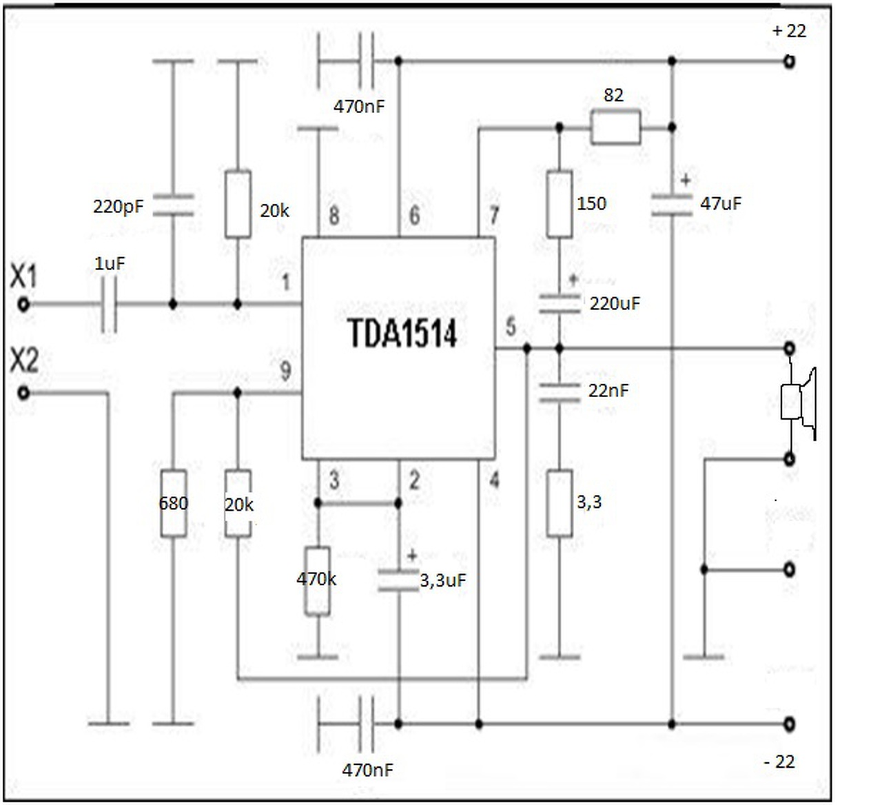
Szeretnék építeni egy sztereó végfokot melyben tda1514-es ic lenne. Kicsit elakadtam a rajzokat illetőleg mivel 4-5 féle rajz is kering az interneten. A lehető legjobb megoldást szeretném elkészíteni. Mellékelek néhány sematikus képet. Abban szeretnék segítséget kapni, hogy melyik verziót válasszam. Azon a képen amelyiken piros alkatrészek is vannak az lenne az általam összelegózott végső megoldás. Kérdésem: jó lesz e így, vagy feleslegesek a plusz beépített piros alkatrészek?
Szia! Rendelkezel valami hangsugárzóval amihez szeretnél erősítőt készíteni? Az első kép az egy TV erősítőjének kapcsolási rajza, úgy rémlik én posztoltam ide, ki volt próbálva szép hangja van. A másik kettővel is működne elvileg, semmilyen módosítás nélkül. Érdemes a hangsugárzó impedanciájához tápfeszültséget választani, hogy a legnagyobb teljesítményt ki tudjuk szedni úgy hogy még ne kapcsoljon be az IC SOAR védelme.
Szia! Köszönöm a Válaszod!
Bármilyen infót és tanácsot elfogadok a tda1514-el kapcsolatban. Természetesen rendelkezem hangsugárzóval több félével is, mindegyik 8 ohmos. Egy komplett erősítőt szeretnék építeni csupán hobbi célból. Az előerősítő és a hangszínszabályzó Alkotó által megtervezett ne5532+lm1036 lenne. A tápfeszültségem pufferelve +/-22 volt körül lenne (ekkora trafó áll rendelkezésre). Nem igazán akarok a wattokkal foglalkozni túlzottan, de amit lehet hozzunk ki belőle. Első körben tda7294-el akartam de aztán találtam itthon bontott tv-ből tda1514-et. Gondoltam első komolyabb erősítő építéshez ez is jó lesz. Ezek szerint az általad elkészített kapcsolás, teljesen a gyári TV rajz alapján készült? Az általam feltett rajz amin piros alkatrészek vannak részben hasonlítanak a TV-és kapcsoláshoz. Csak azt nem tudom mit befolyásolnának ezek a plusz piros, általam berajzolt alkatrészek az eredeti kapcsolási rajzhoz képest. Vagy egész egyszerűen ne keverjem össze a háromféle kapcsolási rajzot.
Szia! Hogyha a TV-nek működött az erősítő része, akkor csak egyszerűen keresd meg azokat a forrasztási pontokat a panelen ahol van a kimenet, bemenet, föld, és tápvezetékek. A tápvezetékeket érdemes megfigyelni, hogy nem táplálkozik-e más is róla. Figyelj arra, hogy lehetőleg csillagpontosan vezesd a GND-t. (Nem hidalt végfokozat esetén a negatív hangsugárzó kimenet vezetéket csatlakoztasd a pufferkondik közös GND pontjára és így tovább, jelvezeték védőföld köpenyét lehetőleg ne bontsd meg nagyon hoszúra, hogy védőföld nélkül több cm-ren ne vezetsd a jelt.) Ha ezeket betartod, elviekben szépen gerjedés mentesen kellene menjen. Érdemes még megnézni az erősítő panelen, hogy van-e a hangsugárzóvédelmi mechanizmus. Ha bármilyen értéket is képvisel a hangsugárzód, és ez hiányzik, akkor nem árt építeni egyet, mert ha az erősítő meghibásodik nem fogja elküldeni a hangszóróid az örök vadászmezőkre, hanem leválasztja őket.
A hozzászólás módosítva: Nov 29, 2016
Szia!
Köszönöm segítő szándékod és ötletedet! Sajnos az eredeti TV-panelről évekkel ezelőtt kivettem a végfok ic-ket, és a körülötte lévő alkatrészeket is felhasználtam egyéb más kapcsolásokhoz. Az építendő erősítő belső elrendezése sem lenne igazán alkalmas Tv-és panelhez. Szeretnék két különálló panelt készíteni a két tda1514-nek. Még mindig az a kérdés: melyik rajz alapján kezdjem el a nyák tervezést, és kell-e azt kiegészíteni egyéb alkatrészekkel a jobb végeredmény érdekében? Hangszóróvédelmet mindenképpen teszek bele, anélkül kipróbálni sem merném a kapcsolást.
Tessék: Bővebben: Link ezen az oldalon találsz kész nyáktervel együtt kapcsolási rajzot, nem kell kiegészíteni semmivel.
Szia!
Köszönöm az instrukciókat és a linket is. Hasonló nyákterveket találtam én is. Amint elkészül, beszámolok majd a fejleményekről.
Sziasztok!
Újabb módosításokra van szükség a tda1514-el tervezett kapcsolással kapcsolatban, melyre Reloop kolléga hívta fel a figyelmemet. Csatolok egy újabb rajzot amelyen bejelöltem az általam kinevezett SGND és PGND pontokat. A kérdésem az lenne: jó lesz-e így, és a piros karikás elemek is megfelelnek-e?
Szia! Helyesen csoportosítottad a földpontokat. A 3-as lábhoz kapcsolódó 470k ellenálláson oly kevés áram folyik, hogy akár a jelföldről is kaphat testet, ha ez a nyomtatott áramkör kialakítását kényelmesebbé teszi.
Szia! Köszönöm, hogy ránéztél! Ennek megfelelően fogom alakítani a nyáktervet.
Szia! Átalakítottam a nyáktervet, így jó lenne?
Szépen alakul a terv, a test vezetése azonban tökéletesítésre szorul.
A táp felől érkező test előbb találkozzon a 220µF és a 470nF szűrőkkel, utána ágaztatnám el a a jel és a teljesítményföld irányába. A szűrés árama által a testvezetőn ejtett feszültség jelenleg elég bizonytalan állapotot eredményez.
Szia! Köszönöm az újabb észrevételt, teljesen igazad van. Újra átalakítottam, remélem így már véglegesnek mondható.
Pontos
Szuper! Ahogy tudom vasalom, maratom, forrasztom és próba élesztés! Jelzek majd, köszönöm az eddigi segítséget!
Készülget már az előerősítő és hangszínszabályzó is, ne5532+lm1036. A táp vezetékkeléssel (előerősítő - végfok- hangszóróvédelem) biztos, hogy lesz még kérdésem. De csak szép sorjában....
Ezekből a pontokból szemezd ki a nálad is megvalósíthatóakat.
Nagyon jó útmutató az élesztésekhez!
Sziasztok!
Épülget az erősítő és a hangszínszabályzó is. Lassan jöhet a próba élesztés.
Szia!
Sajnos problémáim akadtak a végfok panel élesztéssel. Mellékelek pár képet is, hátha találsz valami hibát. Táp alá helyeztem egy panelt, mindezt dupla labortápról tettem +,- 15volt 200mA áramkorláttal. Mindkét táp oldalon zárlat van, mindkét panelen. Arra gondolok, hogy a bontott tda1514-es ic-ék rosszak, bár kicsit furcsa. Ohm mérővel mérve gnd-hez képest 15,20 ohm ellenállást mérek a táp csatlakozóknál. Mi az amit ellenőriznem kellene még?
Szia! Le van véve a hűtőbordáról? Vedd ki az IC 8-as lábhoz tartozó GND átkötést? Változik-e a táp és a GND közötti ellenállás? Egyelőre ne helyezd áram alá!
A hozzászólás módosítva: Dec 20, 2016
Szia! Valóban levettem a bordáról, köszönöm a tanácsodat nekem ez nem jutott eszembe. Gondolom így külön mérhetem az ic-ét, és az elötte lévő áramkört. Holnap tudom mérni, feljöttem már a műhelyből, hideg van. Jelzek majd. Üdv.
Szia! Átvágtam az átkötést. A kondenzátor csoportnál a GND-hez képest +,- nem mérhető ellenállás. Mértem mind a két ic-t GND-hez képest.
8-1=nem mérhető.....8-1=nem mérhető 8-2,3= 5ohm......8-2,3,4,5,6,7=0,724 (dióda) 8-4=9ohm.....8-9=nem mérhető 8-5=10ohm.....4-6=23ohm 8-6=24ohm 8-7=25ohm 8-9=22kohm 4-6=20ohm Nem sok reményem van......az ic-kell kapcsolatban. A hozzászólás módosítva: Dec 21, 2016
Valóban hibásnak néz ki.
Akkor nincs más hátra mint az általad publikált E-2-es panel elkészítése tda7294-el. Köszönöm, hogy ránéztél! Kicsit sajnálom az időt amit erre a panelre fordítottam, de legalább tanultam ismét egy kicsit.
A hozzászólás módosítva: Dec 21, 2016
Nem tértünk ki rá külön, ezért felhívom két szabályra a figyelmedet. Az IC-t hűtőbordára szerelve forrasztjuk. Mikor az erősítőt a tápra kötjük, a pufferek legyenek kisütött állapotban.
Rendben!
Szia!
Sikerült szereznem bontott TV-panelt, melyben tda1514a IC-k csücsültek. Gondos ki és beforrasztás, majd óvatos élesztés. Mindkét panelem működik ahogy kell .Így már folytatom az erősítő további építését. Biztos hogy lesz még egyéb kérdésem majd. Üdv. |
Bejelentkezés
Hirdetés |
















.




