Fórum témák
» Több friss téma |
Fórum » NYÁK terv ellenőrzése
Annak aztán rengeteg értelme lenne.. Hiszen ha a relék tápját veszed el, attól a bázisáram még folyni fog. Valamint ha kikapcsolod a tápot, akkor az 5V "magától" is megszűnik. Azt meg nem gondolnám, hogy a négy bázist szeretnéd relével lekapcsolni..
![]() Nem egyszerűbb a sima tranyók helyett csak betenni a négy Fet-et?
De igen. Jogos a gondolatod. Akkor még jó hogy nem gyártottam le. Át tervezem az egészet.
Üdv!
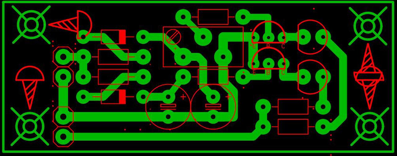
Most volt időm átnézni és a javaslatod alapján átszerkesztettem, remélem így már jó lesz és még annyit kérdeznék, hogy vasaláshoz kell-e tükröznöm nyomtatáshoz vagy sem? Köszi előre is!
Heló. A 4538-as ic 11-es 13-as lába nincs bekötve ha minden igaz.
Valóban, kijavítottam, azon kívül más egyéb és a nyomtatás mikéntje érdekelne még.
Hello!
- Nem csak hogy nincs összekötve 11-13, nincs is a tápra kötve. (piros) - Ezen felül a bementi pontok méretét kicsinek látom, mint ahogy a GND-pont vezetősávját is ami a tranyók emitteréhez vezet. Mert ott tetemes áramok fognak folyni. (piros) - A diódák mérete kicsi. Meg kell nézni a valóságban mekkorák, mert nem lehet majd beültetni. Mint ahogy a C6 mérete is kicsi lesz, úgy látom. - A nagyfeszültségű pontok egymáshoz képesti távolsága ia ellenőrizendő. Itt a trafón, 400V-os impulzusok lesznek. Ha közel vannak a pontok, "át fognak nézni egymáshoz". Egyszóval nyákot tervezni az alkatrészek méretének ismerete nélkül, elég nehéz.. A hozzászólás módosítva: Márc 5, 2017
Üdv!
Nos a pontokat azokat mindenképp megnövelem a gnd-vel egyetemben viszont nekem a mellékletben látható kondenzátor típusom van(C6), ez jó lesz bele vagy inkább szerezzek fóliakondit megfelelő feszültségben?A diódákat valóban mérés után fogom véglegesen behúzni, bár a datasheet-ben levő adatokkal számoltam de a mérés a tuti, köszönöm a rám pazarolt időt
Üdv!
Most kezdtem el tanulgatni az Eagle nevű programot. Az az első nyákom amit megterveztem vele. Ránéznétek, hogy minden rendben van-e? Előre is köszönöm!
Szia!
Kezdésnek nem rossz, de azért néhány dolgon pl. vonalvezetéseken lehetne változtatni. Az eagle fájlt esetleg fel tudnád tölteni, hogy ki tudjuk javítani a hibákat? A hozzászólás módosítva: Márc 5, 2017
Sajnos az én 5.6 verzióm nem nyitja meg a fájlt.
De annyi észrevételem van ,hogy ahogy te csináltad a piros színnel az top layert a panel felső részét jelenti. Szerintem neked kékkel ( bottom layer) kellett volna, hiszen nem használsz SMD alkatrészt és átkötést sem. A hozzászólás módosítva: Márc 5, 2017
Szia! Gondold át hogyan lesznek a tranzisztorok a hűtőbordához fogatva!
Ki lesz vezetékezve!
@sany Ez szeritem egyoldalas nyákoknál nemprobléma.
A tranzisztorláb vezetékes toldása nem túl szerencsés, ha lehet kerüld el!
Ha mégis erre kényszerülsz, akkor viszont értelmetlen a TO-3 tok rajzolata a NYÁK-on.
Hello! Elvileg jónak kell lenni ennek a kondinak. De akkor nem kell ide a sarokba kipasszírozni, a GND bevezetése felett van hely. A diódákat ha jól láttam 3 raszterre tervezted. Oda még az 1N400x típust is nehéz beültetni, az 1N5408 meg sokkal testesebb dióda. Zénered meg nem tudom milyened van. Csak szólni akartam, hogy utána kell járni a méreteknek.
Mert egy gyújtásnak stabilnak és párabiztosnak kell lenni. Első számú dolog a jó szigetelés.
Üdv!
Ismét lenne egy kérésem! Terveztem egy végfokokhoz való signal illetve clipp kijelzést. Ránéznétek a nyákra, hogy minden jó-e? Előre is köszönöm! @reloop Időközben úgy döntöttem, hogy inkább Alkotó paneltervét használom!
Hello! Ha az alsó 1k lábait megfordítod, nem kel balettezni a GND vonallal. Amit egyébként illik megvastagítani. A bemenetnek is tehetsz GND forrpontot, mert könnyebb bekötni a jelet, ha az erősítő és a kijelző tápja nem lenne GND-né közös. (A tarnyó bekötése megfelelő, csak a választott szimbólumnál a C-E jelölés fel van cserélve.)
Szia!
Vezetők nagyon közel vannak egymáshoz, felesleges a led lába között elvinni a vezetőt... Én így csinálnám. Lásd kép. A hozzászólás módosítva: Márc 7, 2017
Köszönöm szépen mindkettőtöknek!
Sziasztok!
Kedvet kaptam egy tranzisztoros erősítőhöz, és meg is van a kiszemeltem: Elkészítettem a NYÁK tervet is, remélem jó lett. Pozíciószám nincs a kapcsolási rajzon sajnos. Megnéznétek? Előre is köszi.
Szia! Ha a mellékelt tervet másoltad át, akkor minden bizonnyal rendben lesz.
Igen, azt másoltam át, de a gyári panelterven a két tranzisztor emitter ellenállásai nem 68R hanem 0,68R értékűek. A kapcsolási rajzon 0,33R/5W volt feétüntetve, ezért módosítottam a nyákon szereplő értékre, 2x0,68R/2W-ra.
Az emitter-ellenállás felirata nem 68R, hanem R68, helyes az érték, csak lehet szokatlan számodra ez a jelölés.
Értem a jelölést, de az akkor 68Ohm lenne, aminek az eredője 33Ohm körüli. Az eredeti kapcsolási rajzon ugye a 0,33R van feltüntetve.
A hozzászólás módosítva: Márc 10, 2017
Pedig jól írta reloop. Az R68 0,68Ohm-ot jelent.
A nyákterveden szereplő 4,7R-t inkább 4R7 formában kellene írni. Úgy mint ahogy a gyári panelen is látható. A hozzászólás módosítva: Márc 10, 2017
Közben utána olvastam, előszeretettel lehagyják a nullát az R előtt. Elnézést a tévedésért.
Sziasztok!
Érdekes hibával szembesültem. A héten terveztem egy szintillesztő áramkört ILI9341 SPI kijelzőhöz. 74HC4050-es IC van rajta, meg egy 3,3V-os stabilizátor. Két oldalas nyák lett, bár egy oldalas is lehetett volna, ha átkötéseket használok. Mellékeltem a tervezett fólia rajzot. Tegnap meg is csináltam. A kijelző, az SD kártya, valamint egy W5100-ás ethernet modul is szépen kommunikál egymással a spi vonalon. Azonban ha rákötök egy NRF24L01-es modult, az már nem. Egész éjjel ezzel szórakoztam, mert próbalapon jó volt a vezetékekkel, és nem értettem mi lehet, hogy itt meg nem. Közben kiderült, hogy ha lehúzom az SDO/MISO lábat a készített panelről, és azt külön kötöm rá egy vezetékkel az SD kártyára és a kijelzőre, akkor az NRF modul is működik. De ha újra visszarakom, akkor ismét nem megy az NRF modul. Valószínűleg a SPI vonalon zavar keletkezik, de ez csak tervezési hiba lehet. Mit gondoltok, ha megnézitek a mellékelt rajzot? Ezek a keresztezések okozhatnak ilyen gondot? Első gondolatom nekem az, hogy megcsinálom egyoldalas tervezéssel, átkötésekkel. Köszi a válaszotokat előre is!
Hali, próbálj meg egy 100pF-et rakni az adatvonalra a test felé, hátha az órajel indukál a trackben hamis impulzust.
Hello. Oké, megpróbálom. Bosszús vagyok, mert tök jó lett a panel, és ilyen hibám van. Addig nem merem a többi részét tervezni... Már arra is gondoltam hogy esetleg a másik felén lévő "auto GND" zavar be. Azon a felén csak a fóliás átkötések vannak a GND-n kívül. Esztétikai szempontból csináltam csak két oldalasra. Megnézem amit mondtál, és jelzek. Ha úgy sem jön össze, akkor megnézem egyoldalas tervezéssel, átkötésekhez meg 0R-os ellenállást rakok.
Szia! Közvetlenül az NRF24L01 modul tápcsatlakozási pontjára tégy 10µF szűrést!
|
Bejelentkezés
Hirdetés |
























