Fórum témák
» Több friss téma |
Fórum » NYÁK terv ellenőrzése
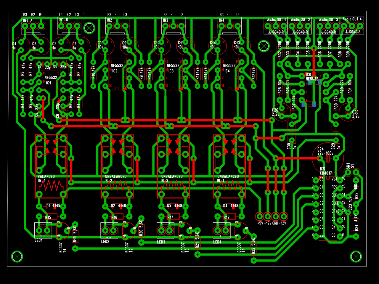
Mivel a jelföld teljesen szeparált a táptól és a kimenettől, hibátlan működésre számítok.
Kevesen vállalják fel, hogy ilyen szabályosan szerkesztik meg a testvezetést
Amit még problémásnak látok az az IC1 8-as lábánál az átkötés. De jobbat nem tudok kitalálni.
R59 - R60 mellé, R33, C33 kijjebb jöhet és máris nem kell az IC lábak között vinned a kimenetet.
Lehet, hogy én nem látom jól, de szerintem a BC337 -es tranzisztorok emitterei nem kapják meg a GND -t, csak össze vannak kötve a NYÁK terven.
Szívesen!
![]() De találtam még egy hibát, a "választó" nyomógombot nem az általad megadott kapcsolási rajz szerint kötötted be. Az R43 -at és az R44 -et csak sorba kötötted a NYÁK terven, így nem csatlakozik az óra bemenetre. Szerintem így kéne lennie. Bocs , csak így tudtam kijavítani.
A kapcsoló itt tápra húzza a mögötte levő alkatrészeket a rajzon ha jól nézem GND-re megy.
Csak belepillantottam, lehet tévedek. UI: igen tévedtem mert a kondi jelölése van fordítva... A hozzászólás módosítva: Feb 1, 2017
Az eredeti rajzon és Helios fórumtárs rajzán is tápra +12V -ra húzza, csak rosszul lett a NYÁK terven kivitelezve.
Nem baj, mert én a fordított "bekötésű" kondit nem vettem észre.
Bakker, azt én sem. Uraim, köszönöm a javítást!
Azt a rész teljesen kihagytam, mert itt még jónak tűnt.
Valóban az is volt, csak az általad javasolt módosítások végett új panelt terveztem és nem figyeltem kellően.
Üdv!
Építenék egy gyújtás áramkört, de kicsit módosítva, a BUX80 tranzisztorok helyett MJE13009 típust használnék remélem helyes bekötéssel.Ha volna valaki kedves és átnézné nekem esetleg más elhelyezést javasolni nagyon hálás lennék. Köszönöm előre is a fáradozást !
Üdv!
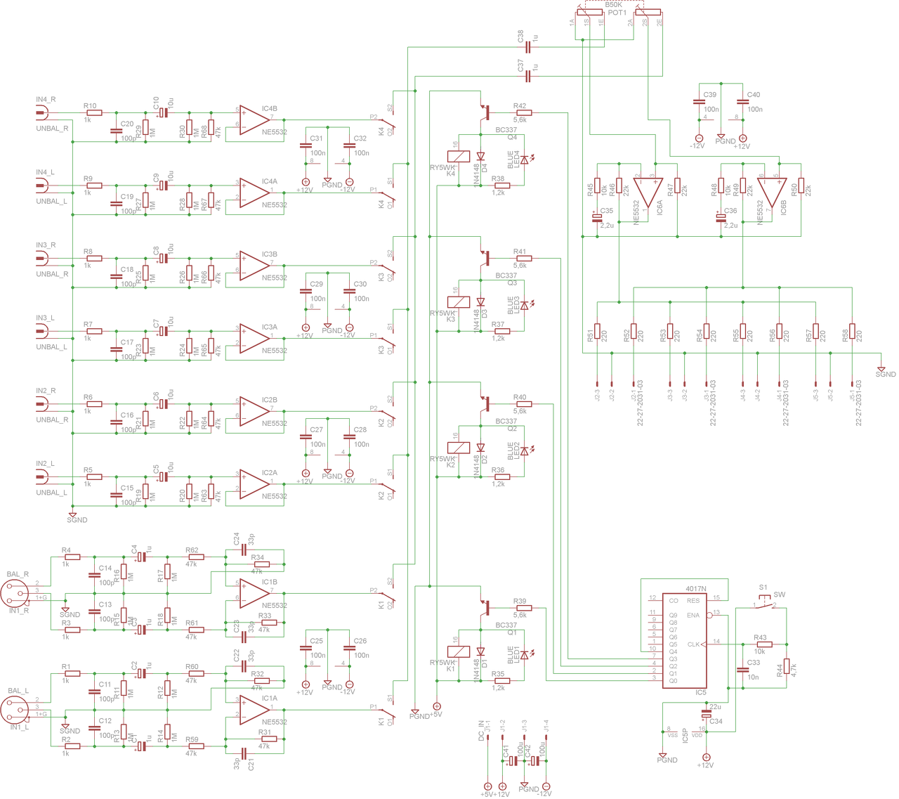
Lenne itt egy RGB led vezérlő arduinoval. A bemenő jelet az msgeq7 7 frekvenciára bontja, majd abbol 3-3-2 frekvencia jelent egy színt(RGB). Működik próbapanelen, most csináltam hozzá egy EAGLE nyákot. Leellenőriznétek nekem? Előre is köszönöm
Hello! Inkább nem is sorolnám, mennyi hiba volt benne. De most már talán le lehet ellenőrizni. A BD437-nek nem jó a lábjelölése. Mert az ECB..
Köszönöm szépen, nem sűrűn szoktam panelt tervezni, de igyekszem tanulni, Közben én is észrevettem hogy rossz alkatrészt választottam még a tokozás sem stimmel, még egyszer köszönöm a segítséget!
Sziasztok!
Mivel időm nem volt, csak most tudtam befejezni az átalakítást a bemenetválasztómban. Átszerkesztettem az egészet az előző verzióhoz képest, bele fabrikáltam reloop javaslatait, plusz amire én nem figyeltem - de Ti ige, nos azokat is. Beiktattam egy potmétert is (később ha mondjuk digitális potit szeretnék használni talán ahhoz is jó lesz.) Ha lesz időtök átnéznétek? A hozzászólás módosítva: Feb 23, 2017
Hello! Nem igazán a nyáktervhez szeretnék hozzászólni..
- Az R20-R22-R24-R26-R28-R30 felesleges. - Mint ahogy a C5..C10 magas kapacitásértéke is. Hiszen a "végfoknál" Pld. R45/C35 7,2Hz alsó határfrekvenciát határoz meg, itt a 47k/10µF pedig 0,33Hz-et. - A 4017-nek még mindig nincs Reset áramköre (egy ellenállás egy kondi), így a táp bekapcsolásakor tetszőleges bemenetet választhat ki a számláló. Akár olyant is,ami nincs is használatban és ekkor nem lehet tudni mi van, nyomkodni kell a gombot akár hatszor is, mire egy bemenet kiválasztódik. Tehát szerintem Reset kell és a Q0 kimenetre vagy olyan csatornát kel kötni, ami a legáltalánosabban használt, Vagy éppen semmit csak egy Led-et, és akkor erről az "üres csatornáról" vagy stanby állapotról indul bekapcsoláskor.
Szia! A CD4017-es kapcsolását a neten találtam. Ez lenne az. Ez a kapcsolás már működik ebben a formában, a resteteléssel pedig nincs probléma. Indításkor ugyan azt a bemenetet használja, mint amivel kikapcsolom.
Az ellenállások illetve kondik értékét pedig az eredeti kapcsolás határozza meg, így attól nem igazán tértem el. A hozzászólás módosítva: Feb 24, 2017
Szia! A párhuzamos 1M és 47k tényleg felesleges, nekem is elkerülte korábban a figyelmemet. Az 1M a műveleti erősítő nélküli változatból maradhatott benne. Még az is megfontolandó, kell-e a csupán impedanciát csökkentő műveleti erősítő a vonali jel útjába.
"Indításkor ugyan azt a bemenetet használja, mint amivel kikapcsolom. " Ez csak addig igaz, míg a 4017 tápfeszültsége 3V alá nem esik a kikapcsolás után. Hiszen nincs benne semmi ami megőrizné az utolsó állapotot, csak a táp megléte.
Én elhiszem hogy az eredeti rajzon is ez van, de attól még tény a dolog. Csak így az elkó helyett használhatnál fólia kondit, (mint ahogy a C37-C38-nál is az van) ami minőségileg jobb választás.
Az 1MOhmos ellenállásokat te javasoltad, azért is kerültek oda.
Akkor nem tudom mi lehet a turpiszság, hiszen a mai napig használom a kis berendezést és csak akkor kell váltanom, ha mondjuk Xbox-ozom. Amúgy sosem kellett. Viszont ha szerinted az áramkör így nem megfelelő, akkor hogyan lehetne az? Van itthon pár darab Varta 3,6V 70mAh-s PCB akkum, az mondjuk elláthatná a memória funkcióhoz szükséges táp feladatát, nemde?
Ezek szerint ha C1-tól C10-ig az elkok helyett fóliát rakok be akkor minőségileg jobb lesz, mint az ahogy most szerepel a terven. Ezt megfontolom.
Akkor az 1MOhm-os ellenállásokat a műveleti erősítő előtt elhagyhatóak? Azért terveztem rá a panelre közvetlen, mert a csatlakozókhoz közvetlen nem férnének oda. Így viszont ha van elhagyható alkatrész, akkor talán nem lesz olyan zsúfolt a panel.
A hozzászólás módosítva: Feb 24, 2017
A két párhuzamos ellenállás eredője 45k - ennek semmi értelme.
Bár nem ebbe a témába illik, de az egységnyi erősítésű fokozat létjogosultságát is megkérdőjelezem. Tehát az 1M-ot meghagynám és 47k-t, valamint a műveleti erősítőt távolítanám el.
Az jelszint illesztése lenne a cél, lévén hogy több eltérő jelerősségű berendezést használnék, persze nem egyidejűleg. Arra törekednék, hogy ne keljen minden csatlakoztatott eszköz csatornáját külön külön álligatni.
Hello! Az aksival Pld. így lehet megoldani a 4017 táplálását. Viszont a relémeghajtó tranyókat ki kellene cserélni Fet-re (Pld. BS170), hogy amikor a készülék kikapcsolt állapotban van, akkor bázisáram ne terhelje az aksit.
És ha a tranzisztort úgy kapcsolnám le az akkuról, hogy egy relét közbeiktatva leválasztja a tápfeszét?
|
Bejelentkezés
Hirdetés |













