Fórum témák
» Több friss téma |
Fórum » Propeller Clock
Fogalmam sincs, hogy mekkora a fordulat, de gyors lehet mert szemmel nem tudom megszámolni.
Majd ha az sw tudni fogja számolni akkor meg tudom mondani, de erről kly-t kell faggatni. Fényesebb a Led középen vagyis nem fényesebb csak úgy látszik mert az ugye nem ír le akkora kört mint a többi.
Lehet kéne kicsit csalni.. Majd ha elkészül akkor látom..Lehet a belső ledeket meg kéne "fejelni" néhány ellenállattal bizonyos színeknél..Ez legen a legnagyobb baj
67 ledesnél belső 3-4 fényilk.. Ha nem központos a hajtás akkor is fényesebbnek létszik a vibráló pozíció miatt.. A hozzászólás módosítva: Márc 6, 2017
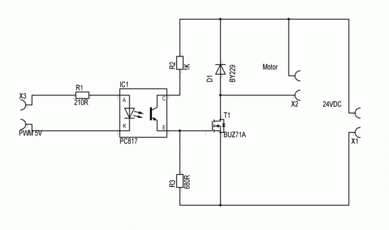
ver 5.02 GPIO17 kapcsolható webről , ezzel lehet indítani a WP-t és a motort.
Ne relét kapcsoljatok vele !!!!! Hanem LL FET -et (vagy még jobb egy FET meghajtó és aztán az erős FET ) Nem teszteltem először leddel meg egy 1K soros ellenállással nézze meg valaki. A hozzászólás módosítva: Márc 9, 2017
Egy opto még biztonságosabb és a fetet viszi..
Led katód GND
Led Anód 1K-val GPIO17. Lehet ki be kapcsolgatni a ledet webes felületről ![]() Csak egy gebasz van a Fetes kapcsolást sajnos nem tudom megtervezni ![]() Gondolom lesz majd kapcsolás is hozzá ha majd elfogytak a GPIO-k ![]() Köszi, hogy beletetted a ki-be kapcsolást is. Adhatok még ötleteket?
Ne tartsd benn ami a lelked nyomja
ki vele.Köszi hogy letesztelted OPTO példa
Köszi a kapcsolást.
Pl egy GPIO-ra lehetne egy TSOP és az eddigi funkciókat lehetne távval is vezérelni,egy másikra fotodióda. Hőmérsékletet már tud, ki be kapcsolást is.
TSOP-ot nem terveztem mert ott lesz a WEBapp,az sokkal trendibb
![]() Ébresztő funkció az lesz. Relé kiment is az ébresztéshez. Fénymérés esetleg még szóba jöhet az auto szabályozáshoz. Ilyen olyan I2C szenzor is elképzelhető.....
Sziasztok! Mekkora áram folyik a 3,3 V részen ha kompletten összerakom? Csak azért kérdezem mert azt mindenképp terhelten éleszteném..A ledeket beültettem lecsekkoltam többire csak jövő héten lesz időm..Webes fejlesztésben még jó lenne ha nem csak ébresztést hanem az egész ki és be kapcsolásának az idejét is meg lehetne adni (a 886 így működik a szobámban évek óta 6:00 be,21:00 ki)
Nem teljesen értem a 3v3 kérdést. Melyik részén? Én nem mértem.
Esőnek a tápot éleszd. Ha megvan a 3v3 akkor rakd fel a többi cuccot. (Picet,rfmet).A DCDC nem tudod kinyírni , van benne védelem. A hozzászólás módosítva: Márc 9, 2017
Szerintem a tápra gondolt az öcsin, hogy ha össze van rakva az egész akkor a 3,3V-on mekkora áram folyik, gondolom akkora árammal akarja leterhelni teszt képen.
De lehet hülyeséget írok .
Gondoltam megterhelve nézném meg a DC/DC tápot szkópon ezért kérdeztem mekkora árammal kéne beterhelni élesztéskor..
Ha még marad szabad port a pi-n esetleg lehetne egy be/ki kapcsolás is manuálisan egy záróérintkezővel (ha beépítem a talpba ne kelljen webes felület az indításhoz/leállításhoz) az jó lenne
Szerintem erre kár elpazarolni egy kivezetést, te aki nem kicsit értesz az elektronikához, pikk pakk összedobsz egy ilyen be-ki kapcsolós kapcsolást, szerintem.
Igen ezt nem is értem. Ez egy sima kapcsoló a motornak és wp nek.
Minek ehhez GPIO port? Közben rájöttem. Ha bekapcsolod gombbal ki tudd kapcsolni webről! A hozzászólás módosítva: Márc 9, 2017
Értem. Én nem vacakoltam vele ennyire. Megmértem Üresen 3v3 megvan, már raktam is fel a többi cuccot.
A hozzászólás módosítva: Márc 10, 2017
Persze,hogy meg lehet oldani egy háromállású kapcsolóval (egyik irányba fixen bekapcsol,másik irányba csak a webfelületről,középen minden kikapcsolva) de ha mqrad szabad port egy nyomógomb sokkal elígánsabb lenne
Lesz még erre port.
Lassan itt az ideje megtervezni a pi.re való öcsi panelt. Rakhatunk rá i2c hőmérőt, AD átalakítót a fényméréshez, páramérőt. Nem tudom kell e relé kimenet? Ébresztéshez tudjuk használni a pi hang kimenetet csak kell rá egy d osztályú erositő, ez is mehet az öcsire. Rajta kell legyen a kétféle RFM. Kell még akkor a nyomogombos bekapcsoló. Szóval most ötlezeljünk hogy ne maradjon le semmi.
Szia!
Ha már ott a PI, meg LAN IF is, akkor lehetne tenni egy IR LED-et is rá, adónak. Ki tudja.. Távolról TV-t bekapcsolni, vagy ébresztő óraként a HiFi-t, TV-t megszólaltatni?
Hogy adnám be neki a jelsorozatot?
Csak a weboldalon lehetne be POST-olni az inpulzusszélességeket hogy mindent vinni tudjon. De ezt az ember meg honnan tudná? Nehéz ezt úgy megcsinálni hogy mindent tudjon távirányítani. Max úgy tudom elképzelni hogy van egy infra vevő is és azzal előbb tanítani. Egyébként ezzel jó lehet szívatni az anyóst .....kikapcsolni a tv-t mikor a barátok közt-öt nézi, vagy átkapcsolni a pornócsatornára. A hozzászólás módosítva: Márc 10, 2017
Szerintem a relé kimenet még mehetne rá, max külön lehetne időzíteni a relé kimenetét meg külön az ébresztést, és akkor a relével lehetne bármit kapcsolgatni.
Értem mire gondolsz. Jó ötlet lenne egy "alarm" kimenet relével ami külön programozható NO vagy NC is lehetne külön állítani. Sőt nem csak BE hanem KI kapcsolási időt is. nagyon fullosan HETI programozhatósággal. Megoldható simán.
Ha már ilyen lesz benne sokan használni fogják még rotor nélkül is A hozzászólás módosítva: Márc 10, 2017
Idézet: „Ha már ilyen lesz benne sokan használni fogják még rotor nélkül is” Az biztos mert bármit lehet vele kapcsolni,akár akvárium világítás időzítésre is jó lehet ![]() RFM75 nagytesót sikerült már beszerezned? Én abba bízok, hogy azzal talán megszűnik nálam ez a derengés mert már minden lehetőséget kipróbáltam amit ajánlottál,ajánlottak. Megy a WP is 1,5nf-100nf-ig mindennel, 5-6-7-8-9 Voltról. Most már csak a derengés van még meg a kész projekt ami rád vár ,ha egyáltalán lesz kész projekt mert itt a lehetőségek végtelenek.
Azért azt tudod ugye hogy ezen nem linux fut. Persze lehet implementálni mindent de nem kis feladat.
Igen már itt van nálam a nagytesó RFM de még nem írtam meg neki a támogatást. Mondjuk nem is az a nehezebb hanem kéne egy öcsi neki hogy rá tudjam dugni a PI re. Nem akarom csak úgy rádrótozni mint a másikat..... Aztán lehet hogy mégis az lesz.
Szia!
Arra gondoltam, hogy a LIRC-et lehetne használni rögzítésre, akár a kódsorozat begyűjtésére, és az így keletkezett állományt felhasználni, feltölteni a PI-re... Mivel open source.. A visszajátszáshoz is van help... De csak agyalok ![]() Szia!
Látom valaki rád tette a rontást
, nem tudsz válaszolni. Na mindegy , közben megírtam a nagytesóra a támogatást de csak hétfőn tudom tesztelni.
Válaszolni tudok szerintem csak figyelmesztettek a "NAGY FŐNÖKÖK", hogy tudjam hol a helyem mert eddig nem tudtam
akkor ebbe megelőzől mert én max csak egy hét múlva tudom tesztelni. Mi az a plusz három kivezetése a nagytesónak? |
Bejelentkezés
Hirdetés |





67 ledesnél belső 3-4 fényilk.. Ha nem központos a hajtás akkor is fényesebbnek létszik a vibráló pozíció miatt.. 


, nem tudsz válaszolni. 




