Fórum témák
» Több friss téma |
- Ez a felület kizárólag, az elektronikában kezdők kérdéseinek van fenntartva és nem elfelejtve, hogy hobbielektronika a fórumunk!
- Ami tehát azt jelenti, hogy a nagymama bevásárlását nem itt beszéljük meg, ill. ez nem üzenőfal! - Kerülendő az olyan kérdés, amit egy másik meglévő (több mint 17000 van), témában kellene kitárgyalni! - És végül büntetés terhe mellett kerülendő az MSN és egyéb szleng, a magyar helyesírás mellőzése, beleértve a mondateleji nagybetűket is!
Köszönöm, ez jónak tűnik, és ezt le tudom szedni a saját tápjáról is a boxnak.
Sziasztok
Ez mennyira igaz hogy az aksi idejét növeli?? majd nem 2xesét. Bővebben: Link Nem nagyon hiszek az ilyenekbe....
Sziasztok! Tudna nekem valaki segíteni? Rendeltem internetről egy távirányítós relét. Pillanatnyi kapcsolást szeretnék megvalósítani egy régi kapunyitóhoz mert a régi távirányítót már nem nagyon érzékeli és már nem is lehet hozzá kapni kb 20 éves. Meg is csináltam működik is csak egy hibája van, hogy véletlenszerűen kapcsolgat, mikor nincs is megnyomva a távirányító gombja. Valakinek valami ötlete mitől lehetséges ez? Közelben nincs senkinek távirányítós garázskapu. Képet csalok miről lenne szó! Kettő darab egymás mellé van téve és 1-1 garázskaput nyitogat! Ötlete valakinek?
Üdv!
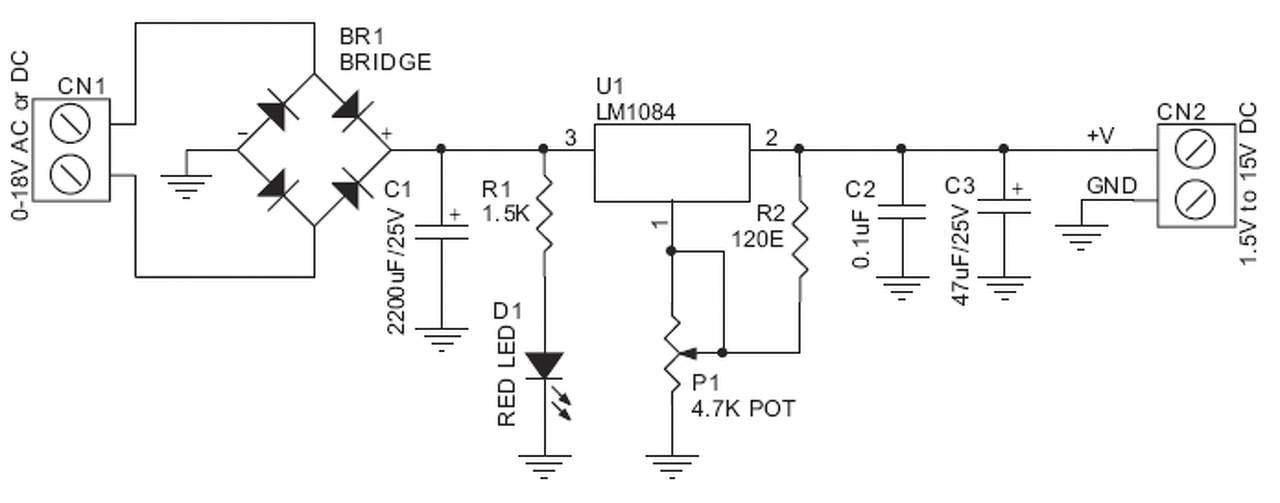
Van egy közel 12V körüli hálózati trafóm.(autó akkumulátor töltőből való)Szeretnék belőle változtatható értékű tápegységet készíteni.Valami bevált kapcsolást tudnátok küldeni/linkelni?(1,5 amperrel örülnék ha lehetne terhelni)
Adott 5 párhuzamosan kötött LED, melyek eddig ellenállás nélkül 3×AA elemről mentek. Ha maximum 2-3 másodpercre odaérintek egy 9V elemet a bemenetre, akkor probléma nélkül világítanak. A kérdés az, hogy ha tartósan ráteszem a 9V elemet, akkor fogják-e bírni? (Tulajdonképpen öt 4,5V LED van párhuzamosan kötve.)
Ez nem hit kérdése, egyszerűen annyit csinál, hogy a telefon gömbsugárzó antennájának ez egyik félgömbjében kisugárzott energiáját részben visszaveri a másik irányba.
Ezáltal megnő a térerő azon az oldalon, amerre visszaverte a fólia, így a telefon kevesebb energiát tol bele az adásba. Az asztalon fekvő telefonnak ugye a föld közepe felé nem nagyon van mobil torony, ezért ha a másik irányba sugároz, azzal növeli a relativ adóteljesítményt, így vissza lehet venni az energiafelhasználásból. WIFI antennáknál is van ilyen házibarkács megoldás pl: https://prohardver.hu/dl/upc/2009-02/88033_parab.jpg És ez is működik, értelem szerűen, a lemez mögötti területen drasztikusan csökken a térerő. Kérdés az, hogy a telefonban a hátlapon mekkora rész van fémgőzölve, gondolom, hasonló célból. Szerintem próbáld ki, hogy egyszerűen lezeszed a telefont egy asztalra, és alá teszel egy darab alufóliát. Vagdosni sem kell! Ha esetleg tudod, hogy melyik irányban van az adótorony, amivel kommunikál a telefon, akkor ha beállítod úgy a készüléket, hogy a fóliát merőlegesen bökje át a torony irányába húzott egyenes, és úgy rakod elé a telefont, még jobb lesz az eredmény. És még egy parabólikus kialakítással is tovább fokozhatod.
Mit ír a videó alatt a közzétevő?
"NOTE - This video is a joke..." (= jegyzet: ez a videó egy vicc...) Az egyik gond az, hogy a telefon áramfelvételében nem az adási teljesítmény a domináns. Függően a típustól és a használat üzemmódjától, és a cellában elfoglalt pozíciótól kb. 0,5...30 %-át adja a teljes fogyasztásnak. Ebből adódóan a megtakarítás mértéke legjobb esetben is 0,25...15 %
Tanulmányozd pl ezt: Bővebben: Link
Azon belül ez a táblázat érdekes lehet: LED nyitófeszültségek Meg ez a kis "mórickaábra", hogy az amit akarsz, mégha működik is, mert mondjuk az elem túl gyenge ahhoz, hogy a LED tönkretételéhez elég árama legyen, de ha jó elemre kötöd, akkor kb ez a helyzet: LED bekötése Röviden: a fentiek még fokozotabban érvényesek, ha nem kék led-ed van, ami tényleg lehet 4,5V-os... a táblázat alapján beazonosíthatod, hogy a LED-ed "hány V-os"... de ha más nem próbáld ki, rakd rá a 9V-os elemre, aztán kiderül valameddig valószínű világítani fog, ha más nem egy villanás erejéig... bele ne nézz, mert lehet lerobban a teteje és repül... nem lehet tudni előre... vagy vegyél fel védőszemüveget ![]() Amit viszont akkor érdemes csinálnod, ha nem csak egy villanást akarod, hogy bírjanak a LED-ek, hogy akkor sorbakötsz belőlük többet, a fenti táblázat alapján, hogy nyitófeszültségre együtt kiadják a kb9V-ot, és esetleg ilyen sorbakötött LED-csoportból kötsz többet párhuzamosan... Mert a LED-ek egyébként nem "valahány V-osak", hanem egy karakterisztika pl: Bővebben: Link alapján, valahány V-ot rájuk kapsolva, kialakul rajtuk valamekkora áram... amit aztán vagy bírnak, vagy nem... de ez hőfokfüggő is, szóval, ha a hideg szobában esetleg működik is, amit kitaláltál, a napon már lehet, hogy 2 perc múlva leég... avagy a led lábait, ha lerövidíted, és így kevésbé tud hűlni, akkor szintén hasonló lehet a helyzet, mintha melegebb helyre raknád... ezért kell az ellenállás, hogy korlátozd a LED áramát, hogy ha pl a hőmérséklet miatt akár jóval jóval nagyobbat is venne fel, akkor se tudjon... A hozzászólás módosítva: Máj 14, 2017
Jól beszivatott ez a marhaság, a többi videó is elég idióta.
Arra gondoltam, hogy ez egy aktív internetezéshez kitalaált okosság. De ha az adó teljesítmény nem nem jelentős, akkor tényleg értelmetlen.
Hát, 3-4 másodperc alatt se történt semmi, azaz nem robbant le a tetejük vagy ilyesmi. Párhuzamos kötés alapján elvileg nem egy LED terhelődik, hanem mind az öt, tehát jobban elviselik, nem? Amúgy a kettő (váltható) párhuzamosan kötött öt LED ragasztópisztollyal van műanyag "foncsorba" rögzítve...
Ha 5 ledet párhuzamosan kötsz ugyanolyan feszültségű tápra, akkor mindegyik annyit kap mintha önállóan lenne rákötve ugyanarra a tápra. (Áramgenerátoros meghajtás esetén más a helyzet.)
Lehet egy gyenge 9 V-os elem belső ellenállása eléggé korlátozta az áramot ahhoz, hogy ne tegye tönkre a LED-eket, de az elem 20-30 perc alatt le fog merülni ilyen brutális túlterheléstől, szóval gyakorlati szempontból használhatatlan. Emellett a túlhajtott LED-ek hatásfoka annyira lecsökken, hogy csak alig lesz fényesebb mint normális üzemben. Az élettartamuk pedig lecsökken. Lehet 1 perc vagy 1 óra, de hogy jóra nem számíthatsz az biztos.
De mi értelme az egésznek? Egy nagyon jó 9 V-os elem kb. 300 mAh kapacitású. Egy ceruza elem pedig több mint 2000 mAh.
Amit leírtál, azt magadtól is ki tudtad próbálni... bírja? bírja.
Mi a kérdés?
Csak biztosra akartam menni, hogy bírja-e...
Köszönöm a segítséget!!!Az LM1084-re esett a választásom.
Üdv!
Lehet bármiféle baja a számítógépnek (eMac,TRC képernyő) ha a hangfalakat közvetlenül mellé teszem? Hat-e rá a hangszórknak a mágnese?
Nem tudom, hogy mi a szösz az a TRC képernyő.
Tartós károsodás nem lehet egy ilyen elrendezésből, de, ha hagyományos, képcsöves megjelenítőd van, és a hangszórónak erős a mágnese, pár év alatt elszíneződést okozhat, amit más elrendezés megszüntet pár nap alatt.
A CRT képernyő mellé nem célszerű erős mágnest tenni.
Köszönöm a választ!A CRT meg elírtam.
...És még a dagasztás intenzitása is számít, merthogy hőfejlődést eredményez...
Gyakorlatilag nyomon követhetetlen, ezért vannak itt is tapasztalati értékek.
Ha nem találsz más helyet a hangsugárzóknak, a hangszóró köré - célszerűen a dobozon belülről - egy acéllemez burkolatot teszel, az mágneses söntként fog viselkedni, töredékére csökkenthető a hatás.
Sziasztok! Van egy Dinayr RVn szabályozó kapcsolóm. Az a problémám vele, hogy kicsi a terhelhetősége. (1.5A) fel tudom-e emelni alkatrész cserével legalább 7 A ra? 1350Wattos elszívó motort kellene vezérelnem vele. (5.8A)
Üdv! Csak ha szénkefés az elszívó motor akkor fog működni. Látatlanba triak csere pl:Bővebben: Link
. Panel kép alkatrész és forr oldalról vagy kapcsolási rajz támpont a segítőknek.
Üdv!
Érdeklődnék, hogy itthon van-e rá lehetőségem, hogy olyan kompakt UV fénycsövet vegyek, ami 1. UV-A fényű 2. 12V névleges feszültségű 3. E27-es foglalatú. Előre is köszönöm a válaszokat.
Léteznek ilyenek (pedig nem gondoltam volna...)
Itthon nem találtam, de szerintem ez érthető, mert az UV kompakt fénycső is ritkán használatos, a 12V-ról működő is ritkán használatos, a kettő együtt meg még ritkább. (Az E27 meg még tovább szűkíti a lehetőségeket.) A hozzászólás módosítva: Máj 15, 2017
Ez azért elég érdekes, E27 -es foglalatba mióta gyártanak 12V -os fényforrásokat?
![]() Ha valaki nem figyel, simán betekeri a 230 -ba, aztán szívhatja a fogát, hogy sikerült egyet elfüstölnie... A hozzászólás módosítva: Máj 15, 2017
Szó se róla, nem veszélytelen...
Itt egy másik, ez sokkal egyértelműbben 12V-os (de nem is E27-es). Látható fényű 12V-os E27-es kompakt fénycsövet nálunk is forgalmaznak. A hozzászólás módosítva: Máj 15, 2017
Na igen. Nem is értem, annakidején hogyhogy nem foglalták szabványba, hogy pl az E27 -es foglalatu fogyasztók nem lehetnek törpefeszültségűek...
|
Bejelentkezés
Hirdetés |









valameddig valószínű világítani fog, ha más nem egy villanás erejéig...
nem lehet tudni előre... vagy vegyél fel védőszemüveget 






