Fórum témák
» Több friss téma |
Sziasztok!
A csatolmányban van egy kezdetleges CAN-BUS elektronika Vonóhoroghoz természetesen a Relés kivitel már többször alkalmazásra került, most viszont úgy gondoltam hogy mi lenne ha egy kicsit fejleszteném a dolgot. Azonban akadtak problémák: 1: kapcsoláskor a tranzisztornak nem lehet nagyobb feszültsége mint "járó motornál mikor a generátor tölt"11V (Feszültség generátorral oldottam meg a tápozást ideiglenesen.) 2: Akkumulátoros tesztnél azaz mikor nem jár a motor és nem tölt a generátor 12,5V nál pedig a vezérlő feszültség 5V körül a jó Természetesen ebben az állásban ezekkel a tranzisztorokkal ez a helyzet mivel csak néhányat próbáltam és lehetséges hogy van olyan ami ezeket az apróbb problémákat át hidalja. Akinek van javaslata az átalakításra az kérem írja meg nekem válaszát. Üdv Robi
Kicsit zavaros, amit írsz. Hol van itt a CAN busz? Tranzisztort nem illik így vezérelni, bázisellenállás nélkül. NPN tranzisztorokkal nem lenne jó? Lásd melléklet.
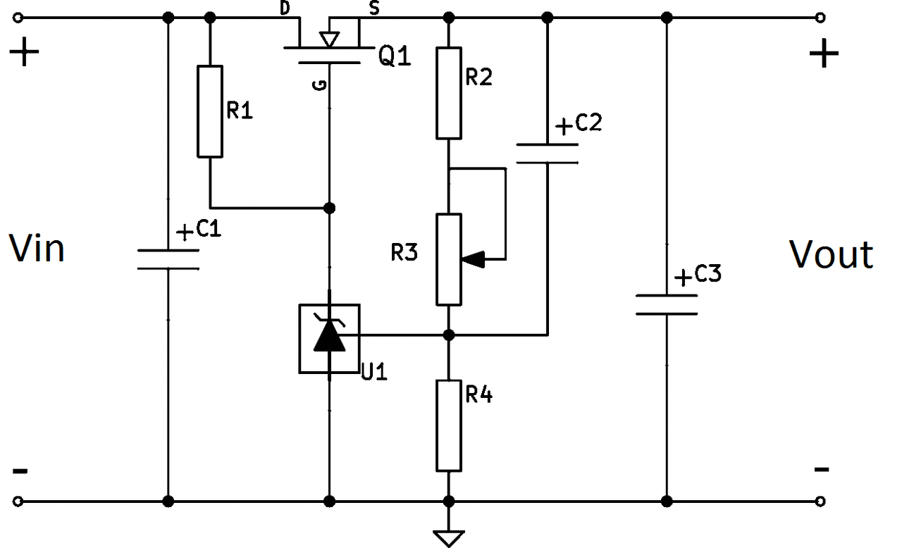
Sziasztok.
Keresnék egy olyan egyszerű kapcsolást, ami 48V-ból 24V-ot csinál. egy 48V-os akkura lesz, így nem árt ha picit magasabb feszt is elvisel Akár TL431+potméter és teljesítmény tranyós megoldás is megfelelne. Kb 3-4A kellene, tudom hogy jelentős disszipációval jár, de gyors megoldás kell. Ez kb 96W disszipáció, kb mekkora borda kellhet rá? Az akkuval nem lesz gond, mert kb 150A-t tud Elkezdtem egy Step down konvertert is, szuperül ment, majd valami az IC lábai közé került és elszállt, sajnos nincs időm kivárni mire megjön az alkatrész rendelés.
Ha nincs időd alkatrészt rendelni, akkor abból kéne tervezni ami a fiókodban van. De én speciel nem látok bele a fiókodba. Látod a problémát?
100 W-hoz vagy egy ventillátoros processzorhűtő dukál, vagy egy kb. 25*20*6 cm-es passzív borda, persze ez attól is erősen függ hogy milyen(ek) a tranyó(k), a szigetelés hővezető képessége és a környezeti hőmérséklet.
Köss sorba 2 autos izzot. Gyors olcso és lehet hogy ingyenes ( ha kiégett bilux izzok müködö felét használod)
Szia! Mi a fogyasztód?
Így látatlanban a TL431-et jó ötletnek tartom.
Ha az összes autó kukája pozitív logikával működik, akkor te nem csinálhatod negatívra. Ha csak saját magadnak akarod még lehet, de senki mással nem leszel kompatibilis. (CAN busz, áramfigyelés a kiégett izzóra?)
jediteam: A tranzisztort nem kapcsolná be az ellenőrző áram? Ugye az újabb kocsik figyelik az izzók állapotát, azért is nem lehet direkt párhuzamosítani, mert nagyobb terhelésre tilt. Ez a figyelő áram/feszültség okozhat nem várt kapcsolást.
Gondolom csak viccnek szántad, de azért köszi
Köszi, ilyenre gondoltam
Már csak értékek kellenek hozzá
Meg egy túláramvédelem. Meg még legalább egy FET párhuzamosan, de árammegosztó Source-ellenállásokkal. Meg egy túlfeszvédelem a gate-ekre. Elvileg a TL431-et is védeni kellene, de az talán kibírja a korlátozott áramú túlfeszt. Meg reménykedni hogy szabályozástechnikailag stabil lesz. Persze ezt is lehet méretezni, főleg ha a TL431 kap még egy lokális visszacsatoló RC tagot.
De nem figyeltél, reloop nagyon helyesen megkérdezte hogy mi a fogyasztó! Alkatrészben valószínűleg a szűk keresztmetszet a FET típusa, azt neked kell tudnod hogy mihez férsz hozzá. Pl. IRFP250, IRF540, stb...
Ezt miböl gondolod? A két izzon, ha világit, 24V fog esni. Nem azt akartad?
A kérdező kapcsolási rajzához illeszkedik, másrészt számomra a kérdés sem teljesen világos.
És hogyan fognak alakulni a feszültség viszonyok, ha terhelés is kerül az egyik izzóval párhuzamosan?
Hogyan kerülhet terheés párhuzamosan az izzora, ha az sorba van kötve a terheléssel?
Azt gondoltam kettőt sorosan kötsz, a közös ponton 24V lesz. De ha előtétnek használod, az sem megoldás, csak ha nem változik semmit a táplálandó áramkör teljesítményfelvétele. Egy izzón nem mindig 24V esik, főleg nem akkor, ha az utána sorosan levő áramkör mondjuk 200mA-t szeretne csak felvenni.
Mondjuk a terhelést még mindig nem tudjuk, pedig már többen figyelmeztették erre a Pisti gyereket... A hozzászólás módosítva: Máj 23, 2017
Pl. azért mert a bekapcsolás pillanatában majdnem a teljes bemeneti feszültséget megkaphatja a gate, amitől egyetlen ns alatt tönkremehet. Persze lehetne védeni...
Massawa! Fejezd be kérlek az ámokfutásod. Senkit nem érdekel a személyeskedés, és zavarja az OFF a topik olvasókat már nagyon.
A hozzászólásokat töröltem. Köszönöm! (T) A hozzászólás módosítva: Máj 29, 2017
Köszönöm, én már tegnapelött töröltetni kértem az egészet, de nem müködött a gomb.
Sziasztok!
Olyan problémám lenne, hogy az alábbi változtatható kimeneti feszültségű LD1117v helyére fix értékű LD33V stabilizátorra cserélem akkor mekkora lesz a kimeneti feszültség értéke? Az ld1117V katalógusában megtalálható a helyes méretezés én úgy építettem meg az áramkört, azonban az egyetemen megkérdezték hogy mi van akkor ha ebbe kapcsolásba a fix ld33V kerül? Mennyi a kimeneti feszültség? Erre a kérdésre szeretnék választ kapni! Én úgy tudom hogy a kimeneti feszültség magasabb lesz, próba panelon megmértem a valóságban 4,06V feszültség jön ki ezzel a kapcsolásban! Az lenne a kérdésem hogy ez miért van illetve ezt hogy lehet kiszámolni hogy számolással bizonyítható legyen? Köszönöm előre is a választ!
Szerintem: az out és adj(gnd nevű a 3.3V-os stab-nál) lábak közé stabilizál 3.3V-ot, tehát az R12-re, ezen az ellenálláson lesz 3.3V. 3.3V/220ohm=15mA, ez az áram fog folyni. Meg kell nézni, az adj(gnd) lábon mennyi áram folyik (stab. fogyasztása), ezt összegezni a 15mA-rel, majd feszültséget számolni R13-n. Ekkor tudod a két ellenálláson jelen levő feszültséget, ezeket összeadva megkapod mennyi lenne a kimeneten a feszültség. A 7805 természetesen korlátoz, csak úgy, mint a 3.3V-oa stab drop-ja is levonódik. De a korrekt válasz, hogy ki kell venni az ellenállásokat, R13 helyét pedig rövidre kell zárni.
Sziasztok!
Szükségem lenne egy egyszerű megoldásra amivel 4 vagy 5V-ból 12-14V feszültséget állíthatnék elő. Köszönöm szépen előre is!
Pl.: Bővebben: Link. Mit akarsz táplálni vele?
Egy 7805 IC mennyire tolerálja ha a kimenetére (OUT és GND) 5V-ot kapcsolok?
Szerintem hálásan füst kibocsájtásával jelzi elégedettségét.
Az ilyen balesetek elkerülésére ajánlják a gyári adatlapokon a kimenet, bemenet közé kötött fordított polaritású diódát.
Tegyél a kimenetére egy diódát. Ezzel vesztesz kb. 0,5 V-ot de vissza lehet hozni, ha a GND-re is teszel egyet, lásd melléklet.
Az számít, ha a a kondik a 7805 GND lábára csatlakoznak és nem közvetlenül a földre?
Ok, de ha akkor ennél miért csinálják másképp? Hogy ne legyen félreérthető beraktam hozzá a tiédet módosítva.
A hozzászólás módosítva: Dec 22, 2017
|
Bejelentkezés
Hirdetés |















