Fórum témák
» Több friss téma |
Hali! Nem kell agyonmisztifikálni a dolgot! Veszel 6 db 2000 mA es cellát,2-2 párhuzamosan,majd a 3 pakkot sorba kötöd. Van a vaterán 3 s lipo töltő-balanszer ( potom cc 500 pénz,"csöppcsaj" eladónál! Nekem már 3 9,6 voltos gépeim mennek évek óta!
Belinkelhetnéd, mert ilyen nevű tagot nem találni vaterán.
Olvastam es kerestem a temaban eleg sokat.
De inkabb rakerdezek, mint hogy leegjen a haz. Ebayrol sajnos nem tudok rendelni. Koszi a valaszt! Egyebkent elnezest, ha feleslegesen szaporitottam a szot. Egyebkent pont, hogy az epites reszet szeretem. Ebben segitseget kertem, nyilvan a tobbi dolog menni fog... A hozzászólás módosítva: Máj 31, 2017
Koszi a valaszt, ez jo megoldasnak tunik. Ra is keresek.
Csupan annyi kerdesem lenne, hogy igy nem tud tulzottan lemerulni? En sem talaltam meg az eladot sajnos. A hozzászólás módosítva: Máj 31, 2017
Bocsesz!,nem a"csöppcsaj"-tól vettem,hanem a "kisvacak" eladótól. A linkelést meg nem akarja ez a gép,vagy nem jól csináltam.
Sok webshopban kapsz apropénzért egy LiPo monitort, ami éktelenül sipol, ha 3,3V-ra megy le a cellafeszültség. Ez elegendö ahhoz, hogy idöben lekapcsold az erösitöt.
Igen,én is 800 Ft,-ért vettem darabját,de az csak őr,nem tölt,kell a balanszeres töltő is hozzá!
Igy, egy szoval sem irtam mást. Egy komplex feladatra, tölteni, örizni, lekapcsolni egy szinten alul az 3 feladat, ahhoz 3 áramkör kell.
Az adott esetben a kolléga egy hordozhato berendezésröl beszél. Ott más lehetöség ritkán van az örzés mellett (és ez a legolcsobb is). Ha neki sipolni kezd a hangszoroja, akkor biztosan lekapcsolja és nem fogja tovább meriteni az akkut. Azaz az alapkérdést teljes mértékben megoldja, ha nem, az az emberi butaságon mulik. ![]() Utánna nyilván tölteni kell vagy lekapcsolni a sipolot. ( A modelljeimben csak sipolo van, ami figyelmeztet, ennyi volt, le kell állitani. A hordozhato oszcilloszkopban viszont csak kimeritésgátlo áramkör van, azaz az lekapcsolja a fogyasztot a beállitott szint alatt, de nem sipol, nem jelez ( amugy is valahol valamelyik szekrényben van olyankor). A töltö mindegyikhez egy harmadik berendezés ( ImaxB a modellekhez, belsö a szkophoz). A megoldást az alkalmazás válogatja. Vehet joval drágább elektronikával felszerelt akkukat, az megold majdnem mindent, csak külsö áramforrás kell hozzá a töltéshez. Igy néznek ki akkujaim amit kamerasinekhez használok. Csak az örzö áramkör van benne. Itt sem lehet tovább dolgozni a sipolo szerkezettel. A hozzászólás módosítva: Jún 2, 2017
Így igaz,ahogy írod,na de ezek a töltő-balanszer kártyák már annyira kicsik,és olcsók,és töltés-kisütés egy vezetéken van,akkor csak egy DC aljazatot kell beépíteni,és hallgatás közben is tölt!
Elvben igen, de azért sajnos nem olyan egyszerü a dolog. A szkopomat lehet egyszerre tölteni meg használni is. A kis bömbölöm ( kinai BT hangszoro) gyárilag csak akkor tölthetö, ha ki van kapcsolva, viszont müködik USB csatlakozorol, de pl. nem megy egy laptop USB-röl, az rendszeresen elveszti, ha nagyobb a hangerö. A gond akkor van amikor nagy áramokrol vagy áramingadozásokrol van szo. Pl egy akkus furogép aligha fog müködni a töltöröl. Egy erösitö is lehet ilyen kategoria....
A berendezésekben ahonnan termelem ki a jo cellákat is az áramkör döglik be, pedig csak 3-4 A a max áramfelvétel. Ahogy látod az én akkujaimon is csak egy csati van, vagy a töltöt kapcsolom oda vagy a fogyasztot. Ebben nincs balanszer, a modelljeimben az is van. A hozzászólás módosítva: Jún 2, 2017
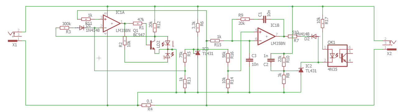
Egy laptop tápot alakítanák át. Csináltam egy ilyen kapcsolást, szerintetek működne?
4.7A 19.5V van ráírva, de én ebből szeretnék kivenni 3.7A-t. 21V illetve 12.6V mellett. Egy gyors töltőre lenne szükségem a csavarozómhoz és a fúrókalapácshoz. A cellák adatlapjai szerint 4A-al szabad tölteni én ezért ettől kisebbet választottam. A töltés pedig akkor lenne kész, ha lement az áram 330mA-a. A feszültséget pedig az R10-es ellenállással változtatnám egy kapcsoló segítségével. 21V-nál 22K 12.6-nál pedig 12K.
Kicsit gubancos a kapcsolás. Pár szóban leírhatnád, hogy gondoltad a működését. Pl. a zöld LED-et söntölő tranzisztor miértje, és így tovább. Jól értem, hogy az optot hajtod meg, ami a visszacsatolás is? Bekapcsolásnál, amíg nincs feszültség, el fog indulni a táp?
Amit már látok is, a kimenő feszültség a sönt előtt lesz fix, a kimeneten a söntön átfolyó áram miatt kisebb lesz. A hozzászólás módosítva: Jún 3, 2017
Ha az opto kapura nem adok jelet, akkor a kimeneten a maximális feszültség lesz jelen (a táp addig emeli a PWM jelet, míg nem kap visszajelzést).
Az első TL431-es referenciafeszültséget képvisel. Ez 2.495V-ot jelent, ami le van osztva 33mv-ra és 370mV-ra elvileg. Azért ezekre az értékekre, mert a 0.1 ohmos ellenálláson 3.7A esetén 370mV feszültség esik. Ezen fogja majd a kapcsolás az áramot mérni. Az ellenállásra be van kötve 2 komparátor. Az egyik azt a cél szolgálja, hogy 33mV feszültségesés felett HIGH kimenetet adjon ki. Ettől világítani fog a piros LED (tölt), másrészt egy tranzisztoron keresztül söntölődni fog a zöld (így elvileg nincs átmenet, vagy az egyik világít, vagy a másik). A másik csatorna pedig pedig áramkorlát. Ha a a sönt ellenálláson lévő feszültség eléri a 370mV-ot, akkor a kimenetre LOW jel kerül, így az opto kapu "bekapcsol" A másik TL431-essel pedig a feszültséget állítom be. Ha elérte pl a 21V-ot akkor fog vezetni, így szintén bekapcsol az opto kapu. Az LM358-as kimeneténél ezen a résznél van egy dióda, ez biztosítja, hogy ne zavarják be egymást.
Ha jól értem, bal oldal a táp kimenete, jobb oldal pedig megy az akksikra? Ekkor IC2-t át kellene rakni a sönt jobb oldalára, hogy megfelelő legyen a kimeneti feszültség pontossága. IC1B jónak néz ki az áramkorlátos üzemhez. A bal oldalt nem néztem át, mert az csak visszajelzés. Én még tennék be egy visszajelzést, hogy éppen feszültség, vagy áramkorlátos üzemben megy a táp. Könnyen lehet, hogy nem fog neked 3.7A folyni, mert a táptól az akksipakkig akkora a vezetékek, csatlakozók soros ellenállása, hogy egyszerűen nem tud. Érdekes lenne tudni, hogy a töltés mekkora részében sikerül "teljes sebességgel" a töltés. Ehhez a kapcsoláshoz beépíthetsz egy balanszer áramkört is, max. 200-250mA-es kisütő áramig, ez még nem fogja befolyásolni a teljes töltöttség visszajelzését.
A nyáktervnél nagyon kell majd figyelni, honnan vezeted a GND-ket, főleg ha 33mV feszültségesést akarsz figyelni, ennyi 3.7A-nál simán esik a réz vezetősávon is, ha nem elég széles. A hozzászólás módosítva: Jún 3, 2017
Az elgondolás jónak tűnik első ránézésre.
Én talán annyit módosítanék rajta, hogy megemelném kissé a sönt értékét annyira, hogy egy PN átmenetet nyisson már, így az áramkorlát leegyszerűsödne egy NPN tranzisztorra, mely kollektora vezérli az optot. A másik, a két LED-et a tápok felé kötném be, mivel a komparátor kimenetén kb a tápok jelennek meg(durván), így természetes módon csak az egyik, vagy másik fog világítani, köztes állapot elvileg nem lép fel.
Megoldható a te ajánlásod is, ha 0.7Vx3.7A vagyis 2.59W-nyi disszipáció elfogadható. Ehhez már 5W-os ellenállás, vagy nagyobb tartozik. Lehetne egy kis előfeszítést alkalmazni, de akkor már annyira bonyolódik az áramkör, mint ha LM358-at használna. Mondjuk jelenelg is elég nagy a sönt disszipációja, 1.37W, lehetne csökkenteni véleményem szerint... Az LM358 offset feszültsége 5mV, ezt kell figyelembe venni. 0.05 ohm-nál 0.33A-nél 16.5mV esik, ez még kezelhető simán, 3.7A-nál 0.68W hő keletkezik.
A hozzászólás módosítva: Jún 3, 2017
Akkor kisebb ellenállást teszek bele.
A műveleti erősítő bemeneteit, pedig minél közelebb az ellenállás lábaihoz.
Hello!
- Az IC2 katódja nem jó helyre van kötve. Mert így a söntellenálláson eső feszültséggel nagyobbat figyel, ami áramfüggő is. - A TL visszacsatoló kondija a gerjedés miatt van a katód-Gate között. Valamint az opto diódával párhuzamosan egy ellenállást szoktak alkalmazni, hogy a TL alapárama ne befolyásolja a szabályozást. Helyesebb kialakítást láthatod pld. ezen a rajzon.
A TL431 szivárgó árama 0,1uA átlagosan, de max 1uA lehet! Ez mennyiben befolyásolhat szerinted egy olyan szabályozást, ahol ez az áram min 0,4mA kell legyen ?!
Ezt nézd meg: "Imin - Minimum cathode current for regulation typ: 0.4mA, max: 1 mA (más típusnál 0.7mA legjobb esetben). Ennek az áramnak muszáj folynia, ezt igényli a TL431 a helyes működéséhez. Nem szivárgó áramról és nem uA-es tartományról volt szó, csupán csak úgy van ez az áram biztosítva, hogy nem az opto diódáján keresztül folyik, esetleg azt minimálisan is, de kinyitva.
A hozzászólás módosítva: Jún 3, 2017
És ? Amikor az a legalább 0,4mA áram folyik, már rég illik a normál szabályozási tartományban tartózkodni a visszacsatolásnak! Alatta pedig kit érdekel, mi folyik?! Rég rosszul van méretezve a visszacsatolás, ha ezen bármi is múlik.
Nem rég, hanem éppcsakhogy. Pont erről szól az a specifikáció. Alatta pedig azt érdekli hogy mi folyik, ami az optó kimenetére van kötve. A fene jobban tudja hogy mi az.
Az áramkör egy része hiányzik, mitől lenne jól méretezve?
Sziasztok. Olyan kérdésem lenne hogy 3db párhuzamosan kapcsolt 18650-es LI-ION akkucellához milyen töltőáramkör kell? Powerbankot építek és ahhoz volna szükségem a benne lévő akkucellák későbbi töltésére.
Ha párhuzamosan vannak kötve, akkor semmilyen különleges töltőmegoldásra nincs szükség, egycsatornás, például TP4056 alapú megfelel. A töltőáramot én nem emelném 1A fölé, biztos ami biztos alapon.
Rendben,köszönöm a választ. Esetleg ha ezzel az általad ajánlott ic-vel építem meg a töltő áramkört,akkor a jövőben van lehetőségem még több akkumulátor cellát párhuzamosan kötni és használni vagy maradjak a jelenlegi 3db-nál?
Akármennyit párhuzamosan köthetsz, ha összekötéskor a feszültségük közal azonos. A töltési idő valószínűleg hosszabb lesz, más hátrány nem ér.
A hozzászólás módosítva: Jún 13, 2017
Még feltölt kitudom várni. Köszönöm a válaszokat.
Új cellák, de bontottak esetén is hasonlót mértem.
|
Bejelentkezés
Hirdetés |













