Fórum témák
» Több friss téma |
Mielőtt kérdezel, a következő két dolgot ellenőrizd!
I. A helyes tápfeszültségek megléte.
II. A kimeneten van-e egyenfeszültség.
Élesztés.
Szia!
Elvettem a végfoktól a táp-ot és ez lett az eredménye, sokkal kevesebb a zaj benne A hozzászólás módosítva: Júl 2, 2017
Már csak a három poti vezetéke gyűjti az éterből a zavarokat.
Mint a kolléga is említette, a fizikai egységek távolsága a fő probléma. A test vezetését is célszerű módosítanod, ha igazán zajmentes működést szeretnél. Erre akkor térjünk ki részleteiben, ha olyannak ítéled a zajt, hogy komolyabb átalakítást is bevállalsz a megszüntetése érdekében. Az LM3915 működésével elégedett vagy ebben a formában?
A komolyabb átalakítás alatt mire gondolsz? (nyák át tervezés?)
Az LM3915-el nincs gondom szépen működik, miért kérdezed?
Nézegettem a játékizé kapcsolását. Hát ez nem hibakorrekció, csak egy értelmetlen köntösbe bújtatott szimpla negatív visszacsatolás....
Hogy miért? Hát azért, mert, ha fellép a hibajel, akkor az opamp az erősítő bemenetére juttatja ezt. Na, de akkor csökken a hibajel, ami kijön az erősítőből. Így ez csak egy + ráerőltetett visszacsatoló hurok. Semmi pláne nincs benne. Annak megfelelően működik. A visszacsatolásra felírható matematika szerint. Pontosan ugyanúgy gerjedékeny ha nem teljesül a fázisfeltétel (bode kritérium). Az error corrector elvek nem így működnek. A valódi hibajel kioltás esetén nem kerül vissza az erősítőre a saját hibajele (pont ezért negatív visszacsatolás ez és nem hibajel korrekciós megoldás), hanem egy másik erősítőre kerül ami a hangszóró másik kapcsára vezeti a korrekciós hibajelet és az ott vonódik ki. Ez a megoldás nem javítja ki azokat a hibákat (pl tim) amikor az erősítő kilép a lineáris üzemmódból és fellép az, amikor a bemeneti jel nincs hatással a kimeneti jelre. (A valódi hibajel korrekció ezt is kijavítja.) Ez csak egy sima opampos negatív visszacsatolás, semmi több... Ha meg már opampot kötünk egy erősítő elé és visszacsatolunk arra is, akkor itt egy elegánsabb megoldás: 20Khz/20dB bónusz neg vcs-re méreteztem. Alatta 20dB/dec meredekséggel ez nő ugye. (A kondival lehet állítani.) A freki és fázismenetet nem rontja el a különleges kialakításból adódóan. A hozzászólás módosítva: Júl 2, 2017
Arra jutottam a kapcsolás megtekintése után, hogy a játékizéban alkalmazott elképzelés sokszorosára növeli az opamp torzítását és zaját egy normálisan kivitelezett megoldáshoz képest. (több, mint 20 szorosára) Viszont cserébe legalább semmilyen előnyös tulajdonsága nincs ahhoz képest....
Javaslom helyette a fenti megoldás kipróbálását. Minden tekintetben jobb tulajdonságokkal bír. (A kondival tudjuk beállítani, mekkora + nvcs-t akarunk ráerőltetni a végfokra.) A hozzászólás módosítva: Júl 2, 2017
Ha visszaolvasod, én ezt soha nem neveztem hibakorrekciónak, mindig hibajel-erősítőként említettem. Próbáltuk ezt az integrátoros megoldást, de sajnos a gyakorlatban gerjedés lép fel.
Ha tovább gondolod a működését: ha a végfok torzítása nulla, akkor az opamp mindkét bemenetén a torzítatlan bemeneti jel jelenik meg, amit közösmódusban erősít feszültségkövetőként. A torzított kimeneti feszültségből - a beállított erősítés függvényében - előtorzított bemeneti jelet képez, látszólag úgy, mintha a nyílthurkú erősítést növelnénk. A különbség annyi a hibajel-erősítő alkalmazása és visszacsatolási tényező növelése között, hogy a hibajel-erősítő a teljes hangfrekvenciás sávban képes a hibajel előállítására. Ha a nyílthurkú erősítést növelnénk mondjuk 30dB-el akkor az első töréspont is ennyivel tolódna lejjebb, tehát a középtartományban nem csökkentené a torzítást... vagy pedig az egységerősítési frekvenciát kellene a 30-szorosára növelni, ami fizikai képtelenség. A másik előnye a megoldásnak, hogy nagyfrekvenciásan feszültségkövetőként működik, ennek következtében nem vezérlődnek túl a meghajtó fokozatok.
Újra szimuláltam a kedvedért. A hibajel-erősítő 24dB-el csökkenti a THD-t. A harmadik képen az opamp kimenetén keletkező hibajelet láthatod.
Egy találós kérdés: miért van 90 fokos fázistolása a hibajelnek?
A tiéd is integrátoros megoldás. Ha kiveszed belőle az 5K ellenállást, meg a 100K-t, máris látszik az integrátor, meg az, hogy ez csak egy totál közönséges erősítő elé kötött opamp, amire megy egy + vcs hurok...
Amit csatoltam abba is be lehet tenni egyéb kompenzációkat az ilyen olyan nem kívánt pólusok kiütésére. Én csak egy alap integrálásást tettem bele. A legtöbb esetben ez jó és be lehet állítani a nagyságát. Nem a te erősítődbe szántam, hanem a mindenféle vackok elé. Lehet vele játszani... Itt van olyan verzióban is, ahol nem állítjuk el vele a végfok erősítését: A hozzászólás módosítva: Júl 2, 2017
Egyébként vedd már ki belőle a 100K-t, szimuláld meg úgy is. Most így ránézésre szerintem nem kell az bele. Hogy miért van eltolva 90 fokkal a hibajel? Hát azért mert ez is csak egy sima integráló hurok...
A hozzászólás módosítva: Júl 2, 2017
Mi lenne, ha a sok hozzászólásból a "gyártók" valamit (vagy minden lehetséges jó) alkalmaznának, felhasználnának ... szuper erősítők tömkelege készülne és nem kellene semmit szimulálni, mert az csak egy szükséges rossz ...
Sosem lesz ideális egy erősítő,viszont széphangú még lehet...
Ne szép hangú legyen, hanem jó. Ha a felvételen reszelős a bőgő hangja, nekem ne tüntesse el. Akkor szóljon csak szépen, ha a felvétel "szépen szól". Az ilyen szépenszólós erősítők addig jók, amíg videoton, meg orion hangfalon valami lepukkant DVD lejátszóról hallgatsz zenét. Szépen elfednek minden zavaró dolgot. De egy komoly rendszerben kilóg a disznóláb. Rögtön elvéreznek az ilyen szépenszólós vackok. Hallottam pár ilyen gazdája szerint szépenszólós erősítőt. Csak ilyen fedett mázas f...sok voltak, amik a vacak rendszeren viszonylag tűrhetően szóltak.
Volt ilyen philips házimorzsi rendszerem. Az is ilyen szépenszólós volt. Elektronikus zenén. De persze minőségi felvétellel kész röhely volt a hangja ahhoz a rendszerhez képest, amin zenét hallgatok. PC mellé ilyen háttérzenélésre persze jó volt. A hozzászólás módosítva: Júl 2, 2017
Az olyan gyártók, akik ilyesmivel foglalkoznak, azok nincsenek rászorulva az itteni hozzászólásokra, ebben biztos lehetsz.
Így kezdtem: "mi lenne ..."
Ezeket a megoldásokat már nagyon régen ismerik a gyártók és alkalmazzák is ha szükséges. Anno a középhullámú adókban Lakihegyen (van közte olyan ami a 30-as években készült) is volt ilyen "előfokozat", persze a régiekben csővel. Annyiban volt precizebb mint az itt berakott cuccok, hogy volt egy nagyon sok állású jackley kapcsoló, amivel 1dB-es lépésekben lehetett változtatni a negatív visszacsatolást, és egy másikkal az erősítést, így meg lehetett keresni a torzítás minimumát. (volt amiben 10 állású 0,1dB-es kapcsló is volt mellette) Volt az adó kimenetéről egy kisjelű kicsatolás demodulátorral, és arról is lehetett visszacsatolni a "hibakorrakcióhoz". Amikor újra elővesszük ezeket a dolgokat, arra mondta mindig faterom, hogy "na megint feltalálták a spanyolviaszt"...
Ez olyasmi mint a D osztályú erősítők, vagy a kapcsolóüzemű tápok esetén: az elvek régóta ismertek, csak az változik, hogy miből van megépítve. Kapcs tápok esetén tiratronból, majd tirisztorokból, manapság meg IGBT-ből vagy FETből. Az említett KH adóberendezések torzítását csak ilyen trükközéssel lehetett 1% alá levinni, és azért kellett állíthatónak lennie mindennek, mert a csövek paraméterei a sok-sok üzemóra alatt változtak. Csak érdekességképpen volt zajkompenzátor egység is, amivel 50, 100, 150, 200, 250, 300 Hz-et lehetett becsatolni, hogy az adóba bejutó hálózati zajok kiolthatók legyenek. A váltakozó áramú csőfűtések, és a 3fázisú táplálás miatt, a sok kW-os fokozatokba mindíg bejutott némi alacsonyfrekvenciás zaj, de ezeket egész hatékonyan ki lehetett kompenzálni, hogy a berendezés jel/zaj viszonya teljesítse a specifikációt. Megint csak érdekességképpen: az egyik adó tápjában a tiratronos egyenirányítóval kb. 6....12kV között lehetett szabályozni az anód tápfeszültséget (30A terhelhetőség mellett). Később átalakították tirisztorosra. Manapság meg már IGBT-vel csinálnának ilyesmit. A hozzászólás módosítva: Júl 2, 2017
"Szép hangú és jó is" Ezt nem egy orion videoton vacakra értem hanem elég komoly hangrendszerre ugyanis nem somogyis szutykokon hallgatok zenét...Nekem a szobába is minimálisan egy hk audio vagy legalább storm audio.. Ami azért nem kis múltra tekint vissza a ládák természetesen azokhoz vanak igazítva..A dómok falanként 2 db egy selyem egy titánium hogy minden hallatszon aminek kell ezek sem gagyi somogyi cuccok..
A hozzászólás módosítva: Júl 2, 2017
Komoly gondban vagyok a nyomtatott áramkör áttekintésével, kérlek érd be elvi magyarázattal.
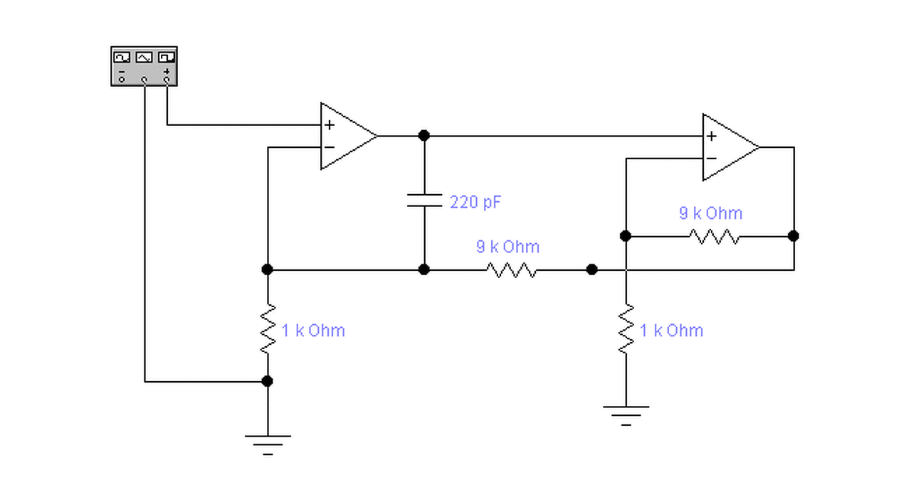
A hangszínszabályzó testpontja, ide értve az IC táp stabilizálását és szűrését, kizárólag a végerősítő bementi csatlakozási pontjától kapjon testet! Semmi garancia arra, hogy a végfok panel testvezetőjében nem alakul ki zavarjel. A kivezérlésjelző, a védelem és a ventilátor a főtáp pufferek test csillagpontjához lehetőleg külön testvezetőn csatlakozzanak! Akár ennyiből is megoldódhat a probléma, de ha mégsem, akkor ezt a testvezetési elvet megtartva a potik mellé kéne telepítened a műveleti erősítőt. A LM3915 elől hiányolom a csúcsegyenirányítót, melyről az LM3914 témában találsz információt. Feltételezem, meglehetősen vibrálnak a LED-ek. Célszerű lenne a hangszínszabályzó után bekötnöd a kivezérlésjelzőt, ha netán nem ott volna. Ezt nem tudtam egyértelműen kihámozni a NYÁK-tervből. Idézet: „Hogy miért van eltolva 90 fokkal a hibajel? Hát azért mert ez is csak egy sima integráló hurok...” Éreztem, hogy az integrálótagra fogod kenni a fázistolást, de nem így van. Ránézésre egyszerűnek tűnik ez a kapcsolás, de nem biztos, hogy annyira egyszerű. Küldök másik szimulációt, amiből már jobban látszik mit is csinál a hibajel-erősítő.
A sárga vonal az opamp hibafeszültsége a frekvencia függvényében.
A második ábrán növelem az arányos tagot (ha végtelen, behülyül a szimulátor, a gyakorlatban pedig begerjed - kipróbáltam). De az is jól látszik, hogy a kimeneti hibafeszültség szintje nem változik, tehát nem fog csökkenni a THD sem. A harmadik képen növelem az integráló tagot.
Teljesen tisztában vagyok ennek a működésével. Ez egy sima integráló tag. Szerintem te nem látod róla, hogy az. Vedd ki a 100K-t, aztán meglátod, hogy egy totál közönséges integráló visszacsatolást csináltál valójában. Pont olyat, mint amit feltettem. Furán vannak elrendezve az ellenállások a rajzon, emiatt megtévesztő első ránézésre. De hamar be lehet róla látni hogy ez csak egy integrátor, ami ráadásul el van rontva azzal a 100K-val. Vedd ki belőle, engedd feljebb az nvcs-t alacsony frekikre. A fázistartalékot nem hiszem hogy rontani fogja. Alacsony az időállandója. Akkor meg már ne pólus legyen, hanem integrátor...
Ha mégis gerjed, akkor pont nincs szerencséd, gondok vannak az utána kötött erősítő fázismenetével, de ez elég valószínűtlen. Tudom, hogy azt hiszed róla, hogy a másik osztón keletkező jelek és a bemeneti jel szinkronja miatt csak a hibajel marad, majd ezt felerősítve visszajuttatod az erősítőbe. De ez csak egy gondolati zsákutca, amibe én is belefutottam első ránézésre. Valójában ez csak egy sima integrátor, nem más... A hozzászólás módosítva: Júl 2, 2017
Ez viszont nagyon hasznos dolog lehet sok esetben. Nagy kondival (pl mondjuk 1uF) DC servo és buffer lehet a végfok elé. Kisebb kondival már felmászik a negatív visszacsatolás a hangfrekis sávba a végfokra. Tetszőleges nagyságúra be lehet lőni, amennyit rá lehet ereszteni a végfokra gerjedés nélkül.
És nem rontja el a frekvencia és fázismenetet. Az integrálás csak a visszacsatolt hibajelre nézve történik meg. + fázisjavító tagokat a végfok zárt hurkú átvitelében lévő pólusok kiejtésére ebbe is be lehet tenni, ha valaki extrém szoros visszacsatolást akar...
Van egy ötletem. Mi lenne, ha bepötyögnéd a Multisim-be a teljes kapcsolást és azután alkotnál véleményt róla. Persze ha úgy érzed, hogy ez csak kezdőknek való, hogy megértsék alapokat, kiszámolhatod kockás füzetbe is. Ahogy neked könnyebb.
A harmadik lehetőség, hogy megcsinálod a kapcsolást és megméred.
Benyomtam a szimulátorba. Pont azt csinálja, amit egy integrátor. De hát látom is rajta, hogy ez egy integrátor.
Az nem egy bonyolult jószág. Nekem nem szállt el az ősi szimulátorom, amikor a 100K helyére szakadást tettem. Csak csökkent az alacsony frekis hibajel, nőtt a visszacsatolás alacsony frekire. A tranyós izét nem tettem a végére. Bevágtam a helyére egy ideális opampot...
Gondolom a 100K eredetileg azt a célt szolgálta volna, hogy a bemeneti jel és a visszacsatoló osztó jele közötti különbséget (mert a bemeneti jelre nézve szinkronban vannak) megfelelő szintre erősítse és betolja a végfokba. Igen ám, de ha ezt megkapja a végfok, akkor kisebb hibajelet ad, nagyobb ellenálló kell. És így tovább. Végül kijön az, hogy hát végtelen nagy ellenálló kéne oda. Máris ott egy sima hétköznapi integrátor....
Vannak olyan módszerek, amik pozitív visszacsatoláson alapulnak. Végtelenre növelünk egy fokozat erősítést pozitív visszacsatolással, majd negatívan visszacsatolunk a végfok kimenetéről. Sokféleképpen lehet kivitelezni. Régen szórakoztam ilyenekkel is. Például a virtuális földpontba lehet tenni egy negatív ellenállást az is ilyen pozitív visszacsatolásos elven működik. Vagy a hawksford korrekció is ilyen elven működik... A hozzászólás módosítva: Júl 2, 2017
Megcsináltam ahogy mondtad, hangszínszabályzó és a stab tápjával+szűrésel együtt a bemeneti csatlakozóról kapja a GND-t, míg a kivezérlésjelző, védelem, venti egy külön vezetéken a főtáp GND-be. Sajnos a jelenség megmaradt
![]() A kivezérlésjelzőhöz tettem, dióda+kondit, köszi, hogy szóltál Mondjuk így elsőre fel sem tűnt, mondjuk nem is erre figyeltem első sorban
Akkor sajnos az antennaként szolgáló potivezetékeket meg kéne kurtítsd, egyúttal eltávolítva a műveleti erősítőt a végfoktól.
Talán kisebb átalakítással jár, ha a végfok modult kábelezed távolabbra. Akár egy jól szellőző ketrecet is kaphat. Ezzel viszont kísérletezni kell. A táp vezetékeit és a külön a hangszóróét is összesodornám.
És ha esetleg tennék egy árnyékoló lemezt a potis panelra és a kábelekre?
Ha rendelkezel a kísérlethez szükséges anyaggal, nyugodtan kipróbálhatod. Az árnyékolást kösd a csillagponti földhöz!
Rendben, köszi, holnap megpróbálkozok vele aztán jelentkezek
|
Bejelentkezés
Hirdetés |
















Az nem egy bonyolult jószág. Nekem nem szállt el az ősi szimulátorom, amikor a 100K helyére szakadást tettem. Csak csökkent az alacsony frekis hibajel, nőtt a visszacsatolás alacsony frekire. A tranyós izét nem tettem a végére. Bevágtam a helyére egy ideális opampot... 




