Fórum témák

» Több friss téma
Fórum » Triak működése
Lapozás: OK   12 / 14
(#) button99 válasza pbalazs hozzászólására (») Ápr 30, 2016 /
 
Megnéztem izzóval ugyan az a helyzet.
(#) pbalazs válasza button99 hozzászólására (») Ápr 30, 2016 / 1
 
Milyen izzóval próbáltad? Az árama a triak tartóáramánál nagyobb volt?
A gate-et ne az A2-höz zárd, hanem a pozitív táphoz!
(#) button99 válasza pbalazs hozzászólására (») Ápr 30, 2016 /
 
Megnéztem az adatlapját kevés volt a tartóáram, ellenállás-al jó működik. köszönöm!
(#) Darfol hozzászólása Máj 15, 2016 /
 
Üdv!
Érdeklődni szeretnék. Van egy Prodax PEK-F4 tipusú 60 - 400W- os fényerő szabályozóm
1: Használhatom e kisgépek (fúrógép, kis flex) fordulatszabályzására?
2: Ha használható! triak cserével növelhető a teljesítménye?

Válaszotokat előre is köszönöm!
(#) Sztanki hozzászólása Feb 8, 2017 /
 
Sziasztok!

Megépítettem az alábbi áramkört, amivel lámpákat szeretnék kapcsolgatni.
Annyi gondom van vele, hogy, ha energiatakarékos izzót kötök rá, akkor kikapcsolt állapotban az izzó vibrál és ha fel akarom kapcsolni a triac-on keresztül, akkor egy darabig még pislog, majd véletlen idő után elkezd világítani ezután ha lekapcsolom, akkor is vibrál. Ha kicserélem az energiatakarékos égőt egy LED fényforrásra, akkor azzal simán működik.
Tudtok valamit javasolni, hogy megfelelően működjön?

kapcsolas.png
    
(#) vzoole válasza Sztanki hozzászólására (») Feb 8, 2017 /
 
Vedd ki a kimeneti R-C tagot.
(#) bakos13gab válasza Sztanki hozzászólására (») Feb 8, 2017 /
 
Ahogy vzoole írja, az RC tag kivehető. Csillapító tag induktív terhelésekhez, izzókhoz nem kell.
Hagyományos izzónál nem lenne vele gond, de ezen a kis tagon elég áram folyhat ahhoz, hogy birizgálja az energiatakarékos fényforrásokat. Ha LED-est teszel bele, akkor elképzelhető, hogy haloványan fog világítani lekapcsolt állapotban, vagy lassan villogni fog, ahogy elég töltést kap az elektronikája. Glimm lámpás kapcsolóknál is hasonló a probléma. A villanyszerelőknél egy srác azt javasolta, hogy egy kísérletezett értékű (pl. 100nF-os) X2 kondival át kell kötni az izzót, ami elvezeti ezt a kis teljesítményt.
(#) Sztanki hozzászólása Feb 8, 2017 /
 
Köszi a tippeket! Holnap kipróbálom!
(#) Sztanki válasza bakos13gab hozzászólására (») Feb 9, 2017 /
 
Sziasztok!

Kivettem az R-C tagot és tökéletesen működik!

Köszönöm a segítséget!
(#) fsub válasza bakos13gab hozzászólására (») Feb 9, 2017 /
 
Szia!
Azt meg tudnád mondani (vagy másvalaki), hogy ez a 100nF X2 kondenzátor használható fényerőszabályzós kapcsolóhoz, ami LED lámpát kapcsol? Mert a lámpa lekapcsolt állapotban is világít halványan. Ellenállásal gondoltam söntölni a lámpát, de ha kondival működik, akkor inkább azt használnék hozzá. Arra gondolok, hogy a fázishasított szinusz hullámot nem fogja megszűrni, vagy símítani a kondi?
Köszönöm!
(#) Peter65 válasza fsub hozzászólására (») Feb 9, 2017 /
 
Szia!
Ha nullátmenetnél kapcsolsz, akkor nem lesz semmi gond. Fázishasításnál a kondenzátoros terhelés nagy "áramtüskéket" eredményez, ami a triak tönkremeneteléhez is vezethet. Ha ezt korlátozod egy soros ellenállással (kb. 100...500R), akkor úgy már teljesen jó lesz. Az ellenállásra rákerülhet a hálózat feszültség csúcsértéke is, ezért vagy egy nagyobb teljesítményűt válassz, ami kibírja, vagy 2db kisebből állítsd össze.
Van valamennyi szűrő hatása, de mivel a hálózati impedanciák viszonylag kicsik, a kondenzátor kapacitása se nagy, ezért érdemi befolyása nem lesz.
(#) fsub válasza Peter65 hozzászólására (») Feb 9, 2017 /
 
Köszönöm a választ! Ez egy normál szobai fényerősszabályzós kapcsoló, amivel egy LED-es lámpát kapcsolnék és szabályoznék, így a nullátmenet figyelését nem tudnám megoldani, vagy nem tudom a kapcsoló így működik-e.
Akkor viszont maradok az ellenállásnál, úgy számoltam 1-2W-os elég lesz 100kOhm-tól 1MOhm közötti értékkel, majd próbálgatással kiderül, mert nem tudom milyen mértékű áram folyik kikapcsolt állapotban a kapcsolón.
(#) pucuka válasza fsub hozzászólására (») Feb 9, 2017 /
 
Szerintem nem fog működni. Jobb LED fényforrásokra rá is írják, hogy nem szabályozható.
Nézz utána, hogy az a fényforrás amit használni szeretnél, melyik kategóriába tartozik.
(#) fsub válasza pucuka hozzászólására (») Feb 9, 2017 /
 
Ez kifejezetten szabályozható, így is volt árulva, működik is, csak mondom, kikapcsolás után halványan világít. Ezt a jelenséget szeretném kiküszöbölni.
(#) proba válasza fsub hozzászólására (») Feb 9, 2017 /
 
Egyik Kinai oldalon a szenzoros kapcsoló mellé a kondenzátort, mint "led transzformátort" ajánlják. Szerintem esetlegesen néhány 10 ohm meg a kondi jobb választás, mint a sima ellenállás.( bár kérdéses, a kapcsoló is a lámpán keresztül kap tápot, vagy csak a hálózatból összeszedett kóboráramokat kell elfűteni. ( a második esetben sokkal nagyobb ellenállás elég, ami már nem fűt jelentősen.)
A hozzászólás módosítva: Feb 9, 2017
(#) fsub válasza proba hozzászólására (») Feb 9, 2017 /
 
Nem a hálózatból szedi össze, mert normál kapcsolónál nem tapasztalható ez a jelenség. Hogy érted, hogy a kapcsoló a lámpán keresztül kap tápot? A nullán keresztül visszafolyik a kapcsoló felé valami áram?
(#) nedudgi válasza fsub hozzászólására (») Feb 9, 2017 /
 
A félvezető kapcsoló (fényerőszabályzó) nem tökéletes kapcsoló. Valamekkora ellenállása van, amin keresztül egy minimális áram azért folyik rajta.
A hozzászólás módosítva: Feb 9, 2017
(#) fsub válasza nedudgi hozzászólására (») Feb 9, 2017 /
 
Igen, én is erre gondoltam, csak megzavart, hogy proba fordítva írta, hogy nem a lámpa kap áramot a kapcsolón keresztül, hanem ellenkezőleg.
(#) nedudgi válasza fsub hozzászólására (») Feb 9, 2017 /
 
Megsúgom, hogy tökmindegy.
(#) fsub válasza nedudgi hozzászólására (») Feb 9, 2017 /
 
Közben rájöttem, azért írtam, hogy megzavart.
(#) proba válasza nedudgi hozzászólására (») Feb 10, 2017 /
 
Nem teljesen, egyiknek a működéséhez kell az az áram (kapcsoló) , a másiknak meg csak parazita jelenség (izzó).
Legtöbb érintős/szabályzós kapcsoló csak két vezetékkel van bekötve. Ahhoz hogy működjön ebből veszi az áramot.Tehát soha nem teljesen szakadt, és soha nem zár teljesen. Ami számunkra veszteség, az neki az éltető erő.
(#) c27 hozzászólása Márc 10, 2017 /
 
Sziasztok!

Egy nagyon egyszerű kérdésem lenne. Csak DB3-as diakot tudtam vásárolni, de szeretném ha az alkalmazott tirisztor magasabb feszültségnél gyújtana be. Elég lenne 3-4V is. A kérdésem az, hogy ha a diakkal sorba kötök egy zéner diódát az megoldja a gondom?
(#) proli007 válasza c27 hozzászólására (») Márc 10, 2017 /
 
Lehet megoldja, de nem írtad hogy egyenáramról megy, (gondolom) mert a DIAC kétirányú, így két soros Zéner kell, szemben. Egyébként egy zéner-nek általában a feszültség eltolásához áramra is szüksége van.
(#) c27 válasza proli007 hozzászólására (») Márc 10, 2017 /
 
Igen egyenáramhoz kell konkrétan a Skori féle lágyindítóhoz link. 3db 12V-os relé van sorba kötve és kicsit keveslem a 30-32V-os meghúzási feszültséget. Ugyan meghúz, de lehetne határozottabb is.
Azt, hogy érted, hogy "egy zéner-nek általában a feszültség eltolásához áramra is szüksége van"? A diakkal sorban lesz valamekkora minimális áram, vagy az kevés lenne és nem gyújtaná be a tirisztort? A legjobb a DB4-es diak lenne, de nem tudok beszerezni, DB3 pedig van egy rakással.
Ha a zéneres megoldás működne, gondolom külön munkaellenállásra nincs szüksége, mert a diak csak egy pillanatra kapcsol be amíg begyújtja a tirisztort. Addig pedig nem sok áram folyik a zéneren keresztül, gyújtás előtt pláne, de ha hibás a gondolatmenetem kérlek javíts ki.
A hozzászólás módosítva: Márc 10, 2017
(#) proli007 válasza c27 hozzászólására (») Márc 10, 2017 /
 
A zénernek van egy záróirányú karakterisztikája. Itt láthatod, hogy a zéner feszültség egy adott áramértékhez van megadva. Ha az áram ennél sokkal kisebb, akkor a feszültsége is sokkal kisebb lesz. A DIAC-on pedig a lavina pontja alatt szinte nem folyik áram. Hiszen sokszor több száz kilón keresztül töltődik egy 100nF-os kondi. Ha az közben vezetne, soha nem töltődne fel.
Tehát várhatóan úgy lehet eredményt elérni, hogy a reléről beteszed a zénert, utána a DIAC-ot. közös pontról meg egy ellenállást a negatívra, ami "előfeszíti a zénert. De ügyeskedni kell, hogy a káposzta is megmaradjon.. Próba cseresznye.
(#) c27 válasza proli007 hozzászólására (») Márc 11, 2017 /
 
Értem, majd meglátom, hátha összejön, ha nem akkor marad a DB4 beszerzése.
(#) Sztanki hozzászólása Júl 3, 2017 /
 
Sziasztok!

Építettem egy kapcsolást, amiben triakkal kapcsolok fel egy lámpát.
Előfordul olyan, hogy amikor a hálózatban pl. csiszoló gépet használok és kikapcsolom, akkor a lámpa hiába van lekapcsolva, villan egyet. Ez a villanás gondolom attól van, hogy a csiszológép visszarúg a hálózatra. Hogyan lehet ezt kivédeni, vagyis hogy ne villanjon fel a lámpa?
(#) Peter65 válasza Sztanki hozzászólására (») Júl 3, 2017 /
 
Szia!
Jó lenne, ha megadnád a kapcsolást, amit építettél, és a triak típusát, amit használtál, esetleg a kivitelezésről is mutatnál egy képet.
Több oka is lehet; de az első tippem, hogy a triak billenhet be, főleg ha érzékeny típus és nincs semmilyen védelem.
(#) Sztanki válasza Peter65 hozzászólására (») Júl 3, 2017 /
 
Szia!

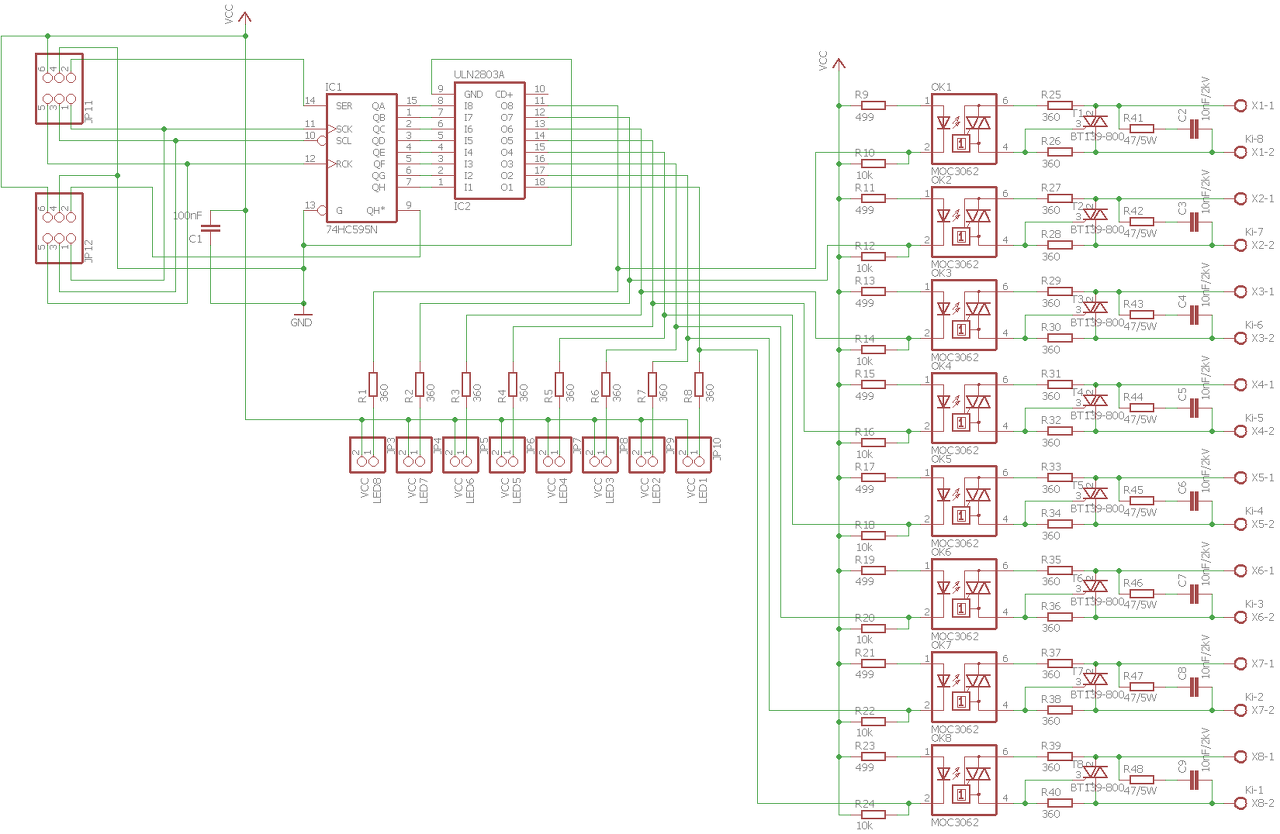
Erről a kapcsolásról van szó.

A baj az, hogy, ha le vannak kapcsolva a lámpák, amiket kapcsolok vele, és az elektronika is áramtalanítva van, akkor is villognak a lámpák, hogyha egy olyan berendezést üzemeltetek (vagyis amikor kikapcsolom), amiben motor van pl. porszívó, csiszoló, fúrógép.

kep.png
    
(#) Sztanki válasza Sztanki hozzászólására (») Júl 3, 2017 /
 
A triak: BT139-800
Következő: »»   12 / 14
Bejelentkezés

Belépés

Hirdetés
XDT.hu
Az oldalon sütiket használunk a helyes működéshez. Bővebb információt az adatvédelmi szabályzatban olvashatsz. Megértettem