Fórum témák
» Több friss téma |
- Ez a felület kizárólag, az elektronikában kezdők kérdéseinek van fenntartva és nem elfelejtve, hogy hobbielektronika a fórumunk!
- Ami tehát azt jelenti, hogy a nagymama bevásárlását nem itt beszéljük meg, ill. ez nem üzenőfal! - Kerülendő az olyan kérdés, amit egy másik meglévő (több mint 17000 van), témában kellene kitárgyalni! - És végül büntetés terhe mellett kerülendő az MSN és egyéb szleng, a magyar helyesírás mellőzése, beleértve a mondateleji nagybetűket is!
Igen, van némi induktív komponense is, ezért kicsit kisebb kapacitásérték kell mint ha ohmos lenne. 140 mA, kb. 150 V, Xc= kb. 1,1kohm, C=1/(2*pi*f*Xc)= 3 uF. Legalább 400 V DC, vagy 250 V AC, X2-es típusú kondi. Ja meg egy 10 M-s párhuzamos kisütő ellenállás és 160 mA-es soros lomha bizti.
Ki kell próbálni és mérés alapján pontosítani. Érdekes csak annyiban lesz, hogy lassabban pörög föl. Vagy mire gondolsz hogy érdekes lesz?
Sziasztok! Egy gyors kérdésem lenne: ez az aljzat tudja a gigabites sebességet? http://lomex.hu/hu/webshop/#/search,43-14-71/stype,1
Beszereltem, de nem tudok 100mb-nél többet sehogy sem kihozni belőle. Lehet hogy csak ennyit bír, vagy máshol keresendő a hiba? Köszi előre is! A hozzászólás módosítva: Aug 5, 2017
Máshol lesz a hiba. Ez csak egy mechanikus eszköz, műanyag, lemez meg "drót" van benne, nem ezen múlik a sebesség. Ez után (néha egybeépítve vele) szokott lenni illesztő transzformátor, majd az aktív eszköz. Azok már befolyásolhatják a sebességet. De ha 100 Mbit-nél nem megy feljebb, akkor valamelyik eszköz (vagy mindkettő) a kábel két végén nem gigabites.
Szerk: Én jártam úgy, hogy egy gigabites routerboardot nem gigabites POE-adapterrel tápláltam meg és természetesen csak 100 Mbitet lehetett vele elérni. Lehet még olyan kábeleket is találni mostanában (néha routerekhez adják), amelyek csak 100 Mbitre képesek, hiányzik belőlük 4 ér. (A gigabites átvitelhez kell mind a 8 ér a kábelben.) A hozzászólás módosítva: Aug 5, 2017
Köszönöm! Akkor a másik oldalon van a baj...
Sziasztok,
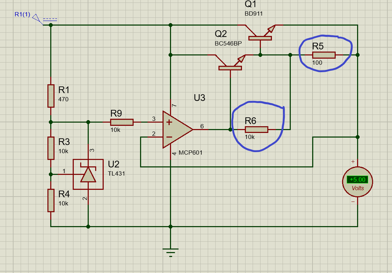
Az én kérdésem az lenne, hogy a csatolt képen a 2db bekeretezett ellenállásnak pontosan mi a szerepe a kapcsolásban? Illetve van esetleg valami 'nevük'?
Hello! Ha mindenáron nevet szeretnél hozzá, lehet bázis-emitter ellenállás is.
Alapvető feladata, a kollektor-bázis (ICBo) áram hatásának csökkentése. Mert zárt tranzisztor esetén is folyik minimális kollektoráram, ami befolyva a másik tranyó bázisába, az felerősítheti. Így a kimenti feszültség terheletlenül felemelkedhet a szabályozási szint fölé. Ha a kollektor-bázis viszáram átfolyik a tranyó bázis-emitter ellenállásán, és azon nem ejt nagyobb feszültséget, mint a bázis-emitter nyitófeszültség, akkor a tranyó nem nyit ki. Korszerű szilícium tranyóknál ez az áram meglehetősen kis értékű, de a kristályhőmérsékletének növekedésével nőni fog. Mellesleg az MCP601 nem jó választás, mert annak kollektor feszültség maximuma 5,5V. A két darlingtonba kapcsolt tranyó bázis-emitter nyitófeszültsége miatt, 6,2V tápfesz alatt nem is lenne meg az 5V kimenti feszültség. Gondolom a szimulátor ezért "nem szólt", de a valóságban az IC majd szólni fog. Egyébként a két ellenállás a szabályozási körre is "jó hatással van". Mert egy tranyót ha nyitsz, folyik bázisáram, de zárni igazából nem tudod. Értve ez alatt, hogy ha a kimeneten kapacitív terhelés van (és miért ne lenne, hiszen van szórt kapacitás is), akkor az OPA hiába zárja a tranyókat a kimenti feszültség megmarad. Így az OPA nem csak a tranyók zárási pontjáig szabályoz le, hanem a táp pontjáig. Ez szabályozási bizonytalanságot, instabilitást okozhat. Mert sokan ugyan elfelejtik, hogy egy táp is egy komplett szabályozási kör, annak minden hibájával, és anomáliájával együtt. Még rosszabb is mint egy végfok, mert általában kapacitív terhelésre dolgozik. Hiába hogy láthatóan egyenáramot erősít az egész, de a valóságban nem így van. Minden szabályozás változáson alapul, ami nem egyenáramú, hanem váltóáramú kör. A bázis-emitter ellenállásokon keresztül az OPA képes kisütni a kimenti kapacitást, könnyítve az OPA működését. A hozzászólás módosítva: Aug 6, 2017
Ha a tranzisztorokat elfordítod 90 fokkal, és berajzolod a terhelést is, láthatod hogy egy két tranzisztoros emitterkövetőről van szó. Mindjárt jobban érthetővé válik proli007 magyarázata.
Hello!
Az lenne a kérdésem kilehet valahogy mérni, hogy ez a motor hány wattos? Mert az adattábláján már nem látszik. A hozzászólás módosítva: Aug 6, 2017
Fényképezd le oldalról úgy, hogy látni lehessen a méreteit. Vannak itt nagy szakik, akik ránézésre be tudják lőni, hogy kb. mekkora teljesítményű motor lehet.
Fontosabb lenne azt tudni hogy hány V-os! És ha ez meglenne, akkor már a tekercsellenállásokból jól lehet következtetni a teljesítményre.
Amúgy 5-10 Hz környékén kis feszültséggel ki lehet próbálni, akár mérni is a billenőnyomatékot. Egy izmos, jól védett sztereó erősítő meg tudja hajtani.
500 - 750 W-os lehet, de jó lenne tudni a fordulatszámot is.
Köszönöm válaszod, így már világos.
MCP601 azért került bele, mert ezzel működik a szimuláció LM324/358-el sajnos nem Te mit javasolnál amúgy? Illetve tranyóknak bc546/DB243-ra gondoltam. Tápfesz tekintetében egy 6VAC-s puskás trafó lenne egyenirányítva és szűrve. Pucuka neked is köszi a választ, azzal tisztában vagyok, hogy ez egy emitterkövető, csak az említett ellenállások lényege nem volt teljesen világos
Bármilyen PNP tranyóval helyettesítheted, arra vigyázz, hogy a megadott feszültséget és áramot bírnia kell, és a lábkiosztást jól kösd be, ha még nincs nyákod...
Akkor jó lehet az 500 - 700 W körüli teljesítmény.
1 db IV6-os VFD Csövet akarok beépíteni.
Nem néztem az adatlapokat, de a 2N az 200mA -t visz, a BC meg csak 100mA -t, erre figyelj.
Jó lenne tudni, a fluoreszcens kijelző mennyit eszik, mielőtt bevásárolnál. És halkan jegyezném meg, esetleg ha mégsem kapcsolna rendesen, akkor a bázis és emmiter ellenállások értékeit lehet változtatni kell, de ezek az értékek gondolom jók lesznek a másik fajta tranyóval is...
Szia!
Ezt találtam róla. Fűtő (katód) feszültség: 0,85 - 1,15V Rács áram (állandó): 12mA Rács áram (impulzus): 45mA Anód áram (állandó): 0,8mA Anód áram (impulzus): 2mA Szerintem el kell hogy vigye. A hozzászólás módosítva: Aug 6, 2017
Hello! Nem tudom mekkora terhelhetőségre gondolsz, de én inkább egy LDO 5V-os stabilizátort javaslok alkalmazni. Mert egy 6V-os puskás trafóból igazából csak akkor lehet 5V--ot előállítani,ha a trafó terhelhetősége kétszerese a kivett teljesítménynek. Mert feszültség tartaléka nem sok lesz. A meleg vizet meg nem érdemes feltalálni, kivét ha tanulási szándékkel teszi azt az ember. (De kizárólag ezért írtam le ezeket a meggondolásokat is.)
Egyébként az LM358-al is működni kellett volna a kapcsolásnak. De annak kimenete nem Rail-to-Rail, tehát nem tudja megközelíteni a tápfeszültséget, csak kb 1.5V-ra. Így ennyivel növekedik a be és kimenet közötti minimális feszültség igény. Együtt a tranyókkal így már ez 7,7V-ra nő. És ha a betáp a szimulációban nem volt ennyi (mert nem látni),akkor nem is lehetett meg az 5V kimenti feszültség.
Helló,
most volt időm ismételten foglalkozni a témával. Ami azóta történt, hogy a labortápról üzemeltetve a hangszínszabit és a linkelt rajznak megfelelően bekötve egész jól működik a kapcsolás. Most már csak egy minimális alapzaj van a rendszerbe ami még mindig zavaró. Illetve egy olyan probléma tért vissza, hogy a rádióadás belehallatszik ha nem szól semmilyen zene a PC-ről. Az általad említett rövidzárlatokat még megcsinálom, egyenlőre csak tudatni szerettem volna, hogy nem engedtem el a témát és foglalkozok vele, illetve kicsit haladtam.
Helló,
sikerült elvégezni a kísérletet. Mellékelek pár képet a mostani állapotról (sajnos még mindig nem a legjobb minőség...) A lényeg, hogy a hangszínszabi még mindig a labortápról megy. Összekötöttem a labortáp GND-t a panelról egy rövid vezetékkel az IN1 és IN2 bemenetekkel. A következőket tapasztaltam: - A kábelek állásától függően több kevesebb hallatszik a rádióadásból. - Van olyan állapota a kábelek elrendezgetésének, hogy nem hallani a rádióadást. - A legjobb esetben is van egy halk alapzaja a rendszernek. - Kb. fél méterre ülök az egyik hangszórótól és a hangerő teljesen letekert állapotában is hallani a sistergést és alapzajt. - A labortáp szerint a hangszínszabi 47mA-t vesz fel. Lehet, hogy már túl nagyok az elvárásaim ezzel a konstrukcióval szemben és olyat szeretnék kihozni belőle amit nem lehet. Ha így van akkor állítsatok le. Ellenkező esetben kérlek segítsetek milyen irányba haladjak a javítás útján. Köszi a segítséget.
Árnyékolt jelkábel? Azzal kellene bekötni. Tápot a lehető legvastagabb vezetéken vidd!
A rádiózás megfelelő árnyékolással megszűntethető.
A zajt úgy lehet némileg csökkenteni, hogy csökkented a végfok erősítését, és ha ettől a maximális hangerő túl alacsonnyá válik, akkor egy előerősítőt tehetsz a hangszínszab elé.
Sikerült megszüntetni a rádiózást az árnyékolt kábel a földre lehúzva segített.
Viszont még mindig van egy kis alapzaj ami egy kicsit zavaró. Hogyan lehet a végfok erősítését csökkenteni? Jelenleg ilyen erősítőm van 2x a két oldalnak. Bővebben: Link Köszönöm
Üdv!
Egy TDA7497-es erősítőhöz ,,terveztem" tápot. Valaki le tudná nekem ellenőrizni, hogy működne-e. Fejlesztési, bővítési tanácsokat/ötleteket szivesen elfogadok! Az ic: ba41w12st Kapcsolási rajz kézzel lett készítve, fotón mellékelem! A válaszokat előre is köszönöm!
Mobilon nézve a rajzot nem látom, de a kommentekben pont az erősítés megváltoztatásáról írnak.
Nem olvasható néhány szám, és a javítgatások sem átláthatóak. Rajztechnikailag is hibás. Így ellenőrizhetetlen. A fókuszálás pontatlan.
|
Bejelentkezés
Hirdetés |









Te mit javasolnál amúgy? Illetve tranyóknak 







