Fórum témák
» Több friss téma |
Fórum » Több, egymástól független tápforrás feszültégének mérése uC-vel
Témaindító: ekkold, idő: Nov 17, 2010
Témakörök:
Lehet kapni filléres smd pulzustrafókat 1:1 áttétellel.
Alapvetően kommunikációra készült de szerintem 50-100mW teljesítményt amennyi az adatküldőnek tápfesz kell azt át lehet rajta préselni 50Ft ért már lehet kapni kínából ami 2db hoz elég lenne. Elvileg 1,5kV ot ír ![]() http://www.tme.eu/hu/details/h1102nl/egyeb-smd-induktorok/pulse/
Fejlesztettem ilyet nemrégiben, SAR típusú SPI-n kommunikáló ADC -vel. Pár részletet azt hiszem leírhatok.
1. Optocsatolós kommunikáció szétválasztásnál figyelembe kell venni, hogy az optók kikapcsolásra meglehetősen lassúak, amik meg gyorsak azok relatív drágák. PC817B típusú optó sima kollektorellenállással 15us körül késik kikapcsolásra. Ezt le tudtam szorítani 1,5us környékére némi trükközéssel, a bekapocsolási késés 1us körül alakul. Ez alapvetően korlátozza a kommunkáció sebességét. Az SAR átalakítási ciklusára adatlapon meghatározott maximális idő áll rendelkezésre, ezt túllépve romlanak a paraméterek. Az hogy beleféljen az átalakítási ciklus az időablakba, megkövetel bizonyos kommunikációs sebességet (Ha nem is kell magas mintavétel, akkor is!). Gondolom a többi átalakító típusnál is van ilyen, ellenőrizni kell! 2. Az elválasztott oldalon történő méréshez kell elválasztott segédtáp. Az optós szétválasztás tud 3-5000Vrms szigetelést, a segédtáp aligha (persze attól még 1kV is elég lehet). Vagy a mérendő körből lupjuk ki, vagy átvisszük minden egyes csatornához a primer oldalról (pro és kontra, mérlegelni kell!) 3. Az ADC az még csak adc, kell egy referelncia is mellé ami kulcsfontosságú a pontos méréshez, és minden csatornának kell belőle egy! Ha mindent összadunk, akkor már elég számottevő egy csatorna költésge (ADC, referencia, iso.kommunikáció, iso.táp). Ez igy korrekt, de 3000Ft alatt nem áll meg. (Reed) relés mérőpontváltó több csatornánál megfontolandó. (nem kell iso.komm., nem kell iso.táp, 1db ADC kell, 1db REF kell, cserébe kell sok-sok relé, és lassú lesz a mintavételezés.) Idézet: „.....(Reed) relés mérőpontváltó több csatornánál megfontolandó. (nem kell iso.komm., nem kell iso.táp, 1db ADC kell, 1db REF kell, cserébe kell sok-sok relé, és lassú lesz a mintavételezés.)” Kétáramkörös félvezető relékkel (opto-FET) már én is készítettem ilyet, és jól is működött (jóval gyorsabb mint a mechanikus relé) - viszont az alkalmazott félvzető relé max. 400V-ot tud kapcsolni, (ami akkor elegendő volt). A hozzászólás módosítva: Aug 29, 2017
Amit belinkeltél az ethernet trafó, MHz-es tartományra készült.
Megnéztem mennyi egy reed relé élettartama: 108...109 kapcsolási ciklus (már amelyikre egyáltalán megadják, amelyikre nem az lehet kevesebb is). Másodpercenkénti mintavétel esetén ez 3...30 év. A kisebbik érték reálisan elérhető a készülék élettartama alatt. Az opto-FET relékről nem találtam ilyen adatot.
A hozzászólás módosítva: Aug 29, 2017
Az nem jelenti azt hogy nem látna el egy mcu-t táppal. De ha nem nekem mindegy attól még jól működhet.
Azt elláthatja, viszont a DC jeláramtól telítésbe megy. Azért próbálkozni lehet vele...
Az alap áramkörnek milyen a tápkialakítása? Lehet egyből több független táp kialakítására alkalmasat választani pl: Bővebben: Link, vagy több kimenetű buck (bár ehhez nehéz gyári kialakítású trafót találni).
A jel továbbra is optón menne. ezzel csak tápot vinnék át. Azért írtam ezt mert valami olcsót és készet szeretett volna azt írta nem akar trafót tekergetni.
Valóban, erre jó, csak a lineáris (visszacsatolt), vagy digitális optós átvitellel együtt már drága.
Viszont ha már van két trafó, akkor az egyik átviheti a jelet PWM-mel. (Hogyan megy át a DC komponenssel is rendelkező PWM jel a trafón? Sehogy. Csak az élek tüskéjét kell átvinni, és a szekunder oldalon egy hiszterézises logikai kapu visszaállítja a teljes PWM jelet.) Skori biztos tudja hogy hogyan kell fillérekből precíz PWM generátort építeni, így erre nem térek ki. A hozzászólás módosítva: Aug 30, 2017
Higanyos érinkezőkkel rendelkező reléket használunk ay egyik ipari projektben. Kb. a hetvenes években telepítették a rendszert és mind a mai napig működnek. Sajnos csak sima mérőpontváltóként, nem repülő kondenzátoros megoldással. Meglehet mára már kimentek a divatból a higany miatt.
Néhány szigetelt erősítőt már én is készítettem;
U/f elvűt 4046-tal, VFC32-vel, PWM elvűt 4046, 555-tel, 40106-tal trafóval, optocsatolóval leválasztva, chopperes szinkron egyenirányítósat diszkrét alkatrészekkel és 4066-tal, záróüzemű trafósat 6kV-os leválasztához, leválasztott MCU-t soros átvitellel. Legtöbbször a PWM elvűt választottam, de a legpontosabb talán a legutóbbi volt, pedig nem volt külön referencia, csak a stabil táp. A leválasztást 6n137-tel oldottam meg, ez a sebességéhez képest viszonylag olcsó (kb. 50Ft Kínából). Nyilván az MCU ADC-t jól kell használni. Nekem volt lehetőségem rendesen túlmintavételezni, szűrni, kioffszetelni stb. (a sávszélességről nem esett szó). A legolcsóbb ide még éppen jó MCU talán az STM8S003F3P6 (kb. 60Ft Kínából). Ha nem akarsz segéd tápot, akkor a záróüzemű elv is szóba jöhet. Egy trafó primerét állandó áramig elmágnesezed, majd kikapcsolod. A szekunder oldalon lévő áramkör a mérendő jellel arányos feszültségszinten megfogja a feszültséget, mint egy sönt szabályzó. A primeren is elég jól mérhető a feszültség. A mérőáramnak itt is a lineáris tartományba célszerű maradnia, de fontosabb a primer és szekunder jó csatolása (én kisméretű toroiddal oldottam meg). Egyébként az áramot is megmérheted kapcsolt trafóval kellő körültekintéssel.
Hát valóban, az STM-nek vannak brutálisan precíz ADC-vel rendelkező, belső referenciás MCU-i fillérekért. Ma valószínűleg ez a legjobb megoldás sorozatgyártásban.
Nos, közben változott a specifikáció, az olcsóbb kivitel érdekében. Tehát elegendő ha kb. 5V-tól 60V-ig jó a mérés, esetleg 5V-tól 100V-ig, 100mV-os felbontással. Ennek fényében arra gondoltam, hogy egy alacsony frekis pwm-et állítanék elő egy kisáramú dual opampal meg pár alkatrésszel. Ez nem fix frekis lenne hanem afféle önrezgő megoldás. A jelet pedig mezei PC817-es optocsatolóval vinném át. A pontosabb átvitel érdekében két optocsatolót használnék, az egyik a pwm generátor része lenne (a visszacsatolásában), hogy az impulzus torzulást valamennyire kompenzálja.
Az opamp tápját a mérendő feszültségből venné. Az optocsatoló sima kollektor ellenállásra dolgozna, és a ledjét is kicski árammal hajtanám meg (mondjuk 0,2mA körül) - persze gondolom így még lassúbb lenne. A pwm frekit is alacsonyra választanám (max. 1kHz körül), a mérő oldalon pedig legalább 1s időállandóval integrálnám - nem baj ha kicsit lassabban áll be a mért érték. Ez így megoldhatónak ill. működőképesnek tűnik? Vagy inkább a lin optocsatolóval próbálkozzak (IL300) ?
Nem erre gondoltam. A kis maggal átvinnék 50mW tápot 5V-nak ez kb 100Ft. A mérő oldalon pedig 1 db STMF030 as küldi vissza soros kommunikáción a mintavételezett jelet. Ez kb 200Ft. 2db sima optokapu 70ft amivel meg lehet oldani 19,2kbaud/sec et.
Ahány csatorna annyiszor szorozva. Filléres ellenállásokat diódákat nem számoltam. A hozzászólás módosítva: Aug 30, 2017
Ez nagyon jó terv, csak azt nem értem hogy az általad linkelt nettó 216 Ft-os trafó mellé milyen negatív árú alkatrészeket tervezel még beültetni hogy 100 Ft-ra jöjjön ki a táp.
Két optóval szétválaszthatod a fel és lefutást, így csak rövid impulzusokat kell átvinni. Már ha a trafót elvetetted...
alin 60ft. 1db ban kettő trafó van ami akár 2 csatornához is elég.
Szia. Engem érdekelne ez a kapcsolás, ha összedobod skicc formájában. Ha a pontosságot javítani szeretnéd, talán a második optocsatolót felhasználva a primer oldalról visszaküldhetnéd ugyanazt a pwm-et, ami alapján tudná korrigálni a szekunder oldali opa a küldött jelet. Ehhez csak egy plusz tranzisztor kellene. De ez csak ötlet. A uC-es kommunikációnál nem is lenne muszáj a két opto, ha minden uC folyamatosan küldi a feszültség értékét, de úgy, hogy ha egy időben több uC is beszélne, lenne utána nem sokkal később olyan idő intervallum, ahol nincs átfedés. Ehhe minden uC-nak különböző periódusban kell beszélni, amik egymásnak nem többszörösei.
A hozzászólás módosítva: Aug 30, 2017
Egyelőre szimulátorban összedobtam ezt. (A táp rész még nincs meg, majd arra is kitalálok valamit)
Vajon a gyakorlatban is működne valami ilyesmi? Vagy inkább fix frekis pwm lenne célszerűbb?
Most, hogy így elnézem, nem bonyolult, de beleraktam 3db IC-t meg két optocsatolót. Ez már nem kicsi hely a nyákon. A lineáris optocsatolóval lehet, hogy egyszerűbb lenne? Vajon mekkora hibával lehetne mérni vele?
A pwm-et elő lehetne állítani opamp (56Ft)+ schmitt triggeres kapuval(19Ft) is, mindkettő van SOT23 tokban. Az optocsatolók "szekunder oldalán" is lehetne egy sima schmitt-triggeres kapu, szintén SOT23 tokkal. Ez az egész így filléres tétel lenne. Viszont hogy csinálok neki tápot? Egy apró gyári DC/DC megdobja a költséget. A mért feszültségből kellene egy low-drop stabilizátorral előállítani, ha kicsi a fogyasztás, akkor egy sima stabilizátor sem fűt sokat, viszont széles bemeneti fesz tartomány kell. Esetleg erre valami tipp?
*szerk: találtam 500Ft-ért 5V/5V-os DC/DC konvertert, lehet, hogy maradok ennél... A hozzászólás módosítva: Aug 31, 2017
Lineáris optóhoz is kell legalább két műveleti erősítő (két független oldalra).
Ha meg is linearizáljuk az egyik felén negatív visszacsatolással, akkor is: IL300 0-75°C hőemelkedésre, 5mA, vagy az alatti ledáramnál +-0.5% ot csal a két kimenete között. 5mA ledáram alatt is csal 0.5%-ot. Ezt a csalást nem szedi ki semmilyen kompenzálás. Plusz a transzfer erősítés nem fix, hanem válogatva van csoportokra, ezért minden csatornának szüksége lenne egy kalibrálásra. És akkor hozzávesszük a linearizási eszközök drifteléseit, szerintem jobb esetben sem lenne csak olyan 3-5% körül FS, full temp mellett. Eddig nem került szóba a bemeneti osztó sem, ahova (0.1%) 25ppm-et illene tenni, ami megint drága 30ft körül van. Illetve minden olyan helyre, ahol számít a hőmérséklet drift, oda 25ppm alkatrész kellene (kondiból NP0). A hozzászólás módosítva: Aug 31, 2017
Ha a bemeneti részen 5V-os a táp, akkor a meghajtó IC lehet SOT23-6 tokozású (2db meghajtó egy tokban), a müveleti erősítő is lehet SOT23-5 tokban. Szerintem elég egy optócsatoló, a fogadó oldalon egy tranyó bázis-emitter köre lehet a munkaelenállással párhuzamosan, így aktív tartományban marad az optocsatoló tranzisztora (4,3/5V), és kb. annyi idő alatt kapcsol ki, mint be. A tranzisztor kollektorán már lehet sima munkaellenállás.
Az önrezgő szerintem jobb, mint a fix frekis pwm. Emlékeim szerint nekem a lienáris optocsatolóval az offszet hiba volt túl nagy, és változékony. Most átfutva az adatlapot, 0,15%/°C a maximális drift, de a tipikus 2 nagyságrenddel kisebb. Ha a hely nagyon ki van számolva, akkor esetleg a HCPL7800-as, vagy valamelyik származéka nem lenne megfelelő? Ez Kínában kb. 1$. Több ipari készülékben ilyenekkel mérik a visszavezetett jeleket.
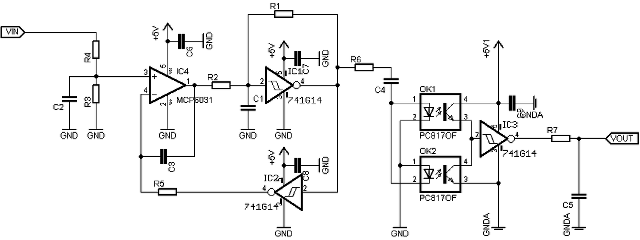
Újabb rajzot készítettem. Szimulátorban használhatónak tűnik, 1..2%-nál nem nagyobb a hiba, de 0V vagy alacsony bemenő fesz környékén nem tudtam jól modellezni. Ez így vajon mennyire lenne használható a gyakorlatban?
A HCPL7800 a TME-nél horror áron van, kína most nem játszik. Amúgy az applikációit nézve kell utána egy különbségképző opamp is - vagy az nem kötelező?
A Toshiba származék kb. 1000HUF
Bővebben: Link Nem kötelező, de célszerű a differenciál kimenetet egy műveleti erősítővel aszimmetrikus jellé átalakítani. Ez nem az UcD elvet követi, hanem a schmitt trigger miatt hiszterézises önrezgő lett belőle. A szélső kitöltési tényezőknél nagyon le fog szakadni a vivő frekvencia. Az R5,C3 és R1,R2,C1 értékeitől függően a műv.erősítő valamit javíthat a helyzeten. Szerintem az a kettős optocsatoló továbbra sem jó választás, a rövid impulzusokat (0% és 100% közelében) meg fogja toldani. Ha telítésbe megy, hiába "húzza" a másik, nem fog sokkal gyorsabban kikapcsolni. Még egy olyan optóval is jobban jársz, aminek a fototranzisztorának a bázisa is ki van vezetve, és egy schottky diódával megakadályozod a telítést.
Nézd meg a töltéskiegyenlítéses AD átalakítókat is. Egyszerű eszközökkel (műveleti erősítő, monoflop, referencia, optocsatoló) frekvenciává alakíthatod a feszültséget / áramot. A uc rengeteg bemeneten tud frekvenciát mérni. Ha jól emlékszem 8 .. 10 bitest építettünk sok csatornára jó 10 - 15 éve. A tápot egy tranzisztoros astabil által hajtott toroid adta csatornánként külön szekunder tekerccsel. A táp egyben az órajelet is biztosította.
A hozzászólás módosítva: Aug 31, 2017
|
Bejelentkezés
Hirdetés |













