Fórum témák
» Több friss téma |
Fórum » Labortápegység készítése
Mégcsak amolyan deszkamodell.Semmi dobozolás.A DC OFF kapcsolót leforrasztottam, hogy kevesebb alkatrész lógjon a panelon.De próbálgattam és működik.
Sajna jobb minőségű képeket nem sikerült készítenem.A hűtőborda fele lemaradt de a mérete:19cm széles, 8cm magas. 5cm mély.
Ígéretesnek látszik a kivitel, gratulálok. Sajnos van olyan rész amit nem nagyon tudsz befolyásolni, mégpedig az áteresztők milyensége.
Azt javaslom a beállítgatást megelőzően végezz egy tesztet -én is így szoktam- mert jobb ha már most kiderül ha baj van az áteresztőkkel. Tudnod kell, hogy ez kockázatos dolog. 1. Az árampotit tekerd középállásba a feszültséget pedig minimumra. Tegyél egyenfeszültség mérőt a kimenetre. Itt nullához közeli értéket kell a műszernek mutatnia. A feszültség ptotit felfelé növelve, lineárisan kell a feszültségnek változnia, egészen a maximumig. Itt most éppen azt méred mekkora az Uki max, az alapbeállítással. 2. Most jön az izgalmas rész. Kikapcsolod, feszültségpotit középállásba teszed, az árampotit minimumra. A kimenetre egyenáram mérésére alkalmas műszert tegyél, ami tud legalább 10A-t mérni. Bekapcsolva közel nulla körüli áramot kell látnod. Az árampotit tekerd egy kicsit feljebb, kb. 10%-os állásba. Egyértelműen áramot kell látnod, nagyjából a maximum tizedét. Tekerd feljebb a potit addig, amíg kb. 1 A-t mutat a műszer. Itt már melegedésre számítunk, ezért hagyd így pár percre. Ha a melegedés normális (40° körüli maximum) akkor mehetsz tovább 2,5A-ig. Ezt nagyjából a potméter félálásánal kell kapnod. Itt még jobban melegszik majd. Ha nincs baj, akkor hajrá, tekerd fel 5 A-ig. Ne hagyd itt sokáig, mert ez brutális terhelés rövidzár mellett. Az 5 A vagy a végállás alatt lesz, vagy végállásban sem éred el. Ezt később be lehet állítani. Az a lényeg, egy rövid ideig teszteld bírja e rövidzárban az 5A-es terhelést. Ha ezt a strapát túlélte, akkor príma félvezetőket tudtál vásárolni, jó a hűtési intenzitás, tehát életrevaló tápod van. Innen már csak be kell állítani a határokat, meg a mérést meg kell igazítani, hogy jó legyen. Ebben is fogok segíteni ha igényled.
Leteszteltem.Az eredmény:
1. Uki max 47.3V -Ez csak a durva poti maximumján, 49.8V - a finom poti maximummal együtt. 2. Bekapcsolásnál 0-at mutat.1A-nál 54 celsiust mutatott a műszerem.2,5A-nál 77 celsiust mértem.5A- nál 103 celsiust mértem.De sajna annyira figyeltem a hőmérőt és örültem magamnak, hogy talán sokáig volt rajt a maximum.Most 0-at mutat minden és semmi nem változik a potikra.Talán elszálltak a 2N3055-ös tranyók???
Elszállt 1 2N3055.És kiment a 6,3A-es biztosíték.De most újra üzemel.
Igényelném a segítséged a pontos beállításhoz.Ha nem túl bonyolult.Ahogy leírtad az előző próbákat így simán ment az első tesztelés. Köszönöm. Szép estét
A potméterek végállásához tartozó értékek beállítása nem lényeges dolog, ezért nem is kell túlzottan kihegyezni. A tényleges értéket úgyis te állítod majd be, a végálláshoz tartozó maximumnak nincs sok hatása a működésre.
Azért valamennyire érdemes beállítani. 1. A feszültség maximumát az R4-R5 párhuzamos ellenállás eredőjének módosításával tudod befolyásolni. Többféleképpen is módosíthatód az értéküket, amik közül egyik lehet az R4-27k ellenállás egyik lábának kiforrasztása, és az ellenállás helyének 47kR-os trimmer potméterrel való átkötése. A trimmer először legyen kb. félállásban. Ezzel az R4 értékét tudod fokozatmentesen állítani. Kb félállásba tekerd a feszültség szabályozó potmétert, és ekkor az R4 trimmerel állíts be kb. 25V-ot. Ezután tekerd fel a potmétert és nézd meg 50V-hoz képest mennyi van a kimeneten. A trimmerrel tudod az értéket 50V-ra állítani. Mint mondtam, ez nem egy lényeges pont, de ha már vacakolsz vele, akkor a durva poti maximuma és a finom poti középállása mellett célszerű az 50 V-ot beállítani. Miután ez megvan, kikapcsolod a tápot, kiveszed a trimmert, és megméred az ellenállását. Ha ez közel esik valamilyen szabványos ellenálláshoz, akkor arra cseréled R4-27 kR-ot. De előfordulhat, hogy nem szabványos az érték. Ekkor sem kell a kardodba dőlni, csak számolgatni egy kicsit. A mért trimmer érték, és az R5-10 kR eredőjét kell kiszámolnod [(R4xR5) / (R4+R5)]. Aztán ez az értéket kell 2 akármilyen ellenállás párhuzamos eredőjével kirakni. 2. Az áram beállítás szinte pontosan ugyanígy megy, csak ott R15-R16 ellenállást kell variálni. Közben a feszültség poti legyen kb. félállásban. Arra érdemes figyelni, hogy a lehető legrövidebb ideig legyen a kimenet rövidrezárva az árammérővel, mert mint tapasztaltad, itt szélsőséges dolgok történhetnek. De nem csak árammérővel lehet a kimenetet rövidrezárzni, hanem más terheléssel is elérhető az 5 A. Sőt éppen így is érdemes csinálni. Pl. vegyél 2 db 24V/100W-os izzót, amiket köss sorba. Ha ezt kötöd a kimenetre, és a feszültséget feltekered 50 V-ra, akkor bő 4 A áram fog folyni, és mégse lesz szinte semmilyen melegedés, mert csak a többletet kell elfűteni. Ha a két izzót párhuzamosan kötöd, és csökkented a feszültséget 24V-ra, akkor már bőven be tudod az 5A-t állítani, és még mindig kezelhető lesz a meleg. El kell fogadni, hogy az 50V/5A kombináció analóg táp esetén, rövidzárban már szinte kezelhetetlen hőtömeg.
Keresek jövőhéten valamelyik üzletben ilyen izzókat.Nem szeretném ha megint elszállna valamelyik tranyó.Az a gond, hogy már kerestem de szinte mindenhol ledlámpákkal van tele az üzlet.Hagyományos halogén izzót sehol se találtam.Tűlábasba láttam 12V/10W-ost.Ez volt ebből a fajtából a max.Mihelyt beállítom leírom, hogy sikerült-e.
Köszi az eddigi segítséget. Szép estét
gépkocsiizzó??
Az lesz a végeredmény.Már eszembe jutott közben nekem is.
Üdv!
Ennek a tápnak a kapcsolását illetve leírását esetleg nyáktervét hol találom meg? Előre is köszönöm!
Beírod a fórum keresőjébe: labortáp. Kiválasztod a képek közti keresést.
A panelterv és a leírás is megtalálható ebben a fórumban keresve: "Labortáp Alkotó" A hozzászólás módosítva: Szept 30, 2017
Azt próbáld elérni, hogy nagyobb feszültség mellett tudjon nagyobb áram folyni. Ha 12W-os fényszóró izzóban gondolkozol, abból is lehet 2-3 db-ot sorba kötni.
A normál 24V/100W-os izzót szinte minden villamossági boltban megkapod, és ez egy relatíve olcsó vétel. Ha jól emlékszem talán 270 Ft-ért vettem néhány éve. Azért kapni ilyeneket, mert pl. az esztergák, és egyéb forgácsoló gépek világításába ilyen kell, illetve számos ipari környezetben lévő lámpába is.
Udv!
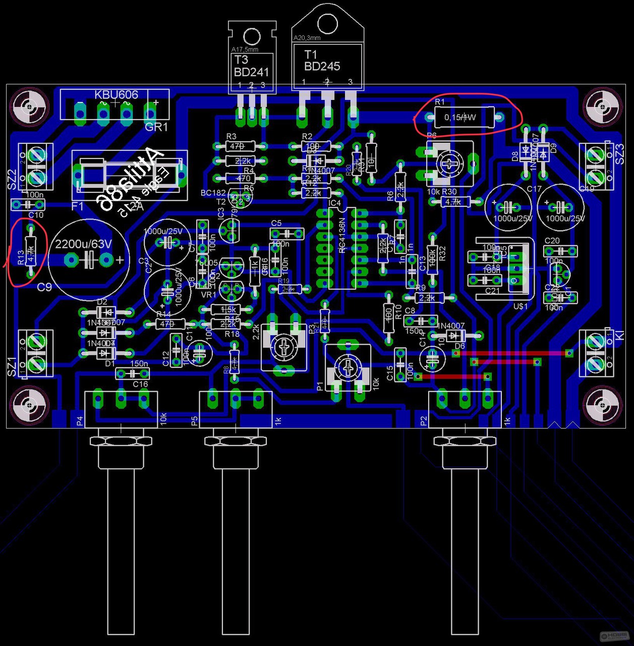
Attila86 cikke alapjan megepitettem a labortapot. Viszont valami gond van. A kepen megjelelolt ellenalasok melegszenek illetve az egyeniranyitas is viszonylag meleg. Az elolapi panelon leve 1k os kicsit fustolt is. A bal oldalon levo lad ami elvileg a tularamot jelzi folyamatosan vilagit. A panelmeronek rossz a trimmer potija de az nem befolyasolja ezt ha jol gondolom. A kimeneti fesz 20v korul van, a bal oldali tengelyes potit tekerve tudok valtoztatni par voltot, ha feltekerem akkor lejjebb megy a fesz es megjobban vilagit a led illetve bug a trafo. A trafom egy erositobol bontott trafo. Egy GND je van ezt kotottem be az sz2 be es onnan atkotottem az sz1 be. Majd az sz2 be a trafo 32 voltos agat az sz1 be pedig a 12v os agat. Az sz3 az egy kulon 12v os traforol megy. Valami otlet, hogy mitol lehet? Hol erdemes hibatkeresni? Elore is koszonom!
Mert sikerült egy kövér rövidzárat csinálnod. A két táprésznek nem lehet közös a GND-je! Tehát a trafód közös közepét nem használhatod a két részhez közösen.
Bár a kapcsrajzról nem üvölt, de azért kiszúrható, hogy az egyik földjel az GND, a másik meg 0V névre hallgat. Ezek nem ugyanazok!
Hat mondjuk igy belegondolva igazad van. Ha 3 kulon trafot hasznalok ugy akkor jonak kell lennie elmeletben ugye? Viszont van egy 24v os ag is a trafon kulon gndvel, viszont azt nem tudom mennyire dijazni az 5v os fesz stabilizator.
A hozzászólás módosítva: Okt 10, 2017
Idézet: „...viszont azt nem tudom mennyire dijazni az 5v os fesz stabilizator.” Semennyire. Sok lenne a veszteség, melegedne borzalmasan. Másrészről meg 24VAC-ból 30VDC lesz. Szerintem ez már meghaladja a bemenő maximumot.
3 trafóval okés lesz.
Idézet: „Viszont van egy 24v os ag is a trafon kulon gndvel” Nem tudom, hogy az 5 V-os ág mennyi áramot igényel. Hogy csökkentsd a stabilizátoron a disszipációt, tehetsz be egy soros kondenzátort a grätz elé. Kapacitív ellenállás, disszipáció nélkül. A kondenzátor kapacitását a kívánt áramhoz kell igazítani. 50 Hz-en 1µF kapacitás kb. 70 mA áramot enged át (ez a tápfeszültségtől nem függ). Megnézed, mennyi a max áram azon az ágon és kicsit fölé méretezed a kondit (csak nem polarizált és AC-tűrő típus legyen). Így fűteni sem fog, mint egy ohmos ellenállás. A hozzászólás módosítva: Okt 11, 2017
Sziasztok!
Segítséget kérnék! Az edison14 által publikált "Stabilizált labortápegység 0-30V 2mA-3A" labortápot évekkel ezelőtt megépítettem, tökéletesen működött. Most rávettem magam, hogy duplába építsem meg. A kérdésem, hogy ha egy hűtőbordára rakom a 4db (2x2) 2n3055 tranzisztort akkor nem baj, hogy a két kapcsolás tranzisztor collectorjai összeérnek, nem befolyásolja a működést? Köszönöm!
Nem érhetnek össze, és a trafótekercsük sem lehet közös. Legalábbis ha az a cél, hogy a tápegységek kimenetei egymáshoz is köthetőek legyenek.
Köszi a választ!
Akkor edison14 ,hogy oldhatta meg, egy hűtőbordára rakta?! Ő is duplán építette meg. Kép A kimenetet nem akarom sorba kötni, ha erre gondolsz. Külön használnám, mind a kettőt, akkor sem lehet egy trafón? A hozzászólás módosítva: Okt 11, 2017
Még egy kérdést ha megengedsz. A Lomex-ben (sem) kaptam BC141 (TO39) csillag-hűtőbordát, azt mondták már nem kapható. Van valami ötleted esetleg, mit csináljak?
Köszi!
Megválaszolom Alkotó helyett a kérdést, ha már megláttam: arra, hogy közös hűtőbordára rakd a tranzisztorokat van egy nagyszerű találmány, úgy hívják, hogy csillám/szilikon szigetelő alátét
pl: Bővebben: LinkMeg ha olyan a felfogatandó eszköz tokozása, akkor a csavar alól a szigetelőgyűrűt se hagyd ki, de talán már be is ugrott neked is a megoldás azóta
Puskás börzén szokott lenni ilyen hűtőcsillag, nézz szét ott.
Vagy veszel a tranyó átmérőjénél nagyobb alu vagy réz rudat (hasábot), kifúrod hosszában a tok átmérőjénél picit kisebbre, hosszában bevágod, hogy tágulhasson és belepréseled óvatosan. Ha nem akarsz préselni, akkor meg olyan nagyra hagyod az egyik oldalt, hogy egy átmenő csavarral össze tudod húzni. Vagy hajlítasz lemezből zászlót neki, amit felerősítesz rá, mint egy bilincset.
Ham - Bazár: Hűtőcsillag TO–5 tokhoz, jó a TO-39 -hez is.
Tudom ,hogy van ilyen, nekem is van otthon TO220-hoz való de TO3-hoz még nem láttam. De ha összeérhetne a 2x2 tranzisztor akkor mindegy is lenne.
Mindenkinek köszönöm a válaszokat!
TO3 -hoz nem is láthattál, mert ilyen tokba sokkal nagyobb teljesítményű tranzisztorokat tesznek, aminek a hűtéséhez már nem elegendő a hűtőcsillag/hűtőzászló hőellenállása. A TO3 tokozású tranzisztorokat eleve úgy tervezik, hogy hűtőbordára lehessen felszerelni, másképpen nem is lehet. Mivel a kollektor a házon (pontosabban a jó hőátadás, kis hőellenállás érdekében az alaplemezen fémesen ) helyezkedik el, a TO3 tokozású tranzisztorokat szinte minden esetben szigetelten kell a hűtőbordára erősíteni. Ehhez kaphatók szerelvények, viszonylag jó hővezető, de elektromosan szigetelő alátétlemez, átvezető gyűrű, és hővezető paszta. Mindezek együttes használatával lehet a TO3, és még több más tokozású, nagyteljesítményű tranzisztort hűtőbordára szerelni.
Ha a kimeneteket garantáltan nem kötöd egymáshoz, akkor a trafótekercs lehet közös.
De a labortáp univerzalitása abban áll, hogy széleskörűen fel lehet használni, ami egy ilyen manőverrel erősen korlátozottá válik.
Köszi a válaszod, a hűtőcsillagos kérdésem nem a TO3-as tokozásra írtam, hanem a TO39-hez. Egyebként a hozzászólásod többi része rendben van, hasznos is volt.
Üdv mesterek!
Megépítettem ezt http://www.hobbielektronika.hu/forum/topic_post_655039.html#655039 a tápot tesztelésnél rendesen működött egy darabig majd hirtelen nincs áram a feszültséget szabályozza de áram az nincs nem tudom mi lehet a gond?
Ha van feszültség, és arra valamilyen terhelést kapcsolsz, akkor ott áram is folyni fog.
Köszönöm a gyors választ de sajnos ha zárom a kimeneteket a feszültség leesik nullára ez jó is van így de áram nem folyik és az áramhatárt jelző led sem világít ilyenkor! Érdekes jelenség de sajnos ez van!
|
Bejelentkezés
Hirdetés |










pl: 




