Fórum témák
» Több friss téma |
Nincs rajta.
Nem biztos hogy jobban jár, mert egy ilyenhez (rajzot sem ismerjük) a nyákot úgy kell kialakítani, hogy leteszed egymás mellé a 2db sztereó potit (jobb-bal magas és mély), és köré rakod az alkatrészeket. Ezt így vezetékezgetni kell. Tettem fel régen egy normális rajzot, talán még nyáktervet is hozzá.
St151-végfok modulhoz akarom, de szerintem hanyagolom. Azt hittem ami van azt ha be lehetne kötni akkor csak egy előerősítőt szerzek hozzá és jó lesz
. Marad a két hangerőpoti
Persze, hogy be lehet kötni ! Ezen a képen tisztán látni, hogy a középső a GND, a mellette pedig a 2-2 bemenet, illetve a kimenetek. Bizonyára "elnyel" majd jócskán a bementi jel szintjéből.
Két lehetőség van a próbára... A neten fellelhető "passzív hangszínszabályozó" rajzokat tanulmányozd át, akkor kitalálhatod, hogy melyik a bemenet és a kimenet. A hozzászólás módosítva: Jún 24, 2017
Hali.
Milyen erősítőből való ez? Ha lehetne tudni akkor arról kell egy szerviz manuál és már meg is van a bekötése.
Egyenlőre tettem be 2db 10k potit
Holnap fúrom a helyét.
Szia!
Szerintem inkább hanyagold. Ez passzív hangszínszabályzó (aktív elem nélküli), ami kisimpedanciás meghajtást igényel. Ezenkívül más a szabályzási karakterisztikája is, mint egy aktív szabályzónak, nem emel annyit, valamint a potik általában egymásra is hatnak. Vagy ne is tegyél bele egyáltalán hangszínt. Csak ront a hangképen, meg a fázismeneteken.
Sziasztok!
Egy EQ-ba szeretnék mini potikat cserélni. Paraméterek: 50k, lineáris , monó (B50K jelölésű). 4,5 cm hosszú. Sajna a neten nem lelek, csak 3,5 cm-est. Ha valaki találkozott ilyen potival, kérem segítsen!Köszi előre is!
Sziasztok!
Megépítettem az alábbi kapcsolást. alábbi kapcsolás A hangszín jól működik , minden funkciója rendben van. A közép potméter felcsavarásával csökken a magas és a mély tartomány. Kérdésem az lenne, hogy tudnátok e ajánlani olyan parmetrikus hangszínt , amiben a középpotméter nem hat a magas és mély frekvenciákra. Vagy irodalmat ahol, le van írva a hangszín szabályozás működése. Köszi!
Sziasztok!
A napokban akadtam erre a kapcsolásra. A P1 potméter így balanszként van berakva így az erősítés ~2,5x invertálva ami nekem pont jó is lenne, ha telefon lenne a forrás viszont nem lesz probléma hogy a visszacsatolásba egy potmétert rakok? nem lenne jobb egy 27k-s ellenállást berakni helyette és a fokozat elé kötni a balanszot? A másik kérdés: nem kellene a táphoz még valami ? A hozzászólás módosítva: Júl 9, 2017
Sziasztok!
Egy kis segítséget szeretnék kérni,a napokban a kezembe keveredett egy hangszínszabályzó van valakinek ötlete a bekötéséről?
Hello! A jósda Delphi-ben van, nem a He oldalán. Ott várhatóan nem gond, a gondolat olvasás és a távolba látás..
A hozzászólás módosítva: Szept 10, 2017
Próbálkozott már valaki ezekkel a PT csoda IC-kkel?
Pl:PT7313
Sziasztok. Tudtok valami bevált kapcsolást hangosítási célra? Egy videoton erősítő hangszínszabályzólya van most bekötve, de ennek nagy az alapzúgása. A lényeg, hogy 1x vagy 2x 12V-ról menjen.
Szia!
Ez az Előerőfok szerintem jó lesz neked.
Szia.
Nem az a probléma, hogy rossz helyen van a láncban a hangszín áramkör?
Telefon és egy tda7294 között van.
zenebolod: Eléggé össze vissza van ez a nyák. Kapcsolás van hozzá?
Szia! Itt találsz forrást.
Nincs itt nálam a kapcsolás. Hogy kinek mi az össze-vissza az egyéni felfogás.
Idézet: „Hogy kinek mi az össze-vissza az egyéni felfogás.” Ezt a fizika is tudja?
Szerintem hagyjuk az egymás szekálását. Ez nem az a fórum.
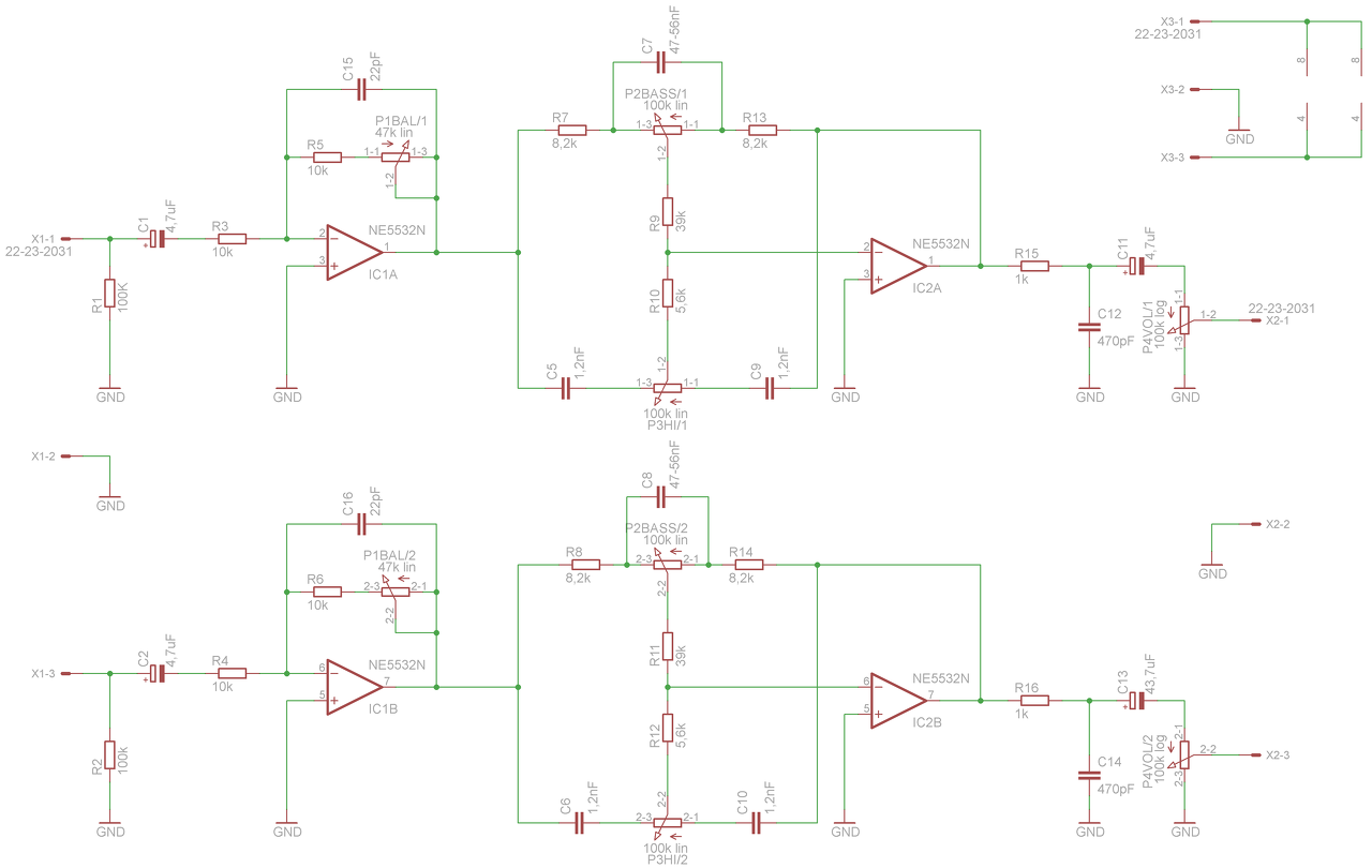
Parancsoljatok, lehet rajta csámcsogni! Készítsétek el a lay.-t ilyen kicsiben, mert nekem ekkora panelméretben kell, és nem lehet ott a poti ahol a panel.
A hozzászólás módosítva: Okt 20, 2017
Szia!
Igaz, hogy az én tervemen az IC SMD kivitelű és nincs rajta a GAIN poti, de azt már nem ügy rábiggyeszteni.
Megépítettem.
Gyors kérdés, ha az R7-es értékét csökkentem, akkor megnőne az erősítése a BASS-nak?
Szia!
Meg nem mondom neked, én csak megépítettem, és működik. |
Bejelentkezés
Hirdetés |




. Marad a két hangerőpoti

Ha valaki találkozott ilyen potival, kérem segítsen!






