Fórum témák
» Több friss téma |
Fórum » Labortápegység készítése
Szia!
Nézd meg a poti bekötését.
Sziasztok.
Valaki foglalkozott vagy találkozott már ILYEN tápegységgel? Tapasztalatokra/véleményekre lennék kíváncsi, hogy érdemes e esetleg egy ilyenre beruházni.
Akkor most az IC 1-es lábán kellene mérni a poti két végállásában.
Szia!
Megnéztem a poti bekötése rendben van, cseréje sem hozott semmi eredményt
Mindkét végállásban 9.6V van
A poti egyik "vége" testen van! Ott hogy lehet 9,6V? Ott valami hiba lesz a bekötéssel.
A hozzászólás módosítva: Okt 31, 2017
Itt azt is jó lenne vizsgálni, hogy amikor a potmétert tekered, akkor folyamatosan változik-e a 14-es láb feszültsége. Ezt várnánk tőle.
Az 1-es lábon a referenciát méred, és éppen akkor jó ha nem változik. A Z3 zénert a 4-es láb feszültségének mérésével tudod ellenőrizni. Esetedben 20 V körül lenne a jó érték. R3 és R9 tényleges értékét és jóságát is ellenőrizni javaslom. Nem általános, de találkoztam már furcsa LM324-ekkel. Ha megoldható, egy más gyártó darabját is érdemes lehet kipróbálni.
Az Uki poti középső lábán álítható a feszültség 0-tól 9.6V-ig, amit az IC 12-es lábán is ugyanúgy mérek. Az 1-es lábon nem változik bármit állítok. Kellene?
Dehogy, pont így jó.
Megvan a hiba! R3-as ellenállás 13 helyett 14-hez volt forrasztva. Feszültség szabályzás mostmár rendben működik, az áramkorlát viszont mostmár ugyancsak egy minimum és maximum érték között váltakozik. Valószínűleg valami elkötés lesz újra
Kész van minden, úgy működik ahogy illik
. A napokban remélem, elkészül rá a digitális vezérlés is . Köszönöm a segítséget mindenkinek!
Az ajánlott paneltervekben valószínűtlen az elkötés, sok példányban tesztelve vannak.
Miért nem ezek közül használtál?
Első két panel a kész panelterv alapján lett elkészítve, azokkal nem is volt semmi baj. A harmadik panel szükségszerűen univerzális nyákra épült.
Az egy step down konverter, sok esetben megfelel de nem mindenhova, mert azért van zaj a kimenetén rendesen. Azt az 1000W kimenőteljesítményt afféle reklámadatnak tartom. Olyan volt a kezemben ami 60V-5A-t tudott a kimenetén és mezei kétsoros LCD volt a kijelzője.
Áldozd rá azt az 50-60 Ft-ot, annyit megér az eredetileg ajánlott típus.
A hozzászólás módosítva: Nov 3, 2017
Igen, nem is az 50-60 Ft-ról van szó, hanem így sosem fogynak el a fiókból a "többiek"
.Kösz a választ.
A műveleti erősítők nem csereberélhetőek korlátlanul. Nem vagyok a dolog értője, de talán az egyik fontos részlet, hogy a kimenetük melyik tápfeszültséget mennyire tudják megközelíteni.
Ebbe az áramkörbe az LM324 éppen jó. Ez egy alapáramkör, nincsenek benne precíziós megoldások. Talán nem túlzás ha azt mondom, éppen az egyszerűségéhez mérten tekinthető jó választásnak. A legegyszerűbb alkatrészekből felépülve is sokoldalú segítség tud lenni az amatőrök életében. Sose legyen nagyobb veszteséged, mint az a megmaradt TL084 a fiókban. (Ha foglalatba teszed, akkor kipróbálhatod mit tapasztalsz a 084-el, mert a lábkiosztása azonos.)
Hello! Fog működni a TL084-el is, mert itt van az IC-nek negatív tápfeszültsége.
Köszönöm a válaszokat.
Azért gondoltam a TL084-re , mert van néhány kapcsolás ami kisértetiesen hasonlít ehhez. Azt én is megnéztem, hogy pin to pin a lábkiosztás. Mégegyszer kösz.
Szai Alkotó!
Bocs a késői válaszért.Sajnos az égőhöz még nem jutottam hozzá.De Műszerrel beállítottam a feszültséget.Most a durva poti maximumon a finom poti félállásban van és így pont 50V-van.Ezt úgy értem el, hogy a 10kOhm-os ellenállást átcseréltem 8,2kOhm-ra a másikat 50kOhm-ra.Azért variáltam így mert ilyen értékek voltak kéznél.Az áramerősséget egyenlőre műszerrel állítottam be.Vagyis amit a műszerrel mértem azt állítottam a kijelzőre a trimmerpotival. Most egyenlőre félreteszem.De most már legalább jól szuperál.Köszönet a segítségért. Szép napot ![]() ![]()
Az EEVblog-on tesztelték ezeket, három videot is szenteltek ezeknek:
Video-1030 Video-1031 Video-1035
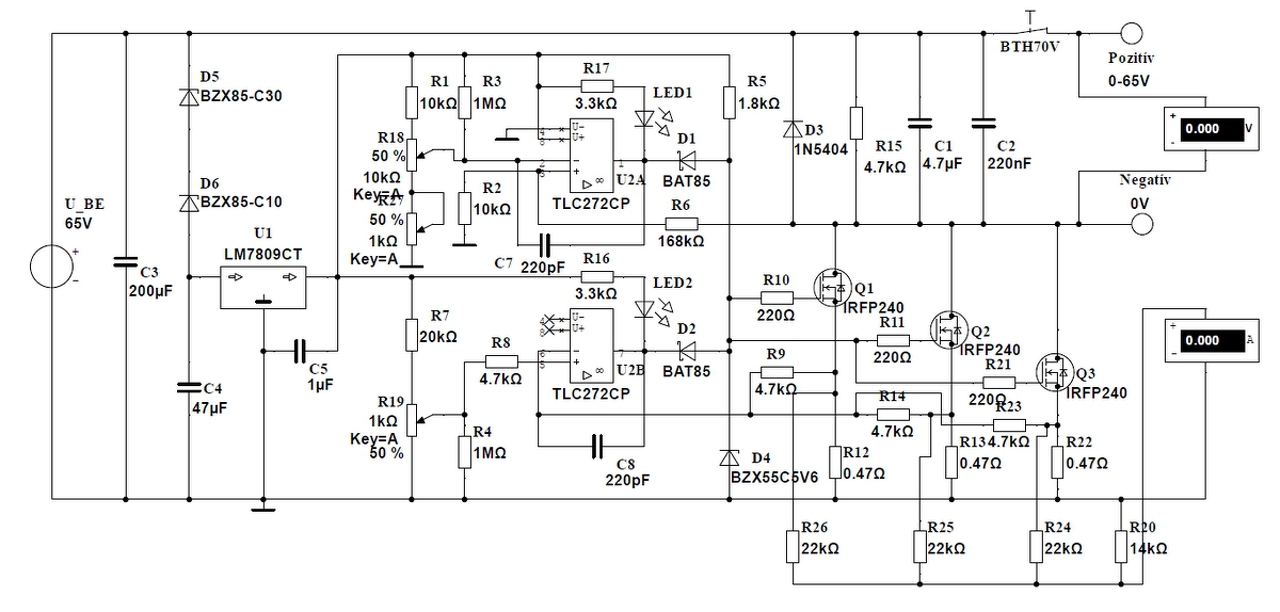
Közkívánatra felteszem egy régi elektoros labortáp (melynek eredeti változata itt található) rajzának általam módosított változatát. A működése eltér az általában megszokott kapcsolásokétól, mert egyrészt nem a pozitív ágban van az áteresztőelem hanem a negatívban, így a negatív oldal van szabályozva. A szabályozás is fordított, mert alapesetben az áteresztőelem nyitva van, és abban az esetben zár le hogy ha a kettős műveleti erősítő valamelyik kimenete elvonja az áteresztőelemek feszültségét. Az egyenirányító híd és a pufferkondenzátor nincs a rajzon. A bejövő egyenfeszültséget 2db 100µF-os kondenzátor simítja, erre azért van szükség hogy az esetleg nagyobb távolságra lévő puffer után lévő vezeték ellenállásának és induktivitásának nem kívánt hatásait csökkentse. A bejövő egyenfeszültség 25V és 90V között bármekkora lehet, természetesen ennek függvényében módosítani kell a D5-D6 zénerdiódák értékein. A D5-D6 a 7809-es stabilizátorra jutó feszültséget csökkentik, mivel az maximum 35V körül lehet, ezért 30V-ig a D5-D6 értéke rövidzár. Nagyobb feszültségek esetén úgy kell megválasztani a zéner diódák feszültségét, hogy a 7809 25-30V körüli feszültséget kapjon. Nagyobbat azért ne mert tönkremegy, kisebbet pedig azért ne mert ha esetleg gyenge a trafónk és nagy terhelésnél jelentősen leesik a feszültsége, akkor a 7809 nem fog megfelelően működni és a táp nem fog tudni szabályozni. A példa kedvéért a rajzon 65V bemenő feszültség van, ebből lejön a 30V és a 10V, így a 7809-re 25V bemenő feszültség jut. A nyákon KST jelzéssel hagytam két forrpontot azért ha valaki nem a főtápból a zénereken keresztül hanem egy külső segédtápból szeretné táplálni a stabilizátort. A 7809 nem csak a TLC272 tápfeszültségét szolgáltatja hanem a referenciafeszültséget is a feszültség és az áram szabályozásához. A feszültséget U2A szabályozza oly módon, hogy az invertáló lábán az R18 potméterrel beállított referenciafeszültséget hasonlítja össze a kimenetről, azaz a fetek drain-jéről az R6-R2 ellenállásosztó által leosztott feszültséggel. Amikor az U2A kimenete alacsony szintű lesz ez a D1-en keresztül lehúzza az R5-ön lévő feszültséget, ezzel csökkentve a fetek gate feszültségét. Ilynkor a LED1-en is áram folyik, jelezve ezzel a feszültséggenerátoros módot. Az áramszabályozást pedig U2B végzi, a nem invertáló lábán lévő referenciafeszültség és a fetek source ellenállásairól érkező feszültség (amik egyben maguk a sönt) összehasonlításával. Az IC-t ne váltsuk ki más típussal, ahogy a BAT85 diódákat se, mert ezek szükségesek ahhoz hogy a műveleti erősítők lezárásakor kellően alacsony feszültségre kerüljenek a gate-ek. A diódáknak feleakkora nyitófeszültségük sincs mint egy 4148-nak, és a TLC kimenetének feszültsége is jóval alacsonyabb lezárt állapotban mint mondjuk egy LM358-nak. A kapcsolásba bekerült még R3 és R4, ezeknek az a szerepük hogy ha a potméterek tönkremennének vagyis érintkezés helyett szakadást produkálna a csúszkájuk, akkor a kimenő feszültséget és az áramot is a minimális értékre korlátozzák.
A kimeneti feszültséget R2-R6 viszonya adja, a nyákon R6 2db soros ellenállásból van kialakítva, így az adott érték tetszőlegesen beállítható. Jelen esetben a bejövő feszültség 65V, ha ezt szeretnénk megkapni a kimeneten is akkor úgy kell számolni, hogy az IC 2-es lábán lévő feszültséget feltekert potméter esetében fel kell szorozni a kívánt feszültséggel. A nyákon R18 egy 10k-s és egy 1k-s poti sorba kötve, az 1k a finomszabályozó, tehát a 2-es lábon 4,7V körüli feszültség lesz. A 65V osztva 4,7V-tal az 13,8, ez szorozva az R2 rétékével 138 kohm jön ki. Mivel a potméterek értéke akár 20%-kal is eltérhet célszerű úgy eljárni, hogy mindkét potit ohmosan pontosan középállásba állítjuk, és ekkor az ellenállásokkal beállítjuk a fele kimenőfeszültséget. A maximális kimenőáramot R7 értékével állítjuk be, a nyákon ez is 2db soros ellenállásból van kialakítva, a jelen értékkel 3A körül van. Ezt úgy tudjuk számolni hogy az áram potin beállítható referencia maximuma a 20k esetében 0,42V körül van, a 3db 0,47 ohm sönt eredő ellenállása pedig 0,156 ohm. I=U/R, tehát 0,42/0,156 azaz körülbelül 2,7A lesz a maximális áram. És most jön az hogy mivel a kapcsolás elég egyszerű, a működésében van néhány érdekesség vagy negatívum, amik ellenére azért egész jól használható. Az egyik ilyen hogy a fetek nagyon kicsi, csak néhány mA-es gate árammal (R5) vannak meghajtva, ezért nem képesek nagyon gyors feszültségváltozásokra mivel ahhoz a meghajtóáramnak a 100mA-es nagyságrendben kéne lenni. Ezért egy gyors terhelésváltozásra nem képes a kimenet néhány us-os idő alatt beállni, ehhez hosszabb időre van szükség. A másik, hogy mivel az áram a negatív sínhez képest van szabályozva, azaz a nulla feszültség a referencia letekert áram poti esetén, ezért nem lehet az áramot nullára letekerni csak annyira, amennyi az adott műveleti erősítő differenciális feszültsége, az én példányomnál 20-25mA a minimálisan beállítható áram. A harmadik, hogy a táp kimenetére kell tenni valamekkora terhelést, ezt a szerepet tölti be az R15 ellenállás. Erre azért van szükség, mert terhelés nélkül a fetek drain-je szinte lóg a levegőben, csak R6-R2 terheli, illetve a pozitív oldalról csatlakozik hozzájuk a C1-C2. Emiatt a fetek belső GD és DS kapacitása fel tud töltődni, így terhelés nélkül akkor is lesz a kimeneten feszültség ha egyébként a poti le van tekerve és a fetek le vannak zárva. Minél nagyobb a kimeneten lévő terhelés annál jobban kisüti a fetek belső kapacitásait, a 4,7 kohm már annyira, hogy 2V körüli lesz csak a kimeneten ez a kapacitív feszültség. Ahhoz hogy a nulla közelébe csökkenjen 1 kohm körüli ellenállás kellene, de ez már nagyobb feszültségek esetén problémás, pl. 80V-ra beállított kimeneti feszültség esetén egy 1 kohmos R15-nek már 6,4W-ot kellene elfűtenie. Csatolok egy olyan nyákrajzot amin a fetek fordítva vannak a CPU hűtőre szerelés miatt, és mellette egyet a hagyományos szereléshez. A nyákon a VM pontokra a feszültségmérőt köthetjük, az AM pontokra pedig az árammérőt. Utóbbit a fetek source-ira kötött módosítható ellenállásosztóval tudjuk úgy beállítani, hogy pl. 1A áram esetén az osztón éppen 100mV feszültség legyen. A CPU hűtő egy 8cm-es PC tápból bontott ventilátorral 120W-nyi hőt képes tartósan, perceken keresztül eldisszipálni biztonságosan, ekkor a fetek közvetlen közelében a borda nem melegebb kb. 45 foknál. Rövid időre ennek a duplájára is igénybe lehet venni a hűtést, természetesen az éppen elfűthető hőmennyiség nem közvetlenül az időtartamtól függ hanem attól, hogy a fetek lapkája a tokban éppen mennyire meleg. Tehát ha melegek akkor már nem fognak tudni annyit disszipálni mint mondjuk szoba hőmérsékleten. Nálam általános félvezető paramétereknél eddig jól bevált az, hogy 60-70W-nál többet nem fűtök el egy tokkal, és a bordát igyekszem alatta 60-70 fok alatt tartani. A kimenetre lehet tenni erre a célra egy hőkapcsolót, ami ha túlmelegedne a borda egyszerűen lekapcsolja a tápról a terhelést. Pl. a BT-H70V 70 foknál bont, és csak akkor kapcsol vissza ha a borda 55 fokra lehűlt. A nyák módosult egy picit a képen lévő működőhöz képest.
Köszönöm a segítséget, a táp tökéletesen működik, a BD 140 cseréje volt a meg oldás.
Hello! Nem igazán értem a feszültségszabályzó elgondolását. Az eredeti rajzon helyesen egy különbségképző erősítő hasonlítja össze a referencia jelet, a kimenti feszültséggel. Az EM-1-es rajzon viszont a szabályzó a Fet Drain feszültségét szabályozza. Ezt csak akkor lehetne megtenni, ha az Ube feszültség állandó lenne.
Bizony, bizony....
Egyébként ötletes a csupa kisfeszültségű részek miatt!
Szerintem is hibás a rajz. Ez így a táp belső GND-jéhez stabilizálja a kimeneti negatívot, nem a kimeneti negatívot a + tápfeszhez képest.
Igen, én sem értem hogy miért egy másik könyvtár tartalmát pakoltam fel, mert az egy másik történet.
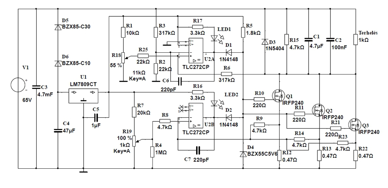
Csatolom a nyers pufferfeszültségről is helyesen működő rajzot és nyáktervet, a leírás többi része rendben van. Ha lesz időm megcsinálom még a dinamikus tesztet és annak az eredményét illetve a mérés leírását is felteszem.
Üdv!
Melyik tipus megépítését javasolnátok. elvárásaim: Be: 40v egyen, Ki: kb 32V, kb 3A től minél alacsonyabb, finomabb áramkorlátozási lehetősséggel. A táp tud minusz 40V ot is de nem valószinü, hogy olyat építenék egyből, kivéve ha volna valami jó kapcsolás rá. Mérős kijelzöm meg egy pár alkatrész lehet akad hozzá. Valami olyan kellene, ami fölveszi a versenyt egy ilyennel: Link Előre is köszi. A hozzászólás módosítva: Nov 6, 2017
Köszönjük a közzétételt várjuk a dinamikus tesztet.
|
Bejelentkezés
Hirdetés |




. A napokban remélem, elkészül rá a digitális vezérlés is
. Köszönöm a segítséget mindenkinek! 



.



Csatolom a nyers pufferfeszültségről is helyesen működő rajzot és nyáktervet, a leírás többi része rendben van. Ha lesz időm megcsinálom még a dinamikus tesztet és annak az eredményét illetve a mérés leírását is felteszem. 




