Fórum témák
» Több friss téma |
Hello! Az IC-nek kell stabilizálni külön a feszültséget. Nem tudom miről táplálnád, de a Led-eknek nem kimondottan szükséges. Viszont a Led-ek tápjára egy szép nagy kondit kellene tenni. És ugyan úgy kel figyelni a földhurokra, mint egy erősítőnél. (Mellesleg amit lerajzoltál, túl sok infót nem ad.)
Az egész egy tápról megy, amit a mellékletben raktam be tápegységről. Igazából amint a szűrőkben valamelyik komparátor eléri a kapcsolási feszültséget, akkor kezdődik el ez a jel, addig teljesen sima a táp feszültsége.
Ez nem csoda, a komparátorok a tápból nyerik a refrencia feszültségüket, és ha a táp letörik, az visszahat a komparátorokra. De ugyanígy a bemenő fokozatra.
Tehát a minimum feladat, hogy a potik teteje és a GND közé egy 9,1V-os zénert tenni, és erről a feszültségről táplálni a bementi erősítő 10kohm-ját is. Ekkor csökkenni fog a visszahatás a tápról.
A potik teteje alatt úgy érted, hogy a 270 ohmos ellenállás és a GND közé tenni a zénert? Addig is köszönöm, megpróbálom majd, ha későbbiekben még elakadnék tudnál segíteni?
Igen így gondoltam, de az első erősítő fokozat munkapontját beállító 10k tetejét is a 9,1V-ra kellene kötni. Mert ott sem korrekt a táp leosztása. esetleg a zénerre egy 10..47µF-os kondit is tenni..
Ha tudok, tudok. Ha nem, nem válaszolok. Ezt nem érdemes kérdezgetni..
Annyit most még kipróbáltam, hogy egy másik sima tápról megpróbáltam, úgy viszont hibátlanul működik. Szóval valószínű a táp részével lesz valami gond.
Üdv!
Az lenne a problémám, hogy megvan nekem a képen látható kapcsolási rajz de nem tudom azt, hogy mit kezdjek a bekarikázott részekkel, összekössem? egyáltalán működhet? pls segítsetek, válaszotokat előre is köszönöm!
Össze kell kötni, mert az alsó a test, a felső meg a + tápfeszültség.
A hozzászólás módosítva: Feb 17, 2015
Persze csak külön a testet és külön a tápot.
Üdv!
Megépítettem a képen látható kapcsolást. De nem jó, szerintem a képen kékkel bekeretezett rész a hibás, mert ha azt áthidalom a piros+ a zöld világít bár a kék nem. Segítenétek, hogy márt lehet ez? illetve tudnátok küldeni egy nyáktervet a kékkel bekeretezett részről?
Hello! Ha így megfelel..
A hozzászólás módosítva: Feb 27, 2015
Szia!
Bűvölgettem a kapcsolást.Próbáltam átrajzolni a leírásod alapján. Szép estét A hozzászólás módosítva: Ápr 23, 2015
Hello! Jó, de a tápfeszt és a sorba kötött Led-ek számát át kell gondolni. Meg a puffer értékét, trafó teljesítményét a terhelőáram függvényében. A "Direkt" kapcsolóhoz tartozó diódák áramát a Led-ek áramához képest..
Szia!
Ledek számát még nem tudom és a tipusát se.Az IRF540 szerintem jó lesz hozzá.Ilyenek vannak ithol.A trafót is csak találomra írtam be. Köszi a segítséget. További szép estét.
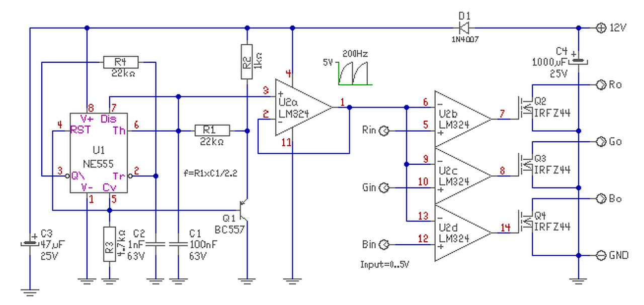
Hello! Ha már 12V-os a táplálás, én a sima komparátor helyett PWM-el modulálnám a Led-ek-et. Így nem csak be és ki kapcsolgatná a Led-et az áramkör, hanem a fényerő is változna a hangerő ütemében. Pld. így..
Sziasztok. Szeretnék épiteni egy led szaalgos fényorgonát. Neten nem igazán találtam nekem megfelelőt, csak eggyet azt is Arduino-val. Elmondanátok a véleményeteket róla? Bővebben: Link
A hozzászólás módosítva: Okt 26, 2015
Sziasztok. Lenne egy ötletem amit megszeretnék valósítani. Egy infinity mirror(végtelen tükör) a terv RGB LED szalaggal készitve amihez olyan ötletem született, hogy a 3 szín 3 különböző hangfrekvencia tartományra villogna. Ezt olyan módon hogy mikrofon és egy előérősítővel csatlakozik egy LED-vezérlőre, de ez nem müködő képes(egy színt irányit csak). Van valakinek erre ötlete? Előre is köszönöm.
AGC áramkör tippek egyszerűen. 100mV-10V bemenő jeltől függetlenül közel állandó kimenő szintet állít elő.
A didódás AGC-t kb.: 150-300 erősítésű fokozat után kell elhelyezni ami az elektret mikrofon 1-10mV jelét felerősíti. Ekkor 150mV-3V közötti hangfrekvenciás jel kerül a diódás AGC-re. Ebből lesz kb 100mV állandó szintű jel. A diódás AGC után még egy kb.: 10-20 erősítés kell. Ekkor 1-2 Voltos hangfrekvencia kerül a további szűrő, határoló fokozatokra. Ha nem mikrofonról hajtják az áramkört hanem vonali / hangszóró / fejhallgató kimentről akkor is működik.Ekkor az első erősítő fokozat elhagyható vagy max 2szeres elválasztó erősítőként legyen beállítva. A hozzászólás módosítva: Szept 21, 2016
Amennyiben készülne nyákterv, otthoni kivitelezés - nyákmaratás..fúrás..stb. az menne?
Igen persze, nyomtatas is megoldva, rendes papir minden. De egyszeruen nem ertem pl az R5 os ellenalas fele miert a semmibe log, illetve meg egy par dolgot sem.
Te tudnal nekem csinalni egy tervet? Nagyon halas lennek.
R5 a rajz szerint 12V tápra csatlakozik.
Valami ilyesmit kell készítsél.Bővebben: Link
Amit en szeretnek az rgb ledszalagbol van, es taprol megy, nem elemrol. Illetve potival szabalyozhato.
Mennyire ertesz te ehez? Tudnal nekem csinalni egy nyaktervet?
Pont azért adtam a linkelt oldalt, hogy támpontot kapjál a panelterv elrendezésről. Ebből a te általad közölt kapcsolási rajz alapján képszerkesztő programmal a párdarab alkatrész módosítást elvégzed, és készen is vagy a panel terveddel.
Eddig jutottam, de nemtudom hogy jo-e. Pl az r5 ellenalast meg mindig nemtudom mihez kossem..
http://www.kepfeltoltes.eu/view.php?filename=637nyakterv21212.png
Hello! Ennyit segítek, ha ez annak minősül számodra. (Az alkatrészek pozíciószámát azért ellenőrizd azonos-e.) Remélem azt tudod, hogy közvetlen Led-et nem köthetsz a kimenete, csak 12V-os Led szalagot, mert abban az előtét ellenállások már be vannak építve.. És egy tápszűrő 470µF/16V kondi is van benne, mert azt mindig illik a tápra tenni.
A hozzászólás módosítva: Nov 26, 2017
HangvillogóSziasztok!Egy barátom vett egy fényorgonát. Összerakta, de érzéketlen. Ezt írta: "Az áramkör elvileg egyszerű. A mikrofont ért hangok függvényében 3 csatornára osztva a kék, a zöld és a piros LED-sor világít. A piros sor a mély, a zöld a középszerű, a kék a magas hangokra reagál, a hang erejétől függően 1 vagy arányosan több LED-et begyújtva. Nekem a három LED-sor működik, külön-külön a PNP tranzisztorok, vagy az előttük lévő NPN tranzisztorok (Q4, Q16, Q17) lábaihoz érve a tranzisztorhoz tartozó LED-sor felvillan, kigyullad. Viszont a mikrofon ütögetésére nem reagál az áramkör, nem villannak fel a LED-ek. Ebből én arra következtetek, hogy a két-tranzisztoros mikrofon előerősítő áramkörben van a hiba. Multiméterrel feszültségeket mértem. A 7806-os fesz-szabályzó kimenetén megvan az előírt 6 volt. Az előerősítő tranzisztorainak a kollektorán viszont csak 1,2 V körüli értéket mértem, ez szerintem kevés, talán a kollektorköri ellenállások túl nagyok? Ha jól rémlik az NPN-tranzisztorok legalább 2 Volt-ot kell kapjanak a működésükhöz, bár lehet, hogy rosszul emlékszem." Hol/mi lehet a hiba? Köszönettel: lóri |
Bejelentkezés
Hirdetés |




























