Fórum témák
» Több friss téma |
Mielőtt kérdezel, a következő két dolgot ellenőrizd!
I. A helyes tápfeszültségek megléte.
II. A kimeneten van-e egyenfeszültség.
Élesztés.
A jó hang nem egy paraméter, ezért nehéz is a meghatározása. Nyilván ha egy gatyalobogtató basszust szeretnénk, akkor elsősorban jó erős táp kell nagy pufferekkel, hogy a hajókürtöt is megtudja szólaltatni akár több másodpercen keresztül teljes hangerővel. Pafi ajánlotta is hogy ellenfázisban legyen hajtva a két végfok, ha azok közös tápról üzemelnek, így jobb a tápegység puffereinek kihasználása.
Ha egy zongora húrtranzienseit kell átvinni, akkor pedig az átlagos hangerőhöz szükségesnél nagyobb tápfeszültségről üzemelő végfok. Itt a jelentős headroom nincs mindig kihasználva, csak néhány impulzus erejéig. Szintetikus zene magasainak akár használhat is az a bizonyos karc, mert dúsabbá válik tőle, de ha egy fuvola vagy pánsíp hangját kísérő szélzajt elkeni egy ilyen karcosság, elmosódik a színpad tere. Egy gitárerősítőnek pedig kötelező torzítani, viszont a torzítás itt nem írható le százalékosan, így az sem egy paraméter. A "bemegy a szinusz, és kijön a négyszög" még távolról sem közelíti meg a lényeget.
20 màsodperc is elég a kereséshez hisz van sajàt topikja Hta-30 -nak
Üdv! Adott egy Peavey pv-4c erősítő aminek az egyik oldalán cseréltem előfokot de akkor is a magashangoknál felmegy a hangerö s mikor jön a basszus leesik. Mi lehet a probléma? Meghajtó tranyok cserélve ic cserélve a végtranyok nem zárlatosak.
Jogos.
Sziasztok kaptam egy erősítő rajzot kicsit át gondoltam, alakítottam rajta . Rá néznétek minden jó e ?
Még anyi gondom lenne, az R28 as értékét nem tudom. Ebbe kérném segítségeteket ,Hány ohm lehet?
Szia! Az R28 valószínű értéke 220 Ω, a kéne a kapcsolási rajz.
Javítok egy Technics sa-ax 540 típusú erősítőt. jelenség az volt el ment a +14v el vált a hűtő kengyel a bórdátó. Hő sokkot kapott a tranzisztor. megjött az elméleti helyettesítője. Q701,Q708 ról van szó eredeti tranzisztorok a :2SD237 ,2DB1534, ezeket helyettesítettem .2SB1274-S/2SD1913. ezel . Az egyik tranzisztor pontos helyettesítője . a másik viszont nem (de a párja) nem tudom itt ebben a formában jó e. Q 723 nem tudtam ki mérni mivel . ellenállás beleépített tranzisztor. cseréltem . 2SC1815-re lábakat úgy bekötve ahogyan az a pdf en található. próbléma a következő lenne van (+14V ) ami nem 14 hanem 15,2V . negativ részen pontosan 14V van. az előlapon nem működik több funkció sem se a be ki kapcsolás, se A-B mód közötti váltás. Mi lehet még rossz vagy mi nem felel meg helyettesítőnek. előre is köszönöm a segítségeteket.
sajnos a pdf-et nem tudom megosztani.3,56MB
Bővebben: Link sikerült feltölteni megosztóra.
Üdv,van két régi Sal 3 utas 750/3500 MHz hang váltom HV 316,már nem gyártják,ezen van 3 tekercs és két darab kondi egy 4,7nf és egy 22nf,típusát nem tudom, ezeket szeretném ki cserélni a hangminőség jobbá tétele miatt,a Jantzen kondenzátorokban gondolkozom kicsit húzós az ára,a 22nf-os a Standard Z-Cap lenne,a 4,7 nf-os az meg a Superior Z-Cap igy 10 ezerből meg lenne a felújítás,az lenne a kérdésem,hogy ár-minőségben megérné-e ezen változtatás,válaszokat előre is köszönöm.
A hozzászólás módosítva: Jan 10, 2018
Üdv! A témát és a mértékegységeket is eltévesztetted. Az a hangváltó szerintem semmilyen ráfordítást nem érdemel.
Bocsi,mikrofarádos ,viszont ki próbáltam a Sal Hv 316A típusú hangváltóval ami jelenleg is kapható avval csapni való volt a hang minősége mivel a hang freki váltás 900/4000 volt.
Bocs és elnézést nem vettem észre,hogy van a hangváltókról is téma.!!!
A hozzászólás módosítva: Jan 10, 2018
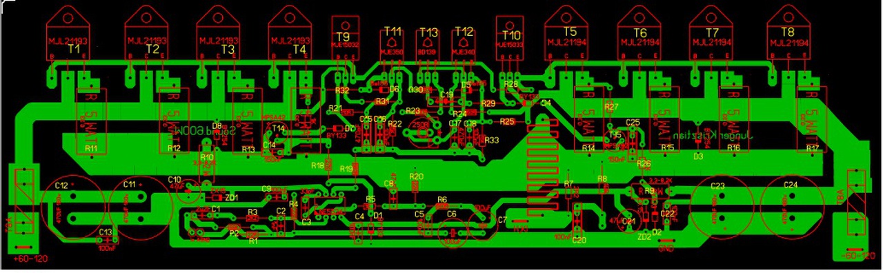
Sziasztok ismeri valaki ezt végpanelt annyira hogy tudná véleményezni is?Van 1 db ilyen panelem.És azon gondolkozom mit kezdjek vele.
Kifejezetten az én véleményem,
szóval láttam már ilyet, kulturált külső, tetszik, hogy a védelem a végfok közelében, bár az ellenkező oldalán a kimenetnek. Ám a visszajelzőket a homloklapra tenném funkcionálisan. Nálam nem nyert az L alakú induló hűtőfelület(hőtorlódás a tranyók alatt, és a vinkliben), jól melegíti a panelt. Ez a panelterv adja az árnyékolt kábel használatát, ami tudtommal rontja a linearitást, én ezért nem használok ilyet. A képen nem látszik mennyire tartották be a csillagpontos földelés elvét, meg hogyan lesz a hűtőfelület földelve. Nem nagyon szokták az építéseknél becsülni a földelési szabályokat, és ez bizony így-úgy zavarokat okoz. Lehet agyon kondizni a gerjedés miatt, és a kapott hangra is hatással van a vezetékezés. Persze biztos vagyok benne, hogy hangképes így is, na meg gusztusos is. Kérdés mit várunk a hölgytől a kapcsolatban. Elek
Üdv.
Van egy pioneer sclx 85 erősítőm, ami bekapcsol viszont nincs hang, nem csak ha hdmi-n kapja a jelet, hanem más bemenetről sem és a fejhallgató kimeneten sem jön hang. A végfoknál lévő ventillátor sem indul el (bár nem tudom, hogy annak rögtön bekapcsoláskor indulnia kell e). Van valakinek ötlete, merre induljak el a hibakeresésben?
Nem egyszerű a feladat, mivel viszonylag új a készülék, és a kapcsolási rajz vagy nem, vagy csak fizetősen hozzáférhető.
De még nem a megfelelő csavarhúzó beszerzésével kezdeném, hogy ne karcoljon a nem megfelelő, amikor lecsúszik. Bízzunk a szerencsébe. Ki kellene zárni (ha eddig ezt nem tetted) egy-két dolgot. Szemezzél vele, hogy valaki véletlen kitakarított belőle valamit, és rossz helyre dugta vissza. Nem sérültek-e a hangfal kábelek(hurok mérés). Látok esélyt szoftveres megoldásban is. Azaz nem ragadt e mérőállásban? Nem tudom van e benne süketítő. Én megpróbálnék vele egy nagy resetet is, azaz ki a falból félórára. Mellesleg nem volt bármilyen előmény? Az ilyen készülék csak úgy nem adja meg magát, mert az értéke miatt a gyártók alapból odafigyelnek mit adnak ki a kezükből. Nem ronthatják a piaci értéküket. Én úgy gondolom a probléma kívülről származik. Előre... A hozzászólás módosítva: Jan 12, 2018
Előzményként jelentkezett az ue22-es hibakód, de aztán az abbamaradt, rendesen működött majd pár hét elteltével elnémult az erősítő.
Közben nem volt szétszedve, tehát nem dughattak rossz helyre semmit, illetve a rákötött hangsugárzókhoz sem nyult senki.
A fórumokon többen panaszkodtak erre a hibára és mindenkinek gari időn túl (ezek általában 2012-es kiadásúak)
Jó lenne a hiba kódot értelmezni.
Reset volt?
Igen többször is.
Fórumokon mindenki a bga chipek felválására vezette vissza ezt a hibakódot (dts).
Nem szoktam szervizeléssel foglalkozni, így az én okosságaimnak itten vége szakadt.
De vannak ilyen dolgokban itt nálam lényegesen okosabbak. Biztos előkerülnek előbb, utóbb, hogy segítsenek neked. Amit írtál érdekesnek tartom. Többet vártam volna a névtől. Nekem ugyan ilyen készülékem nem volt. Valamikor odébb vettem egy videó magnót, mikor már más megunta. Egy Sharp-ot, 70nen ezerért, már a feléért is volt a boltban videó. Akkor ezt NSZK-ban szerelték. Első készülékünk volt, nyúztuk is. A mai napig működőképes. Mondták akkor, az első videókat hamar elnyúzzák. Szerinted, menne neked a csere, és a szoftverezés? Szépen lehet ebben alkatrész.
Szia!
Ez a végfok a Giantsound terméke!Korcz József gyártotta őket Pa és zenegép erősítőnek egyéb más végfokokkal együtt!Nekem is van általa gyártott tíz éve hibátlan!Infó:www.Giantsound.hu |
Bejelentkezés
Hirdetés |












