Fórum témák
» Több friss téma |
Hát igen! A villámok és más statikus, vagy légköri kisülések - bizony simán hazavághatják az elektronikát.
Még régebben (kb. 25 éve), mikor én a telken kissé kertészkedtem - csináltam az ágyások közé egy felügyelet-mentes locsoló-automatikát. Működési elve az volt, hogy két talajba szúrt fémtüske között az ellenállás nedvesség (locsolás vagy eső) hatására csökken. A kiszáradásánál viszont megnő. Ez az ellenállás-növekedés billentett át egy komparátort, ami aztán bekapcsolt egy relét. A relén keresztül kapott hálózati 220-at a vízhálózatba (a kerti csap és locsolócső közé) szerelt automata mosógépi mágnesszelep, és nyitotta meg a vizet. Hogy azért persze a locsolást magát se vigye túlzásba, a komparátort magát egy időzítő áramkör tudta visszabillenteni "figyelő" készenléti, azaz a "nem locsolós" állásba. Naná hogy mindenütt IC-k. Aztán egyszer - esett az eső, dörgött-villámlott .... és neki annyi! Az elektronika egyik eleme behalt, így persze rögtön bekapcsolt, s a szakadó esőben locsolt. A szomszédom nézte, nézegette - aztán gyorsan átmászott a kerítésen s elzárta a vizet - mert valahogy úgy érezte, tényleg nincsen rendjén a szakadó esőben való locsolás. Így is "elment fölösbe" jó pár köbméter vizem ... Aztán az automatikát leszereltem, de még mindig bedobozolt állapotában egyben van a műhelyemben.
Ezt a hibát egy esőérzékelő hozzáadásával kiküszöbölhetted volna gyorsan.
Plusz én még egy olyan védelmet is beépítettem volna, hogy x idő után mindenképpen kikapcsoljon. A hozzászólás módosítva: Jan 14, 2018
Hát - lehetséges.
De nem tettem. Tehát így jártam. Mellesleg - ahogy írtam - volt ám benne időzítő rész, de annak IC-je is kaphatott a nem várt impulzusból, hisz nagyon simán tönkrement a villámlás után. Az anyósomnál például - eddig 3x cseréltem IC-t - az ajtaja előtt gombnyomásra, majd kb. 1 perces világítás után önmagától lekapcsolódó lámpa-időzítő elektronikában. Ezek valójában még a kezdeti elektronikai próbálkozásaim voltak - pl. a kettős tápegység, vagy mondjuk a CMOS IC-k használata, felhasználása során. Csináltam én CMOS IC-s dallamcsengős megoldást is a lakásba, oszt az a hálózati 220-ról mindig összeszedett néhány tűimpulzust, minek okán csengetett még akkor is, mikor a csengőgombot meg se nyomták! Viszont gyakran éjjelente hallani - na az kissé mulatságos. Tökre mint a katonaság - "jó reggelt elvtársak, ébresztő FEL!!" . Miközben még javában éjjel van.
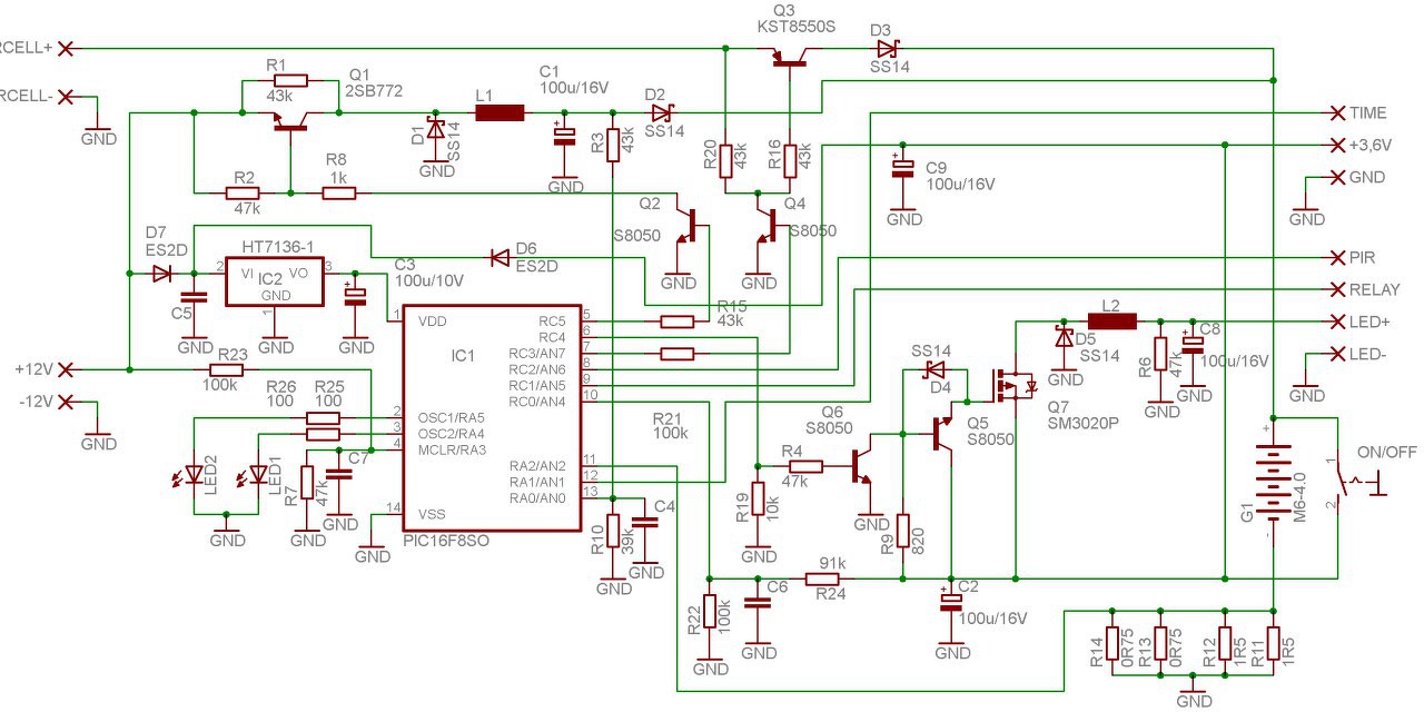
Na én nem voltam rest és visszafejtettem a kapcsolást. A gyári kapcsolásban az IC1 típusa nem látszik, mert gyárilag eltávolították róla. Keresgélve az EAGLE alkatrészek közt, végül is ez a PIC volt ami leginkább szóba jöhet a kapcsolásban. A rajzot mint kiértékelés véget töltöm fel, hátha valaki hasznát veszi.
A csengő indításától függően egy kiloOhmos ellenállással húzd a bemenetet a nyitott felé. Egy kondenzátor is segítség lehet a véletlen, induktív/kapacitív úton összszedett zavar csökkentésében.
Volt azon már mindenféle varia, zajcsökkentés és egyebek, de néha mégis spontán működött. Megmaradtam a hagyományos bim-bam csengő mellett.
Mellesleg - van egy gyári dallamcsengőm, néha bizony az is csenget, pedig senki sincs az ajtó előtt.
Fórumtársak, Szakik, Mesterek !*
Egy "műhely" világításának modernizálásán gondolkodunk. Jelenleg fénycsövek a gyári armatúrájukban világolnak (4*2 cső), a világossággal a műhely gazdája elégedett... Felmerült igény a fény "hőmérsékletének" változtatása. Elképzelés : Az armatúrákban elhelyezett hideg-, és melegfehér LED szalagok, megvadítva egy-egy szál RGB szalaggal. NET-en turkálva 60-80 lm/W fényáramot adnak a fénycsőre, ebből átszámolva lehetne a LED szalagok mennyiségét meghatározni ? (most van 4*2*30 W fénycső -> ~14400-19200 lm fény -> 1000 lm/m szalagból** ~15-20 m ) *A nem kívánt törlendő ![]() ** Vaktában rálőttem egy g*le találat adatára
A LED-es világítótestekre nagyon hasonló fényáramokat adnak meg. Csak a pénzköltés kedvéért nem érdemes mindent lecserélni. Fénycsövet is kapsz melegfehéret. Azokat is szokták vegyesen alkalmazni.
Ami jó lépés lenne, a régi fojtókat, kondenzátorokat elektronikus előtétekre cserélni. Kicsit át kell huzalozni az armatúrákat (a LED-ekhez is), de ezekkel a fénycsövek több fényt adnak le.
Csak egy tanács, de szerintem az RGB LED -et hanyagold.
(Műhelybe látni kell, semmi szükség hangulatvilágításra.) Használj hideg (coolwhite), meleg (warmwhite), esetleg természetes (neutralwhite) színhőmérségletű szalagokat. Akár keverheted is. Én a 2 hideg + 2 meleg elrendezést próbálnám ki armatúránként...
Rosszul írtam az előbb.
Idézet: „A LED-es világítótestekre nagyon hasonló fényáramokat adnak meg.” A fénycsöves világítótestekre nagyon hasonló fényáramokat adnak meg.
Fénycsövet le ne cserélj LED-re. Ha LED-del látni is akarsz sokkal drágább a hardver és a havi számla sem lesz jelentősen kevesebb.
A LEDszalag kapásból bukja az elektromos teljesítmény negyedét-ötödét. Ha nem jó hatásfokú LED-et használsz, ugyanott vagy, ahol a fénycső. Jellemzően a nagyobb teljesítményű LED 70-90 W/Lm körü teljesít, mig a kissebb, 1W körüliek esetén legalább 100Lm/W-ra lehet számítani. Ráadásul nagy teljesítményeknél méretes hűtőborda is kell. Otthonra, saját üzemeltetésre megéri komoly befektetett energiával, jó hatásfokú, egészséges világítást építeni, de ilyenkor ugye a befektetett idő, energia nem számít. Csak jó barátnak érdemes ilyesmibe belevágni.
Lutri, mert megbízható forrásból, olyan LED beszerzése, amiről adatlapot is lehet szerezni, ritka, mint az őszinte marketinges. Akkor váltson LEDre, ha zavarja a fénycső villogása, vagy nyer egy energiahatékonysági pályázaton. A hozzászólás módosítva: Jan 19, 2018
Érdekes olvasgatni ilyen dolgokat. Én megéltem a fénycsövek ( akkor inkább neoncsönek hivták). Általános nemtetszés volt mindenütt. Ha az anyámmal a ruhaboltba mentünk, mindig ki kellett rohanni a "napra", hogy meglássa a szövet "valos" szinét.
A mühelyben ahol az apám dolgozott kicserélték az izzokat csövekre, majd pár honap mulva visszaszerelték az izzokat, mert a forgogépeken megjelent a zavaro sztroboszkop effektus, ami adott esetben akár állo gépnek is mutathatja a forgo berendezést. Ujabb 10 év telt el amikor - immár 3 fázisu - csöves világitást szereltek. Nálunk az utcában kb 3 éve LEDes világitást szereltek - uszik az utca a fényben a keresztutcához képest ahol megmaradtak a fénycsövek. (Az oszlopok azonosak). Nálam a mühelyben szintén csöves volt a világitás - egy nagyteljesitményü csö meg 2 normális méretü. A nagyteljesitményü csö karácsony elött tönkrement, volt otthon LEDes ugyanolyan méretü, de kisebb teljesitményü világitotest. Ugyanazt a fényt adja, mint a régi fénycsö, csak a szine kicsit másabb - melegebb. Egyöntetüen fényesebb, mint a megmaradt 2 fénycsö.
A fénycsövekkel nincsen baj, ha
-elektronikus előtéttel vannak hajtva, mert akkor nem villognak. De ugye ezek egy zárt dobozban vannak 2, vagy több fénycsővel, ezért hajlamosak hamar megdögleni. -elérhető helyen van, mert utálom behozni a létrát és cserélgetni a csöveket. Én főként ezért váltottam LED-re. De a LEDesítéshez hozzátartozik az armatúra cseréje, mert a LED nem bírja a meleget. Idézet: „Felmerült igény a fény "hőmérsékletének" változtatása.” Emberünk színes lapokat illesztget egymáshoz más színű felületeken ... Egy armatúrában pl 2-2 m hideg- és melegfehér ledszalag, közte 1 m RGB csík ? Lenne egy "langyos" fehér amit el lehetne tolni kicsit piros-kék-zöld irányba ... ?
A LED szalag aligha tudja kiváltani a csövet. A jol világitó LEDes csöben 4 vagy több dioda van egymás mellett, és ez ismétlödik 5-6 mm-ként azaz egy 1 méter hosszu világitotestben kb 800 vagy több LED van.
Én a fürdőszobai hagyományos fojtós-fénycsöves világításomban az áramkört átcseréltem elektronikusra. Egyből változott a kép.
Míg a hagyományos rendszer felkapcsolás után éveken át jó darabig csak rugózott a gyújtójával, hogy be akarjon-e indulni vagy sem - (2 fénycsőnél ez kétszeres játék az idővel és a türelmemmel), addig ennél az elektronikus indításnál már szinte azonnalra begyullad (mint a hagyományos vollanykörte), s mondhatom azt - elég normálisan világít. És persze nem futkároz a csőben körbe körbe az 50 Hz-es frász se! Amit szemmel lehetett látni ... no meg - azt a szinte "klasszikus vibrálást". Bizony át kellett huzalozni de szerintem megérte! A LED csövekhez nagyon huzalozni sem kell, ott csak simán belemegy a csőbe a 220V!
" a LEDesítéshez hozzátartozik az armatúra cseréje, mert a LED nem bírja a meleget."
A hagyományos fojtós módszer utáni cserével valójában az elektronikus se igazán bírja. Én például az armatúra belsejében a legtöbbször nem is szoktam rajtahagyni a fémdoboza tetejét - hadd szellőzzön és hűljön. (Na meg aztán - ott benn úgy se látszik, hogy kissé nyitva van.) Az elektronikában rejlő MOS-FET félvezető-kapcsolók - azok bizony melegszenek rendesen. A LED-ekkel meg egy a nagy baj. Általában sok egység van sorbakötve. Bőven sok, ha egyetlen darab hal be belőle a sorban, simán oda lesz a teljes világítás! Aztán lehet - vagy a LED csövet cserélni, vagy szépen "végigmazsolázni", hogy ugyan melyik LED-je halt be - s kicserélni hasonlóra. De az már - a tökéletlen hűtése okán - sohasem lesz tökéletes. Ha ismét behal a javított LED cső, rögtön és egyértelműen kijön belőle a hunyó - maga a cserélt alkatrész a tettes.
Hááát - talán ha 800 nincs is, DE !
Éppen megszámoltam az 50 cm-es vonalizzó LED-es változatában. Abban például 84 darab LED dióda van sorba építve. A nyák hátulján meg az elektronika - valami kis fekete négylábúak, egy miniatűr Graetz egyenirányító híd, SMD tranzisztorok, kis kerámia kondenzátorok, ellenállások és diódák.
Itt a két világitotest a 20 W LED-s verzus a normális fénycsö. A fényerö pontosan a duplája a kamera expozimétere szerint.
Nem tudom mennyi LED van a szerkezetben, de belül egy komoly kapcsitáp táplálja öket. Kivülröl nem látni egyetlen LEDet sem a fény teljesen homogén.
Az a baj, hogy legtöbben azt értékelik, hogy a led világít mint állat.
De! Azt nem, hogy amit megvilágít az mennyire látszik. Pl. Nálunk az utcán kicserélték a nátriumgőz lámpákat ledre. Ha belenézel kifolyik a szemed. Amúgy sötét az utca. A járdán d..ni lehet. Senki sem lát meg. Az izzólámpa színspektruma a napfényéhez hasonlóan széles. Egy jobb fajta napfény fénycső szoszo megközelíti ezt. A ledeké nagyon keskeny. Anno világítástechnikán behozott a tanár egy kisnyomású nátriumgőz lámpát. Nagyon erős volt a fénye, de olyan keskeny volt a színkép spektruma, hogy a saját színén kívül minden fekete-szürkének látszott. A hozzászólás módosítva: Jan 22, 2018
Ez már nem igaz.
A jo LEDes utcai lámpa sokkal jobban világit mint a higanygöz, ( legalábbis minálunk igen) és oda világit ahova kell (az utra, s nem a lakásokba). Na jo nálunk nincs járda... ![]() Már a második LED-s autoval járok. Összehasonlithatatlan a Xenonnal ( nejem kocsija), és az elsötöl is sokkal intelligensebb. Pl már olvashato tompitott fénynél is minden jelzötábla, amit a korábbi kocsi vagy a xenonos csak reflektornál tudja.
De igaz! Miért vonod kétségbe.
Nem lehet, hogy azért látod a táblákat, mert úgy szórja a fényt, hogy oda is jut. Ergó vakít, mit állat?
Ne vitassunk olyasmit, amiröl, ugy sem tudjuk eldönteni kinek van igaza. De az tény, hogy ahol csak lehet már mindenütt átálltak LED világitásra. Leginkább olyan helyeken, ahol a fény minösége nagyon fontos ( studiovilágitás stb). Azok az idök már elmultak, amikor a LED szinösszetétele sávos volt.
Ha a kocsi vakitana, gondolom minden (második) szembejövö azt nagyon hatásos reflektor villogással a tudomásomra is hozná, de erre még nem került sor. Ráadásul a kocsin nincs is kapcsolo a reflektorra, az teljesen automatikus, igy nem is tudnám másképp kezelni. Már csak a fénykürt maradt meg.
Azért az autód lámpáját meg az utcai lámpát ne akard egy műhely megvilágításához hasonlítani. A másik meg, hogy csakis a LED az oka az autód fényének, a mögötes optika az smafu ugye? Anélkül kidobhatnád a LED-edet.
Nyilvánvalo, hogy a LEDes reflektorhoz megfelelö optika is kell, ezt nem vitatta senki. De ha csak ezen mulna akkor miért nincs adekvát optika a klasszikus fényforrásokhoz? Miért kellett egy évtizedig olyan xenon lámpás kocsikkal járni, ami az utat valoban jol megvilágitotta, de csak kb 70 cm magasságig, ami azon felül volt az elmerült a sötétségben.
Amint a képen is láthattad a mühelyemben van LEDes világitest ( már kettö is) mert sokkal jobb fényt ad, mint a fénycsö. Az utcai lámpát sem én hoztam fel.
Ezzel a két képpel azt bizonyítottad, hogy se a világítástechnikához, se a fényképezéshez nem értesz. Valamirevaló bizonyíték, az általuk megvilágított terület fényképe lett volna, de az is csak esetlegesen, a használt fényképezőgép korrekciói miatt.
Te meg nem érted miröl beszélünk. Arrol volt szo, hogy LED szalaggal akart a kolléga egy fénycsövet helyettesiteni.
Jo reggelt! Lehet, hogy akkor kéne megszolalnod ha nem kötekedni akarsz...
Eugén, attól hogy polihisztornak hiszed magad, nem leszel az.
Led szalag. Erre mutatsz egy ledes fénycsövet. Lehet, hogy te nem értesz valamit? |
Bejelentkezés
Hirdetés |
















