Fórum témák
» Több friss téma |
Fórum » Csöves erősítő készítése
Ne feledd betartani a fórum viselkedési szabályait, és a topik megmaradásának feltételeit. [link]
A téma átmenetileg fagyasztva lett, hozzászólni nem tudsz!
Én sem, szigetelése hőre nem lágyul, jól kezelhető, ezért is választottam.
Szép, mint amit CHZ is betett képet.
De javítani, vagy üzem közben méricskélni, ezekben nem egyszerű feladat, de lehet, hogy rosszul látom a lényeget. Mit is mondjak, építészeti remekmű a szimmetriára való törekvés, de pont nem ez a lényeg. Egy sztereó-rendszerben a csatornák felépítése, kivitelezése, a frekvencia és fázisátvitele legyen azonos. Nem biztos, hogy ez a szimmetrikus felépítés ezt teljesíti. (Magánvéleményem, de lehet, hogy ez jobb, mint azonos nyákokat készíteni minden csatornára.) Üdv!
A PTFE hőre lágyul. OP ~330.-335°C körül. De 250°C-ig biztonságosan használható.
Nem félünk,viszont úgy tudom innen ki van tiltva alkotója, nem tud reagálni.
Szerintem ezért nem kaptál rá véleményt. Nyákterv amit mutattál ismert, már véleményeztük is, igaz nem itt. Szerintem többen felismerték ki alkotta. Én pozitívan szemlélem terveit, eddig külön panelre tervezte a két oldal fokozatait. Jó úton halad, egy panelre összehozta L/R csatornát , brumm problémája is volt... Földpontok kialakítása szerintem még javítható, elkok bekötése is, töltőáramokra nem minden fóliavezetésnél figyel, stb...
Szerintem az a nyák semmilyen szempontból nem jó. Ezt Te tudod a legjobban. Kissé meg is lep a dolog, a mentegetés, nem akarok éket verni a barátságotok közé, nem az ellen szóltam. Ismétlem, nem a Tervező kipellengezése a cél! A személy itt érdektelen, a dilettantizmus a lényeg, semmi több. Így nem tervezünk áramkört, nincs mentség. Ha ez kicsit is megfelel, akkor az itt is remek nyákterveket létrehozó társaink le vannak maradva...
A hozzászólás módosítva: Feb 3, 2018
Ismét félreértetted, mint múltkor is!
Kérlek olvasd újra, nem tartom én sem korrektnek azt a nyáktervet, hibákra is utaltam! Viszont nem tartom korrektnek, ha itt véleményezzük, mivel nincs lehetősége hozzászólni a tervezőjének (ez nem barátság kérdése)! Ezzel nem az "alkotását" ismerem el, hanem a jogaira próbáltam célozni! Kérlek próbáld így olvasni amit írtam.. (Ha veled más fórumon ezt tennék, akkor is ez lenne a véleményen.) A hozzászólás módosítva: Feb 3, 2018
Újra mondom, nincs személy és nincs mit védenie téma. Van egy rajz, amit az itteni haladó diy-ereknek, szakembereknek ránézésból mondani kell, így nem dolgozunk.
E rajzolat alapján nagyon sok kezdő diyer is meg van győződve, ő is tud nyomtatást tervezni, mert íme, alig kell átkötés, a többi nyomtatva van. Az, hogy a csövek érzékeny be-kimeneteitől tizedmilliméterekre haladnak ott alkalmatlankodó feszültségek, nem hiszem, hogy elfogadható és szakszerű. Egy csöves árakört nem túl nehéz kétoldalasra tervezni, szinte minden különösebb probléma nélkül megoldható a furatgalván mellőzése is, két oldalról megforrasztjuk az alkatrészlábat és ennyi. És megoldható a csőlábak szellősebb vezetékezése... Mint említettem, az eredeti Tervezője a legkevésbé érdekes, mutathattam volna még párat, amit mástól láttam a közelmúltban. Biztosan az nem tett jó nekem, hogy láttam külföldi diyer fórumokon, sőt itthon is példa értékű megoldásokat. én azt szeretném érzékeltetni, erre kéne törekedn, nem a rossz példák alapján lovak közé dobni a nyáktervezés gyeplőjét. A hozzászólás módosítva: Feb 3, 2018
Idézet: „Újra mondom, nincs személy és nincs mit védenie téma. Van egy rajz, amit az itteni haladó diy-ereknek, szakembereknek ránézésból mondani kell, így nem dolgozunk.” Ha ennyire leegyszerűsítjük igazad is lehet! A hozzászólás módosítva: Feb 3, 2018
Ez volt a célom és nem személy elítélése. Remélem, elfogadható, hogy a diyerek eredményességét szeretném segíteni.Mutatok egy rajzolatot, amit egy ausztrál diyer volt kedves megosztani velem, a méretekből is látszik, kicsire szándékozta készíteni, és teliföldes megoldást talált jónak.
Baby Huey A hozzászólás módosítva: Feb 3, 2018
Idézet: „Csöves "viszonylatban" alacsony impedanciák vannak. A pár pF nem rúg labdába.” Ezt tőled idéztem: http://www.hobbielektronika.hu/forum/topic_post_2142258.html#2142258 Ezzel nem értek egyet, mivel nem igaz.. Telefóliának RF tartományban látom létjogosultságát. Hangfrekis tartományban is előnyös lehet, alacsony impedanciák esetén, könnyebb földhurkot elkerülni. Csöves áramköröknél szerintem, magasabb impedanciák miatt nem előnyös, ahogy erre 6C4P is próbálta felhívni figyelmed. Néhány pF is jelentős vágást okozhat az átvitelben. Méréskor látható lesz. mint a kimenő viaszozásának eredménye is. Mint említettétek, mindenki másként csinálja, én nem így csinálnám. A hozzászólás módosítva: Feb 3, 2018
Akkor most idézek egy szakembert, nem díyert. Munkássága nagy része a csöves érában zajlott. Tehát nem diyer (!) hanem szakember.
Nekem elmagyarázta, gondolom más is érteni fogja. Tárgy a telifólia hatása: "Szórt kapacitások mindenhol vannak. Szerintem a nyák kapacitásai legalább nagyjából állandóak, nemúgy mint egy huzalozott esetben. Meg kell nézni az adott cső saját kapacitásait, azzal összevetni a nyákon levőkkel. ... A csővel kapcsolatban ott látok nagy tévedést, hogy csőnél nem a bemenet kapacitás a gáz, (nem lehetne használni árnyékolt vezetéket sem, hanem a Miller kapacitás, ami az anód-rács kapacitás erősítés szerese látszik a bemeneten. Számomra ezért érdekes a vez rács előtti soros ellenállás (amit gerjedés ellen használnak, csökkentve a felső határfrekvenciát), mert ezzel alkot aluláteresztő szűrőt a Miller kapacitás. (+ az anód rács közötti szórt kapacitás)De ezt ki is lehet számolni. Azért nem ördögtől való a teleföld, mert anno TV -kben is használták, és még csak nem is hangfrekis áramkörökben. .... (Olvastam még tegnap a fórumon, de eléggé a bolha f...án a pattanás negyedelésének tartom, de ez az én véleményem)" Innét ismét én: Ennyit a szaki véleményéről. A másik, az imént áltatam mutatott külföldi diyer amúgy elektromérnök, édesapjának összedobta a kapcsolást, amit napjában hallgat a papi azóta. A hozzászólás módosítva: Feb 3, 2018
Idézni szeretném egy nagy tudású szaki véleményét, ami immáron többszörösen is idevágó:
Idézet: „"Van aki azon dolgozik, hogy olcsón tudjon építeni elektroncsöves erősítőt. Aztán van aki az esztétikai kivitelt preferálja, jól mutasson az a gépezet. Van olyan is aki a minél nagyobb teljesítményt szeretne elérni. Nem sokan a minél természethűbb hangzást keresik az elektroncsövek segítségével. Néhányan meg lehetőleg minél többet értekeznek arról, hogy mások mit építettek meg. Üdv:TJ. "” ![]() PEACE!
Mások meg esetleg azon is, hogy máson is segítsen, ha rajta is segítettek.
Ez kimaradt a sorból.
Gyúrjuk össze eme nagytudású emberke meglátásait , tegyük hozzá még a Józsi mondatát is.
A hozzászólás módosítva: Feb 3, 2018
Nagyon köszönöm a korábbi segítségedet, tényleg rendkívül hálás vagyok érte, de már nagyon várom, hogy egyszer bemutass egy saját építésű erősítőt is. Szerintem rajtam kívül még sokan lennének rá kíváncsiak.
![]() Tévedés ne essék, nem megsérteni akarlak! Biztosan sokak számára lenne iránymutatás.
Legyetek szívesek az OFF-ot, és a személyeskedést abbahagyni. Ne erről szóljon a topik!
Köszönjük.
Idézet: „Szerintem a nyák kapacitásai legalább nagyjából állandóak, nemúgy mint egy huzalozott esetben.” Hogyan lehetne állandó? Felület szerint változik. Magasabb impedanciás, anódból csatlakozó, hosszabb fóliasáv jelentős kapacitást szedhet össze felső fólia hatása miatt, ami káros lehet. Rövidebb szakaszok, katódok környezetéven valóban jelentéktelenek. Mérj egy, pl. ECC83/EL84 meghajtás anódján 10kHz négyszögjelet, közvetlenül az anódján. Mérőfej nélkül jelentős vágást, lekerekedést fogsz látni, mérőfejes osztóval már nem. Vajon miért?
Kérésedre itt van néhány kép.
Bárki publikál itt valamit arról mindig véleményt formálsz, hol negatív, hol pozitív építő kritikáiddal.
Rengetegszer olvashattuk már elméleti tapasztalataid, esetleg valamit mutathatnál a gyakorlatból is, hogy Te ezt miként oldod meg, hogy az könnyen hozzáférhető, javítható legyen. A hozzászólás módosítva: Feb 4, 2018
Felvetésed, kérésed én is jogosnak vélem (nem hiszem, hogy teljesül). Azt sem igazán értem, szimmetrikus panelterv miben akadályozná a mérését és szerelhetőségét.? Külön panelekre is megoldható a jobb és bal csatorna, viszont, nehezebb korrekt módon huzalozni, nagyobb lehetősége van földhurok kialakulására az földpontokat összekötő vezetékek miatt.
A hozzászólás módosítva: Feb 4, 2018
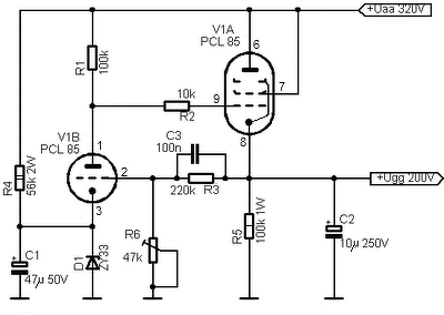
Hasonlót motyót építettem én is, csak csupa televízió alkatrészből. Eddig Junoszty trafókkal megy. A segédrácsra én PCL85-el stabilizált 110V körül feszültséget állítottam ,így erőteljesen szól, de még nem zajos. 280V körüli tápfeszültség mellett, és -25V negatív előfeszültséggel. 25-30mA körüli anódárammal. A varázsszem 250V-ot kap, és erről megy a PCF82 pentóda része is. Jó nagyot erősít a PCF. A laptop 1V körüli kimenete visszacsatolás mellett is 2-es-3-as hangerőn már eléggé markáns. 10% körüli hangerőnél nemigen szoktam fentebb menni.. 30 felé, már az egész ház zeng.
A hozzászólás módosítva: Feb 4, 2018
Fűtéshez a tömör nem szerencsés, mivel a kellő vastagságban nehezen kezelhető, a nagyobb keresztmetszetű tömör vezetéknek pedig általában nincs jó hangja. Forrléces szerelésnél, amikor az alkatrészláb nem elég hosszú, egyszerűen a saját anyagából megtoldom. Ahol muszáj hosszabban vezetni (puffer, kimenőtrafó), oda olcsó pénzért be szokott válni a 25-50 éves 0.6mm-es szürke szigetelésű magyar "telefondrót". Eredeti formájában (2 vagy 3 eres kábel) anódtáp behuzalozására ideális, pödörni nem muszáj*. Az újabb gyártmányok sajnos nem eléggé kiegyenlítettek. Az UTP-ből kihúzott szálak sem, írjanak róla bármit a dumaudiofilek.
* Esetleg a feszültségerősítő fokozatét, ha viszonylag távol van a szűrőelkója... de ennél sokkal lényegesebb a földelés korrekt kialakítása.
Igazad van, mihelyt lesz időm rá és ide is be tudom tenni, lesznek képek.
Ha valakinek nagyon kell, annak E-mailben máris tudok küldeni pár képet elkészült cuccaimról, ha ír egy E-mailt a címemre. (mikisys.f#upcmail.hu) Üdv!
Nem kötözködés, de kb annyi időt vesz igénybe, ha nem kevesebbet ide felrakni, mint e-mailen. Bepötyögni a címet, csatolni stb.
Idézet: „Tehát nem diyer (!) hanem szakember.” Nem érted te ezt! A diyerek jobban értenek az elektronikához, mert ők több darab erősítőt készítettek el. Megépített darabszám, meg a saját kéz, mint szakmai érvelés...
Lehet, hogy neked rövid idő alatt sikerülne ide képet beszúrni, nekem nem, más rendszert használok az internetezéshez, levelezéshez és mást a képek készítéséhez, rendszerezéséhez, tárolásához.
Küldtem E-mailben képeket, ha akarod és tudod, beteheted ide azokat, hogy más is lássa, nem csak vizet iszom. Többféle projekt van egyszerre készülőben és többnyire mindig elviszi valami más az időt, így lassan haladok. Mellesleg, szakembernek tartom magam, még ha ez nem is divat manapság. Üdv!
Utólag sajnálom, hogy bármit is írtam az (ellen)érvekre. Úgy van, ahogy mondják, ebben tudok segíteni, igazat adok bárkinek, bármiben. Majd nem írom ezt le többször, de ha nem válaszolok valakinek, csak azért lesz, mert mélyen elfogadom minden szavát, mindegy nekem, mit ír... Nem lesz több OFF.
Idézet: „Mérőfej nélkül jelentős vágást, lekerekedést fogsz látni, mérőfejes osztóval már nem. Vajon miért?” Hogy miért? Mérési hiba. Ha a végcső anódjára ráteszed az 1:1 mérőfej kb 100 - 200 pF kapacitását, az is fog valamekkora magasfrekvenciás jelcsökkenést okozni (a kimenőtrafó saját kapacitása mellett), Nagyon nem mindegy, hogy a mérőfej kapacitása 5 - 8 kohmmal, vagy 1 Mohmmal kapcsolódik párhuzamosan. Amit látsz, az az oszcilloszkóp bemenetével (1 Mohm || 20 - 40 pF) párhuzamosan kapcsolt 100 - 200 pF terhelés okoz a frekvencia kompenzált esethez képest. Olyan, mintha szűrőt tennél a szemed elé.
Megfogadtam a tanácsot és a képek közt kerestem egy nekem megfelelő kapcsolási "sablont" vagy mintát. A kérdésem csupán az hogy a nyíllal jelölt ellenállást hogyan határozzam meg? Egy kapcsolást gyorsba összeraktam és működik is de a videó mérete miatt (kb 40mega) ha akarnám se tudnám ide rakni.
A hozzászólás módosítva: Feb 4, 2018
|
Bejelentkezés
Hirdetés |
















