Fórum témák
» Több friss téma |
Mielőtt kérdezel, a következő két dolgot ellenőrizd!
I. A helyes tápfeszültségek megléte.
II. A kimeneten van-e egyenfeszültség.
Élesztés.
Amíg hasznosat teszel hozzá ne panaszkodj!
Végülis nem egy nagy szám az a kapcsolás, de akár működhet is, egy kezdőnek szerintem jó feladat. Szinte biztos, hogy nem ez lesz az egyetlen erősítő amit megépít a későbbiekben. A kérdező nyák tervet kért hozzá, semmi mást, én meg inkább arra biztatnám, hogy próbálja megtervezni, pl. tanuljon meg egy nyáktervező programot használni, és kérdezzen ha nem megy valami.
Szerk: végülis el kell ismernem, amit eggyel utána linkelt be szamóca, az hasonló, de valamivel jobb, és még nyákterv is van hozzá.... Bővebben: Link A hozzászólás módosítva: Feb 9, 2018
De ezt miért nekem címezted?
Nekem nem kell ezt jóvá hagyni, ez is lenne a fórum lényege, szerintem is, nem kizárva amit írtam. Javasolnám a fiatal fórumtársnak, kezdésnek, nézze át Király Tibor tanácsait, a www.tkiraaly.hu oldalon, de leginkább is a "Segítség erősítő építéshez, méretezéshez" rovatban a tápokat, és csillagpont elméletet.
Ami a jobb kapcsolási rajzot kezdőnek javaslatodat illeti, ne haragudj, vitatnám.
Kezdőnek egyszerű (ha nem gyári) kapcsolás célszerű. Ajánlatodat nem tartom annak, ha csak a kimeneti RC tagot nézem, igen érzékeny a megfelelő csillagpontos földelésre, mert különben lehet keresgélni mitől gerjed, melegszik ezáltal, pakolni bele a varázsalkatrészeket, pedig csak az RC tag szállítja a testen át a bemenetre a zavarjeleket, ha a kivitelezés nem megfelelő. Szóval és ezt nem javasolnám kezdőnek, ellentétben Tibor oldalán például: Rendhagyó elméleti alapozás - 2007-03-16. A hozzászólás módosítva: Feb 9, 2018
Mivel az eredeti az Elektorban a 80 -as években jelent meg, garantáltan működik, szerintem itthon is több szâz darab épülhetett belőle, az RT is tárgyalta. Kezdőnek beváltat kell mutatni.
A hozzászólás módosítva: Feb 9, 2018
Mért ne lehetnénk más véleményen.
Tudod az RT-ben is ma már "letagadnának" ezt azt. A Denon is csinált erősítőket 2005 előtt, mikor is közölték a Király Tibor szerinti földelési szabályokat. Csináltam én is Q 405-öt a RT szerinti panelon, hol van már. Persze mindenki maga dönti el, hogy neki mi a jó, mire van igénye. És ez ugye szent. Példának, meglepődtem néhány nagynak reklámozott, igen drága gyári készülék tervezési, számomra "hibáján" minden "fényessége" ellenére. A most nem rég elkészült teljesen külön csatornás fejhallgató erősítőmhöz hallgatót keresve, belefutottam az xkr4 csatlakozóba. Nem drágán kapható is. De most már nem igen érdekel ez a szuper csatlakozó mivel összeföldelik vele a két csatornát. Ha lenne szimmetrikus hallgatókábeles fülesem, akkor független szimmetrikus szimmetrikus csatlakozóval szerelném. Mivel a független két csatorna, független hallgató csatlakozással, megtisztítja a teret középen, pontosabbá téve a hangképet. Ez nálam annyit kostál, hogyha hitelre végre megtudom venni a kinézett sennheiser hd 600-mat, 20cm hosszan azonnal levágom a végéről a csatlakozót, kettéhúzom ahol egybe van a négy ér, ketté bakolom valamilyen 3-5cm-es létrával, és rakok rá két rca-t, és 2-300óra üzem után, jó felvétel esetén, vár rám a mennyország, mivel zenebarát vagyok, és szeretem, ha a hangok bennem találkoznak, nem ömlesztve hallom, vagy nem emiatt.
Én azon a véleményen vagyok,hogy itt minden fejlődik a félvezetők is!Akkoriban ez volt.. Nem lehetett ennyi típusból válogatni így a tervezések is gondolom én megrekedtek egy szinten...Se szoftver nem létezett ha igen az is kezdetleges,sem ilyen modern technika.
Viszont a kezdő pont abból tanul ha kikeresi miért melegszik az a tranzisztor, miért füstöl el egy egy ellenállás vagy éppen zéner dióda, az azt kiváltó okot netán sikerül megszüntetnie, pont ezért tetszik majd meg neki amint úgymond belekóstolt az elektronikázásba.Aztán ha komolyan gondolja továbblép és elkezd olvasgatni tesztelni..Bocs hogy belevauztam A hozzászólás módosítva: Feb 9, 2018
Nem egy bonyolult valami. Ha lenne időm, meg is csinálnám a rajzot.
Én meg inkább azt javasolnám neki hogy dobja ki az elejéről azt a diff erősítőt, tegyen egy emitterbe csatolt tranyót a helyére (HTA elrendezés), és adjon neki szimpla tápot kimeneti csatolókondival. A végfoknak is mindjárt más hangja lesz, meg onnantól a hangszórót sem kell félteni ha netán zárlatba menne valamelyik végtranyó.
Azert akartam a linkelt erositot mert megvan hozza minden alkatresz is meg transzformatorom is lenne hozza.
Tomi, az rendben van, hogy mid van, de tudod, nem mindegy, hogy mi lesz abból.
Én úgy gondolom, hogy ne menjél, az említett szívások tanfolyamra, csak, ha mindenáron szeretnél. Ezért kérdeztem, hogy mid van az építéshez. Például: 1db hálózati transzformátor 2x 25V szekunderrel, stb... Tudod, ahogy írsz azt a látszatot kelti, hogy szeretsz lapot osztani. Azt a távoli kollégámat juttatod az eszembe, akiről nemrég írtam. A hozzászólás módosítva: Feb 10, 2018
Üdv. Hogy tudnák a 2 kimenetből egyet csinálni?
Sztereó előerősítő, de úgy használnám, hogy a bal és jobb bemeneten más hang lenne, és a balansszal állítanám a kimenetet egy hangszóróra.
Szia!
Ezen már ne múljon
Üdv! A keresett áramkört Fader-nek hívják: Bővebben: Link
Köszönöm szépen
Üdv. Lenne egy elektor féle pa300-am utánépítve. Az lenne a probléma , hogy annak idején amikor két éve megépítettem tökéletesen indult meghúzott a relé is. Na már most Elővettem a kapcsolást , hogy bedobozoljam és beüzemeljem. Vettem hozzá egy 2x42V 800VA-es trafót is. Amiről DC-ben a tervbeni 60V egyen feszültség helyett csak 57,5-58V-jön le. És nem húz meg a relé. A védelmet kikerülve működik az erősítő de szeretném megoldani ezt a hibát. Megmértem a relé meghúzótekercsén sajnos 0V-van. A tervben az F pontnál 15V helyett 14,93V-ot mértem.. És a T13-as tranzisztor földre húzásával kerülne bekapcsolásra a relé. De nem történik semmi ,váltófeszültségben mérve kereken 1mV megy ki a kimenetre rövidrezárt bemenettel. És még annyi hogy van az az AC bekötési pont a panelon, nem rémlik hogy azt be kellett-e kötni a működéshez. Ha jól dereng a koppanásgátló működését látja el?
A hozzászólás módosítva: Feb 11, 2018
Szia! A "B" pontot egyenfeszültség állásban mérd!
Az R39 jelű termisztor be van kötve?
Szia, DC-ben mérve 0,02mV, igen be. Azzal az AC nevű csatlakozással mit kéne kezdenem? Látszik , hogy két évet kihagytam az erősítő építésben sajnos
Szia azzal az AC ponttal ami a panelon van arra gondolsz? Ha igen akkor ezt kell bekötnöd oda.
Bővebben: Link A hozzászólás módosítva: Feb 11, 2018
Szia igen, az a koppanásgátlóé lehet nem? Elméletileg ha megszűnik a váltó feszültség rögtön old a relé , hogy kikapcsoláskor a brumm már ne jusson ki a hangszóróra és ugyanez fordítva is lehet ezért nem húzna meg a relé? És ha igen már csak az nem rémlik , hogy hova kéne bekötni. Gondolom nem a nulla pontenciálra hanem valamelyik 42V-os kimeneti ágra. Időkőzben látom módosítottad a hozzászólást ugyan arra gondoltunk akkor
A hozzászólás módosítva: Feb 11, 2018
Pontosan úgy igen ahogy a rajzon van. A negativ tápágat figyeli. Nekem is van 2 panel belőle remek darabok és lehet nyúzni őket rendesen.
Köszönöm a válaszokat már megy is , csak ezzel voltam bizonytalan. Anno én is ezért építettem meg mert dícsérték. Most kell építenem még egy lágyindítót meg még egy végfokot mert megtetszett amit tud és akkor már sztereó lenne
))
Na ennek örülök hogy elindult. Ha lesz még egy belőle meglátod hogy brutál lesz sztereóban és szinte elnyűhetetlen. Tény hogy nem olcsó ez a végfok de az árát megéri nagyon. Majd a nyugalmi áramokra azért még mérj rá hidegen és üzemmelegen is.
Nekem is van ilyenem sztereóba megépítve. Tényleg elnyűhetetlen,lehet egész éjszakákat nyomatni. Remek egy erőgép.
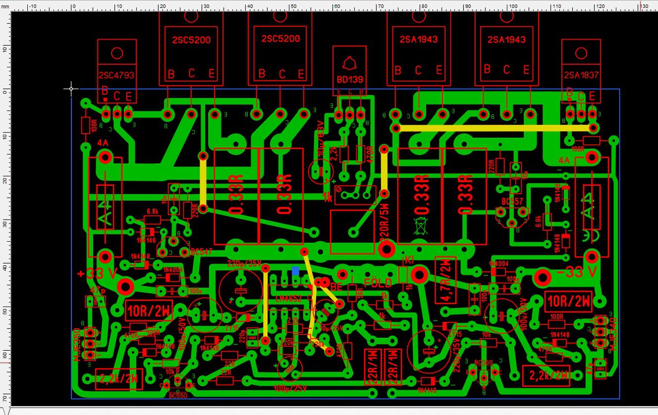
Sziasztok! Elkészült az Apex AX9 duplatranyós verzió, áramkorláttal, kérem nézzétek át minden jól van-e?
Szia! Pozíciószámok nélkül nagyon nehéz lekövetni a NYÁK-tervet. Elindultam a végtranyóktól, de már a báziselőtéteket sem találom. Miért növelted a végtranzisztorok számát?
A hangszóró ohmszám miatt. Ezt egy Kenwood erősítőbe akarom beépíteni, és ezen van A-B hangfalkimenet. És biztonságosabban üzemel, ha dupla végtranyó van, gondolom én. De azért nem rossz elgondolás?
Szia!
Közben míg pozíciószámoztam, két kimaradt ellenállást találtam a meghajtó emitter és a végtranyó bázisa közé nem raktam be a 4,7R-os ellenállást.
Kicsit ágyúval verébre lövésnek érzem a tranzisztor duplázást, a ±33 V tápfeszültség mindössze 70 W teljesítményt biztosít 4 Ω-ra. Az áramkorlát pont elég a biztonságos üzemeltetéshez.
Az áramkorlát kimenetét a 100 Ω-os ellenállás másik végére kötném, hogy a meghajtó kisebb terhelést kapjon határolás közben.
Igen sajnos ágyúval kell verébre lőjek, mert van két botfülű gyerekem, akik nem ismerik a hangerő és a torzítás fogalmát. A hangerót csak úgy ismerik minél hangosabban, az nem számít hogy már torzan szól. De szerintem minden mai gyerek így van. Zörgetik a bluetooth-os kis szörnyűségeket, full hangerőn, és már nem lehet érteni, hogy Zambo Jimmy vagy Kis Grófo, vagy esetleg Rúzsa Magdi énekel. Ezt az erősítőt úgy tudom akár 50V-al is lehet üzemeltetni.
Az áramkorlátos részen a diódát akkor közvetlenül a bázis lábra vezessem? Kész a pozíciószámos rajz. |
Bejelentkezés
Hirdetés |














