Fórum témák
» Több friss téma |
Fórum » Csöves erősítő készítése
Ne feledd betartani a fórum viselkedési szabályait, és a topik megmaradásának feltételeit. [link]
A téma átmenetileg fagyasztva lett, hozzászólni nem tudsz!
Minimum 30W-ra sok lehetőség van. EL34 PP, EL/PL509 PP, 807 PP, GU50 PP például. Ezek a csövek és a meghajtóik több-kevesebb utánjárással beszerezhetőek. Ha bolond biztos kell, EL34-et ajánlom, régóta ismert.
Értem, ettől függetlenül maradok az egy cső - egy csatorna felépítés mellett, külön NYÁK-on, pláne ez a jó megoldás.
Az SP8-klón, amit építettem, egy-egy ECC83-as cső egy csatorna és közös E88CC a kimeneti katódkövető, mert ezt így találtam jónak. Az áthallást nem mértem, de meg fogom mérni, már kíváncsivá tettetek. Üdv!
Igen, olvastam, ráadásul saját méréseik szerint válogattak csöveket hozzá.
Üdv!
Az egymás oltogatását szíveskedjetek beszüntetni, ellenkező esetben kénytelenek leszünk komolyabb eszközöket bevetni!
Bővebben: Link
Itt egy alternativa .simán 30 de inkább 50 watt.
Szép munka!
Mivel a kérdező minimum 30W-ot említett, ezért szerintem bőven jó lehet.
Ezt én is utánépítettem és igen jó lett..
Próbálom megérteni hogy az anódfesz milyen hatással van a kimenő teljesítményre. Hogy is van ez?
Hol is kezdjem. Rájöttem kérdezni nem szabad, feljelentenek. Szóval vissza a Giantkiller erősítőre, egy kis kiegészítés.
1, "hogy ha már szimmetrizálási lehetőséggel egészítette ki, akkor azt miért nem a teljesítményfokozatban..." a bemeneti körben lévő szimmetrizálás teljesen rendben van. Nagyon nagy tévedés azt írmni, vagy feltételezni, hogy ennek hatása van a végcsövek szimmetriájára. Nincsen, semmi köze hozzá. 2, Azt írtam, hogy ECC83, és EL84 csövekkel kell megépíteni. Ez még nekem is nyilvánvaló. ECL86-os cső lassan beszerezhetetlen, és válogatva mégjobban beszerezhetetlen. Viszont minden csőárudába kapható négybe válogatpott EL84, amivel az erősítő könnyedén kivitelezhető. A kérdező kollega akinek az erősítőt ajánlottam, ezt jó ha tudja, és nem fogad el fals tanácsot. 3, Volt ilyen erősítőm, azzal a különbséggel, hogy az EL84-ek -Ug fesszel voltak beállítva. Az erősítő tökéletesen működött úgy is. Szerencsére akkoriban volt nálam 2 hónapig egy AI300-as erősítő, amit egy barátom azért hozott el, hogy segítsek neki eladni. Több tíz órán keresztül teszteltem a két erősítőt, és több hifista barátomnak is megmutattam őket. Örömmel tudatom, hogy a Giantkiller, vagy más néven Baby Huey erősítő mindenféle paraméterében legyőzte az AI erősítőt. Annak kimenőtrafója egy vicc. EI78-as magon van. Orbán Józsi meglátná, hát kikelne magából. Én is kikeltem. Rendkívül gyenge minőségű erősítő, a többi AI erősítővel együtt. Tönkre is mentek. Az, hogy az állítólag utánépített AI300 klasszissal rosszabb volt, az azt bizonyítja, hogy aki azt építette, az nagyon elbaltázta. Nem tartok a városi legendáknál. Ez csúsztatás. Ott tartok, hogy egy jó kapcsolást keresek, amit egyszerű megépíteni, és legalább olyan jól szól, mint a Giantkiller.
Köszi a tanácsot, de ezzel az adócsővel én nem építek erősítőt.
Több oka van: 1, nem gyártják. Ha a leendő végfokomba drága alkatrészeket vásárlok a jó hangzás miatt, akkor nem kockáztatok egy olyan csővel, amit nem gyártanak. 2, Ebből következik, hogy valamiféle audio csövet szeretnék. Ki is választottam a 6L6 csövet, ami mindenhol jó hangú csőnek ismertetnek, azonkívül nem túl drága, és sokan gyártják, tehát van választék is belőle. 3, A kapott hang szempontjából ugyan mindegy, de ezek a GU csövek nagyon csúnyák. A feleségem be sem engedné a lakásba. Mit mondjak, én sem.
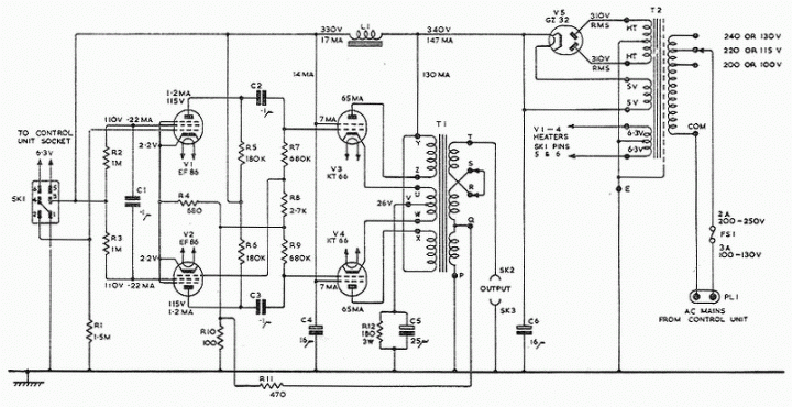
Körvonalazódik az építendő erősítőm. Az alábbiakban a kapcsolási rajza. Ez egy jó hangú erősítő, szinte minden hifista hallott már róla. Érdekes módon ebben semmiféle állítási lehetőség nincsen, gondolom totál automatikus. Érdekes megoldású a kimenőtrafója. Gondolom nagyban hozzásegít az automatizmushoz. Nem szeretem a sok állítási lehetőséget. Azt meghagyom azoknak, akiknek az erősítő azért kell, hogy tekergethessék. Én hallgatni akarom, s ez nagy különbség. Mondjuk a tápját biztosan átalakítom majd félvezetősre, az unokaöcsém segítségével. Az is nagyon tetszik benne, hogy szinte szimmetrikus felépítésű. Úgy látom pentóda kapcsolású. Azt mondják, annak van a legjobb hatásfoka. Egy gondom van csak, a kimenőtrafó. Ha nincs gyári, akkor itthon kell keresni valakit, aki megtudja csinálni. Azok a plussz tekercsek biztosan megbonyolítják. Azonkívül az illesztés is elég durva: 6500 Ohm, azt írta egy fórumon valaki. ***
A hirdetésnek az Apróhirdetésben van a helye! A hozzászólás módosítva: Feb 26, 2018
Moderátor által szerkesztve
Félre értetted nem tanácsnak szántam , bocs hogy egyàltalán mertem ide irni!
Legegyszerűbb a pentódás végfokozat anódkörének/anódköreinek maximális hatásfokából levezetni, amely mint tudjuk, lényegében csak az osztálybeállítástól függ (U, I, P határtékeken belül maradva). De ehhez a pentóda karakterisztikája megkívánja a munkaellenállásnak (másik nevén az illesztőellenállásnak) az anódfeszültséggel arányos növelését! Az egyenes arányosság idealizált pentódára matematikailag bizonyítható, vagy belátható, ha elővesszük egy tipikus pentóda anódkarakterisztika-görbeseregét és 'A' vagy 'B' osztályú munkaegyeneseket rajzolgatunk a felső könyökbe.
Triódánál nem ilyen egyszerű a helyzet, és most tekintsünk el az AB-osztály munkaponti anódáramától, ami némileg befolyásolja az összefüggést. A lényeg, hogy a csöves végfokozatból kivehető P[max] megközelítőleg annak tápfeszültségével arányos - egy bizonyos határig.
Tavaly a találkozóra vittem trafó lemezeket. Senkinek nem kellett.
Nem akartalak megbántani, de nekem tényleg nagyon randa az a cső. Most mit tegyek?
Sajna nem voltam ott. Hol szokott ez a találkozó lenni. Milyen lemezt hoztál?
Nem tudom a méreteket. De van elég.
Ez a te egyenéni dolgod , egyéb iránt szinte bármi más csővel megvalósitható a kapcsolási rajz...
Na az meg nem is csunya meg.nem orosz...
Már pedig halottam elég komoly hangú GU végfokot (pedig "csak" 20W körüli teljesítményt tudott.) Pont a GU nem az a cső amit felett el lehet nézni csöves applikációban. És amúgy simán szerethető, de ha nem tetszik el lehet rejteni a végcsövet mivel van olyan foglalata amivel elrejthető a kíváncsi szemek elől. Anno a sulimban (az anno az vagy 2 éve volt) csodájára jártak a PP GU50 -nek. De ízlések és ponfonok.
A Quad II-ben az R12 közös katódellenállás + a katódköri nvcs tekercsek ellenállása biztosít némi munkaponti szimmetrizálást, mindenesetre a 6L6 csöveket ajánlatos rendesen párba válogatni. Az EF-eket úgyszintén. A kimenőtrafó itt valóban különösen kritikus alkatrész, úgyhogy nem az olcsóságra kellene gyúrni, és főleg nem légből kapott, téves adatok alapján.
Ha már a itt tartunk, a nézzük meg trafó fizikai méreteit. Lehet ezt is köpködni! Idézet: „"Ki is választottam a 6L6 csövet"” Nem egészen világos, hogy mihez? A Quad II-be KT66 csövek valók, ahhoz lett tervezve.
Tudok valakit, aki megtekeri ezt a kimenőt, keress meg privátban.
Azt mondtad, hogy nem gyártják, ebből következik, hogy audio csövet szeretnél.
nem értem, hol a kapcsolódási pont...Amúgy meg, de, gyártják. Kínában a Shuguang vagy milyen nevű gyárban, kínai neve FU50, és itt megveheted, párban 16$, free shipping. Itthon se olcsóbb a GU50. Elvileg 1:1 koppintás, és hozza a színvonalat, de olvass utána amerikai fórumokon, mi az építők véleménye. Szerintem 6l6-ot se gyártanak sok helyen amúgy... Shuguang (ha jól írom), a JJ-nek van még gyára, meg talán a Sovtek gyárt, a többi azt hiszem csak más márkanévvel ügyanaz... Javítson ki valaki ha tévedek, én így emlékszem, de már engem is kezd érdekelni, hogy akkor hány aktív csőgyár van..
Quad II ügyben érdemes ezt elolvasni, benne van a kimenő trafó tekerési rajza is!
http://www.turneraudio.com.au/quad2powerampmods.htm
Hát pár dologban tévedsz, viszont engem is érdekelne egy jelenlegi állapot tömör leírása egy tudásbázisban. Kizárólag hangfrekvenciára gyártott, vagy ott gyakran alkalmazott egyéb csövekről. A többiről vannak, de nagyon be lehet menni az erdőbe a mai dezinformációk alapján.
Akár lehetne az elektroncső topicban egy szerkeszthető adatbázist létrehozni, amit hozzáértők (amíg vannak) szerkeszthetnének, lektorálhatnának. Mint mondjuk egy Vikipédia miniatűrben. Pl: jelenleg kapható cső leírása, tudnivalók, katalógusadatok elérhetősége Nem csatolni adatlatlapokat, aki kutakodni akar, talál sokat (pl. https://frank.pocnet.net/, reklám helye). Valamint helyettesítők, háttér információk. Utóbbi fontos, le lehetne írni, ki mit gyárt, és mit gyárt más néven. És ne lehessen szubjektív véleményt mondani egy cső hangjáról. Ne lehessen adatlapot csatolni, okoskodni. Csak tények Szerintem nem is olyan nehéz. De akár egy külön rovatot is megérne a katalógusban. Akár egy sima excell tábla is lehet az alapja. Csak ötlet. Mindenesetre sok felesleges kanyar meg idő megtakarítható lenne. Szerintem.
Kijavítalak.
![]() A shuguangot nem ismerem, viszont a 6L6-nak utánna jártam. Létezik 5881 néven a 6L6 WGB, amit gyárt a Sovtek, de lehet kapni kínait a TAD-nál is. 6L6 GC létezik Tung Sol, Sovtek, Mullard, Elektro Hatmonix, gyártásban. Igaz mind Orosz, de az eredeti fizikai kialakítással gyártják, tehát nem egyformák. Ezenkívül Magyarországon garanciával kapható még Svetlana is, ami megint egy másik verzió. Aztán van Ruby, és van TAD fekete anódos Crio. Bár ez utóbbit nem tudom mi, de nem kérdezem meg. Mohinger köszi a lehetőséget, írtam PÜ-t.
"Azt mondtad, hogy nem gyártják, ebből következik, hogy audio csövet szeretnél. nem értem, hol a kapcsolódási pont..."
Erre egyszerű a válasz. Audio csövet audio erősítőbe, rádió csövet rádióba kell tenni. Aztán meg hogy mit írnak más fórumokon, az nem mérvadó, mert a fórumok sok mindent elbírnak főleg akkor, mikor egy készülék hangját ítélik meg. Lásd itt az AI300-as esetét.
Hahó!
Szereztem két vagány kimenőt egy régi Rossini rádióból, amiken van UL megcsapolás is. UL bekötésben eszközölnétek-e valami változtatást egy PCL86 SE-ben, mondjuk a DJ Hans-féle rajzon? Bővebben: Link |
Bejelentkezés
Hirdetés |



Mivel a kérdező minimum 30W-ot említett, ezért szerintem bőven jó lehet. 

