Fórum témák
» Több friss téma |
Tudod ezen a szinten nem illene bele, nem beszélve az azzal járó csillagászati költségről.
A kapcsolási rajz tulajdon képen egy átalakított Heed Canamp. Én is építettem olyat, de kicsit jobbat, mint a gyári kivitelezés. Az látott Sennheiser HD600-at is. azóta is hibátlan. a KTME-006 a reménységem volt, mert minden jelenlegi tudásom az audiofilből benne van. Most 460 üzemóra elteltével már bejáratottnak mondhatok a kondik, és testet öltött a remény, ami a hangját illeti. Nagyon jó érzés a használata, de még spórolni kell valami elfogadható fülesre. A jelenlegi helyzetemben örülhetek majd Schure 840-nek is. Tesztelgetem jobbra, balra. Ma éppen a fiam mobil DAC-ját tűztem rá. A pc usb-ről tápolva, megkóstoltam SA, meg nem SA formátumokat. Hát jobb volt mint hangkártyáról (torzítás, áthallás). És tudod amikor kiléptem, feltekert hangerővel szépen hangtalan volt (se búgás, semmilyen zaj). Az igazi buli benne a teljesen független két csatorna. Volt egy Philips sbc3165 fülesem kétoldalas kivezetéssel, aminek megörültem, és kettévágva, külön-külön csatlakozva tudom hallgatni. Hallani a pozitív különbséget. Jobban szelektál középen, és a visszhangok kimértebbek. Jobb hallgatni, mint megpróbálni leírni. Tudom ajánlani! De így megépítve vannak a tapasztalataim.
Sziasztok!
Eléggé halk a fejhallgatóm a PC kimeneten, pedig mind a weboldalon, mind a hangerő szabályzóban fel van húzva a hangerő maximálisra. Gondoltam egy olyanra, hogy teszek egy külön áramforrásos erősítőt a PC kimenet és a fej/fülhallgató közé. Tudtok ajánlani valami jó kis bevált kapcsolást? Vagy esetleg a Hestore-ban kapható kitek közül is jó lehet valamelyik? Pl: https://www.hestore.hu/cat_267.html https://www.hestore.hu/prod_10028393.html https://www.hestore.hu/prod_10031255.html https://www.hestore.hu/prod_10034659.html Köszi szépen!
Milyen fülhallgató és mi a keret?
Az LM386 nem a minőségéről híres, bár nem írtad, hogy az lenne a cél. Ha van kedved építeni, akkor kezdetnek egy CMOY-t javaslok, nem túl bonyolult és működik. Egy opamp és pár passzív az egész, nyugodtan csinálhatod lm358-cal vagy ne5532-vel elsőre. Próbanyákon összedobálod és ennyi. Ha valami komolyabbat szeretnél venni vagy építeni, akkor pl. ott a canamp, cikk is van róla itt a HE-n, és persze számtalan más kapcsolás van itt a topic-ban is.
Egy egyszerű Panasonic fülhallgatóm van egyenlőre. Esténként munka után zenét hallgatni, videókat nézni szoktam. Semmi extra, csak már zavaró, hogy nem hallom normálisan, pedig fel van tekerve minden.
Főleg arra vonatkoz(hat)ott a kérdés, hogy hány Ohm -os a fejhallgató illetve mennyi pénzt szánnál az erősítőre.
Igen, főleg az elkölthető pénzmennyiségre és az impedanciára gondoltam, ahogy nzozz is írta.
Általában az alap fülesek nem szoktak nagy impedanciások lenni, nekem a K530-at és a K44-et is meghajtotta eddig minden notebook, PC és telefon is bőven elegendő hangerővel. Persze a durvább mélyeket nem tudják kiadni hangosan, de ezt leszámítva a hangerővel még nem volt gondom.
Rámértem multiméterrel. 18 Ohm-ot mérek.
Amúgy gyanús, hogy máshol lehet a gond, de a gép hangkártyájában nem szívesen turkálok. Ezért gondoltam egy kis külső támogatásra reális keretek között. Pár ezer Ft. találtam egy ILYET. Első körben valami ilyesmire gondoltam, de ilyet még nem csináltam, azért is tettem fel itt a kérdést A hozzászólás módosítva: Márc 5, 2018
Ha pesti lennél, akkor felajánlanám hogy adok kölcsön pár dolgot, de Kecsó felé azért macerás lenne. A fülest másik gépen, vagy mobil/TV fülhallgatókimenetén ki tudod próbálni?
Mert ha az jól szól, akkor lehet hogy valami sw-es gubanc van a hangkártyával, esetleg az hibás, és akkor egy legolcsóbb típusú USB hangkártya is megoldás lenne (ebay-en: Link, de itthon is lehet olcsón kapni ilyesmit), már ha a hangminősége megfelelő számodra - ennyi pénzért nyilván nem audiofil cuccot kapsz.
Működhet ez a kapcsolás is, de a CMOY még egyszerűbb: Bővebben: Link
Csodát azért nem tudnak ezek az 1 opamp-os erősítők, ezért is javasoltam a canamp-et : Bővebben: Link Persze az erősítőket könnyű elrontani (nincs csillagpontos földelés, zajos táp, stb.), ezért inkább bevált dolgok keresésére bíztatnálak.
Az "ILYET" megfelelőnek érzem részemről a hallgatód miatt, és egy aksival nem lesznek tápgondjaid. Az előttem szólóhoz hasonlóan felhívom a figyelmedet a csillagpontos földelés fontosságára, meg hogy ne itt legyenek a sorok hosszúak, olvasd át Király Tibor építési tanácsait a "tkiraaly" oldalon. sikeres építést,
Elek
Mondanám, hogy a LINE OUT nem barátja/nem feltétlenül tudja meghajtani a 32 Ohm-os hallgatót.
De elvihetjük "zöld hifistába" is a kérdést...
Kedves Gafly,
szerintem ebből nem kellene már megint vitát provokálni, inkább rá kellene hagyni a kérdezőre, hogy neki, mennyi az annyi. Felvetésedre, ijedtembe bedugtam a 32 Ohm-os hasonló kategóriájú Maxelemet a Király féle FH-4-be, megnyugodva tapasztaltam, hogy több nem kellene neki. Persze a KTME-06-on (CanAmp special) nem nagyon lehet a feléig tekerni a hangerőt vele. De hát nincs értelme egy ilyen hallgatóra, arra a rendeltetésre, ennyit költeni.
Szerintem pont releváns dologra világított rá, ugyanis a line out tényleg nem elég fejhallgatóhoz.
(Bár a zöld hifista dolgot nem tudtam hova tenni.) Ha sw-es konfigurálással 0 Ft-ból megoldható a dolog és megfelel _neki_ az eredmény, akkor nem feltétlenül van szüksége fejhallgató erősítőre. Főleg nem úgy, hogy az "ILYET"-re még egy NYÁK rajza sincs, és különösebb hozzáértés nélkül áll neki valamit megtervezni és megépíteni, ami vagy jó lesz, vagy inkább nem. Az akkus témávan kaqpcsolatban igazad van, de egy 12V 7 Ah riasztóakku kb. 4 ezer, ha nincs töltője akkor az másik 4-5 ezer, ezzel szerintem túlmegyünk a párezer forintos határon. Én is terveztem ilyet a "PC-s erősítőmhöz", aztán az akkut ellőttem UPS-be, az erősítőt pedig egy korábbi elhalt project miatt vett dugasztápról hajtom, és örülök vala. Ugyanitt Lidl akkutöltő eladó ![]() Más: szerinted (szerintetek) lenne arra igény, hogy egy Magyarországon kapható alkatrészekből tervezett, jól bevált (pl. Canamp, FH-x, vagy akármi) erősítő NYÁK-ját legyártassuk Kínában? Mert igényem lenne ilyesmire, és netes olvasmányélményeim alapján kb. 5 dollárért készül el 10 db 10x10-es NYÁK, az akkori blogpost szerint ingyenes szállítással, persze kétoldalas, furatgalvános, silk screen, akármi. És ebből kellene 1 az erősítőnek és 1 a tápnak szerintem. Szóval én törpölök egy ilyen rendelésen, és ha ez igaz akkor 3000 Ft-ért neki nem állok nyákot venni, vasalni, marni és hasonlók, főleg nem télen. Ezzel kapcsolatban két kérdésem lenne: 1. érdekel ez itt valakit? 2. milyen kapcsolást javasoltok? A hozzászólás módosítva: Márc 5, 2018
Nem szeretnék vitázni, csupán alternatívát kínálni.
Igaz, nehéz elfogadni olyan állítást, ami tapasztalataimat elvileg cáfolja, de tudom, nem vagyunk egyformák. Csak megjegyzem, "bancsi" rajzán 9 voltos elemet ajánlanak, ami nem az amperekről szól. És azt is figyelmen kívül hagytad, amit még ajánlottam neki, abban a nyák lehetőség is benne van, egyébként. A nyákokat magam készítem, hogy az elképzelésemnek megfeleljen. Van amit átveszek, van amit módosítok, ahogy gondolom. De ez is része nálam az eredménynek, fiatal korom óta. Én is kezdő voltam akkor, és mindenki elkezdi valahogy, ha valamit egyáltalán elakar kezdeni. Nálam az építés nem csak összeszerelést jelent. És a konstrukció alapvető eleme az építésnek. Fórumtársi üdvözlettel, Elek
Nekem ugyan nem kell (egyelőre), de 2 db.-ra benevezek a 10-ből, csak, hogy elinduljon a "projekt". Ha valóban ennyibe van, bár nem értem, hogyan lett a ~1300-1500 Ft-ból 3000 (gondolom, tervezés), de még így is megéri. Hajrá fiúk, remek ajánlat!
No offense, tényleg. Tök jó hogy alternatívát ajánlottál, bár az FH4-nek túl nagy feszültségerősítése nincs ahogy látom, és nála szerintem az lehet a baj.
A 9 Voltos elemet is láttam, az szerintem az egyik legrosszabb választás. A legolcsóbbak olyan 300-500 Ft-ba kerülnek, és ezért kapsz olyan 2 Wh kapacitást.
Az 1300-1500 Ft-ot úgy értettem, hogy azt írta a srác: "5 nap alatt, szállítással együtt $5.49-ért kapok 10db 100x100-as kétoldalas furatgalvanizált, ónozott, lakkozot, feliratozott nyákot" (Bővebben: Link)
Szerintem célszerű külön nyákra tervezni a tápot és magát az erősítőt, részben mert gy könnyebb / szabadabb a doboz tervezés, másrészt a tápot árnyékolni is könnyebb. Így 2 nyák, dupla költség, szóval így lenne szumma 3e, azaz 300 Ft / 2 nyák De ahogy kattintgatok az allpcb-n, hát jóval nagyobb árakat látok, lehet hogy csak egy akció volt amit a srác kifogott, vagy voucher, nem tudom. Csak simán a netről beesve 10 db 100x100-as 2 oldalas nyák 29 dodó free shipping-gel, ami nem 1500 hanem 7500 Ft. De pl. a pcbway ugyanezt 5 dodóért legyártja, China Post-tal 11 dodó a szállítás, összesen 16 USD, 4000 Ft, 400 / nyák. Ez máris barátságosabb ár.
Eddig ketten vagyunk
![]() Meglátom, ha párezerből sikerül összehozni akkor szerintem akár egyedül is belevágok. De jelenleg inkább úszok a melóval.
Kedves tbarath Fórumtárs!
*** Az általam közölteket kiegészítve, ismertetném veletek a Király féle FH4-nek a tapasztalatait. Évekkel ezelőtt építettem az elsőt, majd rövid időn belül még kettőt. Már az elsőt is átszabtam a Tiboréhoz képest, az én felhasználói elképzelésemhez alakítva. A másodikat a fiam csöveséhez készítettem szintszabályzónak, teljesen monoblokk kivitelben (önálló két csatorna), 2,5mm OFC ezüstbandázsú kábelezéssel készült, az egész készülék. Ennek hatása, a jól hallható dinamikusabb hangzás(az erre alkalmas felvételeken), és a melegedés elmaradása, ami szükségtelenné tette a IC-k hűtését. A harmadik készüléket, a dinamikusabb hangzás miatt, magamnak csináltam, és a számítógépen van, ha bele akarok hallgatni valamibe. Az első immár a polcon pihen, alkalmi referenciának. Ezek a készülékek tapasztalataim szerint, teljesítik Király Tibor által jelzett, audiofil hangzás elvárásait. Jó szolgálatot tesznek számítógépes, és media playeres alkalmazásoknál, megfelelő kivitelezés esetén. A képeken, a fekete gombos az első, a csak hátsó csatlakozókkal a fiamé, az összevissza furkált, kísérleti célokra is bevetett harmadik, amiből a polcon csak az elejét látom. Időm kevés, így dobozolva nem lettek még téve, nevezzük őket kísérleti daraboknak, de akkor is bizonyíték arra, hogy „ tapasztaltam”. Csak ajánlani tudom azoknak, akik ilyenben gondolkodnak, és kb. 50 ezer forintig van fülesük, 60 ohm-os ellenálásig. Az én referenciám 32ohm-os Maxell volt, ötezerért, bejáratva. Elek A hozzászólás módosítva: Márc 8, 2018
Moderátor által szerkesztve
Kedves Elek,
Erről a kapcsolásról beszélek: Bővebben: Link Ebben az opamp nem invertáló kapcsolásban van, a feszültségerősítése ez esetben 1 + 4k7/4k7, azaz kettő. Beleszámolva az előtte és utána levő ellenállások veszteségét és a potit is, a gyakorlatban ettől kisebb lesz az erősítése. Oldalanként 2 opamp párhuzamosan kötve növeli ugyan a terhelhetőséget, de a gain-t nem. Ez elmélet ugyan, de szívesen veszek bármilyen mérést, ami a gyakorlatban ezt megcáfolja. Ezzel nem azt akarom mondani, hogy a kapcsolás rossz, hogy a hangja rossz, vagy hogy bármi gond lenne ezzel. Csak azt, hogy a feszültségerősítése kisebb kétszeresnél. És ha bancsi15 fórumtársnak ettől nagyobb erősítés kell, akkor ezzel nem lesz előrébb.
Uraim!
Lehetne mellőzni a továbbiakban a parttalan, személyeskedésbe csapó vitát?
Földhurok témában lenne egy kérdésem. Tervezek egy dual mono kapcsolást, csillagpont és satöbbi, oldalanként csillagponttal, ez monóban - elvileg - jó is lenne. Viszont a két mono rész földje összekötésre kerül a tápon, a kimeneten és a bemeneten keresztül is. Ez okozhat problémát?
A duál-monó azt jelenti, hogy nincsenek az oldalak egymáshoz kötve. Mintha két külön készülék lenne, csak esetleg egy dobozban.
Fejhallgató erősítőnél nem biztos, hogy ez indokolt.
Szia! Három-vezetékes fejhallgatónál nincs nagy jelentősége a dual kialakításnak. A jelföldet és a teljesítményföldet feltétlen szét kéne választanod, ennek dokumentálásában komoly lemaradásom van. Ha megosztanád a fejhallagató-erősítőd kapcsolását, akkor azon bemutatnám milyen szisztémával dolgozom az utóbbi időben.
Nem cél a dual mono, de két ugyanolyan NYÁKot gondoltam, egyszerűbbnek tűnt így.
Szia,
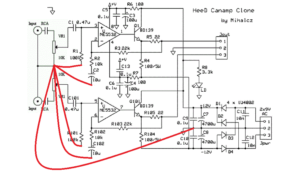
Egy Canamp-ot akarok összerakni (a kapcsolás innen: Link). Annyit módosítottam a kapcsoláson, hogy a +/-12V közé tettem egy 100n fóliakondit az IC-hez közel, de lehet hogy a datasheet ajánlása szerint 2x100 lesz a 2 táp és a GND közé. A dual mono onnan indult, hogy megrajzoltam a kapcsolást (ami ugye mono), és ezt a pár alkatrészt egy nagyon pici kis nyákra össze lehet pakolni, főleg ha a szélére teszem a melegedő alkatrészeket (a tranzisztort és az 5W-os ellenállást). Szóval a terv az, hogy összedobálom egy 1-1 kisebb próbanyákra a 2 oldalt, pl. egy ilyen 1-1 oldalára: Link. A táp külön lenne, a csatlakozókat és a potit pedig bekábelezném, ezzel megúsznám a NYÁK gyártást. Aztán ha bejön, akkor majd megcsinálom rendesen Alps potival meg ilyesmi.
Egy kis segítség: Bővebben: Link Bővebben: Link
A táp csillagpontról közvetlen ág a potira és onnan jön vissza a test az invertáló és a nem-invertáló bemenetek kiszolgálásához. Így nincs földhurok.
Még nem építettem canampot, de ha sor kerül rá, az minden bizonnyal invertáló lesz és teszek kondit a poti és az RCA közé. Nem egy jelforrásom kimenetén van valamennyi DC feszültség. Ha nem választom le, a poti sercegni fog. Ez fülesnél különösen illúzióromboló.
Köszi, az elsőt már megtaláltam, a 2.-at még nem. Vajon melyik az elírás?
Na nem mintha sokat számítana, a kimenetről megy a visszacsatolás az opamp felé, aztán az fog szabályozni. Én vettem 2W 220-as ellenállást, szerintem az megy majd oda, hacsak nincs ellenvetés. |
Bejelentkezés
Hirdetés |











